收藏 分销(赏)

小学数学概念汇总.doc

上传人:w****g 文档编号:1925790 上传时间:2024-05-11 格式:DOC 页数:6 大小:28KB 下载积分:6 金币
下载 相关 举报
小学数学概念汇总.doc_第1页
第1页 / 共6页
小学数学概念汇总.doc_第2页
第2页 / 共6页


点击查看更多>>
资源描述
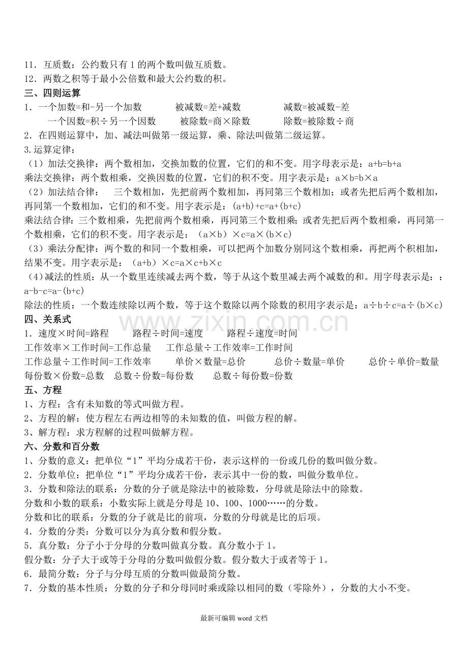
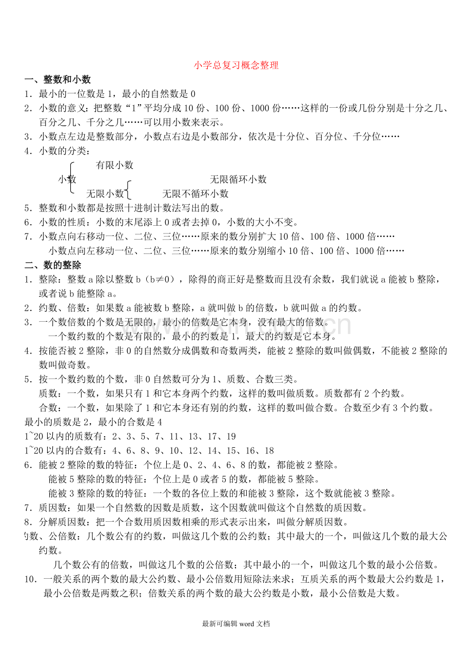
小学总复习概念整理 一、整数和小数 1.最小的一位数是1,最小的自然数是0 2.小数的意义:把整数“1”平均分成10份、100份、1000份……这样的一份或几份分别是十分之几、百分之几、千分之几……可以用小数来表示。 3.小数点左边是整数部分,小数点右边是小数部分,依次是十分位、百分位、千分位…… 4.小数的分类:         有限小数   小数            无限循环小数 无限小数   无限不循环小数 5.整数和小数都是按照十进制计数法写出的数。 6.小数的性质:小数的末尾添上0或者去掉0,小数的大小不变。 7.小数点向右移动一位、二位、三位……原来的数分别扩大10倍、100倍、1000倍……    小数点向左移动一位、二位、三位……原来的数分别缩小10倍、100倍、1000倍…… 二、数的整除 1.整除:整数a除以整数b(b≠0),除得的商正好是整数而且没有余数,我们就说a能被b整除,或者说b能整除a。 2.约数、倍数:如果数a能被数b整除,a就叫做b的倍数,b就叫做a的约数。 3.一个数倍数的个数是无限的,最小的倍数是它本身,没有最大的倍数。    一个数约数的个数是有限的,最小的约数是1,最大的约数是它本身。 4.按能否被2整除,非0的自然数分成偶数和奇数两类,能被2整除的数叫做偶数,不能被2整除的数叫做奇数。 5.按一个数约数的个数,非0自然数可分为1、质数、合数三类。   质数:一个数,如果只有1和它本身两个约数,这样的数叫做质数。质数都有2个约数。   合数:一个数,如果除了1和它本身还有别的约数,这样的数叫做合数。合数至少有3个约数。 最小的质数是2,最小的合数是4 1~20以内的质数有:2、3、5、7、11、13、17、19 1~20以内的合数有:4、6、8、9、10、12、14、15、16、18 6.能被2整除的数的特征:个位上是0、2、4、6、8的数,都能被2整除。    能被5整除的数的特征:个位上是0或者5的数,都能被5整除。    能被3整除的数的特征:一个数的各位上数的和能被3整除,这个数就能被3整除。 7.质因数:如果一个自然数的因数是质数,这个因数就叫做这个自然数的质因数。 8.分解质因数:把一个合数用质因数相乘的形式表示出来,叫做分解质因数。 9.公约数、公倍数:几个数公有的约数,叫做这几个数的公约数;其中最大的一个,叫做这几个数的最大公约数。    几个数公有的倍数,叫做这几个数的公倍数;其中最小的一个,叫做这几个数的最小公倍数。 10.一般关系的两个数的最大公约数、最小公倍数用短除法来求;互质关系的两个数最大公约数是1,最小公倍数是两数之积;倍数关系的两个数的最大公约数是小数,最小公倍数是大数。 11.互质数:公约数只有1的两个数叫做互质数。 12.两数之积等于最小公倍数和最大公约数的积。 三、四则运算 1.一个加数=和-另一个加数    被减数=差+减数     减数=被减数-差    一个因数=积÷另一个因数   被除数=商×除数    除数=被除数÷商 2.在四则运算中,加、减法叫做第一级运算,乘、除法叫做第二级运算。 3.运算定律: (1)加法交换律:两个数相加,交换加数的位置,它们的和不变。用字母表示是:a+b=b+a 乘法交换律:两个数相乘,交换因数的位置,它们的积不变。用字表示是:a×b=b×a (2)加法结合律: 三个数相加,先把前两个数相加,再同第三个数相加;或者先把后两个数相加,再同第一个数相加,它们的和不变。用字表示是:(a+b)+c=a+(b+c)  乘法结合律:三个数相乘,先把前两个数相乘,再同第三个数相乘;或者先把后两个数相乘,再同第一个数相乘,它们的积不变。用字表示是:(a×b)×c=a×(b×c) (3)乘法分配律:两个数的和同一个数相乘,可以把两个加数分别同这个数相乘,再把两个积相加,结果不变。用字表示是:(a+b)×c=a×c+b×c (4)减法的性质:从一个数里连续减去两个数,等于从这个数里减去两个减数的和。用字母表示是::a-b-c=a-(b+c)  除法的性质:一个数连续除以两个数,等于这个数除以两个除数的积用字表示是:a÷b÷c=a÷(b×c) 四、关系式 1.速度×时间=路程   路程÷时间=速度   路程÷速度=时间 工作效率×工作时间=工作总量  工作总量÷工作效率=工作时间  工作总量÷工作时间=工作效率 单价×数量=总价  总价÷数量=单价 总价÷单价=数量 每份数×份数=总数 总数÷份数=每份数 总数÷每份数=份数 五、方程 1、方程:含有未知数的等式叫做方程。 2、方程的解:使方程左右两边相等的未知数的值,叫做方程的解。 3、解方程:求方程解的过程叫做解方程。 六、分数和百分数 1、分数的意义:把单位“1”平均分成若干份,表示这样的一份或几份的数叫做分数。 2.分数单位:把单位“1”平均分成若干份,表示其中一份的数,叫做分数单位。 3.分数和除法的联系:分数的分子就是除法中的被除数,分母就是除法中的除数。 分数和小数的联系:小数实际上就是分母是10、100、1000……的分数。 分数和比的联系:分数的分子就是比的前项,分数的分母就是比的后项。 4.分数的分类:分数可以分为真分数和假分数。 5.真分数:分子小于分母的分数叫做真分数。真分数小于1。 假分数:分子大于或等于分母的分数叫做假分数。假分数大于或者等于1。 6.最简分数:分子与分母互质的分数叫做最简分数。 7.分数的基本性质:分数的分子和分母同时乘或除以相同的数(零除外),分数的大小不变。 8.这样的分数可以化成有限小数:前提是这个分数要是最简分数, 如果分母只含有2、5这2个质因数,这样的分数就能化成有限小数。 9.百分数:表示一个数是另一个数的百分之几的数叫做百分数。百分数也叫做百分率或者百分比。百分数通常用“%”来表示。 七、量的计量 1.长度单位有:千米、米、分米、厘米、毫米,写出它们之间的进率   面积单位有:平方千米、公顷、平方米、平方分米、平方厘米,写出它们之间的进率。   体积(容积)单位有:立方米、立方分米(升)、立方厘米(毫升),写出它们之间的进率。    质量单位有:吨、千克、克,写出它们之间的进率。    时间单位有:世纪、年、月、日、时、分、秒,写出它们之间的进率。 2.一年中的大月有:1、3、5、7、8、10、12月,共7个,每月31天。            小月有:4、6、9、11月,共4个,每月30天。          二月平年是28天,闰年是29天。 左拳记月法 3.一年有4个季度,每个季度3个月。 4.平年闰年:公历年份是4的倍数的一般是闰年,公历年份是整百数的,必须是400的倍数才是闰年。 5.名数:把计量得到的数和单位名称合起来叫做名数。   单名数:只带有一个单位名称的叫做单名数。   复名数:带有两个或两个以上单位名称的叫做复名数。 6.名数的改写:高级单位的名数化成低级单位的名数乘进率,低级单位的名数化成高级单位的名数除以进率。 八、几何初步知识 1.线段、射线、直线的联系与区别:联系是三者都是直的,区别是线段有两个端点,可以量出长度;射线只有一个端点,可以无限延长;直线没有端点,两端都可以无限延长。射线和直线是无限长的。 2.角:从一点引出两条射线所组成的图形叫做角。 3.角的大小:角的大小看两条边叉开的大小,叉开的越大,角越大。 4.计量角的大小的单位:度,用符号“°”表示。 5.小于90°的角叫做锐角;大于90°而小于180°的角叫做钝角。角的两边在一条直线上的角叫做平角。平角180°。 6.垂线:两条直线相交成直角时,这两条直线互相垂直,其中一条直线是另一条直线的垂线,这两条直线的交点叫做垂足。(画图说明) 7.平行线:在同一平面内不相交的两条直线叫做平行线。也可以说这两条直线互相平行。 (画图说明)平行线之间垂直线段的长度都相等。 8.三角形:有三条线段围成的图形叫做三角形。 9.三角形的分类: (1)按角分:锐角三角形、钝角三角形、直角三角形。 (2)按边分:一般三角形、等腰三角形、等边三角形。 10.三角形三个内角和是180°。 11.四边形:由四条线段围成的图形。 12.圆是一种曲线图形。圆上任意一点到圆心的距离都相等,这个距离就是圆的半径。 13.圆的半径、直径都有无数条。在同一个圆里,直径是半径的2倍,半径是直径的二分之一。 14.轴对称图形:如果一个图形沿着一条直线对折,直线两恻的图形能够完全重合,这个图形就是轴对称图形。折痕所在的这条直线叫做对称轴。 15.学过的图形中的轴对称图形有:圆、等腰三角形、等边三角形、长方形、正方形、等腰梯形 16.周长:围成一个图形的所有边长的总和就是这个图形的周长。    面积:物体的表面或围成的平面图形的大小,叫做它们的面积。 17。表面积:立体图形所有面的面积的和,叫做这个立体图形的表面积。    体积:物体所占空间的大小叫做物体的体积。 18.长方体、正方体都有12条棱,6个面,8个顶点。 正方体是特殊的长方体,等边三角形是特殊的等腰三角形。 19.圆柱的三个特点:(1)上下一样粗细(2)侧面是曲面(3)两个底面是相同的圆 20.圆柱的高:圆柱两个底面之间的距离叫做圆柱的高。圆柱的高有无数条,这些高都平行且相等。 21.把圆柱的侧面展开,得到一个长方形,这个长方形的长等于圆柱的底面的周长,宽等于圆柱的高。 22.圆周率π是一个无限不循环小数。π=3.141592653…… 23.把圆等份成若干份,拼成的图形接近于长方形。这个长方形的长相当于圆周长的一半,宽就是圆的半径。 24.圆锥的高:从圆锥的顶点到底面圆心的距离是圆锥的高。 25.等底等高的圆锥的体积是圆柱的 ,等底等高的圆柱的体积是圆锥的三倍。 体积和底面积相等的圆柱和圆锥,圆柱的高是圆锥的 ,圆锥的高是圆柱的3倍。 九、比和比例 1.  比的意义:两个数相除又叫做两个数的比。比例的意义:表示两个比相等的式子叫做比例。 2.求比值:比的前项除以比的后项所得的商叫做比值。 3、比的基本性质:比的前项和后项都乘或除以相同的数(0除外),比值不变。 比例的基本性质:在比例里,两个外项的积等于两个内项的积。 4.应用比的基本性质可以化简比; 应用比例的基本性质可以判断两个比是否能组成比例,也可以求比例里的未知项,也就是解比例。 5.用字母表示比与除法和分数的关系。 a:b=a÷b= (b≠0) 6.比例尺:我们把图上距离和实际距离的比,叫做这幅图的比例尺。 7.图上距离:实际距离=比例尺 或 =比例尺 实际距离=图上距离÷比例尺       图上距离=实际距离×比例尺 8.求比值的方法:根据比值的意义,用前项除以后项,结果是一个数。    化简比的方法:根据比的基本性质,把比的前项和后项都乘或除以相同的数(零除外),结果是一个最简整数比。 9.正比例:两种相关联的量,一种量变化,另一种量也随着变化,如果这两种量中相对应的两个数的比的比值(也就是商)一定,这两种量就叫做成正比例的量,它们之间的关系叫做正比例关系。用式子表示: =k(一定),用图表示正比例关系是一条直线。 10.反比例关系:两种相关联的量,一种量变化,另一种量也随着变化,如果这两种量中相对应的两个数的积一定,这两种量就叫做成反比例的量,它们之间的关系叫做反比例关系。用式子表示:x×y=k(一定),用图表示反比例关系是一条曲线。 十、简单的统计 1.常见的统计图有条形统计图、折线统计图和扇形统计图。 2.条形统计图特点:(1)用一个单位长度表示一定的数量。(2)用直条的长短来表示数量的多少。作用:从图中能清楚地看出各数量的多少,便于相互比较。 3、折线统计图的特点:(1)用一个单位长度表示一定的数量。(2)用折线的起伏来表示数量的增减变化。 作用:从图中能清楚地看出数量的增减变化情况,也能看出数量的多少。 4、扇形统计图特点:表示部分数与总数之间的关系。 十一、公式的整理 平面图形: 1.长方形:    周长=(长+宽)×2                     C长=(a+b)×2    面积=长×宽                           S长=a ×b 2.正方形:周长=边长×4  C正=a×4 面积=边长×边长    S正=a×a 3.平行四边形的面积=底×高               S平=ah 4.三角形的面积=底×高÷2                S三=ah÷2 5.梯形的面积=(上底+下底)×高÷2       S梯=(a+b)×h÷2 6.圆的周长=直径×3.14                   C圆=πd    圆的周长=半径×2×3.14                C圆=2πr    圆的面积=半径的平方×圆周率            S圆=πr2 立体图形: 1.长方体: 表面积=(长×宽+长×高+宽×高)×2      S长=(ab+ah+bh)×2   体积=长×宽×高                         V长=abh 2.正方体: 表面积=棱长×棱长×6           S正表=a×a×6   体积=棱长×棱长×棱长          V正=a3 3.圆柱: 侧面积=底面周长×高       表面积=侧面积+两个底面积    体积=底面积×高 4.以上立体图形的表面积、体积可以统一成公式为: 表面积=侧面积+两个底面积            体积=底面积×高 5.圆锥的体积=圆柱的体积÷3            V锥=sh÷3 [此文档可自行编辑修改,如有侵权请告知删除,感谢您的支持,我们会努力把内容做得更好] 最新可编辑word文档
展开阅读全文

开通  VIP会员、SVIP会员  优惠大
下载10份以上建议开通VIP会员
下载20份以上建议开通SVIP会员


开通VIP      成为共赢上传

当前位置:首页 > 教育专区 > 小学数学

移动网页_全站_页脚广告1

关于我们      便捷服务       自信AI       AI导航        抽奖活动

©2010-2026 宁波自信网络信息技术有限公司  版权所有

客服电话:0574-28810668  投诉电话:18658249818

gongan.png浙公网安备33021202000488号   

icp.png浙ICP备2021020529号-1  |  浙B2-20240490  

关注我们 :微信公众号    抖音    微博    LOFTER 

客服