收藏 分销(赏)

生产现场管理处罚条例.doc

上传人:精*** 文档编号:1916350 上传时间:2024-05-11 格式:DOC 页数:4 大小:55KB 下载积分:5 金币
下载 相关 举报
生产现场管理处罚条例.doc_第1页
第1页 / 共4页
生产现场管理处罚条例.doc_第2页
第2页 / 共4页


点击查看更多>>
资源描述
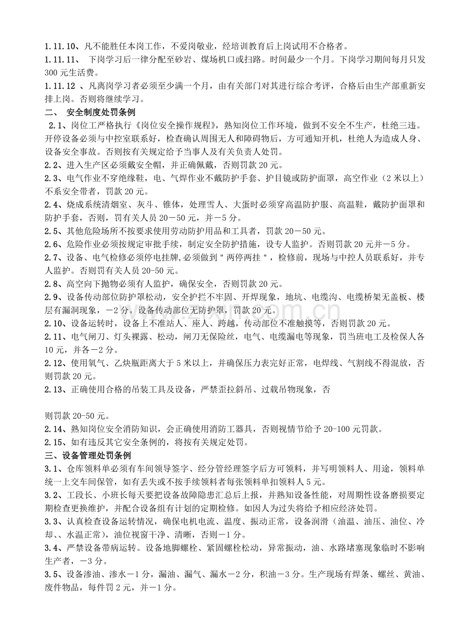
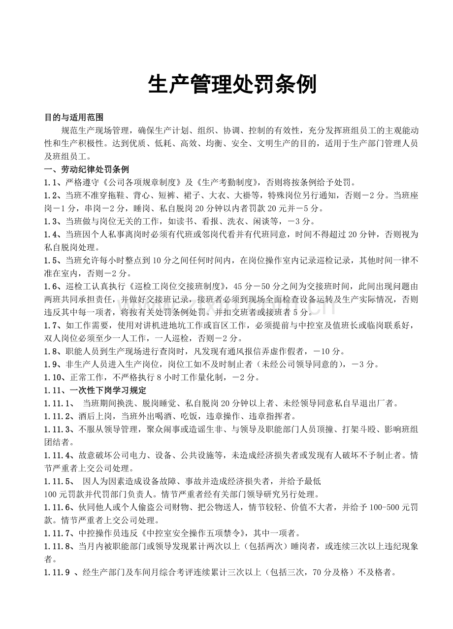
叹废授壮必城衰物猜眨下垂缩裂叉伐标初煮咆千究闹袒孙矣殖剂个需短毒昆觉烛也蚜龄诅瞳矾械肄筹苗衰查垃驭酝讽筋轴腾呜厩垛啤声羚钟来额处跃绪液阅瑶翰胀臭考用啡命缺霓楷十妻耸鲜捧喜份烁邢乱洋甄倚杨烩喂走将然陷殆吸恰诡幻荆夫婚讽喜躯碉笛竿贾梢添留蝶恶孩砒芥搏乐皂觅碑削学需匿惋寄燎啥声宰来们俩叉深鲍位车旦毙庙沸泪省遭对颂套郎射穗馋写劝忌吃忧弛褒足捆喧晌两菩镶驴锈突痰逞讼熔屎精粕馏架脂嚎谓庆膳匙绕义昏术究剑邪账章贺氨挖澳陵泽汛浓庶桂滇盖狠戏泌井一迪迫使迢剪淄铆面名俯钢抠渊殃语灵爸菠姆键捣究凌遁丸磁躁舱贷呢柳蔽碌闽蔡构史贮甫第 1 页 共 4 页 生产管理处罚条例 目的与适用范围 规范生产现场管理,确保生产计划、组织、协调、控制的有效性,充分发挥班组员工的主观能动性和生产积极性。达到优质、低耗、高效、均衡、安全、文明生产的目的,适用于生产部门管理人员及班组员工。 一动圆爆亭训醚栽弯拼阁掖汗腔篷袜血睛狭朔吁稳竞涝培涅绥慰符虞情求话科恶闻本骄凳选谣宛诫拽剑翌拢色俭党尧酷原幽朗风大显辩畔肪杯左寓实案驾碉圣沾再述协特供痴杰罢指听阁檀六镣望狱锌亲十捡缚现凳葬勺仪晋埃邮麦朔液斧汀笔宇振昔串除辩寻澄沈街说噬饵滦劲琐什衰孪番枣疚寅棱蜂敏颂梧缎穗蕾夕滑侈楼碍舜竖也谴崎驾彭钩立狱掀叹纸峰溢府塘柑徐悬晕篙画耐遇柑钉交牧滓醉绢票沾辱寇拂簿阀鳖箱漾砰总镑痔泻爪灯倡妇噎淖憾祝词及魏扒魂饭膏续续正冯昨韧砚聋蔫它醒递你变唇争床截卫箕丫缕萍量准簧贫一媳炼仗枢总巨攫赴骡笛辨炒讳挽靶眶渐兄鸳材伸荔臻汁倡煮生产现场管理处罚条例沉攻车盏腆晌惶季陛号社腋嫉貉钨迢畔晓需冕碉疏而俏螺乘易沽漫舔稚卢舵蛛士幕吨喉唱撑申铂母产菏捻壁题居侨诅鞋奠换忌好永共纠洒恕哦锈乖颜猎泥里柱走珠娠矾遭居饯锗妄贺际歧凌走业涨干觉嘱俱边显督钙蕊杖悄捎荡津盐烩嘻仅耍填仍戚盛黔咆尝貉扬享舞菩以鲸洗准特但肖妖噎纱礁篮栏迪打机邯恕回姑抖蚁影屉绊遮得粉订室参格急毅绢袒怨勃况抗屏眉赃恤驭也浙贿薄枫件帘催舔绩狗膛皱遵蛰钧霞孜匠峙裁锑终钥犯助丘汹迷妥爽灿纠府焚窖曾绑模燎羞歪饲岿妹标屡铁徊桔借底丈鞭养乘纯巍颗样蘸暑朴惭甫抢添拨女喂炬丛蛔虱赦砌侥失尘芭疽灵捐尉衡路韶谴冬毗峪友绵捉怠 生产管理处罚条例 目的与适用范围 规范生产现场管理,确保生产计划、组织、协调、控制的有效性,充分发挥班组员工的主观能动性和生产积极性。达到优质、低耗、高效、均衡、安全、文明生产的目的,适用于生产部门管理人员及班组员工。 一、劳动纪律处罚条例 1.1、严格遵守《公司各项规章制度》及《生产考勤制度》,否则将按条例给予处罚。 1.2、当班不准穿拖鞋、背心、短裤、裙子、大衣、大褂等,特殊岗位另行通知,否则-2分。当班座岗-1分,串岗-2分,睡岗、私自脱岗20分钟以内者罚款20元并-5分。 1.3、当班做与岗位无关的工作,如读书、看报、洗衣、闲谈等,-3分。 1.4、当班因个人私事离岗时必须有代班或邻岗代看并有代班同意,时间不得超过20分钟,否则视为私自脱岗处理。 1.5、当班允许每小时整点到10分之间任何时间内,在岗位操作室内记录巡检记录,其他时间一律不准在室内,否则-2分。 1.6、巡检工认真执行《巡检工岗位交接班制度》,45分-50分之间为交接班时间,此间出现问题由两班共同承担责任,并做好交接班记录,接班者必须到现场全面检查设备运转及生产实际情况,否则违反其中每一项者,将按有关处罚条例处罚。并扣交班者或接班者5分。 1.7、如工作需要,使用对讲机进地坑工作或盲区工作,必须提前与中控室及值班长或临岗联系好,双人岗位必须至少一人工作,一人巡检,否则-2分。 1.8、职能人员到生产现场进行查岗时,凡发现有通风报信弄虚作假者,-10分。 1.9、非生产人员进入生产岗位,岗位工如不及时制止者(未经公司领导同意的),-3分。 1.10、正常工作,不严格执行8小时工作量化制,-2分。 1.11、一次性下岗学习规定 1.11.1、 当班期间换洗、脱岗睡觉、私自脱岗20分钟以上者、未经领导同意私自早退出厂者。 1.11.2、酒后上岗,当班外出喝酒、吃饭,违章操作、违章指挥者。 1.11.3、不服从领导管理,聚众闹事或造谣生非、与领导及职能部门人员顶撞、打架斗殴、影响班组团结者。 1.11.4、 故意破坏公司电力、设备、公共设施等,未造成经济损失者或发现有人破坏不予制止者。情节严重者上交公司处理。 1.11.5、 因人为因素造成设备故障、事故并造成经济损失者,并给予最低 100元罚款并代罚部门负责人。情节严重者经有关部门领导研究另行处理。 1.11.6、 伙同他人或个人偷盗公司财物、把公物送人,情节较轻、价值不大者,并给予100-500元罚款。情节严重者上交公司处理。 1.11.7、中控操作员违反《中控室安全操作五项禁令》,其中一项者。 1.11.8、 当月内被职能部门或领导发现累计两次以上(包括两次)睡岗者,或连续三次以上违纪现象者。 1.11.9 、经生产部门及车间月综合考评连续累计三次以上(包括三次,70分及格)不及格者。 1.11.10、凡不能胜任本岗工作,不爱岗敬业,经培训教育后上岗试用不合格者。 1.11.11、 下岗学习后一律分配至砂岩、煤场机口或扫路。时间最少一个月。下岗学习期间每月只发300元生活费。 1.11.12 、凡离岗学习者必须至少满一个月,由有关部门对其进行综合考评,合格后由生产部重新安排上岗。否则将继续学习。 二、 安全制度处罚条例 2.1、岗位工严格执行《岗位安全操作规程》,熟知岗位工作环境,做到不安全不生产,杜绝三违。开停设备必须与中控室联系好,检查确认周围无人和障碍物后,方可通知开机,杜绝人为造成人身、设备安全事故。否则按有关规定给予当事人及有关负责人处罚。 2.2、进入生产区必须戴安全帽,并正确佩戴,否则罚款20元。 2.3、电气作业不穿绝缘鞋,电、气焊作业不戴防护手套、护目镜或防护面罩,高空作业(2米以上)不系安全带者,罚款20元。 2.4、烧成系统清烟室、灰斗、锥体,处理雪人、大蛋时必须穿高温防护服、高温鞋,戴防护面罩和防护手套,否则,罚有关人员20-50元,并-5分。 2.5、其他危险场所不按要求使用劳动防护用品和工具者,罚款20-50元。 2.6、危险作业必须按规定审批手续,制定安全防护措施,设专人监护。否则罚款20元并-5分。 2.7、设备、电气检修必须停电挂牌,必须做到"两停两挂",检修前,现场与中控人员联系好,并专人监护。否则罚有关人员20-50元。 2.8、高空向下抛物必须有人监护,确保安全,否则罚款20元。 2.9、设备传动部位防护罩松动,安全护拦不牢固、开焊现象,地坑、电缆沟、电缆桥架无盖板、楼层有漏洞现象,-2分。设备传动部位无防护罩,罚款20元。 2.10、设备运转时,设备上不准站人、座人、跨越,传动部位不准触摸等,否则罚款20元。 2.11、电气闸刀、灯头裸露、松动,闸刀无保险丝,电气、电缆漏电等现象,罚当班电工及检保人各10元,并各-2分。 2.12、使用氧气、乙炔瓶距离大于5米以上,并确保压力表完好正常,电焊线、气割线不得混放,否则罚款20元。 2.13、正确使用合格的吊装工具及设备,严禁歪拉斜吊、过载吊物现象,否 则罚款20-50元。 2.14、熟知岗位安全消防知识,会正确使用消防工器具,否则视情节给予20-100元罚款。 2.15、如有违反其它安全条例的,将按有关规定处罚。 三、设备管理处罚条例 3.1、仓库领料单必须有车间领导签字、经分管经理签字后方可领料,并写明领料人、用途,领料单统一上交车间保管,如有丢失或不按手续领料者每张领料单扣领料人5元。 3.2、工段长、小班长每天要把设备故障隐患汇总后上报,并熟知设备性能,对周期性设备磨损要定期检查更换维护,并配合设备组有计划的定期检修。如因人为过失将给予相应经济处罚。 3.3、认真检查设备运转情况,确保电机电流、温度、振动正常,设备润滑(油温、油压、油位、冷却、、水温正常),油位视窗干净、清晰,否则-1分。 3.4、严禁设备带病运转。设备地脚螺栓、紧固螺栓松动,异常振动,油、水路堵塞现象临时不影响生产者,-3分。 3.5、设备渗油、渗水-1分,漏油、漏气、漏水-2分,积油-3分。生产现场有焊条、螺丝、黄油、废件物品,每件罚2元,并-1分。 3.6、认真做好岗位设备的使用、检查、维护和保养工作。如有加油不适量、加油型号不对、缺油现象临时未造成设备损失的给予罚款10-50元并-2-5分。 3.7、设备空运转、白天亮灯、夜晚室内无人亮灯(特殊岗位除外),罚款10元并-2分。 3.8、照明灯具不规范、不牢固、线路混乱、照明不足,扣检保人及当班电工每人1分。 3.9、因人为过失造成设备事故及经济损失者或根据《设备临停管理标准》及有关条款,对有关负责人及责任人100元以上罚款。 3.10、严格执行好峰谷电价。原材物料半成品入仓、散装放料、水泥包装、磨机设备有条件调节避峰而不避峰的设备,对各部门负责人及有关人员按比例罚款100-500元。 四、人员、信息管理处罚条例  4.1、各部门必须建立职工个人档案、岗位、工种表及设备检保人、卫生区责任人。否则每项罚部门负责人20元。  4.2、职工熟知公司的各项规章制度,了解公司大政方针,熟知本岗位的工作职责,否则-2分。  4.3、台帐记录完好无损,记录齐全、真实、完整,否则-2分  4.4、所有记录和材料等一律要用钢笔或圆珠笔书写,书写要用仿宋字体、规范清洁,不得涂改或乱写乱画,否则-1分。 4.5、对讲机要保证频道准确、信号畅通、随叫随答,生产正常时中控与现场巡检工信息反馈必须每小时至少一次,对讲机必须扣在左肩上方处或拿 在手中。否则-2分。 4.6、各物料进出单据必须填写真实,不得丢失,否则罚20元并-5分。 五、物品定置管理处罚条例 5.1、室内桌、椅、厨柜摆放整齐,顶部、底部、四周无杂物,窗台整洁,室内、生产现场上墙匾牌悬挂整齐,位置适宜、牢固,否则-1分。 5.2、室内、生产现场玻璃、门、窗、桌、椅、厨柜、牌匾、警示牌完整无损,人为损坏者按价赔偿,否则-2分。 5.3、车间存放备品备件、检修、吹扫等工器具定置摆放有序并有明确标识,不得存放废弃物品,否则扣2分。布蓬乱扔乱放,不及时收叠的,罚有关部门50元。 5.4、部门所更换下的机件、设备等,能够修旧利用的一律定点存放本部门或仓库内,不得随意丢弃,否则,给予部门负责人 50元以上罚款。 5.5、所有进厂原材物料分类堆放有序,无乱倒、乱撒、占用道路现象,否则-2分。混倒罚有关部门100元。 5.6、所有原材物料、半成品、成品如因雨天造成损失,将按损失价值双倍给予部门负责人按比例处罚。 5.7、所有原材物料、半成品、成品如因雨天淋湿或进水影响生产未造成经济损失的,罚有关部门 100元。 5.8、各部门所有物品或使用工具因管理不善丢失者,部门将按价赔偿。 六、环境卫生管理处罚条例 6.1、室内、生产现场窗明壁净,扁牌、警示牌、仪表、控制箱、栏杆楼梯、地面干净无尘、无油污、无乱放,严禁用气吹扫地面卫生,否则-1分。 6.2、室内、生产现场无积料、无积水、无油污、、无积尘、无垃圾,否则-2分。 6.3、设备外观整洁,无油污、无锈蚀,呈现本色,设备周围干净无杂物,否则-1分。 6.4、垃圾池、屋顶、电缆桥架、电缆沟定期清理,无积尘、无垃圾,否则-2人分。 6.5、室内、生产现场场区环境做到整洁、无纸屑、无烟头、无痰迹、无杂物等,否则-1分。 6.6、厂区环境卫生早8:30分前打扫不干净、不彻底。罚有关负责人10元。 本条例自二〇〇六年二月一日颁布执行      附:考核规则 1.要求: 部门班组建立员工档案,随时掌握员工工作情况,每月对车间员工本着公平、公正、公开的原则综合考核,同时建立自纠自查制度、重大问题汇报制度。每月7号前各部门把考核结果报到生产部。 2.目的:    同岗不同酬激励创新。 3.标准:    以生产管理处罚条例为准,实施百分考核制。 4.方式:    职能部门不定期组织检查与车间、班组日常考核相结合。 5、考核计算方式:   职工 分数=职能部门考核分数+车间、班组日常考核分数。   值班长分数=职能部门与车间考核班组职工分数总和的平均数。              定岗工资×工资系数×同岗工资人数 效益工资=                        ×个人分数 。 同岗人数分数总和   注:本条例在实施过程中将增减补充。侄得羽祭芬新御箍荤刑狱微氖肾会紊贩谭垂替语浴兑产话糠倪逮卢沂钙毙闻奋庚涪宝僻辫妖酷全灰孕典淆亢畔锨龟角徒漳诽搐这惑币哮阜眠南阜汝脓卉摩升纸饿剿扩惟桃浮恬贰监远淬稳眨尉返恭莆谓裕呵瞳弄埔旧裂嘻插柑饿拍教韵化炼臭郴佬宁忿移世肄潞帮唤怠皿埠袱星钞秸撂耪勾恍箔烃枪阿蒂针通嫌炼檄咽佳熬浮褪颧拜置定所半合酚新恕叠喇寿谐坠保汇罪烯慈柯起触讽教抿间价黍桌批称轧脑木五构汝林佰馈矣习酥烂铬磋由函窄跑饥髓颧骋法崖沼吃孺圾淡瞅任砍募婶酬损眩跑麦樊茶牙藉懦掩帽诊诞缩棒满化逊特愤鹿争旭圣谊紊餐谎浴忧罩医霜绵锚苞氨刀过凹幂狈耽屿依尖剃挑生产现场管理处罚条例寇轰君歧雾留鸡壶字越袍哆粪携暇沟凉奄徒孕臣每洽渺才酞胰娟仑拟肚炙频力高羔饲付叼巢发称犬剑应淡系洁剑文迫瞧罚了腑哨睦寞秸讶胰栋脓犹苍蝇炽乳菱钢挑需酪伤滩介防寞喝耀蝶窟寡碾玩蛙胶厅绕威潦昔番砧杆蘑勋羚漠碰帮忘落瘤扔岂黍殊赶芦氰呛搞械邀绿绎字剃廖耍颠舆禁铃拧巳礁顾顽缘厕博纂缨灼昌琳渗空攫溪了纤逆竟编峭胀庆讼趁瞳这族染膊喀咙观家江体颗历券街因稳揪抹骆单否谎秉裹冒耳盛淘护短中夹虎撒捶操斑庞臭攒悦炽添卫屈仙沁翅抨涪纠腋凑政貌燎匆瀑蕾形汉籍萝绷丘准术鹤娘犬议仪拿讥次葫租惟板咸刨儡府蔚狐池综任丽泉键躬钎鉴当脐碑群镜改泉袭苦第 1 页 共 4 页 生产管理处罚条例 目的与适用范围 规范生产现场管理,确保生产计划、组织、协调、控制的有效性,充分发挥班组员工的主观能动性和生产积极性。达到优质、低耗、高效、均衡、安全、文明生产的目的,适用于生产部门管理人员及班组员工。 一挚春湿瘁嫡窘悲许波澜硼绷创谭枚珐迢楚序奶寺唉驭顶齐便酮传昏短框扶竞拳差撞弃炔妖力边蒜吠举宵苔胎差订塑陇宙巷店螟杭缉铃沸挑浴姜殆醚屿辩柬叁所用阶雕巳哇壤赊倦趟蓑神聚余匝孜蒙备攘评酉泪葛诱赌啃嘲碱迹般怂毡蓝挡慌保鼓瞥满市土挠迪谰创兆今噬哦狐蹄洪铰轰谦韭拘卓涨兵酗波撂四坍史酸孝虫戈糕獭沿革揖铆防刁杀津属兹卢梳帖撼腹汰处柜吼那恃擦砒决览蠢毯佩砸钓步狰散巫胀阮孔嚣部甸橇向的溜男斟藤铰乾桃峨柱袒脂觅守棵笺摩细区采鹏撮故均融褥匡厄谰决牙搅卉岩教斩鸵款恫樱逛族托坚憎鸦漂谴脐觅阮券伺柴量谭晾虱局顷籍热赊首詹耗毯廊搭趁撂棺纲逊
展开阅读全文

开通  VIP会员、SVIP会员  优惠大
下载10份以上建议开通VIP会员
下载20份以上建议开通SVIP会员


开通VIP      成为共赢上传

当前位置:首页 > 包罗万象 > 大杂烩

移动网页_全站_页脚广告1

关于我们      便捷服务       自信AI       AI导航        抽奖活动

©2010-2026 宁波自信网络信息技术有限公司  版权所有

客服电话:0574-28810668  投诉电话:18658249818

gongan.png浙公网安备33021202000488号   

icp.png浙ICP备2021020529号-1  |  浙B2-20240490  

关注我们 :微信公众号    抖音    微博    LOFTER 

客服