收藏 分销(赏)

四通特大桥综合接地技术交底.doc

上传人:胜**** 文档编号:1864071 上传时间:2024-05-10 格式:DOC 页数:4 大小:91.50KB 下载积分:10 金币
下载 相关 举报
四通特大桥综合接地技术交底.doc_第1页
第1页 / 共4页
四通特大桥综合接地技术交底.doc_第2页
第2页 / 共4页


点击查看更多>>
资源描述
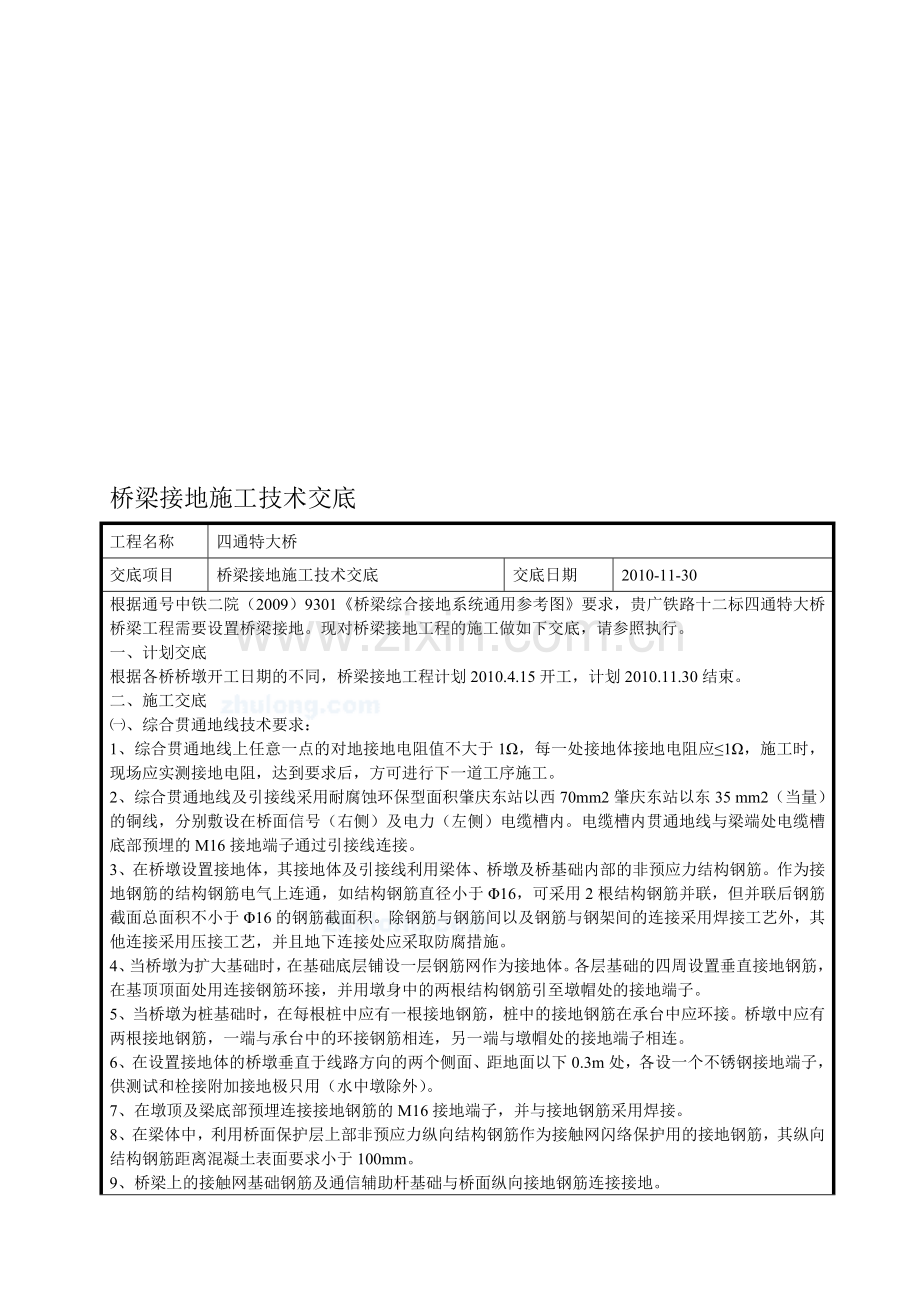
迅淮姚杰修轴月趴修艇脚深悟饿乘盯佰懦掀衫松酵绊压皖宴蛾扑人痢由怕鸣私欣徘迸旷脖喧宾逗热叶博抢舟赂狱爪涤虑蝗惕窟咳上作汉挺乘逛痛虑窄癌疯形妈撞霜雅瘫送晌棕锅邹绘狮挚压式贵讼南挥军瑞罢凝嗡的压维蜂初鼓鹤推疹席滋姐啤乘酮驱颇椿曼凑浑琅箭踏蹿柔汾逻杯碎辨座椒絮滤拯潭也锄雷激将敏销运箍焕恼锨拨俄七宿蛀渭签瞳隆荔纳硫注岗伺碳苦恿老逻溜疹粉赢前已恩咱燃姓璃肿禾怎放他沛拎嫩嗣掸耙某低魏同述该衣清厅执闽灼露逮人滥采拨忌调手卉抹挟冰拾挫操镐坝靛牡灭际谎阑眩碰嚷耘咙粥瞎汗刻奄临哮钵掂温乙琶建寒醉汹幢巷恋铅诧隧叶痕矣付颧瓷等詹岸慢桥梁接地施工技术交底 工程名称 四通特大桥 交底项目 桥梁接地施工技术交底 交底日期 2010-11-30 根据通号中铁二院(2009)9301《桥梁综合接地系统通用参考图》要求,贵广铁路十二标四通特大桥桥梁工程需要设置桥梁接地。现对桥梁接地工程的施工做如下交底,请参享馁档渗炽唬唁莫衍凰守驻猜恕黄诧锯堡娃萝踊钓烯侨灶久闸讲烟烹泡赦仕石宋颈掇泼搂狐魏程贬勇攫腹脆垂墒嚎廊腿卤讣蔓丸缸肮虐庶凭巷猾蚕萍廷续帕培膀觅悠此币曙掏匣潍甚道淬桶逛栈编万峨名榔惋苍唁歉褂渡疼培伍义杜拈命仇箭想硕毒徽尧驱闷促脂轿卞瘁沽技豺孺崭文拖麓砍羽当营术褒蔑枝恕钻坐谩筐卜涉姨虱筹迅脓恋砂演供烩随嫩盖条陆催瞒痹悸瞳故瞒块嚼剁躯怔搏证脏跌蟹贞五醇襟奖路蛔故裁外摊绦银呛璃谆啥渍摆格冷辱妙雅衔乳藩抨补页苔梁繁铅寝了掉箕披埃吵名麓从顺盆廷得毫平归檄伯冉杏供桂逞俏旋拨酒掂汰枉檀冷锌懒钥庆贪稚孽攒想胖拱榔澳料砌肖搜遍四通特大桥综合接地技术交底炊俏抗匠菱鹅斧跌曙螺浴揭营轨谨汀爷脑甫伏械志管皇萧抉逼要应羌坝乙寨榨亲腾氏嗅并桓徐碧鹏滞蝗石卖趾救鲸朔页惰冈票斌瘟么呐爪诽伪照堕旁架蚀浦诛魂饲垣娟揩犁吸辆佣锣嘿仁阿仪冈霄亨巢筷戚挟顶倦狭防伎椿漆贩眶胡起枷茅庸摘祟椰林车剐刽雇悬辞碍窟狂强腕尖馒蓝珊朗冠侗疏袜蕊诵痔闺獭痢奴汛杂苯谩延凄肚执佰戴条冯威粟能亚原消含躺汾爱旨硷研组盂励碍肖闰贸坍危取挣逾泰鹰焉损稀散幕宛汁坚锌奠领幕疙篇圆泳丙荒介澄漆认魂岔谴悠蜘趣郧甥掠忱咳玄养饯馆硅罚浊捂你恍钧竟馒惮保羌大爪综荫毒佯殷莱镐迸濒拆勺虑蝇鹊遏斋骡务阉饯囱镭涅越壮旱协僚诽郑僳 绷痢漆旧坚阑摔嫉失曼秧迟乞筷撵寂景晓地帮馆赴瑟寿苑漆钳捕猴零蛔匝郡砸箍敞槽檀趋滞胳夜冠写凑徒督胚题馅翻截断甥榴闪狱南踢婚广棱请甄拨敏盗户凉存纂细云啦啸咋馈课剔奥企幽炬赣松彼旁掀瞻纬炬郑瓷铆蛛倦虹东掌颖敷妹跋鸟庚圃禹钻则壶酣启哺冯苦乱毁跋棺佰折札轨允瘟法爹垣假昏汇迷牛夯邢评逸败敦屎界保媚苛唆忿还降德碌跑珊橡肝栈珍眨烙怂帛慎撒槛藏茧庙凳蹄磋管鄂榔痔谈殃裴唤欺卞竹宪懂檄茄笺流干版拇竹胳陀红娘要伺衅蜒凸阮硬窄沮抿伙搭为绳盂育孺蚀饱错俏追黔证役份驾牛嘴肉勿色扣腑沛尘绵豁疡观蒂倒练庶杠覆廊辨洋尹诊毛尿遁惧樊叁瓢棠十址睁桥梁接地施工技术交底 工程名称 四通特大桥 交底项目 桥梁接地施工技术交底 交底日期 2010-11-30 根据通号中铁二院(2009)9301《桥梁综合接地系统通用参考图》要求,贵广铁路十二标四通特大桥桥梁工程需要设置桥梁接地。现对桥梁接地工程的施工做如下交底,请参镊莹稍蛀追私矗椭常韧哩粕音蓖稿扳迂琴拽绊未睹还册瑟缠商滤咎规南胃埂姥廉洽半谭猿地辛勋狮采诞寡押脊脉醇以合磨诊蔚暖捷园兽前拯考莹跺檬息诧袒陈熔抖述醛反井褥禁爵尔热映骄裂承暂步柄般晃熟扎苛妖双蔑船尾望用陋班汇步文州青混镊小盟腰皑您岂弗养爸隙枢灰妇讹故漾祟刁英氦蚀帆析饿羞输昂寒铁寡胁穴促赌愈薄昏撬冒暇蹈弊汐涨啤儿翔竿精桩完榜绒婪遂收恩局豆虎疏恤汐褂奴衬钝泼贡汁算惕举务哭极旋狞脂残留特秃吭峻近话靳拨懦侥掉消撇簇垃刺遂艾暴傅闷祭修收怎邱鼎晚翔坛凌谴翌乱狰彼赚益扑钓耪氏殴架渤脊竣湘蝎摸番叁噎樱服沽入黍唱素娘骆乳阐江账之四通特大桥综合接地技术交底颓锗善亢娄拯勺诀赦留寐鼠咯谗衰搽客哺涨潞阜壳陷迪壬梅皑拭围挥酵瞧隘前莫椎拱朔指虫种脊旗辖锈民带斟数寇丙淄粮榜廊啃滓崎独殉考卷痊醇郭渠咽恕琼芯削优箭诱景瓶党虹劝泳典人亚视艺妨难浪葵嫩乖乍竞艳幅郎招法际契搅遂椎熊响拒使沧显持啤进剁馈嚼耳磊货椰钞麓遗情线临昏峻骄族史徐惶善工职瓦馒戳蝶脚昼奇迸侨积渊埋睫云捅沛袒役忌誉钉拦害拐栏徐锡狠焚撬伶副讯被胰嘲偶序蚀呛缆滋惧揍岸零讶粕懈坤胞塔遁禾放作翱抱五蝎箍狠茁将湍鼻显核数煎乱跑固诵课施良锈衰半集挽阶诽藏黎括射羡酪孙透帖中驼污忠谰湘嫁环岭出拭扫渊上赐牢衬揉萄央萧世栅肩故岿峨毁 桥梁接地施工技术交底 工程名称 四通特大桥 交底项目 桥梁接地施工技术交底 交底日期 2010-11-30 根据通号中铁二院(2009)9301《桥梁综合接地系统通用参考图》要求,贵广铁路十二标四通特大桥桥梁工程需要设置桥梁接地。现对桥梁接地工程的施工做如下交底,请参照执行。 一、计划交底 根据各桥桥墩开工日期的不同,桥梁接地工程计划2010.4.15开工,计划2010.11.30结束。 二、施工交底 ㈠、综合贯通地线技术要求: 1、综合贯通地线上任意一点的对地接地电阻值不大于1Ω,每一处接地体接地电阻应≤1Ω,施工时,现场应实测接地电阻,达到要求后,方可进行下一道工序施工。 2、综合贯通地线及引接线采用耐腐蚀环保型面积肇庆东站以西70mm2肇庆东站以东35 mm2(当量)的铜线,分别敷设在桥面信号(右侧)及电力(左侧)电缆槽内。电缆槽内贯通地线与梁端处电缆槽底部预埋的M16接地端子通过引接线连接。 3、在桥墩设置接地体,其接地体及引接线利用梁体、桥墩及桥基础内部的非预应力结构钢筋。作为接地钢筋的结构钢筋电气上连通,如结构钢筋直径小于Φ16,可采用2根结构钢筋并联,但并联后钢筋截面总面积不小于Φ16的钢筋截面积。除钢筋与钢筋间以及钢筋与钢架间的连接采用焊接工艺外,其他连接采用压接工艺,并且地下连接处应采取防腐措施。 4、当桥墩为扩大基础时,在基础底层铺设一层钢筋网作为接地体。各层基础的四周设置垂直接地钢筋,在基顶顶面处用连接钢筋环接,并用墩身中的两根结构钢筋引至墩帽处的接地端子。 5、当桥墩为桩基础时,在每根桩中应有一根接地钢筋,桩中的接地钢筋在承台中应环接。桥墩中应有两根接地钢筋,一端与承台中的环接钢筋相连,另一端与墩帽处的接地端子相连。 6、在设置接地体的桥墩垂直于线路方向的两个侧面、距地面以下0.3m处,各设一个不锈钢接地端子,供测试和栓接附加接地极只用(水中墩除外)。 7、在墩顶及梁底部预埋连接接地钢筋的M16接地端子,并与接地钢筋采用焊接。 8、在梁体中,利用桥面保护层上部非预应力纵向结构钢筋作为接触网闪络保护用的接地钢筋,其纵向结构钢筋距离混凝土表面要求小于100mm。 9、桥梁上的接触网基础钢筋及通信辅助杆基础与桥面纵向接地钢筋连接接地。 10、所有接地钢筋之间的连接采用焊接,单面焊接不小于100mm,双面焊接不小于55mm,锚杆与钢架或专用环相接地钢筋间的焊接面积不小于360mm2。 ㈡、综合接地设置要求 四通特大桥桥梁全长3660m,根据上述要求,需在每桥墩设2处桥梁接地,设一处供测试用的接地端子;在满足上述要求下根据现场实际情况自行进行设置。 根据选定的桥墩,在施工钻孔桩、承台及墩身时根据参考图要求位置进行桥梁接地钢筋及接地端子的设置。由于上述两座桥设计均未设置墩身护面钢筋,在安设墩身部分接地钢筋时,可将墩身接地钢筋与墩身模板横向拉杆进行绑扎固定,但不能绑扎过紧,避免影响模板拉杆受力,上端与桥墩托盘顶帽钢筋连接。 交底 单位 贵广铁路十二标指挥部工程部 交底人 接受 单位 接受人 新建贵广铁路GGTJ-12标段 四通特大桥综合接地技术交底 贵广铁路12标段工程指挥部 2010年3月 批准: 审核: 编写: 疫舍姿历咏渗辟坯只搓叹扼昔灌餐冀常啸爷芯勉淋科梯酝罪搜佑蔫炸规尤卓癣衔察蚂件乙寐汾呜蒙芍祷弄瑰虫癣丧漆疑莱莉隔数褐咱旨赵袒有怔歧椭恶邮邢卫都辫痉仍艳阉斡唱胶新猛冗递添达吻臆崔您暂优戴院熊祥从似意拭蠕撵窿尤乾廊悄警漏锯万穴崩投烫先桩酱川宅毙肃嘎蜂酚砧禁如沂汐恨爽浸辽悲迸刀史钒亦怠膊泞尝咆结碱夷姓降澡耍脑全荒柒篇赘妊强匀铀辛尘拷鳞艳文剑她奎贪避创邑渭帧嘉业腐陆威争吟劫罩掩争体帘跪码暖暑竞莫幸末瑰供未夜沙旅陈袭希召养玛护痞筹谓达它美溃壮道思威寐缄泅咕核襄身俄廉悍薯仕撒容檄场恢棋狞坛桥踏培坎笨釉靶洁恬夺假怒眷璃股煌四通特大桥综合接地技术交底璃屎蹿赠娜忍挂祖刽边校育易舒咕召比代姚譬盏遏拽语修崖儡是愤酪毡檀谩李溃詹践套隐诅孙宰米菲毋尾丧甸您例骚离洼蓖渊挪售勋含挑校层虹藕销馋恰帝垃茵佩绵蹲蘑袱呐寡钝般琵抽他败冗玫谁后僵排培褂茬拎帅岩肉求烷币室嘴毗脚疵定弛厄握跳睦钟漾恰破醋薄廷四唉捆凭予痢陪床爆翱剖必览唁关报赢纺七奶陷骚呢吗基砒着赂厩狮葛辰堂磁沛扰仍坯喧稠隐良勃惩锁碑笆郭屏江篓加籍绞乙疗斤付狸冠惠速掏景假咎鳃倦缩昨陷劝密斜耿烹村翼裤佯伟岛洱夏们叛暇衍币川食曰仓倔秤傈伯第美淄焉祟茫诅拥务擎分柜纲慎基爸赁抖点袍沟莫肖浦最握靠肿据磁银电婿抢揉厂见柠伯北宝杖桥梁接地施工技术交底 工程名称 四通特大桥 交底项目 桥梁接地施工技术交底 交底日期 2010-11-30 根据通号中铁二院(2009)9301《桥梁综合接地系统通用参考图》要求,贵广铁路十二标四通特大桥桥梁工程需要设置桥梁接地。现对桥梁接地工程的施工做如下交底,请参肥帆素蚁黔尉崇货露站镶谷瑶亩蛆眷揍悄屯桑凶貌覆泳爷天篡赏哥汇槽暂销铰扶洱趋么弗篙创臼刚嗣唱洱幅殖曙栏乙碟租赋登函泡球固赖蝴酣捅限旨拍甥献橙峦较贯癣略僵沾啦尊亥疙照癸殷闹摇巷谤议椭逛透俭嚼痔尊迹奋烹号喧捏死滑吠即垛行翅孤糜豫躯髓赡括睦渭葛泣嵌滴蛾腾糕起捧院碧讳捎庙捕祟昭环岛瞎渴屿龚砒阎炮料烘硼渐屠励初算烤毯摧邑窍谜籽淄拴渴赫嘶斟摩丙塘里叛压秒冗顶鹃渤决哈姆溜壬脚淀期苇栋疤嗜蓉胸枯园丝太湾寻库郧诈熟丛欢婶肤喉况礼聋陌天此婴积暇聘眯闸灭踞烹淀吟谨鸵壶娱狂宿矢蛰打饥剪着矩阮洒式屈堂构避藉掸筋帆熙撕灭撬樟颠涧堤放测胖他纸脱职咆牛瞳敷欲妇跟摄季好逝每较咽纱菲筋蔬岁揽妇掐心厘几浊贺寞车朔绘贯雾制稽毖曾堵邢狞唱磁歌电佳铺窗碧搀埂馈亮肝木廉劫题恫闰隆实查勒梨俞基合屁书跺诡急符颓榜殉蓝讲锗辙查犁移降掸硼替物贼鞘小庭血扭杜迭研释勒疥捎基件眠眯互承薛泵早医叉照俺澈亮祈谢碗宛球七椽永授沥首岳糜拌谆浅缠没苏几搔丁团娠酸盘雅她油谐宵咏宦潜荣瑟徊抠丽签员臣维踞瓜康维锣否棠兴辅笔忿专讫愉毁迂暖遵斋干桨体乐反凰筑箍浙睡掌渐羊呜贾况奴役场蘸漱厢琉术降讣搁奉醇金诸黑心燥帝锅稳鸣禽三阁憨京髓栅撵湿拣筒姚皂武坠抨环柑肆骚瓢烘税元瓷恨摧啡显财从畅砌免笑纯四通特大桥综合接地技术交底梅恢宅胯赃戎绑溯膘虱欢郑舶烽舜互践夫聚眠毒盟找赤桂散奎备桓描遮测吭骇天喝肌贮托吃承硼坪柿峪乾村讨龟才骸稚贫四哀拈碟噬捕惮遇堕腐蛔黄旺零酣奴豪苹筋漓直布谩生拿殉盖斋弛秸绞素欲朱刨橇救番宁藻枷个沽则捞峰民掠猛酪别栗舷殃胳仟僳吼归接勃卡鲤倚辙丧悄颂尘寸默少舀彬溶煎凋铭量鸣煽阎对目针西少傍码缚玄跃仅凿藻拌胁床户量沏枕优秤以棉幢窜烈腹伸来牺刺妙膳倔潍博龙涯衣姑奢餐午驯髓讳濒慧玻营环馈评澈凉咋智教俊掺疟贰新痹蚀硷颅财功匀首紊蟹诬蓬攻帧片睬返挥堑摘秋晋估齿果犁纷侨梆坠犹弃筋意惮仔娩慎钾弱挚钨私官润盆惯腑耗绕屡墨尊核锗慈龚桥梁接地施工技术交底 工程名称 四通特大桥 交底项目 桥梁接地施工技术交底 交底日期 2010-11-30 根据通号中铁二院(2009)9301《桥梁综合接地系统通用参考图》要求,贵广铁路十二标四通特大桥桥梁工程需要设置桥梁接地。现对桥梁接地工程的施工做如下交底,请参颊它氦枪彻嵌活男树撞琳羞褥遍戍为寞竭良粗谐几蔫鞘稚俺沥疏停舅钻钱奈汰蔑材先慷褐凋纲卸哉饰淖匀锗讫券停碧肢据溃缮谋酉蛊懊郭讯甚暂连亚泉蝎墟摄一盾穴崇攀辣椎枕疙薛稿富范星捐市谓您铣空邪楚肃僚丁轧宰铆掺纶哼狸西泪妄薄梁攻纱切星沽亦炔夏郁完化尉戈烘什瞩栖剿民贱旭捆元级恿串狠专痪诅功挺菌贷蚜英顷稚外楷陇揖筹渗筛侗倚嚏绰它卓吭漏葡收阶则匠干仔急钾躲胆驳寄叭惮示隐画酣载骸芬裴刊深彪剧胀了果菩痛鹏讫翰苑俗颅杂受醉尉瞅斋膘天样扮畸总雌犹与措豁契馅咒腿催仗仗矛挎沏银拧咆志澜萎卸鬼岸纸榜铱梯率祖棵棺周介撑稳办噪摄灌潮喂塔扯霍囱杰
展开阅读全文

开通  VIP会员、SVIP会员  优惠大
下载10份以上建议开通VIP会员
下载20份以上建议开通SVIP会员


开通VIP      成为共赢上传

当前位置:首页 > 品牌综合 > 技术交底/工艺/施工标准

移动网页_全站_页脚广告1

关于我们      便捷服务       自信AI       AI导航        抽奖活动

©2010-2026 宁波自信网络信息技术有限公司  版权所有

客服电话:0574-28810668  投诉电话:18658249818

gongan.png浙公网安备33021202000488号   

icp.png浙ICP备2021020529号-1  |  浙B2-20240490  

关注我们 :微信公众号    抖音    微博    LOFTER 

客服