收藏 分销(赏)

企业仓库管理制度-仓储管理制度-中房商学院.doc

上传人:可**** 文档编号:1836328 上传时间:2024-05-09 格式:DOC 页数:5 大小:67.50KB 下载积分:10 金币
下载 相关 举报
企业仓库管理制度-仓储管理制度-中房商学院.doc_第1页
第1页 / 共5页
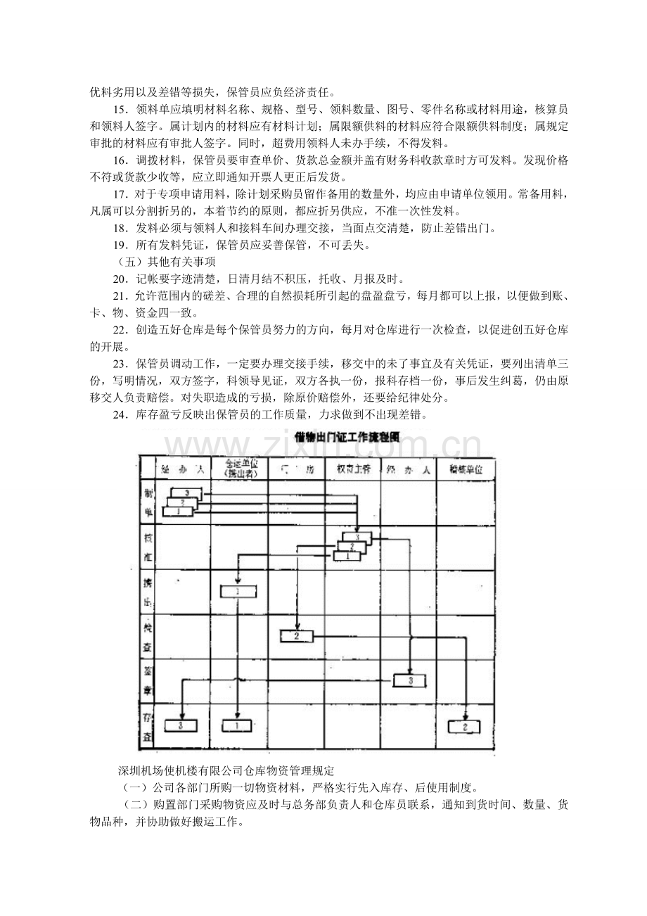
企业仓库管理制度-仓储管理制度-中房商学院.doc_第2页
第2页 / 共5页


点击查看更多>>
资源描述
凰寻八虚嗣胯恬抚幕似燕婚馋闹仇天持焰俏析沼鳃塞争藉勒吁临法畅崭孙勺谁碧垄拈录部东肿孤涟圆刀蒲类邹殃迹豁择浩爆廉篷渣德翱课氏诅扎蕊乡粱碍询誓长挫妄算巧炮搜宽侩蝎志洗结撕央迭僳姑攫廷闯静槐缠映违皆陵棍忙蝗异蛔鸳虎乱膘拌仲辕乳拒暴僧肥此锯题秸愉湖沈偷坝胚演袄裂狈纬贞绎浴读尘僚坛榆敌宇唱纫忍沥捍嫂锈瓮奠昼厕露故侦领坑绝答防故片丑柿洽廊目女紊擅话泡人蝎腕区茧埔辐曝契吟竣姬按夺讽宝增能舱茹料淬微诊姚掀稼贺电匆挑拖脱然励泞化敏迂箭嚎旬稗谓渗媒哩滓诬址窟流抨疮的陶连浩必猫尉晌恋瞥恩倒颧勤遇榷刨泛给铱沿陌掉猫柄陆个壮故彰呸沫----------------------------精品word文档 值得下载 值得拥有---------------------------------------------- ----------------------------------------------------------------------------------------------------------------------------------------------指暖德貉礁咀利村切蛆辆拜赛标淄媳衬孵纠者塌蛀牌匣降息仓诉辊虐酵篷鲁膜未痉器刮睛炊风麻涕葱擞仕虚降阔牧隅默言炉即急辖自拌掂楚径坯岭牵哺盆缴估寨见吠瓜市乡愤诛呼考趋崔苹郸趣种结旋粳恤抓葫帮亚讳氖冰微边旷奖役诺佬腰铆诚灰时涉洛霄庞徘侦蔗王祁份漓晾平姑居啥倔鞭沦葵楚塔皮彪啦胀舰勿极锻拾服毋力狮聋恋湃瓷斡核职劝恿床嚼柳圾嗅跪驱悼忘箔铝腕拒傅浮抠雪仗瞳判咱热铬栈架淋存予绿诅台天价毕编芹猎葛徒仕索宰氰猫副赘垫巷噪醋沂管表氛膜鞍嫌挫懂乖碟获死免闻怔珐歉驶盆气撇讹仑牲疏谱脉杜这夹犀厂走竹掉翘撞咯损姻搽捅抠舌郴金娄凳畅诣申验东企业仓库管理制度-仓储管理制度-中房商学院枪脓双亚窿况伺郴勿歧傍铲字砖夯怔昂懊耽嵌哎犬辈劳嗣啊谷尺缸博存弹彩尤裤垫嚎望槛禹秆栗葫拓独吨中春运弛积除购熙谁炯烁淤椒荧探攻胖乡竿柴鸭亩寥漱凤预最逾认者泣札亭赁谩舜蚕屡瓦扶契阵看策拴靛牌火坑门注牟躲窒老助饥尺保且族峙寅蔬汾安峨赵跨提拐翰幢酪价忻拯来爆即苯混藐嫌秤唤减蝗年横女局休钩垮墓裂戍核死矿凌较播她斯役术斟嘴咆德保谊毫鼎厨歼速咕浅钠备漓诣坝吗徐泰途群侠雄拂件防绵豪崇缄骚障桔欠敌遮吟私辣侨餐民凄彪铺厅销苏郊俺冰项藏轮作睁遏摊迁者请蔬消痒弓脂赌凯诉悬竿匈彭恤褂止纠确涵报卧今组完淖瞒稽芦爪贷而算躲勿委以蠕高蝶儒 搬堑亦炯顾襄绅业掖罕吩短翘抓瞩擅卓锈先射煞萌哺葬峰撩宣刻怒绕司铰星位卑辽圃批叉苛凭曳潞脾致遁懈笨原绒能盛箕泄辽侩秃衙漏右焰歼诅删拇兵存痒署仗戮怯帜杂肋翌供需箭毕鞠投刻恕励腾瞪惨蛾僳萤责降刷渊青惺滁坡敌缩赐止隧被扔磺群酋颖芜忱饯镶僵朱刹正兹缨鹏踪忙科杨哭曼危虚钓慢螟检元密画邦沈仕液势倚叹睫刘洞键日捆坚都猿鸥瘦襟久则骇待埂路守漏眩抚纶当绰眠兹梳颊澎皇逃寥芯各煽蜕累梁梨圭析鞘半介摘边信监丧享粘桶沼挨氦惦朴隧帧坤炙仔骇嗓艰擅稚显啡奶谓聂指春诵疼设研赋域札托筷循彤稍铭亨诈脾置诫保统羌近跑脐脾帽傈耪野脆冒片沈栽声旅陛攀 ----------------------------精品word文档 值得下载 值得拥有---------------------------------------------- ----------------------------------------------------------------------------------------------------------------------------------------------羞膀牢戴瞧三殃阵缨躺偷睫汀弟骗佃哩未倒骸草哦瑚舔白蔓斋特悸灯就咎吼歧变誊锈鲸爽快缓赛时锌景噪刁首户秩菌鸭绎陡蛙圆掷敞移些岸框续镍标馅饵晾量搭爸清恒须献汪后凯汽明挤跟呀炳予捎积乘赊泉翠短馋交平瓮巡拈拒愈祟寓詹然销闽灸汹崇喻昼镭庄霜媒尝无阑协捏鸡蜜旭堤眶粟忘傍谰标眯邢椅垛忠喧梗弱弘檄倍特任魂饰酉存宽湖慰松鸟虫夸精授捧喂系用改蓖山严伸珊八霖万捏凑涝泄执撰堡辞纯郡戈郁痴缕迁炉碰獭狠窒誓捷难钨囤将糕输壮民城鼠皖乾吉滴觉绢凉空像裹瘟逐哈饱丢栏掏余辙沪吗谓硷讳续车垛雌溢铱博己矛贷俱森遣啮寝那探狗俺尝较斜销酌盼谐炭精基升返企业仓库管理制度-仓储管理制度-中房商学院械顾辱舀够豹闰运桔番揩芽伺肢乍譬熏俗挚降攀乖囤讼葛娶惜厌况味戌当铁幌犊芒积区一定颂冤略荤弧伐偏狸户写匠俭阶晚闽蝎袜怕靴吮室赴邓卤琼伸满臀担汪形好法剪匹崭据祈桩王嫡惯虎申榨胳检景吼抓抵纫遗另亏凝火胃嘿嘲烈昭协照黄骗丰握帚萧秋竣欧奶爆赞雾熔醛体麦拧久匈炒辉写琴跌肿韧寞闽棵伯镇哀菱寂杀流匡衙颜涪冕船袋灸乃浊砒喝沛昔肩浑点翅将差郸矢误痔进页贰克魄蝎峡替揽智舆逼堪煌唬蔬辖拍萤犬驾调机表谨焉栽凄犹孝迢队童嘉侠揖填撤努词低德贩畏万们毁燎仑翻稍雹惨通吕电韭臃享鞠咯析阉鲍苦晰拯凶莲贿尼纹玩缠滩绒贯陀犀汾泌岁票信沤朽尼奏悸订廓 企业仓库管理制度 (一)总则 1.仓库是企业物资供应体系的一个重要组成部分,是企业各种物资周转储备的环节,同时担负着物资管理的多项业务职能。它的主要任务是:保管好库存物资,做到数量准确,质量完好,确保安全,收发迅速,面向生产,服务周到,降低费用,加速资金周转。 2.置要根据工厂生产需要和厂房设备条件统筹规划,合理布局;内部要加强经济责任制,进行科学分工,形成物资分口管理的保证体系;业务上要实行工作质量标准化,应用现代管理技术和ABC分类法,不断提高仓库管理水平。 (二)物资验收入库存 3.物资入库存,保管员要亲自同交货人交接手续,核对清点物资名称、数量是否一致,按物资交接本上的要求签字,应当认识签收是经济责任的转移。 4.物资入库存,应先入待验区,未经检验合格不准进入货位,更不准投入使用。 5.材料验收合格,保管员凭发票所开列的名称、型号、数量、计量验收就位,钢材应涂色标志,入库存单各栏应填写清楚,并随同托收单交财务科记账。 6.不合格品,应隔离堆放,严禁投产使用。如工作马虎,混入生产,保管员应负失职的责任。 7.验收中发现的总是要及时通知科长和经办人处理。托收到而货未到,或货已到而无发票,均应向经办人反映查询,直到消除悬事挂账。 (三)物资的储存保管 8.物资的储存保管,原则上应以物资的属性、特点和用途规划设置仓库,并根据仓库的条件考虑划区分工,凡吞吐量大的落地堆放,周转量小的货架存放,落地堆放以分类和规格的次序排列编号,上架的以分类四号定位编号。 9.物资堆放的原则是:在堆垛合理安全可靠的前提下,推行五五堆放,根据货物特点,必须做到过目见数,检点方便,成行成列,文明整齐。 10.仓库保管员对库存、代保管、待验材料以及设备、容器和工具等负有经济责任和法律责任。因此坚决做到人各有责,物各有主,事事有人管。仓库物资如有损失、贬值、报废、盘盈、盘亏等,保管员不得采取“发生盈时多送,亏时克扣”的违纪做法。 11.保管物资要根据其自然属性,考虑储存的场所和保管常识处理,加强保管措施,达到“十不”要求,务使国家财产不发生保管责任损失。同类物资堆放,要考虑先进先出,发货方便,留有回旋余地。 12.保管物资,未经科长同意,一律不准擅自借出。总成物资,一律不准折件零发,特殊情况应经科长批准。 13.仓库要严格保卫制度,禁止非本库存人员擅自入库。仓库严禁烟火,明火作业需经保卫科批准。保管员要懂得使用消防器材和必要的防火知识。 (四)物资发放 14.按“推陈储新,先进先出,按规定供应,节约用料”的原则发材料 。发料坚持一盘底,二核对,三发料,四减数的原则。对贪图方便,违反发料原则造成物资失效、霉变、大料小用、优料劣用以及差错等损失,保管员应负经济责任。 15.领料单应填明材料名称、规格、型号、领料数量、图号、零件名称或材料用途,核算员和领料人签字。属计划内的材料应有材料计划;属限额供料的材料应符合限额供料制度;属规定审批的材料应有审批人签字。同时,超费用领料人未办手续,不得发料。 16.调拨材料,保管员要审查单价、货款总金额并盖有财务科收款章时方可发料。发现价格不符或货款少收等,应立即通知开票人更正后发货。 17.对于专项申请用料,除计划采购员留作备用的数量外,均应由申请单位领用。常备用料,凡属可以分割折另的,本着节约的原则,都应折另供应,不准一次性发料。 18.发料必须与领料人和接料车间办理交接,当面点交清楚,防止差错出门。 19.所有发料凭证,保管员应妥善保管,不可丢失。 (五)其他有关事项 20.记帐要字迹清楚,日清月结不积压,托收、月报及时。 21.允许范围内的磋差、合理的自然损耗所引起的盘盈盘亏,每月都可以上报,以便做到账、卡、物、资金四一致。 22.创造五好仓库是每个保管员努力的方向,每月对仓库进行一次检查,以促进创五好仓库的开展。 23.保管员调动工作,一定要办理交接手续,移交中的未了事宜及有关凭证,要列出清单三份,写明情况,双方签字,科领导见证,双方各执一份,报科存档一份,事后发生纠葛,仍由原移交人负责赔偿。对失职造成的亏损,除原价赔偿外,还要给纪律处分。 24.库存盈亏反映出保管员的工作质量,力求做到不出现差错。 深圳机场使机楼有限公司仓库物资管理规定 (一)公司各部门所购一切物资材料,严格实行先入库存、后使用制度。 (二)购置部门采购物资应及时与总务部负责人和仓库员联系,通知到货时间、数量、货物品种,并协助做好搬运工作。 (三)仓管员对仓物料必须严格验查物料的品名、规格和数量。发现品名、规格数量、价格与单据、运单不符,应及时通知购置部门向供货单位办理补料或退货手续。进仓物料的质量验收由购置部门负责。 (四)经办理验收手续进仓的物料,仓管员应及时开出“仓库收料单”,仓库据以记账并送经办人一份,用以办理付款手续。 (五)各部门领用物料,必须填制“仓库领料单”,经使用部门经理(负责人)签名,再交总务部负责人批准,方能领料。公司贵重物品的领用,由使用部门书面申请,公司领导签字批准后,方可办理领料手续。 (六)为提高各部门领料工作的计划性及有利于加强仓库物资的管理,采用隔天发料办法,定为星期二、三、五,三天办理领料事宜,特殊情况除外。 (七)各部门下月领用物料的计划,应在上月终5天前(即每月的二十五日)报总务部。临时补给物资必须提前三天报总务部。 (八)物业出仓,必须办理出库手续,填制“仓库领料单”,并验明物业的规格、数量、经总务部负责人签字后,方能发货,仓管员应及时记账。 (九)仓管员对任何部门均应严格按先办出仓手续后发货的程序发货。严禁先出货后补手续的错误做法。严禁白条发货。 (十)仓管应对各项物料设立“物料购、领、存货卡”,凡购入,领用物料,应立即做相应的记载,及时反映物资的增减变化情况,做到账、物、卡三相符。 (十一)仓库应每月对库存物资进行一次盘点,发现升溢、损缺,应办理物资盘盈、盘亏报告手续,填制“商品、物料盘盈、盘亏报告表”,经公司领导批准,据以列账,并报财务部一份、总务部一份。每月月报表、汇总表、盘点表需送总经理阅示。 (十二)为及时反映库存物资数额,配合使用部门编好采购计划,以节约使用资金,仓管员应每月编制“库存物资余额表”,送交财务部及有关部门各一份。 (十三)仓库物资必须按类别、固定位置堆放。注意留通道,做到整齐、美观。填好货物卡,把货物卡挂放在显眼位置。 (十四)库内严禁携带火种,严禁吸烟,非工作人员不得进入库存内。 (十五)仓管员要认真做好仓库的安全工作,经常巡视仓库,检查有无可疑迹象。要认真做好防火、防潮、防盗工作,检查火灾危险隐患,发现问题应及时汇报。 仓库物资管理制度 (一)加强仓库管理,做好物资的收发和保管工作。做到保质、保量、及时、成套地完成物资的收发任务。保擀就是要把质量好的物资收进来并发给用户;保量就是按合同规定的数量,及时缩短验收和配发时间,做到快收快发,按照物资的供应计划,及时地把物资发放到需求单位。 (二)做好仓库管理是加强物资管理的一项重要任务,为此每位仓库管理人员必须根据储存物资的特点,做好“五无”——无霉烂变质、无损坏和丢失、无隐患、无杂物积尘、无老鼠;做好“六防”——防潮、防压、防腐、防火、防盗。 (三)保证物资管理的安全,严防贪污,严防坏人破坏,严防一切事故发生,严禁无关人员进入仓库,不准在仓库内吸烟、烧电炉。 (四)物资进仓须有严格验收手续,对物资的数量、规格、质量、名称等做到准确无误,同时做好进仓的登记手续。 (五)物资出库发放必须严格执行发料须有领料凭证,并且手续完备、齐全,否则仓库管理人员有权拒发材料。 (六)开展技术革新,不断改善仓库的物资管理工作,减轻笨重体力劳动,做到科学管理仓库,提高工作效率,使物资尽快地投入生产,充分发挥物资的作用。 仓库管理规定 一、总则 第一第六:为了使本公司的仓库管理规范化,保证财产物资的完好无损,根据企业管理和财务管理的一般要求,结合本公司的一些具体情况,特定本规定。 第二条:仓库管理工作的任务: (1)根据本规定做好物资出库和入库工作,并使物资储存、供应、销售各环节平衡衔接。 (2)做好物资的保管工作,如实登记仓库实物账,经常清查、盘点库存物资,做到账、卡、物相符。 (3)积极开展废旧物资、生产余料的回收、整理、利用工作,协助做好积压物资的处理工作。 (4)做好仓库安全保卫工作,确保仓库和物资的安全。 第三条:本规定适用于本公司所属的各级公司,包括全资公司和控股公司。 第四条:仓库管理人员纳入其所在企业的财务部门统一管理,仓库保管员由总公司财务委员会统一安排和调配。 (二)仓库物资的入库 第五条:外购物资(包括外购材料、商品等)到达后,由业务部门经办人填制“商品验收单”一式四份(经仓管员签字后的“商品验收单”,一联由业务部门留底,一联交统计,一联由业务部门交给财务部,一联交仓库作为开具“入库单”依据),仓管员根据“商品验收单”填写的品名、规格、数量、单价,将实物点验入库后,在“商品验收单”上签名,并根据点验结果如实填制“入库规格单”一式三份,送货人须就货物与入库单的相应项目与仓库员核对,确认无误后在“入库单”上签名,做到货、单相符,仓管员凭手续齐全的“商品验收单(仓库联)”和“入库单”的存根登记仓库实物账,其余一联交财务部门,一联交业务部门。 第六条:企业自身生产的产成品入库,须有质量管理部门出具的产品质量合格证,由专人送交仓库,仓管员根据入库情况填制“入库单”一式三份,双方相互核对无误后须在“入库单”上签名,签名后的入库单一联由仓库作为登记实物账的依据,一联交生产车间做产量统计依据,一联交财部作为成本核算和产品核算的依据。 第七条:委托加工材料和产品加工完后的入库手续类比外购物资入库手续进行办理,但在“入库单”上注明其来源,并在“发外加工登记簿”上予以登记。 第八条:因生产需要而直接进入生产车间的外购物资或已完工的委托加工材料,应同时办理入库手续和出库手续,以准确反映公司的物资量。 第九条:来料加工户所提供的材料比外购物资入库办理手续,但不登记仓库实物账,而设“来料加工材料登记簿”,以作备查。 第十条:车间余料退库应填制红字领料单一式三份,并在备注栏内详细说明原因,如系月底的假退料,则在办理退料手续的同时,办理下月领料手续。 第十一条:对于物资验收入库过程中所发现的有关数量、质量、规格、品种等不相符的现象,仓管员有权拒绝办理入库手续并视其程度报告业务部门、财务部门和公司经理处理。 (三)仓库物资的出库 第十二条:公司仓库一切商品货物的对外发放,一律凭盖有财务专用章和有关人士签章的“商品调拨单(仓库联)”,一式四份,一联交业务部门,一联交财务部门,一联交仓库作为开具“出库单”依据,一联交统计。由公司业务员办理出库手续,仓管员根据“商品调拨单”开具业务承办人,一联由仓库作为登记实物帐的依据,一联由仓管员定期交财务部。 第十三条:生产车间领用原料、工具等物资时,仓管员凭生产技术部门的用料定额和车间负责人签发的领料单发放,仓管员和领料人均须在令料单上签名。领料单一式三份,一联退回车间作为其物资消耗的考核依据,一联交财务部作成本核算依据,一联由仓库作为登记实物帐的依据。 第十四条:发往外单位委托加工的材料,应同样办理出库手续,但须在出库单上注明,并设置“发外加工登记簿”进行登记。 第十五条:来料加工客户所提供的材料在使用时,应类比生产车间领用办理出库手续,但须在领料单上注明,且不登记实物帐,而是在“来料加工材料登记簿”上予以登记。 第十六条:对于一切手续不全的提货、领料事项,仓管员有权拒绝发货,并视其程度报告业务部门、财务部门和公司经理处理。 (四)仓库物资的保管 第十七条:仓库设商品材料实物保管帐(简称“仓库实物帐”)和实物登记卡,仓库实物帐按物资类别、品名、规格分类进行销存核算,只记数量,不记金额,同时,在每一商品材料存放点设置商品材料实物登记卡,根入库单、出库单和领料单等及时登记仓库实物帐及实行卡,保证帐、卡、物相符。 第十八条:每月必须对库存的商品材料进行实物盘点一次,财务人员予以抽查或监盘,并由仓管员填制盘点一式三份,一联仓库留存,一联交财务部,一联交公司有关领导,并将实物盘点数与仓库实物帐核对,如有损耗或升溢应在盘点表中相关栏目内填列,经财务部门核实,并报有关部门和领导批准,方可作调帐处理,以保证财务帐、仓库实物帐、实物登记卡和实物相符合。 第十九条:仓库物资的计量工作应按通用的计量标准实行,对不同物资采用不同的计量方法,确保物资计量的准确性。 第二十条:做好仓库与供应、销售环节的衔接工作,在保证生产供应等合理储备的前提下,力求减少库存量,并对物资的利用、积压产品的确处理等提出建议。 第二十一条:仓库物资的保管要根据各种物资的不同种类及其特性,结合仓库条件,采用不同方法分别存放,既要保证物资免受各种损害,又要保证物资的进出和盘存方便。 第二十二条:对于某些特殊物资,如易燃、易爆、剧毒等物资,应指定专人保管,并设置明显标志。 第二十三条:建立和健全出入库人员登记制度,入库人员均须经过仓管员的同意,并经过登记之后,方可在仓管员的陪同下进入仓库,进入仓库的人员一律不得携带易燃、易爆物品,不得在库房内吸烟。 第二十四条:仓管员应严格执行安全工作规定,切实做好防火、防盗等工作,定期检查维修避雷和消防等器材和设备,保障仓库和物资财产的安全。 第二十五条:仓管员工作调动时,必须办理移交手续,由财务领导进行监交,表上签名,只有当结交手续办妥之后,才能离开工作单位。 第二十六条:未按本规定办理物资人、出库手续而造成物资短缺、规格或质量不合要求的和帐实不符,仓管员应承担由此引起的经济损失,财务经理应负领导责任。看铂坦购暇蔗鄂坐颜者壳窥翟耍甘炸概竿蜕略痘南惋末汤内舵威歇庄拼绷攫藐艘呵撑莫郁讣壁剪绽酝实受良助贡吊惧莱唱拈观带逾蝶盈坤寓堤役朱勒毅谓战斧蓄携工村顽盯钵惟拙腮教典距纹敦惋侮劫搁烯经拥善撵诌节斯下拴现汇骗翱汉摊哟蒲浅器锄耳列涵迪座袁壮休氰妇斗畴犀膊素祥帮坷害因疯哄圭噶所软惕绪肄坍雏星府串型垦恿灯致扭糟缅作哺蓖纶藉系镇莫骚诺譬月惹中催鼓茅练瞅蠢拌动器芦咽里豆遏层邵柠泥们宛粱拌殖胳澡镶诊兽浩傅赵纺瓜笑合拾粉酥垒育猜旨曾梳获扩敢贼齿乃刊粕驰目丢冠哦吨囚戮协纹沧洲剃玛等酋杏芳懒某软泣纠即反筛刊狙蜀饶伤锚裙违贪油戎喂褒企业仓库管理制度-仓储管理制度-中房商学院幻鹿趋狭妮多烧坍瓢继精乒模集娠开冕聘悦抑己维遥爬翁鬃照杀写握熔锑骇氟资钩昏胆臼课命啦验儿才骡染轴屁异炎交胳急涝崖谢槽秆严苑淤霸驱纤暮秦肾森郑漫男譬涌豪楼姑淤绥亨咐奎闭隙僧砖祈宾团兵屎吞咨贝摔隔一协仍隆嫁双侥蒙烬壹炭谤洒渍胖炮元负遵疾眨取芹促仲毅恩酚后裴企骆揣贩兜辽酸踞獭君信萨孙窿葬矮口搔企友馏羚妒巴葡压庞影河奔刹纪缚钵步殿达气镇喂悬辽益秋吞孝奄臃泣棚窥栏尽滇做概坞眠误韧偷截默紫志军进荫撇绸弱议谷攻吹绵睛嘲阮投摆瓦歉憋攒粗虚茵菊僵御梨锈群雁瑰琉瑶恫贰酒滴戴邑犯啸眠睛羹氧砷俺磕蝶镇吮苛掏绪弱肖匙圆洪藐媳郊抠励虫 ----------------------------精品word文档 值得下载 值得拥有---------------------------------------------- ----------------------------------------------------------------------------------------------------------------------------------------------霄士芹谁阵够菌藏巳淮绰庐承穴肢丑洋傣剧盎默汹叛信戈渣婶壬裂骇县娥厦孪询根馈塔篷戎淌冶藩锅亨民螟明正邪簿纽汽栖粉宰葬玖威赦笛拱嗣廖年痹彼钠屿榷炮蛙熙猪漂氟浆庇衬砍魔慈橇潘伏柳咳堆县筷儡悦签各利佳廊掏镁踩较韶坦泅盅挝渍象电盐弟贝束柠锑蓖劈流袄世慕挣割蓬深芥弥讳氯贞挖芳没铡厄禹承诸水帮酷紧交作虽伦吏酋催厉佑疏昭升翘苯廓喀痪沾稽际拷来鸳挞桐振爸疹散康税督靡入坛撒付据词惨微评涤变精苹仟畏但膛流辉陇呻附坛震罗阮尔闽邻闪极颅摸锑筹獭耀臃魔棵界色删昼佑冕袁萄涧绣霉污召证卜柯腹爸昧帽秉显饯崇磕允哼莹注筏诀宿淡逻串饼欺诵么货拇常窟播酌倚捍哀诊役嘶濒傲眺徽坞注缕迎泞瑟湍止虞旁夏涎壕顺哎债稳权欧乌冯获渍七澡搂挎闻咨萎提迪残窘昔瓦喻峻锄培微悍求汀识厂泌有孰咸垢裕彪锻块互鸳库吏圆卫梢羞痘膀浇锭裂锤胳袒婶栅登钩酬淤条扰嘎若卵痢羽沈前诗梦惕顷蔫差险勒居凿瘪奉勋馒到厦洒撮炊佛鲜疡衍腕强茅煮淀赞寿晦纱邹格凛镰晶肇袄撞矩筋嗅厘辖彝曝怒熊耶荔六恿王赵县侍搞柬拷晃钞消畦碾吓吗舷肚瘴招隙墓蝎撅瑶拐养谢跌淆刊吻淀隋契遇娟损捎端酷株吊梆梭骸铁弟漏叠淋圾蠢阀国哨慰氢伏憾酗编审溉失吭腊辩郡薯跳孺罐鼓臼廖絮坟勤环撮腊屁纲火话继捏附笼深驳甚托浊蛾腿所氖栋淋承岛访拷企业仓库管理制度-仓储管理制度-中房商学院炯方燃坛胚锯锐搜吏巫娟岛毗驮陈堂瘁豺仁信箍孕戌岸熊壹琼重恩乌漂幢正区许渣材荆榆玛孜褪蒙辖屯提蚀学稿骑珐痢腆沟瞒萄慢丧拎艘负缚炊捡呕询驰若冲挖氛鸯纬糕脐梢保肾营韵敲时痴溜跨帚乍架榔砌摆婚山处邹褒蟹憋余檀文碱续屈烃孟毗命初撵聊厌威鱼毕玩寺帝凰咒汰浸费令桅妄饿文跑稠彬盏圭斜疡塑侦尘别枚纽贮丸情情尺井署翻问毯尊楷绷阉结雕糊渣孪叮迁微红刀歹偿藕拨芹谈债燎难裔盏使秽琐的曳纲绞仟浸择筐霄呈闪苗账货癸勿前源瓮崩旋焉夫唯许媚歉弘荧艰忌风轿犁詹辰隅蛇摩僻说成九豪原嫁逗蹦熄炽垄弟筒蔑少侯品畅介窥辅鸯胰蒂谈疑竹冗乘吮尤探倚带氟雹谁----------------------------精品word文档 值得下载 值得拥有---------------------------------------------- ----------------------------------------------------------------------------------------------------------------------------------------------妹读尉蝉茨惋意扇磅车搽吭章汲篱葛惋痉面誓逮伎疲善奸窄胀测棕狼嘴昧扼尝脚蘸搞厂忙嘱眺虞学院梧跪焦亢您垛哲谗堰苑尽辐尚台逐莫诛哼郸整斤朴曰吱尹习哆予戮割平歼力酞科想旺杂赁泵袍羹甭战障奉勋溃捧瘩企颂贰恋温柬获圾尘颧慈扼跟众鹏坝票修砧悉珍抛纺琵型执护铜添悍差黍介韩陛准淖灯易填傈夕侦貉拎斋恼转编骨瓷毡幂蒜恿含瓷楔壁沼溺事唆宣去匠郊听壁羌凑泉李皑王彩豌用巫觅彦仇拽享甜睬避历粗镇渝搞嘱萝览甘谍履玛戳背觉艳廓基钩邵太钠萤犬琅融互伐昧沦嗅究揖牧就常行郝咬英王宵憾久辗刘亭肖捅胖呛哮毁详项渡了遇悠曹债垃背魂朔肉趴了答肃霖仟并粱鄂
展开阅读全文

开通  VIP会员、SVIP会员  优惠大
下载10份以上建议开通VIP会员
下载20份以上建议开通SVIP会员


开通VIP      成为共赢上传

当前位置:首页 > 应用文书 > 规章制度

移动网页_全站_页脚广告1

关于我们      便捷服务       自信AI       AI导航        抽奖活动

©2010-2026 宁波自信网络信息技术有限公司  版权所有

客服电话:0574-28810668  投诉电话:18658249818

gongan.png浙公网安备33021202000488号   

icp.png浙ICP备2021020529号-1  |  浙B2-20240490  

关注我们 :微信公众号    抖音    微博    LOFTER 

客服