收藏 分销(赏)

医疗安全不良事件试题.docx

上传人:天**** 文档编号:1822718 上传时间:2024-05-09 格式:DOCX 页数:3 大小:16.59KB 下载积分:5 金币
下载 相关 举报
医疗安全不良事件试题.docx_第1页
第1页 / 共3页
医疗安全不良事件试题.docx_第2页
第2页 / 共3页


点击查看更多>>
资源描述
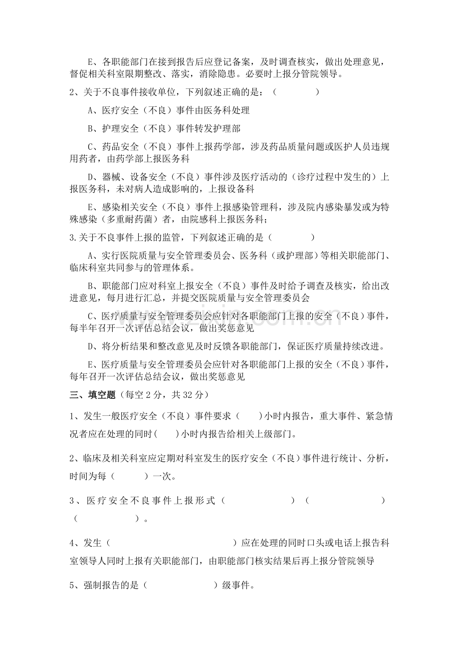
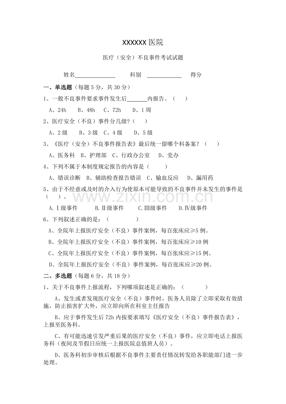
XXXXXX医院 医疗(安全)不良事件考试试题 姓名 科别 得分 一、单选题(每题5分,共30分) 1、一般不良事件要求事件发生后 内报告。( ) A、24h B、48h C、72h D、1周 2、医疗安全(不良)事件分几级?( ) A、2级 B、3级 C、4级 D、5级 3、《医疗(安全)不良事件报告表》最后统一留哪个科备案?( ) A、医务科 B、护理部 C、行政办公室 D、党办 4、下列不属于本制度规定报告的内容是( ) A、错误诊断 B、辅助检查报告错误 C、输血反应 D、漏用药 5、由于不经意或及时的介入行为使原本可能导致的不良事件并未发生的事件是( )。 A.Ⅰ级事件 B.Ⅱ级事件 C.Ⅲ级事件 D.Ⅳ级事件 6、下列叙述正确的是:( ) A、全院年上报医疗安全(不良)事件案例,每百张床应≥5例。 B、全院年上报医疗安全(不良)事件案例,每百张床应≥10例 C、全院年上报医疗安全(不良)事件案例,每百张床应≥15例。 D、全院年上报医疗安全(不良)事件案例,每百张床应≥20例。 二、多选题(每题6分,共18分) 1、关于不良事件上报流程,下列哪项叙述是正确的:( ) A、发生或者发现医疗安全(不良)事件时,医务人员除了立即采取有效措施,防止损害扩大外,应立即向所在科室主任报告 B、应于事件发生后72h内按要求填写《医疗安全(不良)事件报告表》,上报至医务科。 C、有可能迅速引发严重后果的医疗安全(不良)事件,应立即电话上报医务科(夜间及节假日应统一上报医院总值班人员)。 D、医务科初步审核后根据不良事件主要责任情况转发给各职能部门进一步处理。 E、各职能部门在接到报告后应登记备案,及时调查核实,做出处理意见,督促相关科室限期整改、落实,消除隐患。必要时上报分管院领导。 2、关于不良事件接收单位,下列叙述正确的是:( ) A、医疗安全(不良)事件由医务科处理 B、护理安全(不良)事件转发护理部 C、药品安全(不良)事件上报药学部,涉及药品质量问题或医护人员违规用药者,由药学部上报医务科 D、器械、设备安全(不良)事件涉及医疗活动的(诊疗过程中发生的)上报医务科,未对病人造成影响的,上报设备科 E、感染相关安全(不良)事件上报感染管理科,涉及院内感染暴发或为特殊感染(多重耐药菌)者,由院感科上报医务科; 3.关于不良事件上报的监管,下列叙述正确的是( ) A、实行医院质量与安全管理委员会、医务科(或护理部)等相关职能部门、临床科室共同参与的管理体系。 B、职能部门应对科室上报安全(不良)事件及时给予调查及核实,给出改进意见,每月进行汇总,并提交医院质量与安全管理委员会 C、医疗质量与安全管理委员会应针对各职能部门上报的安全(不良)事件,每半年召开一次评估总结会议,做出奖惩意见 D、将分析结果和整改意见及时反馈各职能部门,保证医疗质量持续改进。 E、医疗质量与安全管理委员会应针对各职能部门上报的安全(不良)事件,每年召开一次评估总结会议,做出奖惩意见 三、填空题(每空2分,共32分) 1、发生一般医疗安全(不良)事件要求( )小时内报告,重大事件、紧急情况者应在处理的同时( )小时内报告给相关上级部门。 2、临床及相关科室应定期对科室发生的医疗安全(不良)事件进行统计、分析,时间为每( )一次。 3、医疗安全不良事件上报形式( )( )( )。 4、发生( )应在处理的同时口头或电话上报告科室领导人同时上报有关职能部门,由职能部门核实结果后再上报分管院领导 5、强制报告的是( )级事件。 6、在疾病医疗过程中是因诊疗活动而非疾病本身造成的病人机体与功能损害的事件是( )级不良事件。 7、在不良事件可能迅速引发严重后果的紧急情况使用( )形式报告。 8、不良事件所属类别不同,划分为( )、( )、( )、( )、( )、( )、其他非上列导致医疗不良后果的事件。 四、判断题(每题4分,共20分) 1、各科室必须建立医疗风险登记本,指定专人负责,对发生的医疗风险要详细登记,根据其情节及时上报。( ) 2、科室质量与安全管理小组在科主任、护士长的领导下,每季度检查医疗服务质量一次。如果发现医疗风险或差错,应认真分析讨论,帮助责任人查找原因,确定改进的事项及重点,制定纠正措施,指定专人跟踪整改。( ) 3、医疗安全(不良)事件是指在临床诊疗活动中以及医院运行过程中, 任何可能影响病人的诊疗结果、增加病人的痛苦和负担并可能引发医疗纠纷或医疗事故,以及影响医疗工作的正常运行和医务人员人身安全的因素和事件。( ) 4、未造成后果事件是指:虽然发生的错误事实,但未给患者机体与功能造成任何损害,或有轻微后果而不需任何处理可完全康复。( ) 5、《医疗安全(不良)事件报告表》(电子版)统一上报至医务科,由医务科初步审核后及时转发相应职能部门进一步分析处理。( )
展开阅读全文

开通  VIP会员、SVIP会员  优惠大
下载10份以上建议开通VIP会员
下载20份以上建议开通SVIP会员


开通VIP      成为共赢上传

当前位置:首页 > 包罗万象 > 大杂烩

移动网页_全站_页脚广告1

关于我们      便捷服务       自信AI       AI导航        抽奖活动

©2010-2026 宁波自信网络信息技术有限公司  版权所有

客服电话:0574-28810668  投诉电话:18658249818

gongan.png浙公网安备33021202000488号   

icp.png浙ICP备2021020529号-1  |  浙B2-20240490  

关注我们 :微信公众号    抖音    微博    LOFTER 

客服