收藏 分销(赏)

食品有限公司配送工作流程.doc

上传人:精*** 文档编号:1749491 上传时间:2024-05-08 格式:DOC 页数:4 大小:27KB 下载积分:5 金币
下载 相关 举报
食品有限公司配送工作流程.doc_第1页
第1页 / 共4页
食品有限公司配送工作流程.doc_第2页
第2页 / 共4页


点击查看更多>>
资源描述
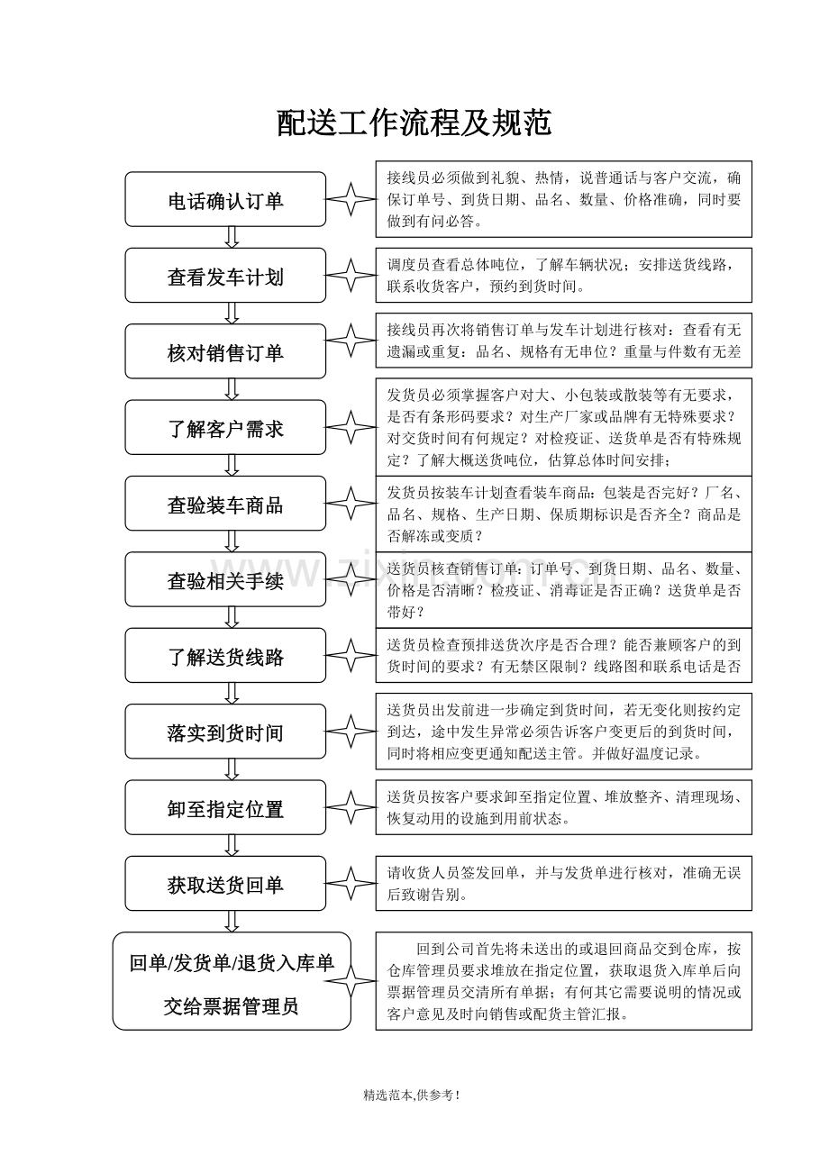
配送工作流程及规范 回单/发货单/退货入库单交给票据管理员 获取送货回单 卸至指定位置 落实到货时间 查验相关手续 了解送货线路 查验装车商品 了解客户需求 电话确认订单 核对销售订单 查看发车计划 回到公司首先将未送出的或退回商品交到仓库,按仓库管理员要求堆放在指定位置,获取退货入库单后向票据管理员交清所有单据;有何其它需要说明的情况或客户意见及时向销售或配货主管汇报。 请收货人员签发回单,并与发货单进行核对,准确无误后致谢告别。 送货员按客户要求卸至指定位置、堆放整齐、清理现场、恢复动用的设施到用前状态。 送货员出发前进一步确定到货时间,若无变化则按约定到达,途中发生异常必须告诉客户变更后的到货时间,同时将相应变更通知配送主管。并做好温度记录。 送货员检查预排送货次序是否合理?能否兼顾客户的到货时间的要求?有无禁区限制?线路图和联系电话是否俱备? 送货员核查销售订单:订单号、到货日期、品名、数量、价格是否清晰?检疫证、消毒证是否正确?送货单是否带好? 了解大概送货吨位,估算总体时间安排; 预估各项费用,做好个人生活安排。 发货员按装车计划查看装车商品:包装是否完好?厂名、品名、规格、生产日期、保质期标识是否齐全?商品是否解冻或变质? 发货员必须掌握客户对大、小包装或散装等有无要求,是否有条形码要求?对生产厂家或品牌有无特殊要求?对交货时间有何规定?对检疫证、送货单是否有特殊规定?了解大概送货吨位,估算总体时间安排; 预估各项费用,做好个人生活安排。 接线员再次将销售订单与发车计划进行核对:查看有无遗漏或重复:品名、规格有无串位?重量与件数有无差错? 调度员查看总体吨位,了解车辆状况;安排送货线路,联系收货客户,预约到货时间。 接线员必须做到礼貌、热情,说普通话与客户交流,确保订单号、到货日期、品名、数量、价格准确,同时要做到有问必答。 配送员工作规范 配送员是公司内直接与顾客打交道,对顾客满意度有着决定性的影响,对顾客能否继续订购我公司商品有着重要影响,是关系公司效益的直接因素,也是企业良好形象的体现。因此对配送员制定如下服务规范: 一、交货规范: 1、 寻问联络人、收货人 2、 见面先问好并自我介绍:您好!我是勤强配送某某员工,很高兴为您服务,有何不周,请多指教,根据贵公司的订单我们为您送来了某某商品,请查收,我现在该怎么做?请指示! 3、 交单:这是贵公司的订单和我公司的送货单及相关检疫手续,请查验! 4、 若不能全部满足订单需求:首先代表公司表示歉意,然后说明缺少品项与短缺数量,其次解释缺货原因,说明我公司为此付出的努力;最后说清我公司的改进办法:我们会尽力、尽快满足您的要求,大概多长时间可以解决问题? 5、 卸货到指定位置!文明装卸、堆放整齐、清理现场、爱护包装与工具,遇到困难请求帮忙,并时刻记住道谢! 6、 收好回单,告辞再见,再次感谢给予的协助与关照,并请多指教! 二、服务规范: 1) 永远不要与客户为敌,从与客户打交道的第一步起,不论他们的态度是好是坏,都不能用不尊重的语言、态度、举动对待客户。 2) 笑脸相迎,热忱地打招呼,接待顾客要主动、热情、耐心、周到、寻求机会赞美客户! 3) 具有良好的防损意识,减少工作中损耗的发生,维护自身利益与信誉。 三、 处理客户抱怨规范: 1) 克制自己的情绪。 2) 要有自己代表公司的感觉。 3) 以客户为出发点!客户永远是对的!就算是客户的错,也要以客户满意为目标解决问题。 4) 必须恢复客户的依赖感。 五、 着装规范: 制服不仅表示正在工作,而且代表着企业的形象。对于工作服,配送员要注意爱惜和保护,保持干净整洁、不破损、不掉扣子、不变形。 修饰要自然大方,要经常理发修面,头发要保持清洁,尤其不要留长发和胡须。 六、 用语规范: 您好,请稍等,对不起、让您久等了,谢谢关照,请您多提宝贵意见、欢迎到我公司指导工作,谢谢您的支持与配合等,严禁使用禁忌语:就这个货,要就要,不要我拉回去! 就这么多,再多没有! 配送工作中常见疑难问题 一、 扣重——水分超标、净重不足: 应对办法: 二、 退货——滞销商品、质量不佳: 应对办法: 三、 拒收——规格、数量不对: 应对办法: 四、 补损——货源不足、送货不及时: 应对办法: 配送工作中注意事项 一、 在外住宿:公司财产与个人财物人身安全 1、 货未送完,停车投宿时车门必须顶住障碍物; 2、 个人钱物妥善保管,贵重物品交服务台; 3、 严禁到娱乐场所或人群混杂处; 二、 无禁区通行证,闯禁区问题: 1、 事先做好规划,抓紧时间,送货、卸货时要有紧迫感!给自己留有余地!按预定时间赶到送货地点! 2、 避开交通高峰,主动与交警打招呼,说明困难,请求放行。 3、 提前落实短驳车辆,及时短驳。 4、 硬闯禁区,逮住罚款,手续齐全,理由充分! 【本文档内容可以自由复制内容或自由编辑修改内容期待你的好评和关注,我们将会做得更好】 精选范本,供参考!
展开阅读全文

开通  VIP会员、SVIP会员  优惠大
下载10份以上建议开通VIP会员
下载20份以上建议开通SVIP会员


开通VIP      成为共赢上传

当前位置:首页 > 包罗万象 > 大杂烩

移动网页_全站_页脚广告1

关于我们      便捷服务       自信AI       AI导航        抽奖活动

©2010-2026 宁波自信网络信息技术有限公司  版权所有

客服电话:0574-28810668  投诉电话:18658249818

gongan.png浙公网安备33021202000488号   

icp.png浙ICP备2021020529号-1  |  浙B2-20240490  

关注我们 :微信公众号    抖音    微博    LOFTER 

客服