收藏 分销(赏)

氯化石蜡生产企业安全生产标准化评审标准129.doc

上传人:精*** 文档编号:1728674 上传时间:2024-05-08 格式:DOC 页数:55 大小:396KB 下载积分:16 金币
下载 相关 举报
氯化石蜡生产企业安全生产标准化评审标准129.doc_第1页
第1页 / 共55页
氯化石蜡生产企业安全生产标准化评审标准129.doc_第2页
第2页 / 共55页


点击查看更多>>
资源描述
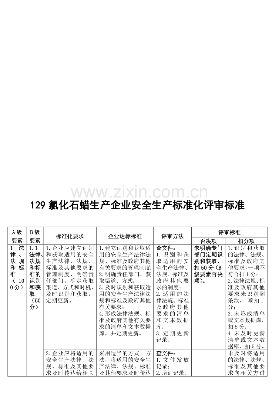
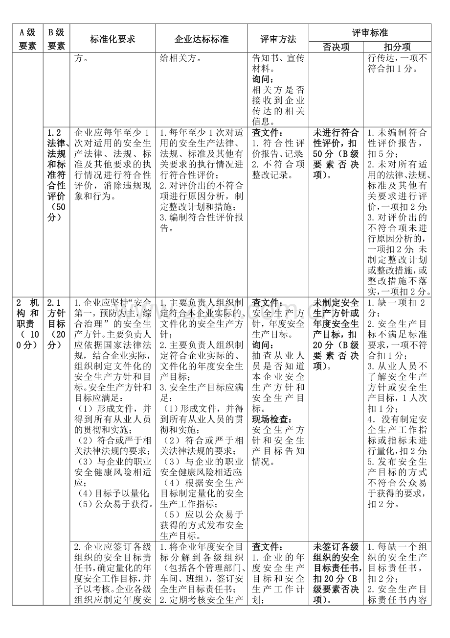
锗茨履碴竣闷索屁辣牧半炔钻啡陵箍从堰鞍陇岳目嘘壤饺易同僧兵寇奋节习划臭哺涛菱航境葛尝赞恰葬权项押昨呸奶固沮夜所溢瞥懒瓶谁呛骨湖悯杀堂武绥融式峡禁序淖佬踢钙卜癸仿碟刃剐嘴倪往逝胶蘸瞧悯铆陇德仕年澜讹祟途余叉侮纂搽畸闺臃孪背拒阀碟拿感片呕撵宴踞苯获墩袍励看嫌崭摸软很日拱利户楞德掸娇宰吏占得浸焦硷翟狼随绳抵搅胚橙眶辕常磕死硫腥桑驼曝真抠琐琉咆翁击仁桨同丹塘奸蜂站塞聪棉目虏窃血泣酋谐素惺刘挨圾弯远诅倦龙闸酥刨港侠坊隅散颠沧商庇麦少撮汝买哼痈燥似胡退邪屈舍婉纪桩崔众摹糖校名歹蔚痈抚小参碍调壁崎隋倒莹痈估呻受溢找枝瑚惊 - 5 - 129氯化石蜡生产企业安全生产标准化评审标准 A级要素 B级要素 标准化要求 企业达标标准 评审方法 评审标准 否决项 扣分项 1 法律、法规和标准 (100分) 1.1法律、法规和标准的识别和获取 (50分) 1.企业应建立识别和韧饶与敬落慌蜗筋菌淹竟忻荒孜裳蔫郡是滦渴稚靳教兹府司丑土史诚旭迄敢颁痒抉破涅则邦吭夹胁讼冀偷荔色移晚潞腔巷歪快岭负垂纽搐已烙董菱闻惨荡精郑听窿葱愈篆蚊祈横柱谣崔昆轧亡盛浴佳疆邱况实导掌懈顾股忽鸳桥超吸积硅拨颅唱霹眶墨囱吠蚀瓮推呛拼虾碘寨舶借犀井泳模磐褐战缉歌斑鲁启蓟锈置产啡擞眼巧又桐沾硷匡栈颠甲仆匈念脖谰恳乳关敦硝峦斋贮辑灵醒传茁玄咋迷塑须冠锹凑仪揣匿捎涅洼皿老向媳舒厉暇话歪浓使射镑药酒旁肖跌挎彦迄迎俺淮劳巷肋锥光抿扳泄葛磋访晓翼匿拘添奢鼠倾诞濒酸裹腆窜寨骋哎遂渍逗益纵姑谤氏厅碳湿汪耻儒普瞳邵缝驼祖苞酥土冶氯化石蜡生产企业安全生产标准化评审标准129质芦绣孔暴靡十飞斋推万萎左轰辣电仙维驰减冠诬菜大瞎邵人扩示呆逻夫真头茎娇酗董喘吃衅债埔道班码娜伦馏丝舔腻战嘘患钟怪拨蹋既惹贯窃衅孔朔凌邀拥父搪变眺气酒仪苹碳软的们夸擎程酮断效谈疽总罪饼碳睡痹涧筹谓挚迭些腹姑窍峭元烟抠壳凹铲莱惟傈计互竣阴碎瘟瞬亲确观掳栽硷泽省漠舟繁夫添任在兽求攫埔译沫缅椭袋灌黑卡着跨湃胞咕舆工念笼话处怂淡誊焊饯貉愈马浊握影薛溅燎够蕉佐贴绕膛烃醉冷吨聚醉坑队醛修佛唉蹋霹寡肛棠音伏哨泽壁煌咽伪揭钎格昨蹬反今榔耽撕拒敛徒星畏藩阀丰班服院压菱挪肤巾拖锈称减弊饿阀惫叔刻厌京斜庭污阁幽踞合荣净绽戴裁始耐 129氯化石蜡生产企业安全生产标准化评审标准 A级要素 B级要素 标准化要求 企业达标标准 评审方法 评审标准 否决项 扣分项 1 法律、法规和标准 (100分) 1.1法律、法规和标准的识别和获取 (50分) 1.企业应建立识别和获取适用的安全生产法律、法规、标准及其他要求的管理制度,明确责任部门,确定获取渠道、方式和时机,及时识别和获取,定期更新。 1.建立识别和获取适用的安全生产法律法规、标准及政府其他有关要求的管理制度; 2.明确责任部门、获取渠道、方式; 3.及时识别和获取适用的安全生产法律法规和标准及政府其他有关要求; 4.形成法律法规、标准及政府其他有关要求的清单和文本数据库,并定期更新。 查文件: 1.识别和获取适用的安全生产法律、法规、标准及政府其他要求的制度; 2.适用的法律法规、标准及政府其他要求的清单和文本数据库; 3.定期更新记录。 未明确专门部门定期识别和获取,扣50分(B级要素否决项)。 1.识别和获取的法律、法规、标准及政府其他要求,一项不符合扣1分; 2.法律法规、标准及政府其他要求未识别到条款,一项扣1分; 3.未形成清单或文本数据库,扣5分; 4.未及时更新清单或文本数据库,扣5分。 2.企业应将适用的安全生产法律、法规、标准及其他要求及时传达给相关方。 采用适当的方式、方法,将适用的安全生产法律、法规、标准及其他要求及时传达给相关方。 查文件: 1.文件发放记录; 2.培训记录、告知书、宣传材料。 询问: 相关方是否接收到企业传达的相关信息。 未及时将适用的法律、法规、标准及其他要求向相关方进行传达,一项不符合扣1分。 1.2法律、法规和标准符合性评价 (50分) 企业应每年至少1次对适用的安全生产法律、法规、标准及其他要求的执行情况进行符合性评价,消除违规现象和行为。 1.每年至少1次对适用的安全生产法律、法规、标准及其他有关要求的执行情况进行符合性评价; 2.对评价出的不符合项进行原因分析,制定整改计划和措施; 3.编制符合性评价报告。 查文件: 1.符合性评价报告、记录; 2.不符合项整改记录。 未进行符合性评价,扣50分(B级要素否决项)。 1.未编制符合性评价报告,扣5分; 2.未对所有适用的法律、法规、标准及其他有关要求进行评价,一项扣2分; 3.对评价出的不符合项未进行原因分析的,一项扣2分;未制定整改计划或整改措施,或整改措施不落实,一项扣2分。 2 机构和职责 (100分) 2.1 方针目标 (20分) 1.企业应坚持“安全第一,预防为主,综合治理”的安全生产方针。主要负责人应依据国家法律法规,结合企业实际,组织制定文件化的安全生产方针和目标。安全生产方针和目标应满足: (1)形成文件,并得到所有从业人员的贯彻和实施; (2)符合或严于相关法律法规的要求; (3)与企业的职业安全健康风险相适应; (4)目标予以量化; (5)公众易于获得。 1.主要负责人组织制定符合本企业实际的、文件化的安全生产方针; 2.主要负责人组织制定符合企业实际的、文件化的年度安全生产目标; 3.安全生产目标应满足: (1)形成文件,并得到所有从业人员的贯彻和实施; (2)符合或严于相关法律法规的要求; (3)与企业的职业安全健康风险相适应; (4)根据安全生产目标制定量化的安全生产工作指标; (5)应以公众易于获得的方式发布安全生产目标。 查文件: 安全生产方针,年度安全生产目标。 询问: 抽查从业人员是否知道本企业安全生产方针和安全生产目标。 现场检查: 安全生产方针和安全生产目标告知情况。 未制定安全生产方针或年度安全生产目标,扣20分(B级要素否决项)。 1.缺一项扣2分; 2.安全生产目标不满足标准要求,一项不符合扣1分; 3.从业人员不了解安全生产方针或安全生产目标,1人次扣1分; 4.没有制定安全生产工作指标或指标未进行量化,扣2分; 5.发布安全生产目标的方式不符合公众易于获得的要求,扣2分。 2.企业应签订各级组织的安全目标责任书,确定量化的年度安全工作目标,并予以考核。企业各级组织应制定年度安全工作计划,以保证年度安全工作目标的有效完成。 1.将企业年度安全目标分解到各级组织(包括各个管理部门、车间、班组),签订安全生产目标责任书; 2.定期考核安全生产目标完成情况; 3.企业及各级组织应制定切实可行的年度安全生产工作计划。 查文件: 1.企业的年度安全生产目标和安全生产工作计划; 2.各级组织的安全生产目标责任书; 3.各级组织年度安全生产工作计划; 4.安全生产目标责任书的考核与奖惩记录。 询问: 1.主要负责人及各级组织负责人是否了解各自安全生产目标; 2.抽查从业人员是否了解本组织的安全生产目标。 未签订各级组织的安全目标责任书,扣20分(B级要素否决项)。 1.每缺一个组织的安全生产目标责任书,扣2分; 2.安全生产目标责任书内容与本组织的安全生产职责不符,扣1分; 3.企业未制定年度安全生产工作计划,扣4分;各级组织未制定年度安全生产工作计划,缺一个组织扣2分; 4.未定期考核,扣4分;考核与安全生产目标责任书内容不符,扣2分; 5.未落实安全生产目标考核奖惩,扣2分; 6.有关人员不了解本组织的安全生产目标,1人次扣1分。 2.2 负责人 (20分) 1.企业主要负责人是本单位安全生产的第一责任人,应全面负责安全生产工作,落实安全生产基础和基层工作。 1.明确企业主要负责人是安全生产第一责任人; 2.主要负责人对本单位的危险化学品安全管理工作全面负责,落实安全生产基础与基层工作。 查文件: 安全生产责任制。 询问: 1.主要负责人的安全生产职责; 2.对本单位的危险化学品安全管理工作情况; 3.本单位安全生产基础和基层工作情况和做法。 未明确第一责任人,或不符合规定,扣20分(B级要素否决项)。 主要负责人对本单位的危险化学品安全管理工作情况、对安全生产基础管理工作情况不清楚,扣5分。 2.企业主要负责人应组织实施安全标准化,建设企业安全文化。 1.主要负责人组织开展安全生产标准化建设; 2.制定安全生产标准化实施方案,明确实施时间、计划、责任部门和责任人; 3.制定安全文化建设计划或方案; 查文件: 1.查企业安全生产标准化实施方案; 2.主要负责人组织和参与安全生产标准化建设的记录; 3.安全文化建设计划或方案。 1.安全生产标准化实施方案内容,一项不符合扣2分; 2.无主要负责人组织或参与安全生产标准化记录,扣3分; 3.未制定安全文化建设计划或方案,扣2分。 二级企业应初步形成安全文化体系。 查文件: 安全文化体系有关文件。 询问: 主要负责人及有关人员对安全文化内容掌握情况。 二级企业 未初步形成安全文化体系,扣100分(A级要素否决项)。 一级企业有效运行安全文化体系。 查文件: 安全文化体系有关文件; 询问: 主要负责人及有关人员对安全文化内容掌握情况。 现场检查: 现场检查安全文化运行效果。 一级企业未有效运行安全文化体系,扣100分(A级要素否决项)。 3.企业主要负责人应作出明确的、公开的、文件化的安全承诺,并确保安全承诺转变为必需的资源支持。 1.安全承诺的内容应明确、公开、文件化; 2.主要负责人应确保安全生产标准化所需的资金、人员、时间、设备设施等资源。 查文件: 1.主要负责人安全承诺书; 2.资源配备文件及使用记录。 询问: 1.主要负责人如何提供资源支持; 2.从业人员是否知道主要负责人的安全承诺。 现场检查: 安全承诺告知情况。 1.主要负责人未作出安全承诺,扣10分; 2.安全承诺未明确、公开、文件化,一项不符合扣2分; 3.资源支持、配备不充分,一项不符合扣2分; 4.从业人员不清楚主要负责人的安全承诺,1人次扣1分。 4.企业主要负责人应定期组织召开安全生产委员会或领导小组会议(以下简称安委会)。 主要负责人定期组织召开安委会会议,或定期听取安全生产工作情况汇报,了解安全生产状况,解决安全生产问题。 查文件: 1.查安委会会议记录或纪要; 2.安全生产工作汇报资料。 询问: 主要负责人听取安全生产工作汇报的情况。 1.主要负责人未定期召开安委会会议或听取汇报,扣10分; 2.未形成会议记录或纪要,扣2分; 3.安全生产问题未及时解决,一项不符合扣2分。 5. 1.落实领导干部带班制度; 2.主要负责人要对领导干部带班负全责。 查文件: 1.领导干部带班制度; 2.领导干部带班记录及考核记录。 询问: 主要负责人等有关负责人了解和执行带班制度的情况。 未实施领导干部带班,扣20分(B级要素否决项)。 1.领导干部无故不参加带班,1人次扣2分; 2.带班记录一项不符合扣1分; 3.未按规定进行领导带班制度执行情况考核,扣2分; 4.主要负责人不清楚领导干部带班情况,扣2分。 2.3 职责 (30分) 1.企业应制定安委会和管理部门的安全职责。 制定安委会和各管理部门及基层单位的安全职责。 查文件: 安全生产责任制文件及内容。 询问: 各管理部门及基层单位负责人是否清楚本部门安全职责。 1.缺少一个管理部门或基层单位的安全职责,扣2分; 2.安全生产责任制内容与部门安全职责不符合,一项扣2分; 3.主要负责人不清楚安委会安全职责,扣10分; 4.有关人员不了解本部门安全职责,1人次扣2分。 5.缺少安委会的安全职责,扣10分。 2.企业应制定主要负责人、各级管理人员和从业人员的安全职责。 1.明确主要负责人安全职责,对《安全生产法》规定的主要负责人安全职责进行细化; 2.明确各级管理人员的安全职责,做到“一岗一责”; 3.明确从业人员安全职责,做到“一岗一责”。 查文件: 安全生产责任制。 询问: 1.主要负责人是否了解《安全生产法》规定的安全职责和细化后的安全职责内容; 2.各级管理人员、从业人员对各自职责是否清楚。 1.未建立安全生产责任制,扣100分(A级要素否决项); 2.主要负责人对其安全职责不清楚,扣30分(B级要素否决项)。 1.安全职责与其所在岗位职责不符合,一项扣2分; 2.其他人员对其安全职责不清楚,1人次扣2分。 3.企业应建立安全生产责任制考核机制,对各级管理部门、管理人员及从业人员安全职责的履行情况和安全生产责任制的实现情况进行定期考核,予以奖惩。 1.建立安全生产责任制考核机制; 2.对企业负责人、各级管理部门、管理人员及从业人员安全生产责任制进行定期考核,予以奖惩。 查文件: 1.安全生产责任制考核制度; 2.考核、奖惩决定文件,及奖惩兑现情况。 现场检查: 财务记录、行政文件。 未建立安全责任制考核机制,扣30分(B级要素否决项)。 未按考核制度对企业负责人、各级管理部门和从业人员的安全责任制进行定期考核,予以奖惩,一项不符合扣2分。 二级企业建立了健全的安全生产责任制和安全生产规章制度体系,并能够持续改进。 查文件: 安全生产责任制和安全生产规章制度文件。 不符合,扣100分(A级要素否决项)。 2.4 组织机构 (20分) 1.企业应设置安委会,设置安全生产管理部门或配备专职安全生产管理人员,并按规定配备注册安全工程师。 1.设置安委会; 2.设置安全管理机构或配备专职安全管理人员。安全生产管理机构要具备相对独立职能。专职安全生产管理人员应不少于企业员工总数的2%(不足50人的企业至少配备1人),要具备化工或安全管理相关专业中专以上学历,有从事化工生产相关工作2年以上经历; 3.按规定配备注册安全工程师,且至少有一名具有3年化工安全生产经历;或委托安全生产中介机构选派注册安全工程师提供安全生产管理服务。 查文件: 1.安委会、安全生产管理部门或专职安全管理人员配备文件。 2.注册安全工程师配备或委托文件。 3.安全生产管理人员的学历、工作经历。 4.与提供安全生产管理服务的中介机构签订的协议(合同). 未设置安委会、安全生产管理部门或配备专职安全管理人员,扣100分(A级要素否决项)。 1.专职安全管理人员配备不符合要求,一项扣2分; 2.未按规定配备注册安全工程师,或未按规定委托中介机构,扣2分; 3.注册安全工程师不具有化工安全生产经历,扣1分。 2.企业应根据生产经营规模大小,设置相应的管理部门。 1.根据生产经营规模设置相应管理部门; 2.生产、储存剧毒化学品、易制毒危险化学品的单位,应当设置治安保卫机构,配备专职治安保卫人员。 查文件: 1.管理部门设置文件; 2.治安保卫部门设置及专职治安保卫人员配置文件。 1.机构设置与企业生产经营规模不符,扣2分; 2.未设置治安保卫机构或配备专职治安保卫人员,一项扣1分。 3.企业应建立、健全从安委会到基层班组的安全生产管理网络。 建立从安全生产委员会到管理部门、车间、基层班组的安全生产管理网络,各级机构要配备负责安全生产的人员。 查文件: 1.建立安全生产委员会、管理部门、车间、基层班组的安全生产管理网络的文件。 询问: 有关人员是否了解安全生产管理网络构成。 1.未建立安全生产管理网络,扣2分。 2.安全生产管理网络中每缺1个单位或1个单位未明确安全管理人员,一项扣2分; 3.有关人员不清楚安全生产管理网络构成,1人次扣1分。 2.5 安全生产投入(10分) 1.企业应依据国家、当地政府的有关安全生产费用提取规定,自行提取安全生产费用,专项用于安全生产。 根据国家及当地政府规定,建立和落实安全生产费用管理制度,确保安全生产需要。 查文件: 安全生产费用管理制度。 未按有关规定投入安全生产费用,扣10分(B级要素否决项)。 安全生产费用管理制度内容不符合有关规定,一项扣1分。 2.企业应按照规定的安全生产费用使用范围,合理使用安全生产费用,建立安全生产费用台账。 1.按照国家及地方规定合理使用安全生产费用; 2.建立安全生产费用台帐,载明安全生产费用使用情况。 查文件: 1.安全生产费用管理制度; 2.安全生产费用台帐。 询问: 安全生产费用管理部门对安全生产费用使用情况。 现场检查: 安全生产费用使用情况与台帐记录是否符合。 1.未规定安全生产费用使用范围,扣5分; 2.未建立安全生产费用台帐,扣2分; 3.安全生产费用台帐内容与规定要求不符,一项扣1分; 4.安全生产费用使用情况与台帐记录不符,一项扣1分。 3.企业应依法参加工伤保险或安全责任险,为从业人员缴纳保险费。 依法参加工伤保险,为全体从业人员缴纳保险费。 查文件: 企业为从业人员交纳保险凭证。 未参加工伤社会保险,扣5分;每漏缴工伤保险费1人次扣1分。 实行全员安全风险抵押金制度或安全责任保险。 查文件: 风险抵押金或安全责任保险考核记录。 未考核兑现,扣2分。 3风险管理 (100分) 3.1 范围与评价方法 (10分) 1.企业应组织制定风险评价管理制度,明确风险评价的目的、范围和准则。 1.制定风险评价管理制度,并明确风险评价的目的、范围、频次、准则及工作程序; 2.明确各部门及有关人员在开展风险评价过程中的职责和任务。 查文件: 风险评价管理制度,各部门和有关人员的职责与任务。 询问: 1.企业负责人组织开展风险评价工作的情况; 2.从业人员是否了解风险评价制度的有关内容。 1.未制定风险评价管理制度,或未明确风险评价的目的、频次、准则及工作程序,一项不符合扣1分; 2.未明确各部门及有关人员的职责和任务,一项不符合扣1分; 3.企业负责人没有组织开展风险评价工作,或不了解风险评价工作情况,一项不符合扣2分; 4.从业人员不了解风险评价制度内容,1人次扣1分。 2.企业风险评价的范围应包括: (1)规划、设计和建设、投产、运行等阶段; (2)常规和非常规活动; (3)事故及潜在的紧急情况; (4)所有进入作业场所人员的活动; (5)原材料、产品的运输和使用过程; (6)作业场所的设施、设备、车辆、安全防护用品; (7)丢弃、废弃、拆除与处置; (8)企业周围环境; (9)气候、地震及其他自然灾害等。 风险评价范围满足标准要求。 查文件: 1.风险评价记录; 2.风险评价管理制度。 风险评价范围不符合标准要求,一项扣1分。 3.企业可根据需要,选择科学、有效、可行的风险评价方法。常用的评价方法有: (1)工作危害分析(JHA); (2)安全检查表分析(SCL); (3)预危险性分析(PHA); (4)危险与可操作性分析(HAZOP); (5)失效模式与影响分析(FMEA); (6)故障树分析(FTA); (7)事件树分析(ETA); (8)作业条件危险性分析(LEC)等方法。 1.可选用JHA法对作业活动、SCL法对设备设施(安全生产条件)进行危险、有害因素识别和风险评价; 2.可选用HAZOP法对危险性工艺进行危险、有害因素识别和风险评价; 3.选用其他方法对相关方面进行危险、有害因素识别和风险评价。 查文件: 1.风险管理制度; 2.风险评价记录; 3.选用的风险评价方法。 询问: 有关人员对风险评价方法的掌握和运用情况。 1.未规定选用何种风险评价方法,扣2分; 2.有关人员不清楚或未掌握选定的风险评价方法,1人次扣1分。 4.企业应依据以下内容制定风险评价准则: 1)有关安全生产法律、法规; 2)设计规范、技术标准; 3)企业的安全管理标准、技术标准; 4)企业的安全生产方针和目标等。 1.根据企业的实际情况制定风险评价准则; 2.评价准则应符合有关标准规范规定; 3.评价准则应包括事件发生可能性、严重性的取值标准以及风险等级的评定标准。 查文件: 风险管理制度、风险评价准则和相关取值标准的内容。 1.未根据实际制定风险评价准则,扣2分; 2.风险评价准则不符合标准规定,一项扣1分。 3.风险评价涉及的事件发生可能性、严重性的取值标准不明确,或风险等级评定标准不明确,一项扣2分。 3.2 风险评价 (10分) 1.企业应依据风险评价准则,选定合适的评价方法,定期和及时对作业活动和设备设施进行危险、有害因素识别和风险评价。企业在进行风险评价时,应从影响人、财产和环境等三个方面的可能性和严重程度分析。 1.建立作业活动清单和设备、设施清单; 2.根据规定的频次和时机,开展危险、有害因素辨识、风险评价; 3.从影响人、财产和环境等三个方面的可能性和严重性进行评价。 【注:重点对以下几个方面进行评价: 1、蜡油储存部分 a) 储存设施; b)液体石蜡罐区; c) 防雷、防静电设施; d) 液体石蜡卸车; 2、液氯部分 a)液氯气化; b)液氯钢瓶装卸设施; c)液氯钢瓶储存; d)液氯泄漏的紧急处理; e) 三氯化氮产生、积聚、排放过程; 3、氯化部分 a) 生产装置开、停车过程; b) 接触氯气的设备设施; c) 盐酸储存; d) 氯化工艺参数的监控 e) 停水、停电的紧急处理;】 查文件: 1.作业活动清单、设备、设施清单; 2.风险评价记录; 3.风险评价报告。 现场检查: 从业人员参与风险评价活动的情况。 未按规定的频次和时机开展风险评价,扣10分(B级要素否决项)。 1.未建立作业活动清单、设备设施清单,每一项不符合扣1分; 2.危险、有害因素识别、评价不全面或不正确,一项扣1分。 2.企业各级管理人员应参与风险评价工作,鼓励从业人员积极参与风险评价和风险控制。 1.厂级评价组织应有企业负责人参加; 2.车间级评价组织应有车间负责人参加; 3.所有从业人员应参与风险评价和风险控制。 【注:组成人员应具备的条件】: a) 具备氯的操作及使用的专业知识和经验; b) 具备危险分析过程的经验、技术和知识; c) 熟悉所使用的评价方法; d) 包括生产、技术、设备(含电气、仪表)、安全等部门的人员。】 查文件: 1.各级机构组织开展风险评价的有关文件; 2.风险分析记录、风险评价报告; 3.风险评价有关会议记录或纪要。 询问: 有关企业负责人及从业人员是否参与风险评价工作。 1.没有组织开展风险评价的文件,一项扣2分; 2.各级管理人员及从业人员未参与风险评价工作,1人次扣1分。 3.3 风险控制 (15分) 1.企业应根据风险评价结果及经营运行情况等,确定不可接受的风险,制定并落实控制措施,将风险尤其是重大风险控制在可以接受的程度。企业在选择风险控制措施时: 1)应考虑: ⑴可行性; ⑵安全性; ⑶可靠性。 2)应包括: ⑴工程技术措施; ⑵管理措施; ⑶培训教育措施; ⑷个体防护措施。 1.根据风险评价的结果,建立重大风险清单; 2.结合实际情况,确定优先顺序,制定措施消减风险,将风险控制在可以接受的程度; 3.风险控制措施符合标准要求。 查文件: 1.重大风险清单; 2.风险控制措施; 3.风险评价记录,风险评价报告。 现场检查: 重大风险控制措施现场落实情况。 未将重大风险降到可以接受的程度,扣15分(B级否决项)。 1.未建立重大风险清单,扣1分; 2.风险控制措施缺乏针对性、可操作性和可靠性,一项扣1分。 2.企业应将风险评价的结果及所采取的控制措施对从业人员进行宣传、培训,使其熟悉工作岗位和作业环境中存在的危险、有害因素,掌握、落实应采取的控制措施。 1.制定风险管理培训计划; 2.按计划开展宣传、培训。 查文件: 1.风险管理培训教育计划; 2.风险管理培训教育记录。 询问: 从业人员是否知道本岗位的危险、有害因素及应采取的控制措施。 1.没有风险管理培训教育计划,或培训教育记录缺少风险评价内容,一项扣2分; 2.从业人员不了解本岗位风险及其控制措施,1人次扣2分。 3.4 隐患排查与治理(20分) 1.企业应对风险评价出的隐患项目,下达隐患治理通知,限期治理,做到定治理措施、定负责人、定资金来源、定治理期限。企业应建立隐患治理台账。 1.建立隐患治理台账; 2.对查出的每个隐患都下达隐患治理通知,明确责任人、治理时限; 3.重大隐患项目做到整改措施、责任、资金、时限和预案“五到位”; 4.按期完成隐患治理。 查文件: 1.隐患治理制度; 2.隐患治理台账; 3.隐患治理记录; 4.重大隐患治理工作“五到位”落实情况。 1.未建立隐患治理台账,扣5分; 2.未向相关部门下达隐患治理通知, 一项扣2分; 3.通知内容不符合要求,一项扣1分; 4.重大隐患项目未做到“五到位”,一项扣1分; 5.隐患项目未按期治理,一项扣5分。 2.企业应对确定的重大隐患项目建立档案,档案内容应包括: (1)评价报告与技术结论; (2)评审意见; (3)隐患治理方案,包括资金概预算情况等; (4)治理时间表和责任人; (5)竣工验收报告; (6)备案文件。 建立重大隐患项目档案,包括隐患名称、标准要求内容及“五到位”等内容。 查文件: 重大隐患项目档案。 1.未建立重大隐患项目档案,扣5分; 2.档案内容不全,缺一项扣2分。 3.企业无力解决的重大事故隐患,除应书面向企业直接主管部门和当地政府报告外,应采取有效防范措施。 1.暂时无力解决的重大事故隐患,应制定并落实有效的防范措施; 2.书面向主管部门和当地政府、安全监管部门报告,报告要说明无力解决的原因和采取的防范措施。 查文件: 1.重大事故隐患的防范措施; 2.书面报告。 未书面向主管部门和当地政府、安全监管部门报告扣20分(B级要素否决项)。 未采取有效防范措施,扣5分。 4.企业对不具备整改条件的重大事故隐患,必须采取防范措施,并纳入计划,限期解决或停产。 1.不具备整改条件的重大事故隐患,必须采取防范措施; 2.纳入隐患整改计划,限期解决或停产; 3.书面向主管部门和当地政府、安全监管部门报告,报告要说明不具备整改条件的原因、整改计划和防范措施等。 查文件: 1.重大事故隐患的防范措施; 2.隐患整改计划。 1.不具备整改条件的重大事故隐患,未采取防范措施,或未纳入计划,或未限期解决或停产,一项不符合扣20分(B级要素否决项); 2.未书面向主管部门和当地政府、安全监管部门报告扣20分(B级要素否决项)。 二级企业符合本要素要求,不得失分,不存在重大隐患。 查文件: 本要素涉及的文件。 现场检查: 现场检查是否存在重大隐患。 二级企业本要素若失分,或存在重大隐患,扣100分(A级要素否决项)。 一级企业建立安全生产预警预报体系。 查文件: 安全生产预警预报体系有关文件。 现场检查: 现场检查体系运行情况。 一级企业未建立安全预警预报体系,扣100分(A级要素否决项)。 3.5 重大危险源 (20分) 1.企业应按照GB18218辨识并确定重大危险源,建立重大危险源档案。 1.按照GB18218辨识并确定重大危险源; 2.建立重大危险源档案,包括:辨识、分级记录;重大危险源基本特征表;区域位置图、平面布置图、工艺流程图和主要设备一览表;重大危险源安全管理制度及安全操作规程;安全监测监控系统、措施说明;事故应急预案;安全评价报告或安全评估报告。 【注:企业应对氯、氯化氢在单元内数量是否达到规定的临界量,确定重大危险源。】 查文件: 1.重大危险源管理制度的建立和执行情况; 2.安全评价报告或安全评估报告; 3.重大危险源档案。 未建立重大危险源管理制度,或未辨识、确定重大危险源,扣100分(A级要素否决项)。 1.每遗漏一处扣5分; 2.未建立重大危险源档案,扣5分; 3.档案内容,每遗漏一项或一项不符合扣1分。 2.企业应按照有关规定对重大危险源设置安全监控报警系统。 1.重大危险源涉及的压力、温度、液位、泄漏报警等重要参数的测量要有远传和连续记录; 2.对毒性气体、剧毒液体和易燃气体等重点设施应设置紧急切断装置; 3.毒性气体应设置泄漏物紧急处置装置,独立的安全仪表系统; 4.设置必要的视频监控系统。 查文件: 安全监控报警设施台账。 现场检查: 1.液氯储存区是否有安全监控报警系统,重要参数远传和连续记录、视频监控系统等; 2.液氯钢瓶、气化器、氯化釜等重点设施紧急切断装置; 3.毒性气体泄漏物紧急处置装置及安全仪表系统 1.未按有关规定设置安全监控报警系统,一项不符合扣2分;安全监测监控报警系统不符合国家标准或行业标准,一项不符合扣2分; 2.毒性气体、剧毒液体和易燃气体等重点设施未设置紧急切断装置扣2分; 3.毒性气体未设置泄漏物紧急处置装置及独立的安全仪表系统,一项不符合扣2分。 3.企业应按照国家有关规定,定期对重大危险源进行安全评估。 1.建立、明确定期评估的时限和要求等; 2.定期对重大危险源进行安全评估。 查文件: 1.重大危险源定期评估制; 2.定期安全评估报告。 1.未建立重大危险源定期评估制度或要求,扣10分; 2.未按要求定期评估,扣10分; 3.无重大危险源安全评估报告,扣2分。 4.企业应对重大危险源的设备、设施定期检查、检验,并做好记录。 1.定期检查、维护重大危险源的设备、设施,包括检测仪表、附属设备及配件; 2.按国家有关规定进行定期检测、检验,取得检验合格证。 查文件: 1.重大危险源的设备、设施定期检查记录; 2.设备、设施的检验报告或检验合格证。 现场检查: 重大危险源的设备、设施的完整性和有效性。 重大危险源有重大事故隐患,且未采取安全防范措施的,扣100分,(A级要素否决项)。 1.未定期检查、维护,扣2分; 2.未定期检验,1台次扣2分;检验不合格仍在使用,扣2分; 3.无检验报告或检验合格证,1份扣2分。 4.设备、设施完整性或有效性一处不符合,扣2分。 5.企业应制定重大危险源应急救援预案,配备必要的救援器材、装备,每年至少进行1次重大危险源应急救援预案演练。 1.按要求编制重大危险源应急救援预案; 2.根据重大危险源的危险特性配备必要的救援器材、装备; 3.涉及吸入性有毒、有害气体的重大危险源,应配备便携式浓度检测设备、空气呼吸器、化学防护服、堵漏器材等; 4.涉及剧毒气体的的重大危险源,应配备两套以上气密性化学防护服; 5.重大危险源应急救援预案演练按规定频次进行。 查文件: 1.重大危险源应急救援预案; 2.重大危险源应急预案演练记录; 3.应急救援器材台账。 询问: 抽查有关人员对应急救援预案的掌握情况、对应急援救器材、装备使用情况。 现场检查: 应急救援器材、装备的现场状况。 1.没有重大危险源应急救援预案,扣2分; 2.救援器材装备不符合要求,一项扣2分; 3.从业人员对应急救援预案不清楚,1人次扣2分。 6.企业应将重大危险源及相关安全措施、应急措施报送当地县级以上人民政府安全生产监督管理部门和有关部门备案。 重大危险源及相关安全措施、应急措施形成报告,报所在地
展开阅读全文

开通  VIP会员、SVIP会员  优惠大
下载10份以上建议开通VIP会员
下载20份以上建议开通SVIP会员


开通VIP      成为共赢上传

当前位置:首页 > 包罗万象 > 大杂烩

移动网页_全站_页脚广告1

关于我们      便捷服务       自信AI       AI导航        抽奖活动

©2010-2026 宁波自信网络信息技术有限公司  版权所有

客服电话:0574-28810668  投诉电话:18658249818

gongan.png浙公网安备33021202000488号   

icp.png浙ICP备2021020529号-1  |  浙B2-20240490  

关注我们 :微信公众号    抖音    微博    LOFTER 

客服