收藏 分销(赏)

XX地产安全方案.doc

上传人:胜**** 文档编号:1572787 上传时间:2024-05-04 格式:DOC 页数:8 大小:144KB 下载积分:10 金币
下载 相关 举报
XX地产安全方案.doc_第1页
第1页 / 共8页
XX地产安全方案.doc_第2页
第2页 / 共8页


点击查看更多>>
资源描述
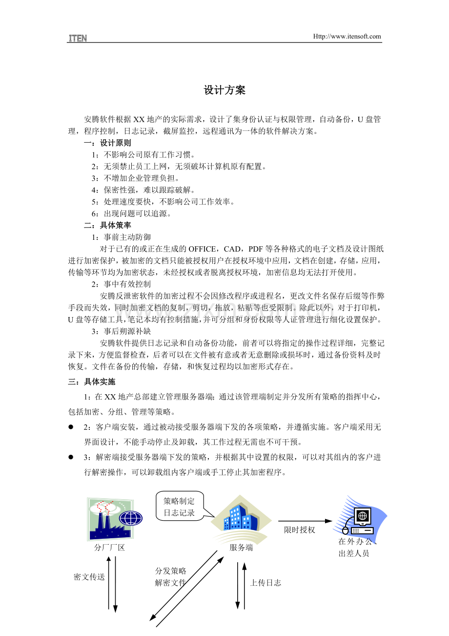
Http:// 前言 信息化时代,技术人员用计算机设计图纸,研发人员用计算机记录数据和分析结果,财务人员用计算机记帐,编写财务报表,业务部门的时常分析与客户档案,人事部门的人事资料与新酬体系,法务部门的法律文书,策划部门的策划分析报告等,几乎所有企业关键信息都生成并存储其中。但由此而来的诸多安全问题也给企业商业竞争带来极大的风险,员工跳槽带走重要客户信息,公司重要商业秘密外泄,给企业发展带来极大的损害,甚至可以说是致命的,因此如何保证企业重要核心机密不再流失成为各企业在信息化建设时期的重要考虑。 概述 针对成都XX地产有限公司的商业信息保密和防止外泄问题,我们认为在公司各部门编写生成各种计算机图文信息的同时就被自动加密是最有效的安全防范措施。因此我们应从三个方面来考虑: 1、心理震慑,不敢拿:可以实时地将用户打印、U盘存储、解密等操作日志传送到服务器保存,留下的记录可以被追查回溯,查出责任人并保存相关证据,为以后的法律手段提供证据。并可以根据需要将用户的屏幕内容即时或定时截取下来,传送到服务器端,可以起到规范公司员工行为的作用。 2、切断途径,没法拿:可以根据需要,禁止使用U盘等移动存储设备(其它USB设备不受影响)或设置其为只读模式,切断了最主要的泄密途径。在打印机的使用上,可以对打印机设置为禁用模式或限制打印时间,并自动记录打印日志。 自动加密 硬件管控 实时监控 3、实时加密,拿了也没用:加密过的文件在公司内部可以正常流通使用,但未经授权的文件拷贝到外面时将无法正常打开使用。即使窃出文件,得到的也将是一堆乱码。这种加密过程是全透明的,在使用端几乎察觉不到存在,不会改变员工的使用习惯,员工无需也无法干预。 设计方案 安腾软件根据XX地产的实际需求,设计了集身份认证与权限管理,自动备份,U盘管理,程序控制,日志记录,截屏监控,远程通讯为一体的软件解决方案。 一:设计原则 1;不影响公司原有工作习惯。 2:无须禁止员工上网,无须破坏计算机原有配置。 3:不增加企业管理负担。 4:保密性强,难以跟踪破解。 5:处理速度要快,不影响公司工作效率。 6:出现问题可以追源。 二:具体策率 1:事前主动防御 对于已有的或正在生成的OFFICE,CAD,PDF等各种格式的电子文档及设计图纸进行加密保护,被加密的文档只能被授权用户在授权环境中应用,文档在创建,存储,应用,传输等环节均为加密状态,未经授权或者脱离授权环境,加密信息均无法打开使用。 2:事中有效控制 安腾反泄密软件的加密过程不会因修改程序或进程名,更改文件名保存后缀等作弊手段而失效,同时加密文档的复制,剪切,拖放,粘贴等也受限制。除此以外,对于打印机,U盘等存储工具,笔记本均有控制措施,并可分组和身份权限等人证管理进行细化设置保护。 3:事后朔源补缺 安腾软件提供日志记录和自动备份功能,前者可以将指定的操作过程详细,完整记录下来,方便监督检查,后者可以在文件被有意或者无意删除或损坏时,通过备份资料及时恢复。文件在备份的传输,存储,和恢复过程均以加密形式存在。 三:具体实施 1:在XX地产总部建立管理服务器端;通过该管理端制定并分发所有策略的指挥中心,包括加密、分组、管理等策略。 l 2:客户端安装,通过被动接受服务器端下发的各项策略,并遵循实施。客户端采用无界面设计,不能手动停止及卸载,其工作过程无需也不可干预。 l 3:解密端接受服务器端下发的策略,并根据其中设置的权限,可以对其组内的客户进行解密操作,可以卸载组内客户端或手工停止其加密程序。 策略制定 日志记录 限时授权 在外办公、出差人员 分厂厂区 服务端 密文传送 上传日志 分发策略 解密文件 上传日志 授权 响应解密 解密文件 申请解密 内部客户端 解密端 发送密文 发送邮件 发送密文 发送明文 外部客户 邮件代理服务器 4:解密助手为方便日常管理,在客户端可以安装申请解密端,在解密负责人处安装管理端,可以在线即时审批并授权 5:针对部分常用安全邮箱,通过邮件代理自动解密后外发到设定的外部安全邮箱。 四:产品功能特点描述 硬件管控 日志记录 程序控制 截屏监控 权限管理(2008年6月以后陆续增加) 自动备份(2008年6月增加) 1、透明加密 l 在用户的电脑上安装客户端,可以对需要保护的各类电子文档进行自动透明加密。所谓透明加密,就是指加密过程无需也无法干涉,并且不影响员工日常工作习惯,近似没有安装新的软件。加密后的文档只能在内部使用,未经许可,无论采取什么方式被带离内部环境以后,文档均无法打开。 l 文档守望者拥有多项领先的专有加密技术,具有更强的自身安全性,处理速度快,并且适用于绝大多数应用程序。 2、硬件管控 l 移动存储设备是最主要的泄密途径之一。文档守望者可以自动识别并限制各种U盘、移动硬盘等的使用,但不会影响其它非存储的USB设备如打印机、鼠标等的正常使用。 l 为了防止文档被随意打印导致泄密,文档守望者可以禁止某个组或某台电脑使用打印机。当有用户需要使用打印机时,管理员可临时指定其使用打印机的时间,时间过后,自动恢复“禁止打印”。 3、行为管理 l 可以定时或实时地将用户的屏幕内容传送到服务器并保存下来。根据用户的需要,可以设置某个组的电脑需要定时截屏,也可以指定对某台电脑进行专门的设置。 l 可以禁止编辑注册表、禁止使用电骡等下载工具,禁止使用QQ、游戏等与工作无关的程序。 l 客户的打印、复制、新建、移动、删除等动作都可以日志形式自动保存在服务器中,管理员的解密操作,服务器的重新设置操作也可以生成日志自动保存以便溯源核查。 4、权限管理 l 在每份文件中有身份认证信息,可以用于设置某份文件的可读者权限 l 可以设置某份文件的只读等选项的控制(稍晚推出) l 可以设置分部门或分组管理策略。 5:产品特点 稳定性好。Phoenix是基于应用层(Ring3)的技术。与基于驱动层(Ring0)的技术相比,他的稳定性比当前最先进内核透明加密产品至少可高一个数量级。并且可以完整的兼容各种工业标准,如EFS加密等。 l 适用性广。它完整的处理了操作系统各种处理文档的接口(包括内存映射文件)。从理论上讲,可以支持任意软件的加密。 l 安全性高。Phoenix内核在工作过程中不会产生任何临时文件,也不会在硬盘上生成明文。并且处理了复制、拖放、Dll注入等多种可能导致泄密的途径。 l 处理速度快。所有的加密解密过程均在内存中完成,需要多少数据就处理多少。不会有瞬时停顿的现象。 l 扩展性强。支持各种工业标准算法及国密算法。 l 可用性好。支持在Explorer中直接预览加密图象。 l 可靠性好。集成自动备份功能,令文档万无一失。 五:适用程序/软件范围及硬件要求 机械设计类 – AUTOCAD14、2000、2002、2004、2005、2006、2007、2008版及二次开发版; – MDT,Inventor等三维设计软件保存的所有格式; – SolidWorks 2005~2008等版本,能加密其保存或另存的所有格式; – Pro/E 2001和野火系列的中英文版,能加密Pro/E保存或另存的所有格式; – UGS NX2.0、NX3.0、NX4、NX5等版本,能加密UG保存或另存的所有格式; – CAXA电子图板,CAXA 2004 XP、CAXA 2005、CAXA2006、CAXA2007等; – 中望CAD2005、2006、2007、2008等。 l 电器设计类 – Protel 99、Protel99SE、DXP2004、Pro-face、Step7等。 l 办公类 – Microsoft Office 2000、XP、2003、2007等产生的各种格式文件; – WPS 2005、WPS 2007等产生的各种格式文件; – Adobe Reader 4.0、Reader 5.0、Reader 7.0 以及Acrobat 7.0所生成的PDF文件,包括支持WORD、EXCEL、AUTOCAD的PDF保存插件; – 其它如Foxit、SPSS、SAS JMP等。 l 图象设计类 – Photoshop 6/7CS/CS2/CS3等图像处理系统的所有格式文件; – CorelDraw 9/10/11/12/13等图像处理系统的所有格式文件; – ACDSee2各版本、Illustrator各版本、Rhinoceros、3dsMax、LightScape等。 适用软件范围将不断更新增加。对于不在列表中的应用程序,用户可将相关 信息提交至support@。由本公司完全添加。对计算机配置要求: 最低配置 CPU PII400、 内存64M、硬盘 20M可用空间; 推荐配置 CPU PIII800以上、内存128M以上、硬盘20M以上可用空间; 操作系统Windows 2000、Windows XP、Windows 2003、Vista。 六:客户成功案例 案例一:某中型机电设备生产企业 公司依靠技术创新,生产的产品在国内占有很高的市场份额。公司老总对防止技术资料泄密很重视,为此已拆除所有的光驱软驱及USB端口,并且采用内外网断开的方式。这样不仅给员工的日常工作带来了不良影响,而且仍然无法阻止重要资料经常被泄露出去。 采用文档守望者后,在总工的电脑上安装了服务器端,在技术部门的所有电脑安装了客户端。由于加解密的过程都是透明的,所以并不会影响员工的使用习惯和内部交流。在技术部取得良好的效果后,随后又在财务、销售等部门进行部署。经过几个月的运行,员工可以无限制上网获取必需的资讯,公司也不用担心资料被随意泄漏。在有效制约基础上建立了内部互信机制,降低了内耗,公司运营效率大大提高。 案例二、某电子产品合资企业 该公司有电脑500余台,其中与技术相关的部门350台,其中的重要技术资料主要由外方提供。公司安装有PDM、ERP、CRM等企业管理软件,并且对电脑的使用都有严格的规定,对文件使用权限也做了限制,但还是经常发生技术图纸泄密的事件。为此,外方提出了巨额的索赔要求。公司在了解了文档守望者反商业泄密系统的功能特点以后,立即决定部署该系统。在公司总裁办公室的安全员电脑上安装了服务器端,在技术、销售、财务等各部门员工的电脑上安装了客户端,同时为了管理方便在各部门总经理的电脑上部署了解密端和管理端。各部门可以根据自己的实际需要设置要加密哪些格式的文件,对特定的机器设置其是否截屏、是否允许使用移动存储设备等。实施以后,合资各方都对效果感到非常满意。 案例三、某家电制造集团公司 某集团公司以家电产品制造为主营业务,拥有数十家分布在各地的下属企业,常规职员总数达数千人。公司每年投入大量的财力、物力用于新产品的研发,但经常发现产品还没有面市就已经被模仿了出去。除此以外,内部人力资源信息资料、管理资料、财务信息等也经常被完整地泄漏出去,不仅给公司造成损失,也给公司的经营和管理带来不少麻烦。 为了企业的信息安全,公司也采取了很多办法:拆除光驱、软驱、USB端口、安装监控软件等,但仍是无济于事,员工的工作效率和工作情绪还受到严重影响。 为了把握主动,集团决定部署文档守望者反商业泄密系统软件。从一两个关键部门到分公司,历时3个月时间,文档守望者全面运行以后,该集团公司的信息安全工作大为改观。在此基础上,公司还完善了管理流程,梳理了各个管理节点,明确了责任人和监督人,工作效率提高,公司资源得到更合理的分配和使用。 案例四、某律师事务所 该事务所所有电脑约50台,涉及的客户资料都是机密文件,为此对保密方面要求很高。已拆除光驱软驱及USB端口,但为了工作需要必须要上网。为此事务所安装了监控软件,监控员工的日常使用电脑的情况,但员工对此很不满意,有些甚至为此事而辞职。该事务所一直想找到一个更好的解决方案。在得知文档守望者有自动加密文件,文档资料带离公司即自动失效的功能后。随即决定立即部署文档守望者。而对于经常需要携带笔记本电脑出差的员工,配备了离线加密狗,通过设定其使用时间或离线使用模式,即使该员工在出差中途离职或笔记本被盗,也不会造成文件泄密。 安全可靠、快速高效、广泛适用 您的对手已经安装文档守望者,您还在犹豫吗? 代表企业:四川索盟图书管理公司 重庆长安机车厂 恩威集团 四川科峰电子有限公司 中国联通达州分公司 等 七:相关证书(见附件) 八:服务承诺 具体售后服务 成都思高软件有限公司作为安腾旗下全资子公司为本次采购提供相关服务及技术支持,具体如下: 1.(1) 安腾公司为软件提供一年内跨版本免费升级,同版本内补丁终身免费升级服务。 2. 具体服务内容 服务类别 服务项目 服务内容 售前服务 免费为用户讲解关于信息安全知识、怎样预防和保护整个网络安全解决的相关知识。 客户档案 建 立 首次回访 1、 注册完成后七个工作日内进行回访了解用户产品安装和使用情况,提出使用建议; 2、 向用户介绍思高的服务项目,了解用户对服务的需求。 客户档案维护 1、 保存用户注册信息; 2、 记录用户产品问题咨询; 3、 查询用户问题记录;、 技术支、持服务 电话服务 1、 思高公司对客户的问题进行电话和上门技术支持,提供解决方案; 2、 思高公司对于没有确认解决的问题进行电话回访跟踪; 3、 思高公司不定期回访用户,了解用户使用情况和需求; 4、 服务人员为思高认证的网络安全工程师。 5、 电话服务的时间为(7*24)小时/周; 6、本地服务电话:028-66310046 13018279662 11、总部服务电话:0510-85218821 成都思高软件有限公司 谢小彪 028-61170138 13018279662个人工作业务总结 本人于2009年7月进入新疆中正鑫磊地矿技术服务有限公司(前身为“西安中正矿业信息咨询有限公司”),主要从事测量技术工作,至今已有三年。 在这宝贵的三年时间里,我边工作、边学习测绘相专业书籍,遇到不懂得问题积极的请教工程师们,在他们耐心的教授和指导下,我的专业知识水平得到了很到的提高,并在实地测量工作中加以运用、总结,不断的提高自己的专业技术水平。同时积极的参与技术培训学习,加速自身知识的不断更新和自身素质的提高。努力使自己成为一名合格的测绘技术人员。 在这三年中,在公司各领导及同事的帮助带领下,按照岗位职责要求和行为规范,努力做好本职工作,认真完成了领导所交给的各项工作,在思想觉悟及工作能力方面有了很大的提高。 在思想上积极向上,能够认真贯彻党的基本方针政策,积极学习政治理论,坚持四项基本原则,遵纪守法,爱岗敬业,具有强烈的责任感和事业心。积极主动学习专业知识,工作态度端正,认真负责,具有良好的思想政治素质、思想品质和职业道德。 在工作态度方面,勤奋敬业,热爱本职工作,能够正确认真的对待每一项工作,能够主动寻找自己的不足并及时学习补充,始终保持严谨认真的工作态度和一丝不苟的工作作风。 在公司领导的关怀以及同事们的支持和帮助下,我迅速的完成了职业角色的转变。 一、回顾这四年来的职业生涯,我主要做了以下工作: 1、参与了新疆库车县新疆库车县胡同布拉克石灰岩矿的野外测绘和放线工作、点之记的编写工作、1:2000地形地质图修测、1:1000勘探剖面测量、测绘内业资料的编写工作,提交成果《新疆库车县胡同布拉克石灰岩矿普查报告》已通过评审。 2、参与了库车县城北水厂建设项目用地压覆矿产资源评估项目的室内地质资料编写工作,提交成果为《库车县城北水厂建设项目用地压覆矿产资源评估报告》,现已通过评审。 3、参与了《新疆库车县巴西克其克盐矿普查》项目的野外地质勘查工作,参与项目包括:1:2000地质测图、1:1000勘查线剖面测量、测绘内业资料的编写工作;最终提交的《新疆库车县康村盐矿普查报告》已通过评审。 4、参与了新疆哈密市南坡子泉金矿2009年度矿山储量监测工作,项目包括:野外地质测量与室内地质资料的编写,提交成果为《新疆哈密市南坡子泉金矿2009年度矿山储量年报》,现已通过评审。 5、参与了《新疆博乐市浑德伦切亥尔石灰岩矿勘探》项目的野外地质勘查工作,项目包括:1:5000地质填图、1:2000勘探剖面测量、测绘内业资料的编写工作,最终提交《新疆库车县胡同布拉克石灰岩矿普查报告》评审已通过。 6、参与了《新疆博乐市五台石灰岩矿9号矿区勘探》项目的野外地质勘查工作,项目包括:1:2000地质测图、1:1000勘探剖面测量、测绘内业资料的编写工作,并绘制相应图件。 7、参与了《新疆博乐市托特克斜花岗岩矿详查报告》项目的野外地质勘查工作,项目包括:1:2000地质测图、1:1000勘探剖面测量、测绘内业资料的编写工作,并绘制相应图件。 通过以上的这些工作,我学习并具备了以下工作能力: 1、通过实习,对测绘这门学科的研究内容及实际意义有了系统的认识。加深对测量学基本理论的理解,能够用有关理论指导作业实践,做到理论与实践相统一,提高分析问题、解决问题的能力,从而对测量学的基本内容得到一次实际应用,使所学知识进一步巩固、深化。 2、熟悉了三、四等控制测量的作业程序及施测方法,并掌握了全站仪、静态GPS、RTK等测量仪器的工作原理和操作方法。 3、掌握了GPS控制测量内业解算软件(南方测绘 Gps数据处理)以及内业成图软件(南方cass)的操作应用。能够将外业测量的数据导入软件进行地形图成图和处理。 4、在项目技术负责的指导下熟悉了测量技术总结的编写要求和方法,并参与了部分项目测量技术总结章节的编写工作。 5、在项目负责的领导下参与整个测量项目的组织运作,对项目的实施过程有了深刻理解。通过在项目组的实习锻炼了自己的组织协调能力,为以后的工作打下了坚实基础。 二、工作中尚存在的问题 从事测绘工作以来,深深感受到工作的繁忙、责任的重大,也因此没能全方位地进行系统地学习实践,主要表现为没有足够的经验,对于地形复杂的地段理解不够深刻;理论知识掌握不够系统,实践能力尚为有限。以上问题,在今后工作中自己将努力做到更好。 三、今后的工作打算 通过总结四年来的工作,我无论从工作技术上,还是从世界观、人生观、价值观等各个方面,都有了很大的提高。今后,我会在此基础上,刻苦钻研,再接再厉,使自己在业务知识水平更上一层楼,为测绘事业的发展,贡献自己的力量。
展开阅读全文

开通  VIP会员、SVIP会员  优惠大
下载10份以上建议开通VIP会员
下载20份以上建议开通SVIP会员


开通VIP      成为共赢上传

当前位置:首页 > 考试专区 > 中考

移动网页_全站_页脚广告1

关于我们      便捷服务       自信AI       AI导航        抽奖活动

©2010-2026 宁波自信网络信息技术有限公司  版权所有

客服电话:0574-28810668  投诉电话:18658249818

gongan.png浙公网安备33021202000488号   

icp.png浙ICP备2021020529号-1  |  浙B2-20240490  

关注我们 :微信公众号    抖音    微博    LOFTER 

客服