收藏 分销(赏)

车船税的计算.doc

上传人:胜**** 文档编号:1537330 上传时间:2024-04-30 格式:DOC 页数:8 大小:56.50KB 下载积分:10 金币
下载 相关 举报
车船税的计算.doc_第1页
第1页 / 共8页
车船税的计算.doc_第2页
第2页 / 共8页


点击查看更多>>
资源描述
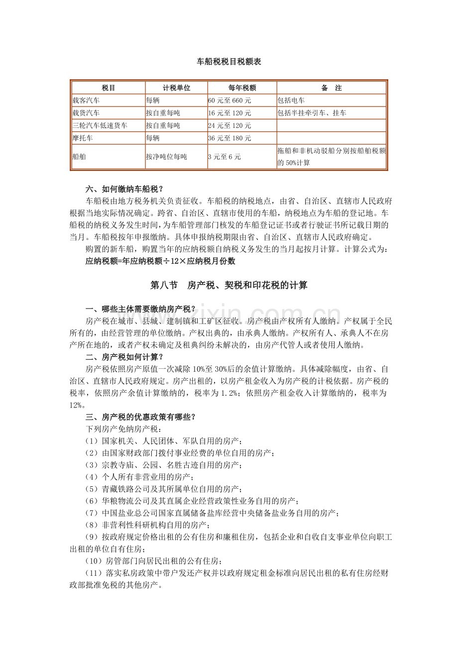
第七节 车船税的计算 一、哪些人需要缴纳车辆购置税? 在中华人民共和国境内购置应税车辆的单位和个人,为车辆购置税的纳税人,应当依法缴纳车辆购置税。 车辆购置税的征收范围包括汽车、摩托车、电车、挂车、农用运输车。 二、车辆购置税如何计算? 车辆购置税实行从价定率的办法计算应纳税额。应纳税额的计算公式为: 应纳税额=计税价格 × 税率 车辆购置税的税率为10%。 车辆购置税的计税价格根据不同情况,按照下列规定确定: (1)纳税人购买自用的应税车辆的计税价格,为纳税人购买应税车辆而支付给销售者的全部价款和价外费用,不包括增值税税款。主管税务机关在计征车辆购置税确定计税依据时,计算车辆不含增值税价格的计算方法与增值税相同: 不含税价=(全部价款+价外费用)÷(1+增值税税率或征收率) (2)纳税人进口自用的应税车辆的计税价格的计算公式为: 组成计税价格=关税完税价格+关税+消费税 (3)纳税人自产、受赠、获奖或者以其他方式取得并自用的应税车辆的计税价格,由主管税务机关参照最低计税价格核定。 【案例】 刘先生从增值税一般纳税人那里购置一辆汽车,购置价格为200000元,国家税务总局公布的该类车辆的最低计税价格为172000元。请计算刘先生应当缴纳的车辆购置税,应当如何缴纳? 【解析】 首先计算该汽车的不含增值税的价格:200000 ÷(1+17%)= 170940(元)。由于该价格小于国家税务总局公布的最低计税价格,因此,应当用最低计税价格来计算车辆购置税。应纳税额为:172000 × 10% = 17200(元)。刘先生应当在购车以后的60天内到车辆登记注册地的国家税务局缴纳车辆购置税。 三、如何缴纳车辆购置税? 车辆购置税实行一次征收制度。购置已征车辆购置税的车辆,不再征收车辆购置税。车辆购置税由国家税务局征收。纳税人购置应税车辆,应当向车辆登记注册地的主管税务机关申报纳税;购置不需要办理车辆登记注册手续的应税车辆,应当向纳税人所在地的主管税务机关申报纳税。 四、哪些人需要缴纳车船税? 在中华人民共和国境内,车辆、船舶(以下简称车船)的所有人或者管理人为车船税的纳税人,应当依法缴纳车船税。 五、车船税的税额是多少? 车船的适用税额,依照《车船税暂行条例》所附的《车船税税目税额表》执行。国务院财政部门、税务主管部门可以根据实际情况,在《车船税税目税额表》规定的税目范围和税额幅度内,划分子税目,并明确车辆的子税目税额幅度和船舶的具体适用税额。车辆的具体适用税额由省、自治区、直辖市人民政府在规定的子税目税额幅度内确定。 车船税税目税额表 税目 计税单位 每年税额 备 注 载客汽车 每辆 60元至660元 包括电车 载货汽车 按自重每吨 16元至120元 包括半挂牵引车、挂车 三轮汽车低速货车 按自重每吨 24元至120元 摩托车 每辆 36元至180元 船舶 按净吨位每吨 3元至6元 拖船和非机动驳船分别按船舶税额的50%计算 六、如何缴纳车船税? 车船税由地方税务机关负责征收。车船税的纳税地点,由省、自治区、直辖市人民政府根据当地实际情况确定。跨省、自治区、直辖市使用的车船,纳税地点为车船的登记地。车船税的纳税义务发生时间,为车船管理部门核发的车船登记证书或者行驶证书所记载日期的当月。车船税按年申报缴纳。具体申报纳税期限由省、自治区、直辖市人民政府确定。 购置的新车船,购置当年的应纳税额自纳税义务发生的当月起按月计算。计算公式为: 应纳税额=年应纳税额÷12×应纳税月份数 第八节 房产税、契税和印花税的计算 一、哪些主体需要缴纳房产税? 房产税在城市、县城、建制镇和工矿区征收。房产税由产权所有人缴纳。产权属于全民所有的,由经营管理的单位缴纳。产权出典的,由承典人缴纳。产权所有人、承典人不在房产所在地的,或者产权未确定及租典纠纷未解决的,由房产代管人或者使用人缴纳。 二、房产税如何计算? 房产税依照房产原值一次减除10%至30%后的余值计算缴纳。具体减除幅度,由省、自治区、直辖市人民政府规定。房产出租的,以房产租金收入为房产税的计税依据。房产税的税率,依照房产余值计算缴纳的,税率为1.2%;依照房产租金收入计算缴纳的,税率为12%。 三、房产税的优惠政策有哪些? 下列房产免纳房产税: (1)国家机关、人民团体、军队自用的房产; (2)由国家财政部门拨付事业经费的单位自用的房产; (3)宗教寺庙、公园、名胜古迹自用的房产; (4)个人所有非营业用的房产; (5)青藏铁路公司及其所属单位自用的房产; (6)华粮物流公司及其直属企业经营政策性业务自用的房产; (7)中国盐业总公司国家直属储备盐库经营中央储备盐业务自用的房产; (8)非营利性科研机构自用的房产; (9)按政府规定价格出租的公有住房和廉租住房,包括企业和自收自支事业单位向职工出租的单位自有住房; (10)房管部门向居民出租的公有住房; (11)落实私房政策中带户发还产权并以政府规定租金标准向居民出租的私有住房经财政部批准免税的其他房产。 个人按市场价格出租的居民住房,其应缴纳的房产税暂减按4%的税率征收。对企事业单位、社会团体以及其他组织按市场价格向个人出租用于居住的住房,减按4%的税率征收房产税。 四、如何缴纳房产税? 房产税按年征收、分期缴纳。纳税期限由省、自治区、直辖市人民政府规定。房产税由房产所在地的税务机关征收。 【案例】 某企业拥有一套房产,房产原值为5,000,000元,2008年该房产闲置一年,2009年该企业决定将该房产出租,租金为每年800000元。请计算该企业2008年和2009年需要缴纳多少房产税(当地规定允许扣除比例为30%)? 【解析】 2008年该企业拥有的房产没有出租,应当按照房产原值来计算应纳税额:5000000×(1 - 30%)× 1.2% = 42000(元)。2009年,该企业将该房产出租,应当按照租金来计算应纳税额:800000 × 12% = 96000(元)。 五、哪些主体需要缴纳契税? 我国契税的征收范围是在境内转移土地、房屋权属的行为。其具体征税范围包括: (1)国有土地使用权出让; (2)土地使用权转让; (3)房屋买卖; (4)房屋赠与; (5)房屋交换。 六、契税应纳税额如何计算? 契税采用3%~5%的幅度比例税率。具体执行税率,由省、自治区、直辖市人民政府在税法规定的幅度内根据本地区的实际情况确定。 契税的计税依据为不动产的价格。 七、契税的优惠政策有哪些? 契税的税收优惠政策主要有: (1)国家机关、事业单位、社会团体、企事单位承受土地、房屋用于办公、数学、医疗、科研和军事设施的,免征契税; (2)城镇职工按规定第一次购买公有住房,免征契税; (3)因不可抗力灭失住房而重新购买住房的,酌情减免,不可抗力是指自然灾害、战争等不能预见、不可避免,并不能克服的客观情况; (4)土地、房屋被县级以上人民政府征用、占用后,重新承受土地、房屋权属的,由省级人民政确定是否减免; (5)承受荒山、荒沟、荒丘、荒滩土地使用权,并用于农、林、牧、渔业生产的,免征契税; (6)自2008年11月1日起,对个人首次购买90平方米及以下普通住房的,契税税率暂统一下调到1%。 八、如何缴纳契税? 纳税义务发生的时间为纳税人在签订土地、房屋权属转移合同的当天,或者取得其他具有土地、房屋权属转移合同性质凭证的当天。 纳税人应当自纳税义务发生之日起10日内,向土地、房屋所在地的契税征收机关办理纳税申报,并在契税征收机关核定的期限内缴纳税款,索取完税凭证。纳税人出具契税完税凭证,土地管理部门、房产管理部门才能办理变更登记手续。 【案例】 李先生于2009年3月14日在北京购买了一套自用的80平米普通住宅,这是李先生第一次购买住宅。住宅买卖的成交价格为1000000元(不含税)。李先生应当缴纳多少契税? 【解析】 由于李先生属于个人购买自用普通住宅,可以享受契税的优惠政策。应纳契税为:1000000 × 1% = 10000(元)。 九、哪些主体需要缴纳印花税? 在中华人民共和国境内书立、领受《印花税暂行条例》所列举凭证的单位和个人,都是印花税的纳税义务人(以下简称纳税人),应当依法缴纳印花税。 下列凭证为应纳税凭证: (1)购销、加工承揽、建设工程承包、财产租赁、货物运输、仓储保管、借款、财产保险、技术合同或者具有合同性质的凭证; (2)产权转移书据; (3)营业账簿; (4)权利、许可证照; (5)经财政部确定征税的其他凭证。 十、如何计算印花税? 纳税人根据应纳税凭证的性质,分别按比例税率或者按件定额计算应纳税额。 印花税税目税率表 税 目 范 围 税 率 纳税义务人 说 明 1.购销合同 包括供应、预购、采购、购销结合及协作、调剂、补偿、易货等合同 按购销金额万分之三贴花 立合同人   2.加工承揽合同 包括加工、定作、修缮、修理、印刷、广告、测绘、测试等合同 按加工或承揽收入万分之五贴花 立合同人   3.建设工程勘察设计合同 包括勘察、设计合同 按收取费用万分之五贴花 立合同人   4.建筑安装工程承包合同 包括建筑、安装工程承包合同 按承包金额万分之三贴花 立合同人   5.财产租赁合同 包括租赁房屋、船舶、飞机、机动车辆、机械、器具、设备等 按租赁金额千分之一贴花。税额不足一元的按一元贴花 立合同人   6.货物运输合同 包括民用航空、铁路运输、海上运输、内河运输、公路运输和联运合同 按运输费用万分之五贴花 立合同人 单据作为合同使用的,按合同贴花 7.仓储保管合同 包括仓储、保管合同 按仓储保管费用千分之一贴花 立合同人 仓单或栈单作为合同使用的,按合同贴花 8.借款合同 银行及其他金融组织和借款人(不包括银行同业拆借)所签订的借款合同 按借款金额万分之零点五贴花 立合同人 单据作为合同使用的,按合同贴花 9.财产保险合同 包括财产、责任、保证、信用等保险合同 按投保金额万分之零点三贴花 立合同人 单据作为合同使用的,按合同贴花 10.技术合同 包括技术开发、转让、咨询、服务等合同 按所载金额万分之三贴花 立合同人   11.产权转移书据 包括财产所有权和版权、商标专用、专利权、专有技术使用权等转移书据 按所载金额万分之五贴花 立据人   12.营业账簿 生产经营用账册 记载资金的账簿,按固定资产原值与自有流动资金总额万分之五贴花。其他账簿按件贴花五元 立账簿人   13.权利、许可证照 包括政府部门发给的房屋产权证、工商营业执照、商标注册证、专利证、土地使用证 按件贴花五元 领受人   【案例】 某企业2009年度签订了三份购销合同,合同金额分别为1000000元、2000000元和800000元,签订了一份房产转让合同,合同金额为5000000元。请计算该企业2009年度的四份合同应当缴纳多少印花税? 【解析】 购销合同按购销金额万分之三贴花,应纳税额为:(1000000 + 2000000 + 800000)× 0.03% = 1140(元)。房产转让合同属于产权转移书据,按所载金额万分之五贴花,应纳税额为:5000000 × 0.05% = 2500(元)。该企业2009年度应纳印花税额为:1140 + 2500 = 3640(元) 十一、证券(股票)交易印花税的税率是多少? 从1997年5月10日起,对买卖、继承、赠与所书立的股权转让书据,均依照书立时证券市场当日实际成交价格计算的金额,由立据双方当事人分别按5‰的税率交纳证券(股票)交易印花税。 从1998年6月12日起,对买卖、继承、赠与所书立的股权转让书据,均依照书立时证券市场当日实际成交价格计算的金额,由立据双方当事人分别按4‰的税率缴纳证券(股票)交易印花税。 从2005年1月24日起,调整证券(股票)交易印花税税率,对买卖、继承、赠与所书立的A股、B股股权转让书据,由立据双方当事人分别按1‰的税率缴纳证券(股票)交易印花税。 从2007年5月30日起,调整证券(股票)交易印花税税率,对买卖、继承、赠与所书立的A股、B股股权转让书据,由立据双方当事人分别按3‰的税率缴纳证券(股票)交易印花税。 从2008年4月24日起,调整证券(股票)交易印花税税率,对买卖、继承、赠与所书立的A股、B股股权转让书据,由立据双方当事人分别按1‰的税率缴纳证券(股票)交易印花税。 从2008年9月19日起,对证券交易印花税政策进行调整,由现行双边征收改为单边征收,税率保持1‰,即由出让方按1‰的税率缴纳股票交易印花税,授让方不再征收。 十二、印花税的优惠政策有哪些? 下列凭证免纳印花税: (1)已缴纳印花税的凭证的副本或者抄本; (2)财产所有人将财产赠给政府、社会福利单位、学校所立的书据; (3)国家指定的收购部门与村民委员会、农民个人书立的农副产品收购合同; (4)无息、贴息贷款合同; (5)外国政府或者国际金融组织向我国政府及国家金融机构提供优惠贷款所书立的合同; (6)自2008年11月1日起,对个人销售或购买住房暂免征收印花税。 十三、如何缴纳印花税? 印花税实行由纳税人根据规定自行计算应纳税额,购买并一次贴足印花税票(以下简称贴花)的缴纳办法。为简化贴花手续,应纳税额较大或者贴花次数频繁的,纳税人可向税务机关提出申请,采取以缴款书代替贴花或者按期汇总缴纳的办法。 第九节 土地税的计算 一、哪些行为需要缴纳土地增值税? 转让国有土地使用权、地上的建筑物及其附着物(以下简称转让房地产)并取得收入的单位和个人,为土地增值税的纳税义务人。 二、如何计算土地增值税的应纳税额? 土地增值税按照纳税人转让房地产所取得的增值额和《土地增值税暂行条例》第7条规定的税率计算征收。 纳税人转让房地产所取得的收入减除《土地增值税暂行条例》第6条规定扣除项目金额后的余额,为增值额。 计算增值额的扣除项目包括: (1)取得土地使用权所支付的金额; (2)开发土地和新建房及配套设施(以下简称房增开发)的成本。 (3)开发土地和新建房及配套设施的费用(以下简称房地产开发费用)。 (4)旧房及建筑物的评估价格。 (5)与转让房地产有关的税金。 (6)根据《土地增值税暂行条例》第6条第(五)项规定,对从事房地产开发的纳税人可按上述(1)、(2)项规定计算的金额之和,加计20%的扣除。 土地增值税实行四级超率累进税率: (1)增值额未超过扣除项目金额50%的部分,税率为30%; (2)增值额超过扣除项目金额50%、未超过扣除项目金额100%的部分,税率为40%; (3)增值额超过扣除项目金额100%、未超过扣除项目金额200%的部分,税率为50%; (4)增值额超过扣除项目金额200%的部分,税率为60%。 计算土地增值税税额,可按增值额乘以适用的税率减去扣除项目金额乘以速算扣除系数的简便方法计算,具体公式如下: (1)增值额未超过扣除项目金额50%: 土地增值税税额=增值额 × 30% (2)增值额超过扣除项目金额50%,未超过100%的: 土地增值税税额=增值额 × 40%-扣除项目金额 × 5% (3)增值额超过扣除项目金额100%,未超过200%的: 土地增值税税额=增值额 × 50%-扣除项目金额 × 15% (4)增值额超过扣除项目金额200%: 土地增值税税额=增值额 × 60%-扣除项目金额 × 35% 公式中的5%、15%、35%为速算扣除系数。 【案例】 某房地产开发公司出售一幢写字楼,收入总额为100000000元。开发该写字楼有关支出为:支付地价款及各种费用10000000元;房地产开发成本30000000元;财务费用中的利息支出为5000000元(可按转让项目计算分摊并提供金融机构证明),但其中有50万元属加罚的利息;转让环节缴纳的有关税费共计为5550000元;该单位所在地政府规定的其他房地产开发费用计算扣除比例为5%。试计算该房地产开发公司应纳的土地增值税。 【解析】 取得土地使用权支付的地价款及有关费用为10000000万元;房地产开发成本为30000000元;房地产开发费用为:5000000 - 500000 +(10000000 + 30000000)× 5% = 6500000(元);允许扣除的税费为5550000元;从事房地产开发的纳税人加计扣除20%。加计扣除额为:(10000000 + 30000000)× 20% = 8000000(元)。允许扣除的项目金额合计为:10000000 + 30000000 + 6500000 + 5550000 + 8000000 = 60050000(元)。增值额为:100000000 - 60050000 = 39950000(元)。增值率为:39950000 ÷ 60050000 × 100% = 66.53%。应纳土地增值税额为:39950000 × 40% - 60050000 × 5% = 12977500(元)。 三、土地增值税的优惠政策有哪些? 有下列情形之一的,免征土地增值税: (1)纳税人建造普通标准住宅出售,增值额未超过扣除项目金额20%的。 (2)因国家建设需要依法征用、收回的房地产。自2008年11月1日起,对个人销售住房暂免征收土地增值税。 四、哪些人需要缴纳耕地占用税? 占用耕地建房或者从事非农业建设的单位或者个人,都是耕地占用税的纳税义务人。 五、耕地占用税的税额是多少? 耕地占用税的税额规定如下: (1)人均耕地不超过1亩的地区(以县级行政区域为单位,下同),每平方米为10元至50元; (2)人均耕地超过1亩但不超过2亩的地区,每平方米为8元至40元; (3)人均耕地超过2亩但不超过3亩的地区,每平方米为6元至30元; (4)人均耕地超过3亩的地区,每平方米为5元至25元。 【案例】 某企业占用农村的耕地10000平方米建设厂房,该省耕地占用税的税额为每平方米6元。请计算该企业需要缴纳多少耕地占用税?如何缴纳? 【解析】 该企业应当缴纳耕地占用税额为:10000 × 6 = 60000(元)。该企业应当在经土地管理部门批准占用耕地之日起30日内向当地税务局或者财政部缴纳耕地占用税。 六、哪些人需要缴纳城镇土地使用税? 在城市、县城、建制镇、工矿区范围内使用土地的单位和个人,为城镇土地使用税(以下简称土地使用税)的纳税人,应当依法缴纳土地使用税。 七、城镇土地使用税的税额是多少? 土地使用税以纳税人实际占用的土地面积为计税依据,依照规定税额计算征收。土地使用税每平方米年税额如下: (1)大城市1.5元至30元; (2)中等城市1.2元至24元; (3)小城市0.9元至18元; (4)县城、建制镇、工矿区0.6元至12元。 【案例】 某企业在北京市开放商品房,占用城镇土地80000平方米,北京市规定该企业所占用的土地为一级,城镇土地使用税的税率为每平方米30元。请计算该企业每年应当缴纳的城镇土地使用税,应当如何缴纳? 【解析】 该企业应当每年缴纳城镇土地使用税额为:80000 × 30 = 2400000(元)。北京市土地使用税全年税额分两次申报缴纳,申报纳税期限为每年4月1日至4月15日和10月1日至10月15日。该企业应在地方税务机关规定的期限内向地方税务机关提交使用土地面积数量的依据,办理土地情况登记手续。该企业使用土地情况变动的,应当自变动之日起30日内,到登记地的地方税务机关办理土地情况变更税务登记手续。该企业应当向土地所在地的地方税务机关缴纳土地使用税。土地所在地与纳税人登记地不一致的,由市地方税务机关按照国家有关规定确定纳税地点。 勤劳的蜜蜂有糖吃
展开阅读全文

开通  VIP会员、SVIP会员  优惠大
下载10份以上建议开通VIP会员
下载20份以上建议开通SVIP会员


开通VIP      成为共赢上传

当前位置:首页 > 管理财经 > 金融保险

移动网页_全站_页脚广告1

关于我们      便捷服务       自信AI       AI导航        抽奖活动

©2010-2026 宁波自信网络信息技术有限公司  版权所有

客服电话:0574-28810668  投诉电话:18658249818

gongan.png浙公网安备33021202000488号   

icp.png浙ICP备2021020529号-1  |  浙B2-20240490  

关注我们 :微信公众号    抖音    微博    LOFTER 

客服