收藏 分销(赏)

GPS原理与应用复习题及参考答案分析.doc

上传人:精*** 文档编号:1460749 上传时间:2024-04-27 格式:DOC 页数:6 大小:78.58KB 下载积分:6 金币
下载 相关 举报
GPS原理与应用复习题及参考答案分析.doc_第1页
第1页 / 共6页
GPS原理与应用复习题及参考答案分析.doc_第2页
第2页 / 共6页


点击查看更多>>
资源描述
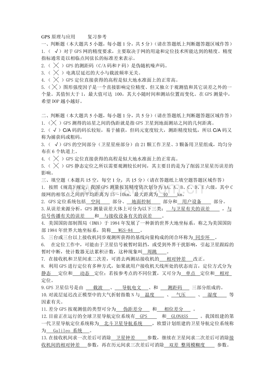
GPS原理与应用 复习参考 一、判断题(本大题共5小题,每小题1分,共5分)(请在答题纸上判断题答题区域作答) 1.( √)对于GPS网的精度要求,主要取决于网的用途和定位技术所能达到的精度。精度指标通常是以相临点间弦长的标准差来表示。 2. ( ╳ )GPS的测距码(C/A码和P码)是伪随机噪声码。 3. ( ╳ )电离层延迟的大小与载波频率无关。 4. ( ╳ )GPS定位直接获得的高程是似大地水准面上的正常高。 5. ( ╳ )图形强度因子是一个直接影响定位精度、但又独立于观测值和其它误差之外的一个量。其值恒大于1,最大值可达 100,其大小随时间和测站位置而变化。在GPS测量中,希望DOP越小越好。 二、判断题(本大题共5小题,每小题1分,共5分)(请在答题纸上判断题答题区域作答) 1.(╳ )GPS测得的站星之间的伪距就是指GPS卫星到地面测站之间的几何距离。 2.( √ )C/A码的码长较短,易于捕获,但码元宽度较大,测距精度较低,所以C/A码又称为捕获码或粗码。 3.( √)GPS的空间部分(卫星星座部分)由21颗工作卫星、3颗备用卫星组成,均匀分布在6个轨道上。 4.( ╳ )GPS定位直接获得的高程是似大地水准面上的正常高。 5.( ╳ )GPS静态定位之所以需要观测较长时间,其主要目的是为了削弱卫星星历误差的影响。 三、填空题(本题共15空,每空1分,共15分)(请在答题纸上填空题答题区域作答) 1. 按照《规范》规定,我国GPS测量按其精度依次划分为AA、A、B、C、D、E六级,其中C级网的相邻点之间的平均距离为15~10km,最大距离为 40 km。 2. GPS定位系统包括 空间 部分、 地面控制 部分和 用户设备 部分。 3.从误差来源分析,GPS测量误差大体上可分为以下三类: 与卫星有关的误差 ,与信号传播有关的误差 和 与接收设备有关的误差 。 4. 美国国防部制图局(DMA)于1984年发展了一种新的世界大地坐标系,称之为美国国防部1984年世界大地坐标系,简称 WGS-84 。 5. 三台或三台以上接收机同步观测所获得的基线向量构成的闭合环称为 同步环 。 6. 在定位工作中,可能由于卫星信号被暂时阻挡,或受到外界干扰影响,引起卫星跟踪的暂时中断,使计数器无法累积计数,这种现象叫 周跳 。 7. 在接收机和卫星间求二次差,可消去两测站接收机的 相对钟差 改正。 8. 利用GPS进行定位有多种方式,如果就用户接收机天线所处的状态而言,定位方式分为 静态 定位和 动态 定位;若按参考点的不同位置,又可分为 单点 定位和 相对 定位。 9.GPS卫星信号是由 载波 、 导航电文 、和 测距码 三部分组成的。 10.对流层延迟改正模型中的大气折射指数N与 温度 、 气压 、 湿度 等因素有关。 11.差分GPS按观测值的类型可分为 伪距差分 和 相位差分 。 12.目前正在运行的全球卫星导航定位系统有 GPS 和 GLONASS 。我国组建的第一代卫星导航定位系统称为 北斗卫星导航系统 ,欧盟计划组建的卫星导航定位系统称为 Galileo 系统 。 13.在接收机间求一次差后可消除 卫星钟差 参数,继续在卫星间求二次差后可消除接收机间的相对钟差 参数,再在历元间求三次差后可消除 双差 整周模糊度 参数。 四、名词解释 1.导航电文 导航电文是用户用来定位和导航的数据基础。它主要包括:卫星星历、时钟改正、电离层时延改正、工作状态信息以及C/A码转换到捕捉P码的信息。 2.大地高 大地高是指从一地面点沿过此点的地球椭球面的法线到地球椭球面的距离 3.静态定位 将GPS接收机静置在固定测站上,观测数分钟至2小时或更长时间,以确定测站位置的卫星定位,是不考虑轨道的有无、决定点位置的定位应用。 4.差分GPS 差分GPS是指利用已知精确三维坐标的差分GPS基准台,求得伪距修正量或位置修正量,再将这个修正量实时或事后发送给用户,对用户的测量数据进行修正,以提高GPS定位精度。 5.相对论效应 由于卫星钟和接收机钟所处的重力位不同,运动速度不同而引起两台钟之间产生相对钟误差的现象。 6.单点定位 单点定位就是根据一台接收机的观测数据来确定接收机位置的方式。 也称为“绝对定位”。 7.同步观测环 三台或三台以上接收机同步观测所获得的基线向量构成的闭合环。 8.大地高 大地高是指从一地面点沿过此点的地球椭球面的法线到地球椭球面的距离 9.伪距 GPS定位采用的是被动式单程测距。它的信号发射时刻是由卫星钟确定的,收到时刻则是由接收机钟确定的,这就在测定的卫星至接收机的距离中,不可避免地包含着两台钟不同步的误差影响,所以称其为伪距。 10.卫星星历误差 由星历所计算得到的卫星的空间位置与实际位置之差称为卫星星历误差。 四、综合题 1.什么叫多路径误差?在 GPS 测量中可采用哪些方法来消除或消弱多路径误差?(15分) 经测站附近的反射物反射后的卫星信号若进入GPS接收机就将与直接进入接收机的信号产生干涉,从而使观测值产生偏差,这就是所谓的多路径误差。 多路径误差不仅与反射系数有关,也和反射物离测站的距离及卫星信号方向有关,无法建立准确的误差改正模型,只能恰当地选择站址,避开信号反射物。例如:(1)选设点位时应远离平静的水面,地面有草丛、农作物等植被时能较好吸收微波信号的能量,反射较弱,是较好的站址。(2)测站不宜选在山坡、山谷和盆地中。(3)测站附近不应有高层建筑物,观测时也不要在测站附近停放汽车。 2.简述GPS选点时对测站的基本要求。(15分) (1)点位的选择应符合技术设计要求,并有利于其它测量手段进行扩展与联测; (2)点位的基础应坚实稳定,易于长期保存,并应有利于安全作业; (3)点位应便于安置接收设备和操作,视野应开阔,视场内周围障碍物的高度角一般应小于15°; (4)点位应远离大功率无线电发射源(如电视台、微波站等),其距离不得小于200m,并应远离高压输电线其距离不得小于50m,以避免周围磁场对卫星信号的干扰; (5)点位附近不应有对电磁波反射(或吸收)强烈的物体,以减少多路径效应的影响; (6)交通应便于作业,以提高作业效率; (7)应充分利用符合上述要求原有的控制点及其标石,但利用旧点时应检查旧点的稳定性、完好性,符合要求方可利用; (8)选好点后应按合理的方法给GPS点编号。 此外,有时还需考虑测区内的通讯设施、电力供应等情况,以便于各点之间的联络和设备用电或充电。 综上所述,结合测区的实际情况, GPS点宜布设在较高的永久性建筑物、山顶及其它符合要求的地方,或已成型的较宽的城市主干道、路口或其它较开阔而又稳固的建(构)筑物上。 3.试分别写出测距码伪距观测方程和载波相位伪距观测方程并标明各个符号的含义。(15分) 伪距和载波的观测方程可表示为: 式中: i表示测站,k表示卫星, 、分别表示伪距观测值、载波观测值, 为测站到GPS卫星之间的几何距离, 为地面GPS接收机钟差,为GPS卫星钟差, 为电离层延迟, 为对流层延迟, 为载波相位观测值的波长, c为真空中的光速, 和分别为伪距和载波的观测噪声以及多路径效应误差, 、分别表示接收机和卫星的硬件延迟, ,表示载波观测值的整周模糊度、天线相位转绕,以及卫星和接收机的硬件延迟。受硬件延迟的影响,该项不具有整数特性。 4.试述GPS在测绘行业中的应用(15分) GPS在测绘领域中的应用主要有: (1)建立和维持全球性的参考框架; (2)建立各级国家平面控制网; (3)布设城市控制网、工程测量控制网,进行各种工程测量; (4)在航空摄影测量、地籍测量、海洋测量中的应用已非常广泛。 5.试述GPS定位的误差来源(15分) 在GPS定位过程中,会受到各种因素的影响,从误差源可以分为三类。这些因素主要影响电磁波传播时间的测量和卫星精确位置的获得,误差通过测量平差方程传播给GPS定位结果。GPS中的精密定位,就是利用各种模型,估算出下面列出的各种误差。 1、与GPS卫星有关的误差 (1) 卫星星历误差 卫星星历误差根据GPS卫星所计算出来的卫星轨道与实际轨道的差别。 (2) 卫星钟差 卫星钟差是GPS卫星上所安装的原子钟时与GPS标准时间之间的误差。 (3) 相对论效应 相对论效应是由于卫星钟和接收机钟所处的状态不同(运动速度和重力位不同)而引起两台钟之间发生相对钟差的现象。 (4) 卫星信号发射天线相位中心偏差 卫星信号发射天线相位中心偏差是GPS卫星上信号发射天线的标称相位中心与其真实相位中心之间的差异。 2.与信号传播有关的误差 (1) 电离层延迟 电离层是高度为50km-1000km间的大气层,该区域内的气体分子和原子电离成自由电子和正离子,带电粒子的存在GPS信号的传播速度发生变化,传播路径发生变化,这种变化称为电离层延迟。测码伪距观测值和载波相位观测值所受到的电离层延迟大小相同,但符号相反。 (2) 对流层延迟 对流层是高度为50km以下的大气层。对流层对电磁波的折射效应,使得GPS信号的传播速度发生变化,传播路径发生变化,这种变化称为对流层延迟。对流层对测码伪距观测值和载波相位观测值的影响是相同的。 (3) 多路径误差 接收机周围的物体表面反射达到接收机的信号,使得接收机所接收到的卫星信号中还包含有反射和折射信号的影响,这就是所谓的多路径误差。 3、与接收设备有关的误差 (1) 接收机钟差 与卫星钟一样,接收机也有钟差。接收机钟差是GPS接收机所使用的钟的钟面时与GPS标准时之间的差异。 (2) 接收机天线相位中心的偏差和变化 GPS接收机天线的标称相位中心与其真实的相位中心之间的差异为接收机 天线相位中心的偏差。 (3) 接收机噪声 在用GPS接收机测量时,由于仪器以及外界环境的影响所带来的误差。 4、其它误差 这主要包括通道误差、量测噪声、电路噪声和延迟等。这些误差一般影响不大,且有些为随机误差可用建立数学模型的方法来消除。 6.试述整周跳变定义,原因以及特点。(15分) 在接收机跟踪GPS卫星进行观测的过程中,常常由于多种原因(例如接收机天线被阻挡、外界噪声信号的干扰等),可能使载波相位观测值中的整周数不正确,但其不足1整周的小数部分仍然是正确的,这种现象成为整周变跳,简称周跳。 周跳产生的原因有:卫星信号被某障碍物阻挡而无法到达接收机;由于外界干扰或接收机所处的动态条件恶劣而引起卫星信号的暂时失锁等。 周跳的特点为:载波相位观测值中的整周数不正确,但其不足1整周的小数部分仍然是正确的。 7.怎样用双频观测值来消除电离层延迟?(15分) 常用的电离层延迟误差的消除方法有: (1) Bent、IRI等经验模型改正法 (2) 半和改正法 (3) Klobuchar模型改正 (4) 曲面拟合模型、球谐函数模型等数学拟合方法 对于双频接收机,可以利用双频观测值直接计算电离层延迟改正或组成无电离层延迟的组合观测量,这种改正效果是非常好的。另外可以利用实测双频观测值建立局部或全球的TEC实测模型。 8.试述GPS的应用(15分) GPS在测绘领域中的应用主要有: (1)建立和维持全球性的参考框架; (2)建立各级国家平面控制网; (3)布设城市控制网、工程测量控制网,进行各种工程测量; (4)在航空摄影测量、地籍测量、海洋测量中的应用已非常广泛。 GPS在其他领域中的应用有: (1)在精细农业和林业中的应用; (2)在资源调查、环境监测中的应用; (3)在移动通信中的应用; (4)利用GPS监测电离层延迟; (5)大气科学和地球科学等相关学科的研究中也发挥了重要作用。
展开阅读全文

开通  VIP会员、SVIP会员  优惠大
下载10份以上建议开通VIP会员
下载20份以上建议开通SVIP会员


开通VIP      成为共赢上传

当前位置:首页 > 包罗万象 > 大杂烩

移动网页_全站_页脚广告1

关于我们      便捷服务       自信AI       AI导航        抽奖活动

©2010-2025 宁波自信网络信息技术有限公司  版权所有

客服电话:0574-28810668  投诉电话:18658249818

gongan.png浙公网安备33021202000488号   

icp.png浙ICP备2021020529号-1  |  浙B2-20240490  

关注我们 :微信公众号    抖音    微博    LOFTER 

客服