收藏 分销(赏)

内部审核方案.doc

上传人:精*** 文档编号:1460583 上传时间:2024-04-27 格式:DOC 页数:7 大小:142.55KB 下载积分:6 金币
下载 相关 举报
内部审核方案.doc_第1页
第1页 / 共7页
内部审核方案.doc_第2页
第2页 / 共7页


点击查看更多>>
资源描述
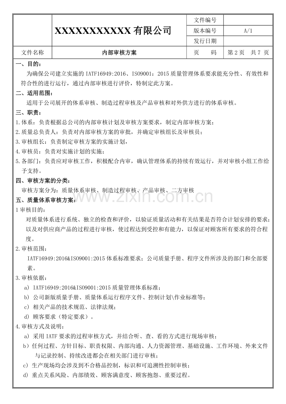
XXXXXXXXX有限公司 内部审核方案 文件编号 页码 第1页 共7页 版本/修改状态 修改内容概述 发行日期 编制/修改人 A/1 制 定 审 核 审 批 XXXXXXXXXXX有限公司 文件编号 版本编号 A/1 发行日期 文件名称 内部审核方案 页 码 第2页 共7 页 一、目的: 为确保公司建立实施的IATF16949:2016、ISO9001:2015质量管理体系要求能充分性、有效性和符合性的进行运行,通过内部审核进行评价,特制定此方案。 二、适用范围: 适用于公司展开的体系审核、制造过程审核及产品审核和对外供方进行的体系审核。 三、职责: 1.体系:负责根据总公司的内部审核计划及审核方案要求,制定内部审核方案; 2.质量总负责人:负责对内部审核方案的审批,并确定审核组长及审核员; 3.审核组长:负责制定审核方案的实施计划, 4.审核员:负责对实施计划的实施; 5.各部门:负责应对审核工作,积极配合内审,确认管理体系的持续有效运行,并对审核小组工作给予支持。 四、审核方案的分类: 审核方案分为:质量体系审核、制造过程审核、产品审核、二方审核 五、质量体系审核方案: 1审核目的: 对质量体系进行系统、独立的检查和评价,以验证质量活动和有关结果是否符合计划安排的要求;以及对供应商产品的过程进行审核,使过程达到受控和有能力,以保证对顾客所有要求的符合程度。 2.审核范围: IATF16949:2016&ISO9001:2015体系标准要求;公司质量手册、程序文件所涉及的部门和全部要素。 3.审核依据: a) IATF16949:2016&ISO9001:2015质量管理体系标准; b) 公司新版质量手册、质量体系运行程序文件、控制计划\作业标准等; c) 相关产品的技术规范、法律法规; d) 顾客要求(特定要求)。 4.审核方式及说明: a) 采用IATF要求的过程审核方式,并结合听、查、看的方式进行现场审核; b)任何过程、方针目标、职责权限、内部沟通、人力资源管理、基础设施、工作环境、外来文件与记录控制、持续改进都会在相关部门进行审核; c) 生产现场均会涉及到不合格品控制,标识和可追溯性控制审核; d) 重点关系风险、内部绩效、顾客满意度、顾客抱怨、重要过程。 XXXXXXXXXXX有限公司 文件编号 版本编号 A/1 发行日期 文件名称 内部审核方案 页 码 第3页 共7页 5审核频次及优先级: 按以下评分要求进行确定: 项目 评价内容 评分标准(分) 3 2 1 过程风险 1 是否接受过顾客投诉或退货 接受过退货 接受过投诉 未接受过投诉和退货 2 上一年审核(一、二三方)开过不符合项报告 被开过严重不符合或同个过程超过两个一般不符合 被开过一般不符合项 未被开过不符合项 外部绩效趋势 3 顾客或相关方对我公司的评价趋势 趋势向下 趋势平缓 趋势向上 内部绩效趋势 4 该绩效指标趋势变化 KPI值未达到目标 KPI值达到目标 KPI值超过目标 评分说明: a) 单项得3分或总分大于8分的,每年审核一次且优先审核(如SP COP MOP同时需审核,则先审核MOP再审COP,最后审SOP);总分6-8分的,每两年审核一次;小于等于5分的,每三年审核一次. b) 三个日历年必须全过程审核,审核应覆盖所有过程/场所/班次 c) 每年年初制定年度审核计划时,按公司上年度的情况按本表进行评价,根据评价的结果制定体系审核计划,若过程运行中出现单项得3分情况,将调整审核计划。 6.审核安排: 具体按《年度审核计划》和《体系审核实施计划》要求执行。 六、制造过程审核: 1审核目的: 对产品及其过程的质量能力进行评定。从产品过程设计开发到生产检验包装,以管理过程、关键过程、支持过程进行审核,了解过程的有效性和符合性。 2.审核范围: 覆盖本公司所有生产过程,从原材料到交付过程的所有影响质量的活动,包括各相关的过程和工序以及顾客满意度等。 3.审核依据: a) IATF16949:2016汽车质量管理体系标准; b) 体系文件(质量手册、程序文件、控制计划、作业指导书、质量记录; c) 客户要求、合同及相关的法律法规; d) 重要的产品特性、重要的过程参数(产品工艺流程图、产品图纸、控制计划、APQP)等; XXXXXXXXXXX有限公司 文件编号 版本编号 A/1 发行日期 文件名称 内部审核方案 页 码 第4页 共7页 e) VDA6.3过程审核标准。 4.审核重点关注: a) 关键过程,特殊过程, 质量不稳定,波动较大的过程; b)制造过程风险分析、控制计划及相关文件执行的情况。 5审核频次及优先级: 按以下评分要求进行确定: 项目 评价内容 评分标准(分) 3 2 1 过程风险 1 停线或导致下序停线 导致过停线 / 未导致过停线 2 该工序产品一次合格率 低于目标值 达到目标值 超过目标值 外部绩效趋势 3 顾客投诉是该过程导致 该过程导致顾客书面投诉 该过程导致顾客口头投诉 未导致投诉 4 顾客退货是该过程导致 该过程导致顾客退货 / 未导致退货 内部绩效趋势 5 该绩效指标趋势变化 KPI值未达到目标 KPI值达到目标 KPI值超过目标 评分说明: a) 单项得3分或总分大于8分的,每年审核一次,总分6-8分的,每两年审核一次;小于等于5分的,每三年审核一次; b) 三个日历年必须全过程审核,审核应覆盖所有过程/场所/班次; c) 每年年初制定年度审核计划时,按公司上年度的运行情况按本表进行评价,根据评价的结果制定过程审核计划,若某工序单项得分为3分则优先审核该工序。 6.审核安排: 具体按《年度审核计划》和《过程审核实施计划》要求执行。 七、产品审核: 1审核目的: 通过对抽取的少量产品,以顾客的角度全面地对产品进行符合性检验来对质量保证的有效性进行评定,并按照设定的检验流程对准备交付发运给顾客的产品进行检验,以确认是否符合技术文件、图纸规范、标准、法规以及其他额定的“质量特性”的要求,并通过其来反映产品质量趋势及重点缺陷和发现体系缺陷,以便采取进一步的审核和措施。 2.审核范围: 本公司所生产的所有汽车产品。 3.审核依据: XXXXXXXXXXX有限公司 文件编号 版本编号 A/1 发行日期 文件名称 内部审核方案 页 码 第5页 共7页 a) IATF16949:2016汽车质量管理体系标准; b) 公司质量管理手册、程序文件、控制计划、作业指导书、检验标准等指导文件; c) 产品质量特性。 4.审核重点关注: 顾客退货、顾客反馈,本年度产品出现的质量问题及顾客特殊要求。 5审核频次及优先级: 按以下评分要求进行确定: 项目 评价内容 评分标准(分) 3 2 1 产品风险 1 是否为新产品 两年刚量产产品 2-4年内量产 4年以上 外部绩效趋势 2 接受顾客投诉 该产品导至顾客书面投诉 未导至书面顾客投诉或退货 未引起投诉 3 接受顾客退货 该产品导至顾客退货 未引起退货 内部绩效趋势 4 该产品一次合格率 总体水平低于目标值 刚达目标值 超过目标值且向好 产品的关键程度 5 工艺实现或结构难度 相对较大 相对一般 相对较小 6 该产品生产量 相对较大 相对一般 相对较少 评分说明: a) 单项得3分或总分大于8分的,每年审核一次,得分高者优先进行审核;总分6-8分的,每两年审核一次;小于等于5分的,每三年审核一次(适当选择部分产品审核) b) 产品审核每年必须还要包括全证书范围内产品; c) 每年年初制定年度审核计划时,按公司现有产品上年度的情况按本表进行评价,根据评价的结果制定产品审核计划,若过程中出现产品风险或外部投诉时单项得3分情况,将调整审核计划。 6.审核安排: 具体按《年度审核计划》、《产品审核评分一览表》和《产品审核实施计划》执行。 八、二方审核 1审核目的: 为供应商正常供货提供有力依据,通过对供应商进行二方审核,促使供应商能力的提升,保持与公司同步发展。 2.审核范围: 本公司合格供应商或新供应商的体系资源进行考察。 3.审核依据: a) IATF16949:2016&ISO9001:2015质量管理体系标准要求; b) 供应商规范文件:公司质量管理手册、程序文件、控制计划、作业指导书、检验标准等指导文件; XXXXXXXXXXX有限公司 文件编号 版本编号 A/1 发行日期 文件名称 内部审核方案 页 码 第6页 共7页 c) 顾客的特殊要求。 4.审核重点关注: 控制计划、PFMEA、异常改善关闭及顾客特殊要求管控。 5审核频次及优先级: 按以下评分要求进行确定: 项目 评价内容 评分标准(分) 3 2 1 产品风险 1 物料异常 该供应商物料连续出现两次重大异常 1年内出现过异常 未出现物料异常 终端顾客影响 2 接受终端顾客投诉 该供应商物料导至顾客书面投诉 未导至书面顾客投诉或退货 未引起投诉 3 接受终端顾客退货 该供应商物料导至顾客退货 未引起退货 内部绩效趋势 4 该供应商物料准交率 总体水平低于目标值 刚达目标值 超过目标值且向好 5 该供应商物料来料检验合格率 供应商 6 供应商制造工艺变更 对品质影响较大 相对较小 无影响 7 该物料订购量 相对较大 相对一般 相对较少 评分说明: a) 单项得3分或总分大于8分的,每年审核一次;总分6-8分的,每两年审核一次;小于等于5分的,每三年审核一次(适当选择部分供应商进行审核) b) 每年年初制定供应商审核计划前对公司现有合格供应商上年度的表现按本表进行评价,根据评价的结果制定年度审核计划。若过程中出现产品异常较多或造成顾客重大投诉时,调整审核计划。 6.审核安排: 具体按《供应商年度审核计划表》执行。 九、相关文件和表单: 1.《内部审核控制程序》 2.总公司《内部审核方案》 3.《内部审核方案评分表》 4.《年度审核计划》 5.《体系审核实施计划》 XXXXXXXXXXX有限公司 文件编号 版本编号 A/1 发行日期 文件名称 内部审核方案 页 码 第7页 共7页 6.《过程审核实施计划》 7.《产品审核实施计划》 8.《产品审核评分一览表》 9.《供应商年度审核计划表》 10.《合格供应商评分一览表》
展开阅读全文

开通  VIP会员、SVIP会员  优惠大
下载10份以上建议开通VIP会员
下载20份以上建议开通SVIP会员


开通VIP      成为共赢上传

当前位置:首页 > 包罗万象 > 大杂烩

移动网页_全站_页脚广告1

关于我们      便捷服务       自信AI       AI导航        抽奖活动

©2010-2026 宁波自信网络信息技术有限公司  版权所有

客服电话:0574-28810668  投诉电话:18658249818

gongan.png浙公网安备33021202000488号   

icp.png浙ICP备2021020529号-1  |  浙B2-20240490  

关注我们 :微信公众号    抖音    微博    LOFTER 

客服