收藏 分销(赏)

山地单轨运输机施工方案.doc

上传人:精*** 文档编号:12979304 上传时间:2025-12-30 格式:DOC 页数:10 大小:27.21KB 下载积分:8 金币
下载 相关 举报
山地单轨运输机施工方案.doc_第1页
第1页 / 共10页
山地单轨运输机施工方案.doc_第2页
第2页 / 共10页


点击查看更多>>
资源描述
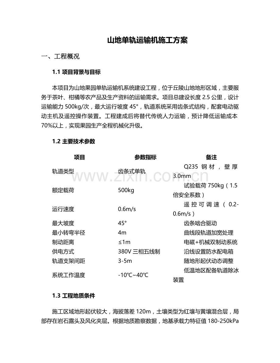
山地单轨运输机施工方案 一、工程概况 1.1 项目背景与目标 本项目为山地果园单轨运输机系统建设工程,位于丘陵山地地形区域,主要服务于茶叶、柑橘等农产品及生产资料的运输需求。项目总建设长度2.5公里,设计运输能力500kg/次,最大运行坡度45°,轨道系统采用齿条式结构,配套电动驱动主机及遥控操作装置。工程建成后将替代传统人力运输,预计降低运输成本70%以上,实现果园生产全程机械化升级。 1.2 主要技术参数 项目 参数指标 备注 轨道类型 齿条式单轨 Q235钢材,壁厚3.0mm 额定载荷 500kg 试验载荷750kg(1.5倍安全系数) 运行速度 0.6m/s 遥控可调速(0.2-0.6m/s) 最大坡度 45° 齿条啮合驱动 最小转弯半径 4m 曲线段轨道加宽处理 制动距离 ≤1m 电磁+机械双制动系统 供电方式 380V三相五线制 沿线设置防水配电箱 轨道支架间距 3-5m 随地形起伏动态调整 系统工作温度 -10℃~40℃ 低温地区配备轨道除冰装置 1.3 工程地质条件 施工区域地形起伏较大,海拔落差120m,土壤类型为红壤与黄壤混合层,局部存在岩石露头及风化夹层。根据地质勘察数据,地基承载力特征值180-250kPa,需对3处软弱地基段进行换填处理(换填深度1.2m,采用级配砂石)。沿线需跨越2处冲沟(最大跨度8m),设置钢制桁架桥结构。 二、施工准备 2.1 技术准备 1. 图纸会审与技术交底 组织设计、施工、监理三方进行图纸会审,重点确认轨道走向、支架基础形式及设备安装节点。编制《施工技术交底手册》,包含轨道安装精度标准(接头间隙≤6mm,齿距误差≤2mm)、焊接工艺参数(焊条型号E4303,焊接电流90-120A)等关键技术指标。 2. 测量控制网建立 采用静态GPS建立三级控制网,平面精度达到±15mm,高程精度±20mm。沿轨道中心线每50m设置一个永久测量控制点,使用全站仪进行中线放样,曲线段加密至10m/点。 3. 材料检验 轨道钢材需提供材质证明书(含抗拉强度≥375MPa,屈服强度≥235MPa指标),进场后抽样进行弯曲试验(弯曲角度180°,弯心直径d=1.5a)。齿条齿面硬度需达到HB180-220,采用洛氏硬度计现场检测。 2.2 现场准备 1. 场地清理 沿设计轨道线清理植被及障碍物,开辟4m宽施工便道,坡度大于25°的路段设置防滑链槽。在转弯处及坡道顶端设置会车平台(面积≥10㎡),配备临时挡车装置。 2. 基础处理 对3处软弱地基段采用"挖除-换填-碾压"工艺:先开挖至中风化岩层,分层回填级配砂石(每层厚度30cm),使用小型振动压路机碾压(压实度≥93%),经平板载荷试验确认地基承载力≥200kPa后方可进行基础施工。 3. 临时设施 在轨道起点处设置材料仓库(30㎡)及加工区(50㎡),配备防雨棚及防火器材。安装临时配电箱3台(容量30kW),线路采用架空敷设(高度≥2.5m),设置漏电保护装置(动作电流≤30mA)。 2.3 设备与材料准备 1. 主要施工机械 配备小型旋挖钻机(钻孔直径500mm)、液压弯曲机(加工半径50-2000mm)、轨道焊接机器人(焊接速度30cm/min)、遥控式轨道吊装车(载重1t)等专用设备,进场前进行性能检测并留存记录。 2. 材料储备计划 轨道型材按500m/批进场,每批抽样进行超声波探伤检测(Ⅰ级焊缝标准)。齿条采用模块化预制成品,运输时使用专用固定架防止变形。基础混凝土采用商品混凝土(C30,坍落度180±20mm),掺加粉煤灰(掺量15%)改善和易性。 三、主要施工流程 3.1 基础工程施工 1. 支架基础浇筑 o 测量定位后采用人工挖孔(直径500mm,深度1.5-2.0m,视地质调整),孔底铺设10cm厚C15混凝土垫层 o 钢筋骨架现场绑扎(主筋4Φ16,箍筋Φ8@200,保护层厚度40mm),采用预埋螺栓固定轨道支架(螺栓外露长度50mm,丝扣完整) o 模板采用15mm厚多层板,支撑系统使用Φ48钢管(间距600mm),混凝土浇筑时采用振捣棒(Φ50)分层振捣(分层厚度≤500mm) o 养护期不少于14天,强度达到设计值85%后方可安装轨道支架 2. 特殊基础处理 冲沟跨越段采用桩基础(Φ800钻孔灌注桩,桩长12m,单桩承载力特征值800kN),桩顶设置钢筋混凝土承台(尺寸2m×1.5m×0.8m),与桁架钢梁通过预埋钢板焊接连接(角焊缝高度8mm,满焊处理)。 3.2 轨道系统安装 1. 支架安装 采用全站仪精确控制支架高程及轴线偏差(允许偏差±3mm),支架与基础采用双螺母固定(拧紧扭矩45N·m),焊接斜撑杆(∠50×5角钢)增强稳定性。在35°以上陡坡段增设抗滑移地脚螺栓(M20,埋深600mm)。 2. 轨道铺设 o 轨道采用分段吊装(每段6m),使用专用夹具固定在支架上,调整轨道中心线偏差≤2mm/10m o 接头处采用对接焊接,焊后进行砂轮打磨(表面平整度≤0.5mm),焊接完成24小时后进行渗透检测 o 齿条安装采用定位销与轨道连接,齿面啮合间隙控制在0.3-0.5mm,使用塞尺检查啮合精度 o 曲线段轨道通过冷弯加工(弯曲半径4-6m),每节轨道设置3个固定点,防止侧向位移 3. 附属设施安装 沿线每50m设置防撞护栏(高度1.2m),在坡道起止点安装限位开关(感应距离50mm),轨道末端设置缓冲挡块(橡胶材质,厚度150mm)。供电线路采用穿管埋地敷设(PE管直径50mm,埋深0.8m),每隔100m设置接线盒。 3.3 设备安装与调试 1. 主机安装 将电动驱动主机(重量850kg)吊装至轨道起点平台,通过导向轮与轨道精准对接,调整驱动齿轮与齿条啮合间隙(0.4mm),固定制动装置(刹车片与制动盘间隙0.2mm)。安装蓄电池组(电压48V,容量200Ah),连接线束采用防水航空插头。 2. 控制系统安装 控制柜固定在轨道起点管理房内(防护等级IP54),安装PLC控制器、触摸屏及无线接收器(通信距离≥500m)。敷设控制线缆(RVVP-4×1.5mm²),做好屏蔽接地(接地电阻≤4Ω)。在轨道沿线设置急停按钮(间隔100m),实现全线紧急停车控制。 3. 系统调试 o 空载调试:测试主机运行速度、制动性能及遥控响应时间(≤0.5s) o 载荷试验:分30%、75%、100%、125%额定载荷进行试运行,每次运行距离≥500m,并监测轨道挠度(最大挠度≤1/500跨度) o 安全装置测试:模拟断电、超速、脱轨等故障,验证保护装置动作可靠性 o 连续运行试验:满载荷连续运行8小时,轴承温升≤40℃,电机温度≤75℃ 四、质量控制措施 4.1 关键工序控制点 工序名称 控制指标 检验方法 检验频率 基础混凝土强度 ≥C30 回弹法+试块检测 每50个基础一组试块 轨道安装高程 ±5mm/100m 水准仪测量 每20m检测一点 齿条啮合间隙 0.3-0.5mm 塞尺测量 每10m检测一处 焊接质量 无裂纹、气孔、夹渣 外观检查+UT探伤 10%焊缝抽样检测 制动性能 制动距离≤1m 实地运行测试 每天开工前检测 4.2 质量保证体系 1. 三级检验制度 施工班组自检→项目部复检→监理验收,隐蔽工程需留存影像资料(包含施工部位、时间、人员及检验数据)。 2. 材料质量控制 建立材料进场台账,实行"二维码"追溯管理,钢材、焊条等主要材料需提供出厂合格证及进场复验报告,不合格材料严禁使用。 3. 测量控制 定期对测量控制点进行复核(每月一次),雨季施工增加复核频次。轨道安装使用的全站仪、水准仪等仪器需在检定有效期内(每年检定一次)。 五、安全施工措施 5.1 高空作业安全 1. 2m以上作业必须设置安全绳(固定在独立承重结构上),使用防坠器(承重≥15kN),作业平台满铺脚手板(厚度≥50mm)并设1.2m高防护栏杆。 2. 轨道吊装时设置警戒区(半径10m),由专人指挥(持信号工证),吊装索具每台班检查一次,发现断丝(≥10丝/捻距)立即更换。 5.2 电气安全 1. 临时用电实行"三级配电两级保护",配电箱安装漏电保护器(动作电流≤30mA,动作时间≤0.1s),潮湿环境使用12V安全电压照明。 2. 设备安装前进行绝缘测试(动力线路绝缘电阻≥0.5MΩ,控制线路≥1MΩ),雷雨季节暂停露天电气作业,已安装设备做好防雷接地(接地电阻≤10Ω)。 5.3 特种设备安全 施工机械实行"一机一档"管理,操作人员持特种作业证上岗,每日作业前进行"十字作业"检查(清洁、润滑、紧固、调整、防腐)。旋挖钻机作业时,履带距坑边距离≥1.5m,严禁在斜坡上回转作业。 5.4 应急预案 编制《高处坠落事故应急预案》《触电事故应急预案》等专项预案,配备急救箱(含止血带、担架等器材),每季度组织一次应急演练。在施工现场设置安全体验区,对作业人员进行岗前安全培训(培训时长不少于24学时)。 六、施工进度计划 6.1 主要工期节点 工作内容 工期(天) 开始时间 关键控制节点 施工准备 15 第1天 测量控制网验收 基础工程 45 第16天 支架基础混凝土强度检测 轨道安装 60 第61天 轨道平整度检测 设备安装 20 第121天 主机试运行 系统调试 15 第141天 载荷试验合格 竣工验收 5 第156天 整体验收合格 6.2 进度保障措施 1. 配置2套施工班组(A、B组),在关键线路实行平行作业,高峰期投入施工人员80人。 2. 材料储备量满足15天连续施工需求,与供应商签订应急供货协议(48小时内到场)。 3. 每周召开进度协调会,使用Project软件跟踪计划执行情况,偏差超过3天及时采取纠偏措施(增加资源投入或调整工序逻辑)。 七、验收标准与流程 7.1 验收内容 1. 工程实体验收 轨道系统:检查轨道平整度(≤2mm/10m)、齿条啮合精度、支架间距偏差等指标;设备系统:测试运行速度、制动性能、遥控距离等功能参数。 2. 资料验收 施工技术资料(含图纸会审记录、技术交底记录)、材料质量证明文件、隐蔽工程验收记录、检测试验报告(焊接检测、混凝土强度等)、试运行记录等需整理成册,符合《单轨运输机工程施工质量验收规范》要求。 7.2 验收流程 1. 施工单位自检合格后提交验收申请报告 2. 监理单位组织初步验收(含功能性测试) 3. 业主组织设计、施工、监理及第三方检测机构进行竣工验收 4. 验收合格后签署《工程竣工验收证书》,办理工程移交手续 7.3 试运行要求 竣工验收后进行30天试运行,每日记录运行数据(运输量、故障次数、能耗等),试运行期间故障率需≤0.5次/100h,方可转入正式运营。 八、维护保养计划 8.1 日常维护 1. 每日检查:轨道有无异物、制动系统灵敏度、电气连接是否松动 2. 每周检查:齿条啮合面润滑情况(涂抹锂基润滑脂)、轮胎气压(保持0.8MPa) 3. 每月检查:轨道紧固件扭矩(复紧扭矩45N·m)、电机碳刷磨损量(≤5mm需更换) 8.2 定期保养 保养周期 保养内容 执行标准 每3个月 轨道接头焊缝探伤检测 Ⅰ级焊缝标准 每6个月 更换液压油(型号L-HM46) 油量5L,清洁度NAS 8级 每年 全面检查轨道变形情况 挠度≤1/500跨度 每年 控制系统软件升级 厂家提供最新稳定版本 8.3 故障处理 建立"故障快速响应机制",常见故障处理流程如下: 1. 驱动齿轮异响:立即停机检查啮合间隙→调整至0.3-0.5mm→涂抹润滑脂→试运行验证 2. 制动失效:启用备用制动→检查刹车片磨损量→更换刹车片(厚度≤3mm时)→调整制动间隙 3. 遥控失灵:检查天线连接→重启控制系统→更换备用遥控器→测试通信距离 九、环境保护措施 9.1 施工期环保措施 1. 施工便道洒水降尘(每日不少于3次),材料堆场设置围挡(高度2m)及防尘网(2000目) 2. 基础施工弃土集中堆放,用于场地平整回填(压实度≥90%),剩余弃土运至指定弃渣场 3. 施工废水经三级沉淀池处理(沉淀时间≥2h)后排入农田灌溉系统,油污废水单独收集处理 4. 噪声设备(如旋挖钻机)设置隔音罩,夜间(22:00-6:00)禁止高噪声作业 9.2 生态恢复措施 1. 施工完成后拆除临时设施,恢复植被(选用本地物种如狗牙根、紫花苜蓿) 2. 轨道支架基础外露部分采用仿石涂料伪装,与周边环境协调 3. 在冲沟跨越段设置生态通道(宽度≥1.5m),保障野生动物通行 本方案未尽事宜,需严格遵守《单轨运输机使用技术规程》《山地农业机械安全操作规程》等相关标准,结合现场实际情况动态调整实施。
展开阅读全文

开通  VIP会员、SVIP会员  优惠大
下载10份以上建议开通VIP会员
下载20份以上建议开通SVIP会员


开通VIP      成为共赢上传

当前位置:首页 > 品牌综合 > 施工方案/组织设计

移动网页_全站_页脚广告1

关于我们      便捷服务       自信AI       AI导航        抽奖活动

©2010-2026 宁波自信网络信息技术有限公司  版权所有

客服电话:0574-28810668  投诉电话:18658249818

gongan.png浙公网安备33021202000488号   

icp.png浙ICP备2021020529号-1  |  浙B2-20240490  

关注我们 :微信公众号    抖音    微博    LOFTER 

客服