收藏 分销(赏)

昆山洁净手术室施工方案.doc

上传人:精**** 文档编号:12845731 上传时间:2025-12-15 格式:DOC 页数:13 大小:28.14KB 下载积分:8 金币
下载 相关 举报
昆山洁净手术室施工方案.doc_第1页
第1页 / 共13页
昆山洁净手术室施工方案.doc_第2页
第2页 / 共13页


点击查看更多>>
资源描述
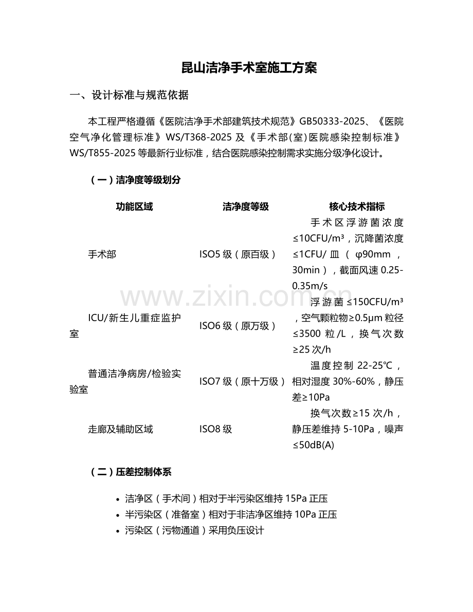
昆山洁净手术室施工方案 一、设计标准与规范依据 本工程严格遵循《医院洁净手术部建筑技术规范》GB50333-2025、《医院空气净化管理标准》WS/T368-2025及《手术部(室)医院感染控制标准》WS/T855-2025等最新行业标准,结合医院感染控制需求实施分级净化设计。 (一)洁净度等级划分 功能区域 洁净度等级 核心技术指标 手术部 ISO5级(原百级) 手术区浮游菌浓度≤10CFU/m³,沉降菌浓度≤1CFU/皿(φ90mm,30min),截面风速0.25-0.35m/s ICU/新生儿重症监护室 ISO6级(原万级) 浮游菌≤150CFU/m³,空气颗粒物≥0.5μm粒径≤3500粒/L,换气次数≥25次/h 普通洁净病房/检验实验室 ISO7级(原十万级) 温度控制22-25℃,相对湿度30%-60%,静压差≥10Pa 走廊及辅助区域 ISO8级 换气次数≥15次/h,静压差维持5-10Pa,噪声≤50dB(A) (二)压差控制体系 · 洁净区(手术间)相对于半污染区维持15Pa正压 · 半污染区(准备室)相对于非洁净区维持10Pa正压 · 污染区(污物通道)采用负压设计 二、项目概况 (一)基本信息 · 项目名称:昆山洁净手术室建设项目 · 项目地点:江苏省昆山市XX街道 · 项目规模:占地面积约2000平方米,总建筑面积约3000平方米 · 结构形式:框架结构,地上五层,地下两层 · 使用功能:主要分为手术区、辅助区、办公区、后勤保障区等 · 建设标准:按照国家二级医院洁净手术室标准设计,达到国家相关法规要求 · 设计概况:项目设计由XX设计院负责,施工图设计已完成,施工图纸齐全,符合相关规范要求 (二)项目目标与性质 · 项目目标:打造一流洁净手术室,提高医院手术质量,保障患者生命安全 · 项目性质:医疗卫生项目,属于公益性质 (三)项目主要特点与难点 1. 主要特点:洁净手术室设计要求高,施工技术难度大,质量控制严格 2. 难点: o 洁净度要求:洁净手术室需达到国家规定的洁净度标准,施工过程中需严格控制灰尘、细菌等污染物 o 装修材料选择:选用环保、无毒、无味的装修材料,确保手术室环境安全 o 设备安装:手术室设备安装要求精确,确保设备正常运行 o 施工组织协调:洁净手术室施工涉及多个专业,需加强各专业之间的沟通与协调 三、施工组织设计 (一)项目管理组织机构 1. 组织结构:采用直线职能制,设立项目经理部作为最高管理机构。项目经理部下设工程管理部、质量管理部、安全环保部、物资供应部、财务部、人力资源部等部门。 2. 人员配置: o 项目经理1名,负责整个项目的全面管理 o 各部门配置部门经理1名,协助项目经理进行部门管理工作 o 配置各类专业技术人员及管理人员,如施工员、质检员、安全员、材料员等 3. 职责分工: o 项目经理:负责项目整体规划、组织协调、决策指挥 o 工程管理部:负责施工进度、质量、安全、环保等工作 o 质量管理部:负责项目质量检查、验收、整改等工作 o 安全环保部:负责项目安全、环保工作 o 物资供应部:负责材料、设备的采购、供应、管理 o 财务部:负责项目资金管理、成本控制 o 人力资源部:负责人员招聘、培训、考核等工作 (二)施工队伍配置 1. 施工队伍数量:根据项目规模和施工进度,施工队伍数量约为200人。 2. 专业构成: o 土建施工队伍 o 装饰装修施工队伍 o 设备安装队伍 o 电气安装队伍 o 管道安装队伍 3. 所需技能: o 熟悉洁净手术室施工规范和操作流程 o 具备一定的工程管理、质量控制、安全管理知识 o 熟练掌握各类施工设备的使用和操作 o 具备良好的团队合作精神和沟通能力 (三)劳动力、材料、设备计划 1. 劳动力使用计划:根据项目进度,编制劳动力使用计划,确保各施工阶段劳动力需求得到满足。计划包括施工人员数量、专业构成、进场时间、退场时间等。 2. 材料供应计划:根据设计图纸和施工进度,编制材料供应计划,确保材料及时进场、合理使用。计划包括材料名称、规格、型号、数量、供应商、进场时间、验收标准等。重点材料如下: o 洁净手术室专用墙面材料:采用铝合金蜂窝彩钢板,厚度≥50mm,表面防静电处理 o 洁净手术室专用地面材料:PVC卷材,厚度≥2mm,抗菌、防滑、耐磨 o 洁净手术室专用吊顶材料:铝合金龙骨+铝合金扣板,厚度≥0.8mm o 高效过滤器:H14级高效过滤器,过滤效率≥99.995% o 净化空调设备:组合式空调机组,风量≥10000m³/h 3. 施工机械设备使用计划:根据施工进度和施工内容,编制施工机械设备使用计划,确保施工设备满足施工需求。计划包括设备名称、型号、数量、进场时间、使用时间、维护保养等。主要设备如下: o 施工机械设备:塔式起重机、施工电梯、混凝土搅拌机、钢筋切断机、钢筋弯曲机、电焊机、木工机械等 o 检测设备:激光尘埃粒子计数器、浮游菌采样器、温湿度计、压差计、风速仪、声级计等 四、施工方法和技术措施 (一)施工方法 1. 土建施工 o 基础施工:采用钢筋混凝土基础,按照设计图纸进行开挖、垫层、钢筋绑扎、模板支设、混凝土浇筑等工序。基础开挖深度为-3.5m,采用机械开挖,人工清底,边坡坡度1:0.5。垫层采用C15混凝土,厚度100mm。基础钢筋采用HRB400E级钢筋,绑扎间距200mm。模板采用18mm厚多层板,50×100mm木方支撑,间距500mm。混凝土采用C30商品混凝土,坍落度180±20mm,浇筑时采用泵送混凝土,振捣密实。 o 主体结构施工:主体结构采用框架结构,施工过程中进行钢筋绑扎、模板支设、混凝土浇筑、钢筋连接等工序。框架柱截面尺寸为600×600mm,框架梁截面尺寸为300×600mm,楼板厚度120mm。钢筋采用HRB400E级钢筋,梁柱钢筋连接采用直螺纹连接,楼板钢筋连接采用绑扎连接。模板采用18mm厚多层板,50×100mm木方支撑,间距500mm。混凝土采用C30商品混凝土,坍落度180±20mm,浇筑时采用泵送混凝土,振捣密实。 o 屋面施工:屋面采用防水、保温、隔热等材料,施工过程中进行基层处理、防水层施工、保温层施工、隔热层施工等工序。基层处理采用20mm厚1:3水泥砂浆找平,防水层采用3mm厚SBS改性沥青防水卷材,保温层采用100mm厚挤塑聚苯板,隔热层采用铝箔反射膜。 2. 装饰装修施工 o 墙面施工:采用干挂石材、涂料等装饰材料,施工过程中进行基层处理、石材安装、涂料施工等工序。洁净手术室墙面采用铝合金蜂窝彩钢板,厚度≥50mm,表面防静电处理。安装时采用专用龙骨,间距600mm,彩钢板之间采用密封胶密封。 o 地面施工:采用地砖、木地板等装饰材料,施工过程中进行基层处理、地砖铺设、木地板安装等工序。洁净手术室地面采用PVC卷材,厚度≥2mm,抗菌、防滑、耐磨。施工时先进行基层处理,采用20mm厚1:3水泥砂浆找平,然后涂刷专用胶粘剂,铺设PVC卷材,接缝处采用热熔焊接。 o 顶面施工:采用吊顶、涂料等装饰材料,施工过程中进行基层处理、吊顶安装、涂料施工等工序。洁净手术室吊顶采用铝合金龙骨+铝合金扣板,厚度≥0.8mm。安装时先进行龙骨安装,间距600mm,然后安装铝合金扣板,接缝处采用密封胶密封。 o 门窗安装:采用铝合金门窗、木门窗等,施工过程中进行门窗制作、安装、调试等工序。洁净手术室门采用气密门,开启方式为电动感应,门框与墙体之间采用密封胶密封。窗户采用双层中空玻璃,厚度≥5mm,窗框与墙体之间采用密封胶密封。 o 卫生洁具安装:采用洁具、水暖器材等,施工过程中进行洁具安装、水暖管道连接、调试等工序。洁净手术室卫生洁具采用不锈钢材质,安装时与墙面、地面之间采用密封胶密封。 3. 设备安装 o 手术室专用设备安装:按照设备厂家提供的技术要求和操作手册进行安装、调试、验收。手术床、麻醉机、监护仪等设备安装时先进行基础施工,然后安装设备,调整水平,固定牢固。 o 通风空调设备安装:按照设计图纸和设备技术要求进行风管制作、安装、调试。风管采用镀锌钢板,厚度≥0.8mm,咬口连接,法兰连接采用角钢法兰,密封垫采用闭孔海绵橡胶垫。风机安装时先进行基础施工,然后安装风机,调整水平,固定牢固。 o 电气设备安装:按照电气设计图纸和设备技术要求进行线路敷设、设备安装、调试。电线电缆采用铜芯聚氯乙烯绝缘电线电缆,穿镀锌钢管敷设。配电箱、开关、插座等设备安装时先进行基础施工,然后安装设备,固定牢固。 (二)技术措施 1. 重难点问题一:洁净度控制 o 施工前对施工现场进行严格的清洁和消毒,确保施工环境符合洁净度要求。施工现场采用封闭管理,设置空气净化设备,保持施工现场空气洁净度。 o 采用先进的空气净化设备,如高效过滤器、净化风机等,确保手术室空气洁净度。净化系统采用三级过滤,初效过滤器、中效过滤器、高效过滤器,过滤效率分别为G4、F8、H14级。 o 施工过程中严格控制灰尘、细菌等污染物,如使用无尘施工工艺、定期进行空气净化等。施工人员进入施工现场前进行清洁消毒,更换洁净工作服、工作鞋、口罩、帽子。施工现场设置专用清洁工具,定期进行清洁消毒。 2. 重难点问题二:材料环保要求 o 选用环保、无毒、无味的装修材料,如水性涂料、环保石材等。所有材料进场前进行环保检测,确保符合国家环保标准。 o 对装修材料进行严格的质量检测,确保符合国家环保标准。材料进场时进行外观检查、尺寸偏差检查、性能检测等,不合格材料严禁使用。 o 施工过程中加强材料管理,防止材料污染和浪费。材料存放时分类存放,标识清楚,防止混淆。施工过程中合理使用材料,减少浪费。 3. 重难点问题三:设备安装精度 o 设备安装前进行精确测量和定位,确保设备安装精度。采用全站仪、水准仪、经纬仪等测量仪器进行测量,测量误差控制在±2mm以内。 o 安装过程中采用专业的安装工具和设备,如精密水准仪、激光测距仪等。设备安装时调整水平、垂直度,误差控制在±1mm/m以内。 o 安装完成后进行严格的调试和验收,确保设备运行稳定。设备调试时按照设备技术要求进行,调试合格后进行试运行,试运行时间不少于24小时。 五、施工进度安排 (一)施工总进度计划 本项目总工期为180天,具体进度安排如下: 1. 施工准备阶段:15天 2. 土建施工阶段:60天 3. 装饰装修施工阶段:45天 4. 设备安装阶段:30天 5. 调试及验收阶段:30天 (二)关键节点控制 1. 基础施工完成:第30天 2. 主体结构封顶:第90天 3. 装饰装修完成:第135天 4. 设备安装完成:第165天 5. 竣工验收:第180天 (三)进度保证措施 1. 编制详细的施工进度计划,明确各施工阶段的任务和时间要求。 2. 加强施工组织管理,合理安排施工顺序,确保各工序之间的衔接。 3. 加强劳动力、材料、设备的调度,确保施工资源满足施工需求。 4. 加强与设计、监理、建设单位的沟通协调,及时解决施工中存在的问题。 5. 建立进度考核制度,对施工进度进行定期检查和考核,确保施工进度按计划进行。 六、质量控制措施 (一)质量管理体系 1. 建立健全质量管理体系,实行项目经理负责制,明确各部门和人员的质量职责。 2. 设立质量管理部门,配备专职质量管理人员,负责项目质量检查、验收、整改等工作。 3. 制定质量管理规章制度,明确质量控制标准和方法,确保质量管理工作有章可循。 (二)施工过程质量控制 1. 施工前进行技术交底,确保施工人员了解洁净手术室施工要求。技术交底采用书面形式,交底内容包括施工工艺、质量标准、安全注意事项等。 2. 严格控制材料、设备质量,确保符合国家标准。材料、设备进场前进行检验,检验合格后方可使用。 3. 施工过程中,加强过程控制,确保施工质量。实行三检制,即自检、互检、交接检,每道工序检验合格后方可进行下道工序施工。 4. 定期进行洁净度检测,确保手术室空气质量。施工过程中每7天进行一次洁净度检测,检测项目包括悬浮粒子浓度、浮游菌浓度、沉降菌浓度、温度、湿度、压差、风速、噪声等。 5. 施工完成后,进行竣工验收,确保工程质量。竣工验收由建设单位组织,设计、监理、施工单位参加,验收合格后方可交付使用。 (三)质量通病防治措施 1. 墙面开裂:采用柔性连接,设置伸缩缝,避免墙面开裂。 2. 地面起砂:加强基层处理,选用优质地面材料,确保地面施工质量。 3. 吊顶脱落:选用优质吊顶材料,加强吊顶安装质量控制,确保吊顶安全可靠。 4. 设备运行噪声超标:选用低噪声设备,加强设备安装质量控制,采取减振、隔声措施,降低设备运行噪声。 七、安全文明施工措施 (一)安全管理措施 1. 建立健全安全管理体系,实行项目经理负责制,明确各部门和人员的安全职责。 2. 设立安全管理部门,配备专职安全管理人员,负责项目安全检查、监督、整改等工作。 3. 制定安全管理规章制度,明确安全控制标准和方法,确保安全管理工作有章可循。 4. 施工前进行安全教育培训,提高施工人员的安全意识和安全技能。安全教育培训包括安全法律法规、安全操作规程、安全事故案例分析等内容。 5. 施工现场设置安全警示标志,确保施工安全。安全警示标志设置在施工现场入口处、施工起重机械、临时用电设施、脚手架、出入通道口、楼梯口、电梯井口、孔洞口、桥梁口、隧道口、基坑边沿、爆破物及有害危险气体和液体存放处等危险部位。 6. 施工人员穿戴安全防护用品,遵守操作规程。施工人员进入施工现场必须佩戴安全帽,高空作业必须系安全带,电气作业必须穿绝缘鞋、戴绝缘手套。 (二)文明施工措施 1. 施工现场保持整洁,防止扬尘污染。施工现场设置洗车平台,进出车辆必须冲洗干净。施工现场道路采用混凝土硬化,厚度150mm,宽度4m。施工现场设置洒水车,定期进行洒水降尘。 2. 施工过程中,注意环保,减少噪音、废水排放。施工机械设备采取减振、隔声措施,降低施工噪音。施工废水经沉淀池处理后排放,严禁直接排放。 3. 施工材料、设备堆放有序,标识清楚。施工现场设置材料堆放区、设备堆放区,材料、设备分类存放,标识清楚。 4. 施工现场设置临时厕所,定期进行清洁消毒。临时厕所采用水冲式厕所,设置化粪池,定期进行清掏。 5. 施工结束后,清理施工现场,恢复原状。施工现场清理包括建筑垃圾清理、施工材料清理、施工设备清理等,清理完成后恢复施工现场原貌。 (三)环境保护措施 1. 施工现场设置环境保护标识,明确环境保护要求。环境保护标识设置在施工现场入口处、施工区域、办公区域等部位。 2. 施工过程中采取有效措施,减少施工对环境的影响。施工扬尘控制采用封闭施工、洒水降尘、覆盖等措施;施工噪音控制采用低噪声设备、减振隔声措施;施工废水控制采用沉淀池处理;施工固体废弃物控制采用分类收集、集中处理等措施。 3. 加强环境保护宣传教育,提高施工人员的环境保护意识。环境保护宣传教育包括环境保护法律法规、环境保护知识、环境保护措施等内容。 4. 定期进行环境保护检查,及时发现和解决环境保护问题。环境保护检查包括施工扬尘、施工噪音、施工废水、施工固体废弃物等内容,检查频率每周不少于一次。 八、调试及验收 (一)调试内容 1. 净化空调系统调试 o 风量调试:调整系统风量,确保各风口风量达到设计要求。 o 风压调试:调整系统风压,确保各房间压差达到设计要求。 o 温度湿度调试:调整系统温度湿度,确保各房间温度湿度达到设计要求。 o 洁净度调试:调整系统洁净度,确保各房间洁净度达到设计要求。 2. 电气系统调试 o 照明系统调试:检查照明系统的亮度、均匀度,确保符合设计要求。 o 动力系统调试:检查动力系统的运行情况,确保设备运行正常。 o 控制系统调试:检查控制系统的控制功能,确保控制准确可靠。 3. 给排水系统调试 o 给水系统调试:检查给水系统的压力、流量,确保符合设计要求。 o 排水系统调试:检查排水系统的排水能力,确保排水畅通。 o 卫生洁具调试:检查卫生洁具的使用功能,确保使用正常。 (二)验收标准 1. 净化空调系统验收标准 o 风量:各风口风量偏差≤10% o 风压:各房间压差偏差≤5% o 温度:各房间温度偏差±1℃ o 湿度:各房间湿度偏差±5% o 洁净度:各房间洁净度达到设计等级要求 2. 电气系统验收标准 o 照明:各房间照明亮度≥300lux,均匀度≥0.7 o 动力:设备运行电流、电压偏差≤5% o 控制:控制系统响应时间≤1s,控制精度±1% 3. 给排水系统验收标准 o 给水:系统压力≥0.3MPa,流量偏差≤10% o 排水:排水管道无堵塞、无渗漏 o 卫生洁具:卫生洁具使用功能正常,无渗漏 (三)验收程序 1. 施工单位自检:施工单位完成施工后进行自检,自检合格后向监理单位提交验收申请。 2. 监理单位验收:监理单位收到验收申请后进行验收,验收合格后向建设单位提交验收报告。 3. 建设单位验收:建设单位收到验收报告后组织设计、监理、施工单位进行竣工验收,验收合格后办理竣工验收手续。 九、施工总结与后续服务 (一)施工总结 本方案为昆山洁净手术室施工提供了一套科学、合理的施工方案。在施工过程中,严格遵循设计要求和国家标准,确保工程质量。通过精心组织、严格管理,确保洁净手术室建设顺利完成,为患者提供安全、舒适的手术环境。 (二)后续服务 1. 技术培训:为医院提供洁净手术室使用、维护、保养技术培训,培训内容包括设备操作、日常维护、故障排除等。 2. 定期回访:定期对洁净手术室进行回访,了解使用情况,及时解决使用中存在的问题。回访频率为每月一次,连续回访6个月,然后每季度一次,连续回访1年。 3. 保修服务:对洁净手术室提供保修服务,保修期为2年,保修期内免费提供维修服务。 4. 终身维护:为洁净手术室提供终身维护服务,保修期后收取合理的维修费用。 通过以上施工方案的实施,确保昆山洁净手术室建设项目达到设计要求和国家标准,为医院提供一个安全、舒适、高效的手术环境,为患者提供优质的医疗服务。
展开阅读全文

开通  VIP会员、SVIP会员  优惠大
下载10份以上建议开通VIP会员
下载20份以上建议开通SVIP会员


开通VIP      成为共赢上传

当前位置:首页 > 品牌综合 > 施工方案/组织设计

移动网页_全站_页脚广告1

关于我们      便捷服务       自信AI       AI导航        抽奖活动

©2010-2025 宁波自信网络信息技术有限公司  版权所有

客服电话:0574-28810668  投诉电话:18658249818

gongan.png浙公网安备33021202000488号   

icp.png浙ICP备2021020529号-1  |  浙B2-20240490  

关注我们 :微信公众号    抖音    微博    LOFTER 

客服