收藏 分销(赏)

2023年三级等保分项调查表.doc

上传人:w****g 文档编号:12610032 上传时间:2025-11-10 格式:DOC 页数:31 大小:136.04KB 下载积分:10 金币
下载 相关 举报
2023年三级等保分项调查表.doc_第1页
第1页 / 共31页
2023年三级等保分项调查表.doc_第2页
第2页 / 共31页


点击查看更多>>
资源描述
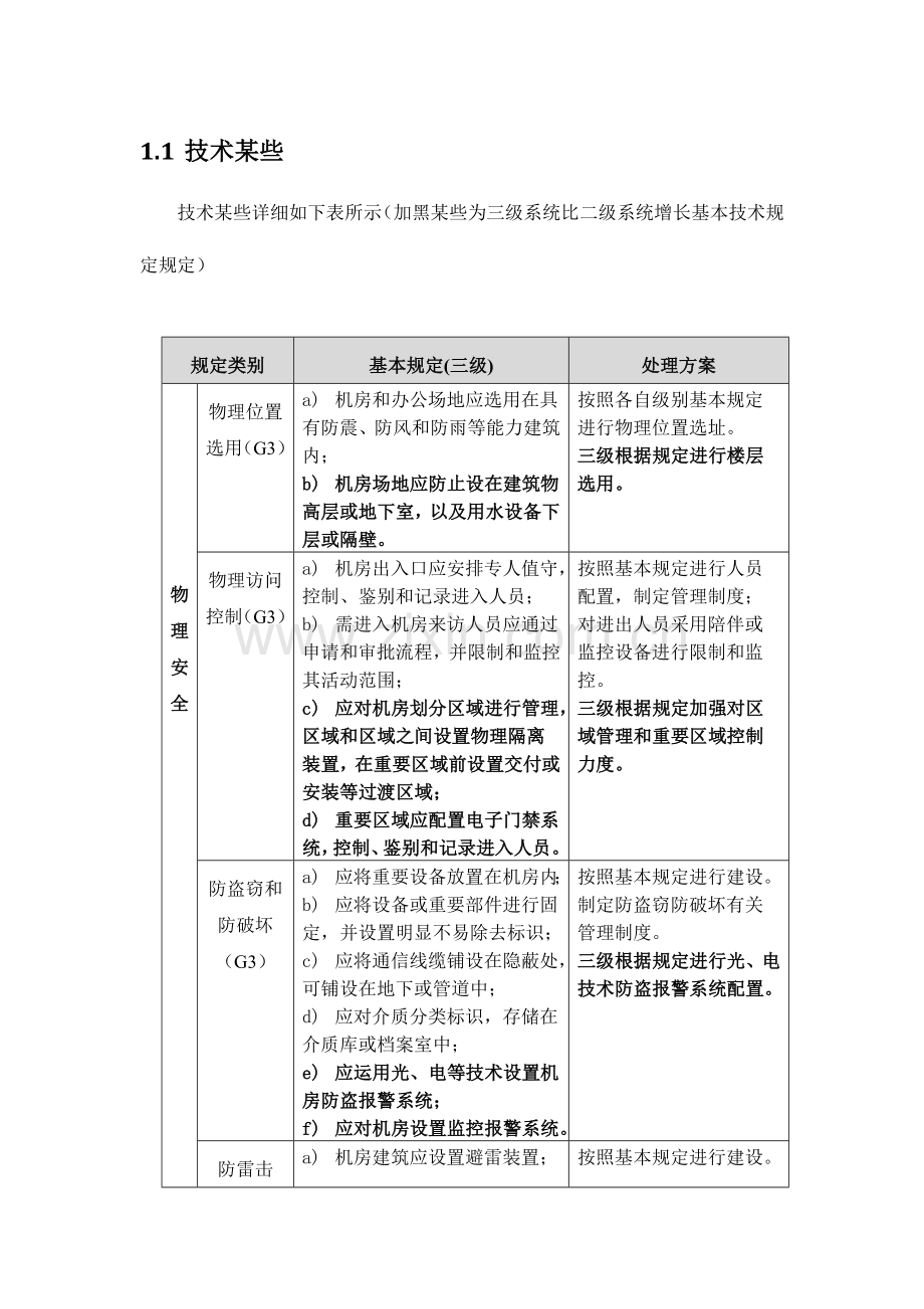
1.1 技术某些 技术某些详细如下表所示(加黑某些为三级系统比二级系统增长基本技术规定规定) 规定类别 基本规定(三级) 处理方案 物理安全 物理位置选用(G3) a) 机房和办公场地应选用在具有防震、防风和防雨等能力建筑内; b) 机房场地应防止设在建筑物高层或地下室,以及用水设备下层或隔壁。 按照各自级别基本规定进行物理位置选址。 三级根据规定进行楼层选用。 物理访问控制(G3) a) 机房出入口应安排专人值守,控制、鉴别和记录进入人员; b) 需进入机房来访人员应通过申请和审批流程,并限制和监控其活动范围; c) 应对机房划分区域进行管理,区域和区域之间设置物理隔离装置,在重要区域前设置交付或安装等过渡区域; d) 重要区域应配置电子门禁系统,控制、鉴别和记录进入人员。 按照基本规定进行人员配置,制定管理制度; 对进出人员采用陪伴或监控设备进行限制和监控。 三级根据规定加强对区域管理和重要区域控制力度。 防盗窃和防破坏(G3) a) 应将重要设备放置在机房内; b) 应将设备或重要部件进行固定,并设置明显不易除去标识; c) 应将通信线缆铺设在隐蔽处,可铺设在地下或管道中; d) 应对介质分类标识,存储在介质库或档案室中; e) 应运用光、电等技术设置机房防盗报警系统; f) 应对机房设置监控报警系统。 按照基本规定进行建设。制定防盗窃防破坏有关管理制度。 三级根据规定进行光、电技术防盗报警系统配置。 防雷击(G3) a) 机房建筑应设置避雷装置; b) 应设置防雷保安器,防止感应雷; c) 机房应设置交流电源地线。 按照基本规定进行建设。 三级根据规定设置防雷保安器,防止感应雷。 防火(G3) a) 机房应设置火灾自动消防系统,可以自动检测火情、自动报警,并自动灭火; b) 机房及有关工作房间和辅助房应采用品有耐火级别建筑材料; c) 机房应采用区域隔离防火措施,将重要设备与其她设备隔离开。 按照基本规定进行建设。 三级根据规定进行消防、耐火、隔离等措施。 防水和防潮(G3) a) 水管安装,不得穿过机房屋顶和活动地板下; b) 应采用措施防止雨水通过机房窗户、屋顶和墙壁渗透; c) 应采用措施防止机房内水蒸气结露和地下积水转移与渗透; d) 应安装对水敏感检测仪表或元件,对机房进行防水检测和报警。 按照基本规定进行建设。 三级根据规定进行防水检测仪表安装使用。 防静电(G3) a) 重要设备应采用必要接地防静电措施; b) 机房应采用防静电地板。 按照基本规定进行建设。 三级根据规定安装防静电地板。 温湿度控制(G3) 机房应设置温、湿度自动调整设施,使机房温、湿度变化在设备运行所容许范围之内。 配置空调系统。 电力供应(A3) a) 应在机房供电线路上配置稳压器和过电压防护设备; b) 应提供短期备用电力供应,至少满足重要设备在断电状况下正常运行规定; c) 应设置冗余或并行电力电缆线路为计算机系统供电; d) 应建立备用供电系统。 配置稳压器和过电压防护设备; 配置UPS系统。 三级根据规定设置冗余或并行电力电缆线路,建立备用供电系统。 电力供应(A2) a)在机房供电线路上配置稳压器和过电压防护设备; b)提供短期备用电力供应,至少满足重要设备在断电状况下正常运行规定。 配置稳压器和过电压防护设备; 配置UPS系统。 电力供应(A1) 应在机房供电线路上配置稳压器和过电压防护设备 配置稳压器和过电压防护设备; 电磁防护(S3) a) 应采用接地方式防止外界电磁干扰和设备寄生耦合干扰; b) 电源线和通信线缆应隔离铺设,防止互相干扰; c) 应对关键设备和磁介质实行电磁屏蔽。 按照基本规定进行建设。 三级根据规定进行接地,关键设备和介质电磁屏蔽。可采用电磁干扰器、电磁屏蔽机柜等手段 电磁防护(S2) 无S1级规定 电源线和通信线缆隔离铺设,防止互相干扰; 按照基本规定进行电源线和通信线缆隔离铺设。 网络安全 构造安全(G3) a) 应保证重要网络设备业务处理能力具有冗余空间,满足业务高峰期需要; b) 应保证网络各个某些带宽满足业务高峰期需要; c) 应在业务终端与业务服务器之间进行路由控制建立安全访问途径; d) 应绘制与目前运行状况相符网络拓扑构造图; e) 应根据各部门工作职能、重要性和所波及信息重要程度等原因,划分不一样子网或网段,并按照以便管理和控制原则为各子网、网段分派地址段; f) 应防止将重要网段布置在网络边界处且直接连接外部信息系统,重要网段与其她网段之间采用可靠技术隔离手段; g) 应按照对业务服务重要次序来指定带宽分派优先级别,保证在网络发生拥堵时候优先保护重要主机。 根据高峰业务流量,关键设备选用高端设备,关键互换设备和接入设备带宽可以支撑业务高峰数据量,并采用双机冗余配置方式。 合理组网,绘制详细网络拓扑图,根据业务、部门、信息系统类别等合理划分子网、VLAN、安全域。 三级根据规定在如下方面进行加强设计: 重要网络设备处理能力以及各某些带宽均需满足业务高峰需要; 合理规划路由,在业务终端与业务服务器之间建立安全途径; 规划重要网段,在路由互换设备上配置ACL方略进行隔离; 网络设备规划带宽优先级,保证在网络发生拥堵时候优先保护重要主机。 访问控制(G3) a) 应在网络边界布置访问控制设备,启用访问控制功能; b) 应能根据会话状态信息为数据流提供明确容许/拒绝访问能力,控制粒度为端口级; c) 应对进出网络信息内容进行过滤,实现对应用层 、FTP、TELNET、SMTP、POP3等协议命令级控制; d) 应在会话处在非活跃一定期间或会话结束后终止网络连接; e) 应限制网络最大流量数及网络连接数; f) 重要网段应采用技术手段防止地址欺骗; g) 应按顾客和系统之间容许访问规则,决定容许或拒绝顾客对受控系统进行资源访问,控制粒度为单个顾客; h) 应限制具有拨号访问权限顾客数量。 网络边界布置如:防火墙等隔离设备; 根据基本规定对隔离设备以及网络设备等制定对应ACL方略。波及:访问控制粒度、顾客数量等。 三级根据规定在配置防火墙等隔离设备方略时要满足对应规定,波及:端口级控制粒度;常用应用层协议命令过滤;会话控制;流量控制;连接数控制;防地址欺骗等。 安全审计(G3) a) 应对网络系统中网络设备运行状况、网络流量、顾客行为等进行日志记录; b) 审计记录应波及:事件日期和时间、顾客、事件类型、事件与否成功及其她与审计有关信息; c) 应可以根据记录数据进行分析,并生成审计报表; d) 应对审计记录进行保护,防止受到未预期删除、修改或覆盖等。 布置网络安全审计系统,记录顾客网络行为、网络设备运行状况、网络流量等,审计记录波及事件日期和时间、顾客、事件类型、事件与否成功及其她与审计有关信息。 三级根据规定加强审计功能,具有报表生成功能,同步采用日志服务器进行审计记录保留,防止非正常删除、修改或覆盖。 边界完整性检查(S3) a) 应可以对非授权设备私自联到内部网络行为进行检查,准确定出位置,并对其进行有效阻断; b) 应可以对内部网络顾客私自联到外部网络行为进行检查,准确定出位置,并对其进行有效阻断。 布置终端安全管理系统,启用非法外联监控以及安全准入功能进行边界完整性检查。 三级根据规定在检测同步要进行有效阻断。 边界完整性检查(S2) 无S1级别规定 应可以对内部网络中出现内部顾客未通过准许私自联到外部网络行为进行检查。 布置终端安全管理系统,启用非法外联监控以及安全准入功能进行边界完整性检查与控制。 入侵防备(G3) a) 应在网络边界处监视如下袭击行为:端口扫描、强力袭击、木马后门袭击、拒绝服务袭击、缓冲区溢出袭击、IP碎片袭击和网络蠕虫袭击等; b) 当检测到袭击行为时,记录袭击源IP、袭击类型、袭击目、袭击时间,在发生严重入侵事件时应提供报警。 布置入侵检测系统进行入侵行为进行检测。波及:端口扫描、强力袭击、木马后门袭击等各类袭击行为。 三级根据规定配置入侵检测系统日志模块,记录记录袭击源IP、袭击类型、袭击目、袭击时间等有关信息,并通过一定方式进行告警。 恶意代码防备(G3) a) 应在网络边界处对恶意代码进行检测和清除; b) 应维护恶意代码库升级和检测系统更新。 三级系统 在网络边界处布置UTM或AV、IPS网关进行恶意代码检测与清除,并定期升级恶意代码库。升级方式根据与互联网连接状态采用在线或离线方式。 网络设备防护(G3) a) 应对登录网络设备顾客进行身份鉴别; b) 应对网络设备管理员登录地址进行限制; c) 网络设备顾客标识应唯一; d) 重要网络设备应对同一顾客选用两种或两种以上组合鉴别技术来进行身份鉴别; e) 身份鉴别信息应具有不易被冒用特点,口令应有复杂度规定并定期更换; f) 应具有登录失败处理功能,可采用结束会话、限制非法登录次数和当网络登录连接超时自动退出等措施; g) 当对网络设备进行远程管理时,应采用必要措施防止鉴别信息在网络传播过程中被窃听; h) 应实现设备特权顾客权限分离。 根据基本规定配置网络设备自身身份鉴别与权限控制; 波及:登陆地址、标识符、口令复杂度(3种以上字符、长度不少于8位)、失败处理,传播加密等方面。 对网络设备进行安全加固。 三级根据规定对重要网络设备实行双原因认证手段进身份鉴别; 对设备管理员等特权顾客进行不一样权限级别配置,实现权限分离。 主机安全 身份鉴别(S3) a) 应对登录操作系统和数据库系统顾客进行身份标识和鉴别; b) 操作系统和数据库系统管理顾客身份标识应具有不易被冒用特点,口令应有复杂度规定并定期更换; c) 应启用登录失败处理功能,可采用结束会话、限制非法登录次数和自动退出等措施; d) 当对服务器进行远程管理时,应采用必要措施,防止鉴别信息在网络传播过程中被窃听; e) 应为操作系统和数据库系统不一样顾客分派不一样顾客名,保证顾客名具有唯一性。 f) 应采用两种或两种以上组合鉴别技术对管理顾客进行身份鉴别。 根据基本规定配置顾客名/口令; 采用3种以上字符、长度不少于8位口令; 启用登陆失败处理、传播加密等措施; 保证顾客名唯一性。 三级根据规定对主机管理员登录时进行双原因身份鉴别(USBkey+密码)。 身份鉴别(S2) a) 应对登录操作系统和数据库系统顾客进行身份标识和鉴别; b) 操作系统和数据库系统管理顾客身份标识应具有不易被冒用特点,口令应有复杂度规定并定期更换; c) 应启用登录失败处理功能,可采用结束会话、限制非法登录次数和自动退出等措施; d) 当对服务器进行远程管理时,应采用必要措施,防止鉴别信息在网络传播过程中被窃听; e) 应为操作系统和数据库系统不一样顾客分派不一样顾客名,保证顾客名具有唯一性。 根据基本规定对操作系统和数据库系统配置顾客名/口令; 采用3种以上字符、长度不少于8位口令; 启用登陆失败处理、传播加密等措施; 保证顾客名唯一性。 身份鉴别(S1) 应对登录操作系统和数据库系统顾客进行身份标识和鉴别 根据基本规定对操作系统和数据库系统配置顾客名/口令 访问控制(S3) a) 应启用访问控制功能,根据安全方略控制顾客对资源访问; b) 应根据管理顾客角色分派权限,实现管理顾客权限分离,仅授予管理顾客所需最小权限; c) 应实现操作系统和数据库系统特权顾客权限分离; d) 应严格限制默认帐户访问权限,重命名系统默认帐户,修改这些帐户默认口令; e) 应及时删除多出、过期帐户,防止共享帐户存在。 f) 应对重要信息资源设置敏感标识; g) 应根据安全方略严格控制顾客对有敏感标识重要信息资源操作; 根据基本规定进行主机访问控制配置,波及:功能启用、特权顾客权限分离、默认账号和口令修改,无用账号清除等; 通过安全加固措施制定严格顾客权限方略,保证账号、口令等符合安全方略; 三级根据规定对管理员进行分级权限控制,并根据最小权限原则仅授予管理顾客所需最小权限。 对重要信息(文献、数据库等)进行标识,并设定访问控制方略进行访问控制,实现强制访问控制。 访问控制(S2) a) 应启用访问控制功能,根据安全方略控制顾客对资源访问; b) 应实现操作系统和数据库系统特权顾客权限分离; c) 应限制默认帐户访问权限,重命名系统默认帐户,修改这些帐户默认口令; d) 应及时删除多出、过期帐户,防止共享帐户存在。 根据基本规定进行主机访问控制配置,波及:功能启用、特权顾客权限分离、默认账号和口令修改,无用账号清除等; 通过安全加固措施制定严格顾客权限方略,保证账号、口令等符合安全方略; 访问控制(S1) a) 应启用访问控制功能,根据安全方略控制顾客对资源访问; b) 应限制默认帐户访问权限,重命名系统默认帐户,修改这些帐户默认口令; c) 应及时删除多出、过期帐户,防止共享帐户存在。 根据基本规定进行主机访问控制配置,波及:功能启用、默认账号和口令修改,无用账号清除等; 通过安全加固措施制定严格顾客权限方略,保证账号、口令等符合安全方略 安全审计(G3) a) 审计范围应覆盖到服务器和重要客户端上每个操作系统顾客和数据库顾客; b) 审计内容应波及重要顾客行为、系统资源异常使用和重要系统命令使用等系统内重要安全有关事件; c) 审计记录应波及事件日期、时间、类型、主体标识、客体标识和成果等; d) 应可以根据记录数据进行分析,并生成审计报表; e) 应保护审计进程,防止受到未预期中断; f) 应保护审计记录,防止受到未预期删除、修改或覆盖等。 布置主机审计系统进行文献操作审计、外挂设备操作审计、非法外联审计、IP地址更改审计、服务与进程审计等; 根据基本规定记录顾客行为,资源状况等,审计记录波及事件日期、时间、类型、主体标识、客体标识和成果,并保护好审计成果。 三级根据规定将审计范围扩大到重要客户端; 同步可以生成审计报表。 剩余信息保护(S3) a) 应保证操作系统和数据库系统顾客鉴别信息所在存储空间,被释放或再分派给其她顾客前得到完全清除,无论这些信息是存储在硬盘上还是在内存中; b) 应保证系统内文献、目录和数据库记录等资源所在存储空间,被释放或重新分派给其她顾客前得到完全清除。 通过对操作系统及数据库系统进行安全加固配置,及时清除剩余信息存储空间。 入侵防备(G3) a) 应可以检测到对重要服务器进行入侵行为,可以记录入侵源IP、袭击类型、袭击目、袭击时间,并在发生严重入侵事件时提供报警; b) 应可以对重要程序完整性进行检测,并在检测到完整性受到破坏后具有恢复措施; c) 操作系统应遵照最小安装原则,仅安装需要组件和应用程序,并通过设置升级服务器等方式保持系统补丁及时得到更新。 布置网络入侵检测系统和主机入侵检测系统,记录入侵行为并告警; 根据基本规定通过安全加固措施制加固系统; 布置终端安全管理系统进行补丁及时分发。 三级根据规定配置IDS,检测到对重要服务器进行入侵行为,可以记录入侵源IP、袭击类型、袭击目、袭击时间,并在发生严重入侵事件时提供报警。对重要程序进行代码审查,清除漏洞,配置主机入侵检测以及终端管理软件进行完整性检测。 恶意代码防备(G3) a) 应安装防恶意代码软件,并及时更新防恶意代码软件版本和恶意代码库; b) 主机防恶意代码产品应具有与网络防恶意代码产品不一样恶意代码库; c) 应支持防恶意代码统一管理。 布置终端防恶意代码软件,及时进行升级更新;进行漏洞扫描,及时进行系统补丁更新。 三级根据规定将终端防恶意代码软件与边界处网关设备进行异构布置。 资源控制(A3) a) 应通过设定终端接入方式、网络地址范围等条件限制终端登录; b) 应根据安全方略设置登录终端操作超时锁定; c) 应对重要服务器进行监视,波及监视服务器CPU、硬盘、内存、网络等资源使用状况; d) 应限制单个顾客对系统资源最大或最小使用程度; e) 应可以对系统服务水平减少到预先规定最小值进行检测和报警。 根据基本规定通过安全加固措施制进行限定; 布置应用安全管理系统(APM)进行资源监控。 三级根据规定通过安全加固,对重要服务器进行监视,波及监视服务器CPU、硬盘、内存、网络等资源使用状况,对系统服务有关阈值进行检测告警。 资源控制(A2) 无A1级别规定 a) 应通过设定终端接入方式、网络地址范围等条件限制终端登录; b) 应根据安全方略设置登录终端操作超时锁定; c) 应限制单个顾客对系统资源最大或最小使用程度。 根据基本规定通过安全加固措施制进行限定;布置应用监控管理系统进行资源监控。 应用安全 身份鉴别(S3) a) 应提供专用登录控制模块对登录顾客进行身份标识和鉴别; b) 应对同一顾客采用两种或两种以上组合鉴别技术实现顾客身份鉴别; c) 应提供顾客身份标识唯一和鉴别信息复杂度检查功能,保证应用系统中不存在反复顾客身份标识,身份鉴别信息不易被冒用; d) 应提供登录失败处理功能,可采用结束会话、限制非法登录次数和自动退出等措施; e) 应启用身份鉴别、顾客身份标识唯一性检查、顾客身份鉴别信息复杂度检查以及登录失败处理功能,并根据安全方略配置有关参数。 根据基本规定配置顾客名/口令; 采用3种以上字符、长度不少于8位口令; 设计登陆失败处理措施,采用结束会话、限制非法登录次数和自动退出等措施; 保证系统顾客名唯一性。 三级根据规定进行双原因认证或 采用CA系统进行身份鉴别。 身份鉴别(S2) a) 应提供专用登录控制模块对登录顾客进行身份标识和鉴别; b) 应提供顾客身份标识唯一和鉴别信息复杂度检查功能,保证应用系统中不存在反复顾客身份标识,身份鉴别信息不易被冒用; c) 应提供登录失败处理功能,可采用结束会话、限制非法登录次数和自动退出等措施; d) 应启用身份鉴别、顾客身份标识唯一性检查、顾客身份鉴别信息复杂度检查以及登录失败处理功能,并根据安全方略配置有关参数。 根据基本规定配置顾客名/口令; 采用3种以上字符、长度不少于8位口令; 设计登陆失败处理措施,采用结束会话、限制非法登录次数和自动退出等措施; 保证系统顾客名唯一性。 身份鉴别(S1) a) 应提供专用登录控制模块对登录顾客进行身份标识和鉴别; b) 应提供登录失败处理功能,可采用结束会话、限制非法登录次数和自动退出等措施; c) 应启用身份鉴别和登录失败处理功能,并根据安全方略配置有关参数。 根据基本规定配置顾客名/口令; 设计登陆失败处理措施,采用结束会话、限制非法登录次数和自动退出等措施; 访问控制(S3) a) 应提供访问控制功能,根据安全方略控制顾客对文献、数据库表等客体访问; b) 访问控制覆盖范围应波及与资源访问有关主体、客体及它们之间操作; c) 应由授权主体配置访问控制方略,并严格限制默认帐户访问权限; d) 应授予不一样帐户为完毕各自承担任务所需最小权限,并在它们之间形成互相制约关系。 e) 应具有对重要信息资源设置敏感标识功能; f) 应根据安全方略严格控制顾客对有敏感标识重要信息资源操作; 根据基本规定进行访问控制配置,波及:权限定义、默认账号权限管理、控制粒度确定等; 通过安全加固措施制定严格顾客权限方略,保证账号、口令等符合安全方略; 通过防火墙制定符合基本规定ACL方略。 三级根据规定根据系统重要资源标识以及定义安全方略进行严格访问控制。 访问控制(S2) a) 应提供访问控制功能,根据安全方略控制顾客对文献、数据库表等客体访问; b) 访问控制覆盖范围应波及与资源访问有关主体、客体及它们之间操作; c) 应由授权主体配置访问控制方略,并严格限制默认帐户访问权限; d) 应授予不一样帐户为完毕各自承担任务所需最小权限,并在它们之间形成互相制约关系。 根据基本规定进行访问控制配置,波及:权限定义、默认账号权限管理、控制粒度确定等; 通过安全加固措施制定严格顾客权限方略,保证账号、口令等符合安全方略; 通过防火墙制定符合基本规定ACL方略。 访问控制(S1) a) 应提供访问控制功能控制顾客组/顾客对系统功能和顾客数据访问; b) 应由授权主体配置访问控制方略,并严格限制默认顾客访问权限 根据基本规定进行访问控制配置,波及:权限定义、默认账号权限管理、控制粒度确定等。 安全审计(G3) a) 应提供覆盖到每个顾客安全审计功能,对应用系统重要安全事件进行审计; b) 应保证无法单独中断审计进程,无法删除、修改或覆盖审计记录; c) 审计记录内容至少应波及事件日期、时间、发起者信息、类型、描述和成果等; d) 应提供对审计记录数据进行记录、查询、分析及生成审计报表功能。 应用系统开发应用审计功能, 根据基本规定记录系统重要安全事件日期、时间、发起者信息、类型、描述和成果等,并保护好审计成果。 布置数据库审计系统对顾客行为、顾客事件及系统状态加以审计,从而把握数据库系统整体安全。 三级根据规定不仅生成审计记录,还要对审计记录数据进行记录、查询、分析及生成审计报表。 剩余信息保护(S3) a) 应保证顾客鉴别信息所在存储空间被释放或再分派给其她顾客前得到完全清除,无论这些信息是存储在硬盘上还是在内存中; b) 应保证系统内文献、目录和数据库记录等资源所在存储空间被释放或重新分派给其她顾客前得到完全清除。 通过对操作系统及数据库系统进行安全加固配置,及时清除剩余信息存储空间。 通信完整性(S3) 应采用密码技术保证通信过程中数据完整性。 应用系统开发数据完整性校验功能,采用消息摘要机制保证完整性校验; 采用密码机或PKI体系中完整性校验功能进行完整性检查,保障通信完整性。 通信完整性(S2) 应采用校验码技术保证通信过程中数据完整性。 应用系统开发数据完整性校验功能,采用消息摘要机制保证完整性校验; 采用密码机或PKI体系中完整性校验功能进行完整性检查,保障通信完整性。 通信完整性(S1) 应采用约定通信会话方式措施保证通信过程中数据完整性 应用系统开发约定通信会话方式措施保证通信过程中数据完整性。 通信保密性(S3) a) 在通信双方建立连接之前,应用系统应运用密码技术进行会话初始化验证; b) 应对通信过程中整个报文或会话过程进行加密。 应用系统自身开发数据加密功能; 采用密码机或PKI体系加密功能保障通信保密性。 三级根据规定需要整个报文或会话过程进行加密。 通信保密性(S2) 无S1级别规定 a) 在通信双方建立连接之前,应用系统应运用密码技术进行会话初始化验证; b) 应对通信过程中敏感信息字段进行加密。 应用系统自身开发数据加密功能; 采用密码机或PKI体系加密功能保障通信保密性。 抗抵赖(G3) a) 应具有在祈求状况下为数据原发者或接受者提供数据原发证据功能; b) 应具有在祈求状况下为数据原发者或接受者提供数据接受证据功能。 应用PKI体系数字签名功能提供抗抵赖功能。 软件容错(A3) a) 应提供数据有效性检查功能,保证通过人机接口输入或通过通信接口输入数据格式或长度符合系统设定规定; b) 应提供自动保护功能,当故障发生时自动保护目前所有状态,保证系统可以进行恢复。 进行代码审核,对输入数据进行检查,保证符合规定; 三级根据规定系统具有自动保护功能设计,故障后可以恢复。 软件容错(A2) a) 应提供数据有效性检查功能,保证通过人机接口输入或通过通信接口输入数据格式或长度符合系统设定规定; b) 在故障发生时,应用系统应可以继续提供一某些功能,保证可以实行必要措施。 进行代码审核,对输入数据进行检查,保证符合规定;具有自动保护功能设计,故障后可以恢复。 软件容错(A1) 应提供数据有效性检查功能,保证通过人机接口输入或通过通信接口输入数据格式或长度符合系统设定规定。 进行代码审核,对输入数据进行检查,保证符合规定。 资源控制(A3) a) 当应用系统通信双方中一方在一段时间内未作任何响应,另一方应可以自动结束会话; b) 应可以对系统最大并发会话连接数进行限制; c) 应可以对单个帐户多重并发会话进行限制; d) 应可以对一种时间段内也许并发会话连接数进行限制; e) 应可以对一种访问帐户或一种祈求进程占用资源分派最大限额和最小限额; f) 应可以对系统服务水平减少到预先规定最小值进行检测和报警; g) 应提供服务优先级设定功能,并在安装后根据安全方略设定访问帐户或祈求进程优先级,根据优先级分派系统资源。 通过安全加固措施制进行系统资源限定(并发、会话、存储空间等); 布置应用安全管理系统进行资源监控。 三级根据规定细化加固措施,对并发连接、资源配额、系统服务有关阈值、系统服务优先级等进行限制和管理。 资源控制(A2) 无A1级别规定 a) 当应用系统通信双方中一方在一段时间内未作任何响应,另一方应可以自动结束会话; b) 应可以对应用系统最大并发会话连接数进行限制; c) 应可以对单个帐户多重并发会话进行限制。 通过安全加固措施制进行系统资源限定(并发、会话、存储空间等);布置应用监控管理系统进行资源监控。 数据安全与备份恢复 数据完整性(S3) a) 应可以检测到系统管理数据、鉴别信息和重要业务数据在传播过程中完整性受到破坏,并在检测到完整性错误时采用必要恢复措施; b) 应可以检测到系统管理数据、鉴别信息和重要业务数据在存储过程中完整性受到破坏,并在检测到完整性错误时采用必要恢复措施。 应用系统采用数据校验技术对数据进行完整性检查; 数据受到破坏后通过备份方略进行数据恢复; 运用密码机保障数据传播过程中数据完整性。 三级根据规定在传播过程增长对系统管理数据检测与恢复, 配置存储系统对系统管理数据、鉴别信息和重要业务数据存储过程中完整性进行检测与恢复 数据完整性(S2) 应可以检测到鉴别信息和重要业务数据在传播过程中完整性受到破坏。 应用系统采用数据校验技术对数据进行完整性检查; 数据受到破坏后通过备份方略进行数据恢复; 运用密码机保障数据传播过程中数据完整性。 数据完整性(S1) 应可以检测到重要顾客数据在传播过程中完整性受到破坏 应用系统采用数据校验技术对数据进行完整性检查,可以检查出重要顾客数据完整性与否被破坏。 数据保密性(S3) a) 应采用加密或其她有效措施实现系统管理数据、鉴别信息和重要业务数据传播保密性; b) 应采用加密或其她保护措施实现系统管理数据、鉴别信息和重要业务数据存储保密性。 应用系统针对鉴别信息存储开发加密功能。 运用加密机实现管理数据、鉴别信息和重要业务数据传播过程保密性 数据保密性(S2)、无S1级别规定 应采用加密或其她保护措施实现鉴别信息存储保密性。 应用系统针对鉴别信息存储开发加密功能。 备份与恢复(A3) a) 应提供当地数据备份与恢复功能,完全数据备份至少每天一次,备份介质场外存储; b) 应提供异地数据备份功能,运用通信网络将关键数据定期批量传送至备用场地; c) 应采用冗余技术设计网络拓扑构造,防止关键节点存在单点故障; d) 应提供重要网络设备、通信线路和数据处理系统硬件冗余,保证系统高可用性。 根据基本规定对重要数据进行定期备份; 对关键互换设备、线路、重要设备进行冗余设计。 三级根据规定进行每天数据备份且介质存储与场外; 构建网络实现异地备份; 网络构造、重要网络设备、出口线路及主机服务器等进行高可靠冗余设计。 备份与恢复(A2) a) 应可以对重要信息进行备份和恢复; b) 应提供关键网络设备、通信线路和数据处理系统硬件冗余,保证系统可用性。 根据基本规定对重要信息进行定期备份; 对关键互换设备、线路、重要设备进行冗余设计。 备份与恢复(A1) 应可以对重要信息进行备份和恢复 根据基本规定对重要信息进行定期备份 1.2 管理某些 管理某些详细如下表所示,均为G3类规定。 规定类别 基本规定(三级) 处理方案 安全管理制度 管理制度 a) 应制定信息安全工作总体方针和安全方略,阐明机构安全工作总体目旳、范围、原则和安全框架等; b) 应对安全管理活动中各类管理内容建立安全管理制度; c) 应对规定管理人员或操作人员执行寻常管理操作建立操作规程; d) 应形成由安全方略、管理制度、操作规程等构成全面信息安全管理制度体系。 根据安全管理制度基本规定制定各类管理规定、管理措施和暂行规定。从安全方略主文档中规定安全各个方面所应遵守原则措施和指导性方略引出详细管理规定、管理措施和实行措施,是具有可操作性,且必要得到有效履行和实行制度。 制定严格制度制定与公布流程,方式,范围等; 定期对安全管理制度进行评审和修订,修订局限性及进行改善。 制定与公布 a) 应指定或授权专门部门或人员负责安全管理制度制定; b) 安全管理制度应具有统一格式,并进行版本控制; c) 应组织有关人员对制定安全管理制度进行论证和审定; d) 安全管理制度应通过正式、有效方式公布; e) 安全管理制度应注明公布范围,并对收发文进行登记。 评审与修订 a) 信息安全领导小组应负责定期组织有关部门和有关人员对安全管理制度体系合理性和合用性进行审定; b) 应定期或不定期对安全管理制度进行检查和审定,对存在局限性或需要改善安全管理制度进行修订。 安全管理机构 岗位设置 a) 应设置信息安全管理工作职能部门,设置安全主管、安全管理各个方面负责人岗位,并定义各负责人职责; b) 应设置系统管理员、网络管理员、安全管理员等岗位,并定义各个工作岗位职责; c) 应成立指导和管理信息安全工作委员会或领导小组,其最高领导由单位主管领导委任或授权; d) 应制定文献明确安全管理机构各个部门和岗位职责、分工和技能规定。 根据基本规定设置安全管理机构组织形式和运作方式,明确岗位职责; 设置安全管理岗位,设置系统管理员、网络管理员、安全管理员等岗位,根据规定进行人员配置,配置专职安全员; 建立授权与审批制度; 建立内外部沟通合作渠道; 定期进行全面安全检查,尤其是系统寻常运行、系统漏洞和数据备份等。 人员配置 a) 应配置一定数量系统管理员、网络管理员、安全管理员等; b) 应配置专职安全管理员,不可兼任; c) 关键事务岗位应配置多人共同管理。 授权与审批 a) 应根据各个部门和岗位职责明确授权审批事项、审批部门和同意人等; b) 应针对系统变更、重要操作、物理访问和系统接入等事项建立审批程序,按照审批程序执行审批过程,对重要活动建立逐层审批制度; c) 应定期审查审批事项,及时更新需授权和审批项目、审批部门和审批人等信息; d) 应记录审批过程并保留审批文档。 沟通与合作 a) 应加强各类管理人员之间、组织内部机构之间以及信息安全职能部门内部合作与沟通,定期或不定期召开协调会议,共同协作处理信息安全问题; b) 应加强与兄弟单位、公安机关、电信企业合作与沟通; c) 应加强与供应商、业界专家、专业安全企业、安全组织合作与沟通; d) 应建立外联单位联络列表,波及外联单位名称、合作内容、联络人和联络方式等信息; e) 应聘任信息安全专家作为常年安全顾问,指导信息安全建设,参与安全规划和安全评审等。 审核与检查 a) 安全管理员应负责定期进行安全检查,检查内容波及系统寻常运行、系统漏洞和数据备份等状况; b) 应由内部人员或上级单位定期进行全面安全检查,检查内容波及既有安全技术措施有效性、安全配置与安全方略一致性、安全管理制度执行状况等; c) 应制定安全检查表格实行安全检查,汇总安全检查数据,形成安全检查汇报,并对安全检查成果进行通报; d) 应制定安全审核和安全检查制度规范安全审核和安全检查工作,定期按照程序进行安全审核和安全检查活动。 人员安全管理 人员录取 a) 应指定或授权专门部门或人员负责人员录取; b) 应严格规范人员录取过程,对被录取人身份、背景、专业资格和资质等进行审查,对其所具有技术技能进行考核; c) 应签订保密协议; d) 应从内部人员中选拔从事关键岗位人员,并签订岗位安全协议。 根据基本规定制定人员录取,离岗、考核、培训几种方面规定,并严格执行; 规定外部人员访问流程,并严格执行。 人员离岗 a) 应严格规范人员离岗过程,及时终止离岗员工所有访问权限; b) 应取回多种身份证件、钥匙、徽章等以及机构提供软硬件设备; c) 应办理严风格离手续,关键岗位人员离岗须承诺调离后保密义务后方可离开。 人员考核 a) 应定期对各个岗位人员进行安全技能及安全认知考核; b) 应对关键岗位人员进行全面、严格安全审查和技能考核; c) 应对考核成果进行记录并保留。 安全意识教导和培训 a) 应对各类人员进行安全意识教导、岗位技能培训和有关安全技术培训; b) 应对安全责任和惩戒措施进行书面规定并告知有关人员,对违反违反安全方略和规定人员进行惩戒; c) 应对定期安全教导和培训进行书面规定,针对不一样岗位制定不一样培训筹划,对信息安全基本知识、岗位操作规程等进行培训; d) 应对安全教导和培训状况和成果进行记录并归档保留。 外部人员访问管理 a) 应保证在外部人员访问受控区域前先提出书面申请,同意后由专人全程陪伴或监督,并登记立案; b) 对外部人员容许访问区域、系统、设备、信息等内容应进行书面规定,并按照规定执行。 系统建设管理 系统定级 a) 应明确信息系统边界和安全保护级别; b) 应以书面形式阐明确定信息系统为某个安全保护级别措施和理由; c) 应组织有关部门和有关安全技术专家对信息系统定级成果合理性和对旳性进行论证和审定; d) 应保证信息系统定级成果通过有关部门同意。 根据基本规定制定系统建设管理制度,波及:系统定级、安全方案设计、产品采购和使用、自行软件开发、外包软件开发、工程实行、测试验收、系统交付、系统立案、级别评测、安全服务商选用等方面。从工程实行前、中、后三个方面,从初始定级设计到验收评测完整工程周期角度进行系统建设管理。 安全方案设计 a) 应根据系统安全保护级别选用基本安全措施,并根据风险分析成果补充和调整安全措施; b) 应指定和授权专门部门对信息系统安全建设进行总体规划,制定近期和远期安全建设工作筹划; c) 应根据信息系统级别划分状况,统一考虑安全保障体系总体安全方略、安全技术框架、安全管理方略、总体建设规划和详细设计方案,并形成配套文献; d) 应组织有关部门和有关安全技术专家对总体安全方略、安全技术框架、安全管理方略、总体建设规划、详细设计方案等有关配套文献合理性和对旳性进行论证和审定,并且通过同意后,才能正式实行; e) 应根据级别测评、安全评估成果定期调整和修订总体安全方略、安全技术框架、安全管理方略、总体建设规划、详细设计方案等有关配套文献。 产品采购和使用 a) 应保证安全产品采购和使用符合国家有关规定; b) 应保证密码产品采购和使用符合国家密码主管部门规定; c) 应指定或授权专门部门负责产品采购; d) 应预先对产品进行选型测试,确定产品候选范围,并定期审定和更新候选产品名单。 自行软件开发 a) 应
展开阅读全文

开通  VIP会员、SVIP会员  优惠大
下载10份以上建议开通VIP会员
下载20份以上建议开通SVIP会员


开通VIP      成为共赢上传

当前位置:首页 > 包罗万象 > 大杂烩

移动网页_全站_页脚广告1

关于我们      便捷服务       自信AI       AI导航        抽奖活动

©2010-2026 宁波自信网络信息技术有限公司  版权所有

客服电话:0574-28810668  投诉电话:18658249818

gongan.png浙公网安备33021202000488号   

icp.png浙ICP备2021020529号-1  |  浙B2-20240490  

关注我们 :微信公众号    抖音    微博    LOFTER 

客服