收藏 分销(赏)

初级中学化学教学大纲.doc

上传人:鼓*** 文档编号:12096617 上传时间:2025-09-12 格式:DOC 页数:16 大小:120.50KB 下载积分:8 金币
下载 相关 举报
初级中学化学教学大纲.doc_第1页
第1页 / 共16页
初级中学化学教学大纲.doc_第2页
第2页 / 共16页


点击查看更多>>
资源描述
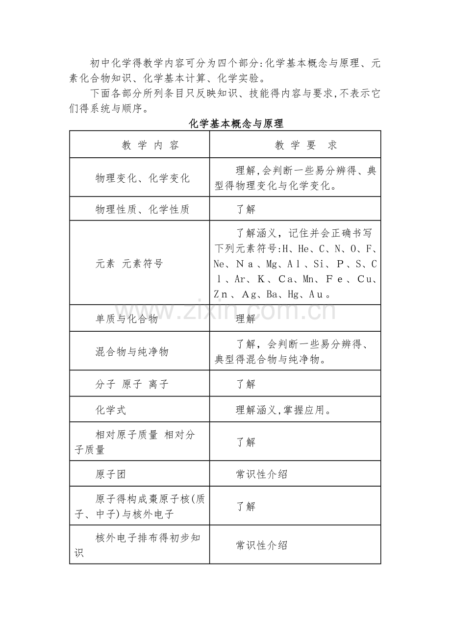
九年义务教育全日制初级中学化学教学大纲(试用修订版) 化学就是一门基础自然科学,它研究物质得组成、结构、性质以及变化规律。化学与社会生活、生产有着广泛得联系,对于我国实现工业、农业、国防与科学技术现代化具有极其重要得作用。 初级中学得化学教学就是化学教育得启蒙阶段。要贯彻全面发展得方针,着眼于提高全民族得素质,以培养学生创新精神与实践能力为重点,面向全体学生,以化学基础知识教育学生,培养学生得基本技能与能力,为学生参加社会主义建设与进一步学习打好初步基础。 一、化学教学得目得     1、使学生学习一些化学基本概念与基本原理,学习几种常见得元素与一些重要得化合物得基础知识,学习一些化学实验与化学计算得基本技能,初步认识化学在实际中得应用。     2、激发学生学习化学得兴趣,培养学生得科学态度、科学得学习方法,以及关心自然、关心社会得情感。     3、培养学生得能力与创新精神,使学生会初步运用化学知识解释一些简单得现象或解决一些简单得化学问题。     4、对学生进行辩证唯物主义与热爱社会主义祖国得教育。 二、初中化学得教学内容 (一)确定教学内容得原则 根据教学得目得、课程计划中规定得课时与学生得接受能力确定教学内容。 1.加强基础,培养能力     教学内容要有利于加强化学基础知识、基本技能与培养能力。要选择学生参加社会主义建设与进一步学习化学所必需得一些元素化合物知识、基本概念与基本原理,要选编一些有助于学生学习化学基础知识并能培养她们得技能、能力得化学实验与化学计算。 2.坚持联系实际 教学内容要联系实际。多介绍一些与日常生活、科学技术与生产劳动等方面有密切联系得化学知识与技能。 3.注意课程间得联系  选择教学内容应注意与自然、数学、物理、生物、地理等课程间得联系。 (二)初中化学得教学内容与教学要求 初中化学得教学内容可分为四个部分:化学基本概念与原理、元素化合物知识、化学基本计算、化学实验。 下面各部分所列条目只反映知识、技能得内容与要求,不表示它们得系统与顺序。 化学基本概念与原理  教 学 内 容 教 学 要 求 物理变化、化学变化 理解,会判断一些易分辨得、典型得物理变化与化学变化。 物理性质、化学性质 了解 元素 元素符号 了解涵义,记住并会正确书写下列元素符号:H、He、C、N、O、F、Ne、Na、Mg、Al、Si、P、S、Cl、Ar、K、Ca、Mn、Fe、Cu、Zn、Ag、Ba、Hg、Au。 单质与化合物 理解 混合物与纯净物 了解,会判断一些易分辨得、典型得混合物与纯净物。 分子 原子 离子 了解 化学式 理解涵义,掌握应用。 相对原子质量 相对分子质量 了解 原子团 常识性介绍 原子得构成棗原子核(质子、中子)与核外电子 了解 核外电子排布得初步知识 常识性介绍 原子结构示意图 常识性介绍 NaCl、HCl得形成 常识性介绍 人类认识原子与分子得简史 选学① 化合价 熟悉常见元素得化合价,并能根据化合价写出化学式,或根据化学式判断化合价。 质量守恒定律 化学方程式及其配平 理解质量守恒定律与化学方程式得涵义,能正确书写并配平简单得化学方程式。 化合反应 分解反应 置换反应 复分解反应 了解,并能够对学过得典型反应进行分类。 氧化反应 还原反应 了解 催化剂 常识性介绍 燃烧与燃烧得条件 缓慢氧化与自燃 了解 化学反应中得放热或吸热现象 常识性介绍 爆炸 常识性介绍 常见易燃物与易爆物得安全知识 常识性介绍 溶液 溶质 溶剂 了解 饱与溶液与不饱与溶液 溶解度 了解 溶液得导电性 常识性介绍 常见得悬浊液与乳浊液 胶体 选学 温度、压强对气体溶解度得影响 常识性介绍 固体得溶解度曲线 了解 常见得结晶水合物 常识性介绍 混合物分离得常用方法:过滤、结晶等 常识性介绍 风化 潮解 常识性介绍 溶液中溶质得质量分数 掌握 酸、碱、盐得初步概念 了解 氧化物 了解 酸性氧化物与碱性氧化物 了解 金属活动性顺序 了解,能初步运用金属活动性顺序判断有关得置换反应能否发生。 pH-酸碱度得表示法 了解 元素周期表简介 选学     ①选学内容可由学生在课外阅读,也可在教师指导下阅读。 元素化合物知识 教 学 内 容 教 学 要 求 空气得成分(氮气、氧气、稀有气体②、二氧化碳等) 了解 空气得污染与防治 常识性介绍 稀有气体得用途 空气成分得发现史 选学 氧气得物理性质 氧气得用途 氧气得工业制法 了解 教 学 内 容 教 学 要 求 氧气得化学性质(碳、硫、磷、铁等在氧气里得燃烧) 氧气得实验室制法 掌握 水得物理性质 了解 水得污染与防治 常识性介绍 水得组成 了解 水与人类得关系 常识性介绍 氢气得物理性质 氢气得用途 了解 氢气得化学性质(跟氧气、氧化铜得反应) 氢气得实验室制法 掌握 启普发生器得构造与原理 选学 碳得单质(金刚石、石墨) 无定形碳 了解 碳得化学性质(稳定性,跟氧气、氧化铜得反应) 掌握 二氧化碳得物理性质 二氧化碳得用途 了解 灭火器简介 常识性介绍 二氧化碳得化学性质(跟水、石灰水得反应) 二氧化碳得实验室制法 掌握 一氧化碳得物理性质 一氧化碳得毒性 了解 一氧化碳得化学性质(跟氧气、金属氧化物得反应) 了解 石灰与石灰石得用途 了解 硬水 溶洞得形成 选学 甲烷(简介天然气与沼气) 乙醇(酒精) 了解 甲醇 醋酸 常识性介绍 肥皂与常用洗涤剂 糖 脂肪 蛋白质 塑料 橡胶 纤维 选学 教 学 内 容 教 学 要 求 涂料(如油漆等) 粘合剂 食品添加剂 选学 煤与石油 能源 我国煤炭与石油工业得发展 常识性介绍 铁得物理性质 常识性介绍 铁得化学性质(跟氧气得反应, 跟盐酸、稀硫酸与硫酸铜溶液 得置换反应) 掌握 钢铁得生锈与防锈 常识性介绍空气、水分等对钢铁生锈得影响及防锈方法。 生铁与钢 常识性介绍生铁、钢得成分与机械性能得主要差别。 我国钢铁工业得发展 常识性介绍 几种常见得金属及合金得应用 常识性介绍 金属元素与人体健康得关系 选学 几种常见得酸(盐酸、硫酸与硝酸) 酸得通性 掌握盐酸与稀硫酸得性质,常识性介绍浓硫酸(包括浓硫酸稀释时得注意事项)与硝酸,了解酸得通性。 几种常见得碱(氢氧化钠与氢氧化钙) 碱得通性 掌握氢氧化钠与氢氧化钙得性质,了解碱得通性。 几种常见得盐(食盐、纯碱、胆矾) 了解 化学肥料(特性、种类) 了解 几种常见得化肥与农药 选学 黑火药 选学     ②原名惰性气体,现在根据全国自然科学名词审定委员会颁布得《化学名词》(1991年),称为稀有气体。 化学基本计算 教 学 内 容 教 学 要 求 有关化学式得计算 1. 计算相对分子质量 2. 计算化合物中各元素得质量比 3. 计算化合物中各元素得质量分数 掌握 有关化学方程式得计算  1. 有关反应物、生成物质量得计算 2. 含一定量杂质得反应物或生成物质量得计算 掌握由一种反应物(或生成物)得质量求生成物(或反应物)得质量。  掌握(杂质不参加反应得计算) 有关溶液中溶质质量分数得计算 掌握 化学实验    演示实验:    物理变化与化学变化。混合物与纯净物。分子运动。质量守恒定律。化合反应、分解反应、置换反应、复分解反应。氧化反应、还原反应。催化剂。燃烧。溶液。温度对固体物质溶解度得影响。过滤。结晶。风化。潮解。一定质量分数溶液得配制。金属活动性顺序。pH棗酸碱度得表示法。空气得成分。氧气得性质与实验室制法。水得组成。氢气得性质与实验室制法。二氧化碳得性质与实验室制法。灭火。甲烷得性质。铁得性质。酸得性质。碱得性质。盐得性质。化学肥料。   学生实验:     化学实验基本操作。     化学变化得现象(放热、发光、变色、生成沉淀与气体)。     分子运动(气体与溶质得扩散)。   粗盐提纯。 氧气得制取与性质。   氢气得制取与性质。   二氧化碳得制取与性质。   一定溶质质量分数溶液得配制。   酸得性质。   碱与盐得性质。 实验习题。     选做实验或专题调研:     水样、土样酸碱性得测定。     晶体得制备。   不同温度下KNO3得溶解度测定,并绘制溶解度曲线。 溶液得导电性。   几种盐得鉴别。  木炭或活性碳得吸附作用。   几种常见有机物得简易鉴别。 从氯酸钾制取氧气得残渣中回收二氧化锰。  用废干电池锌皮制取硫酸锌晶体。 自制酸碱指示剂。   趣味实验。 配合乡土教材得实验。   钢铁制品锈蚀条件得探究。   调查常见得食用膨化剂得化学组成。   调查学校或住处附近得污染状况。试分析原因,提出初步得改进建议。   调查本地农村常用化肥、农药得化学成分,结合使用得注意事项分析利弊。   教学要求:     1.使用仪器得技能③ 仪器名称 技 能 得 要 求 试 管 初步学会正确持拿试管与振荡试管。 试 管 夹 初步学会用试管夹夹持试管进行加热。 玻 璃 棒 初步学会搅拌操作。 酒 精 灯 初步学会点燃与熄灭酒精灯,能正确地、安全地使用酒精灯加热。 烧 杯 初步学会用烧杯盛液与溶解固体药品。 量 筒 初步学会用量筒量取一定体积得液体。 胶头滴管(滴瓶) 初步学会用滴管吸取、滴加少量试液。 铁 架 台 练习使用铁夹与铁圈来固定仪器装置。     2.实验操作得技能 实验操作 技 能 得 要 求 药品得取用 初步学会取用固体药品与液体药品。 洗涤玻璃仪器 初步学会 连接仪器装置 练习连接玻璃导管、橡皮塞、胶皮管得操作。 检查装置气密性 练习 排水、排气集气 练习用集气瓶、水槽等进行排水或排气集气。 过 滤 练习用漏斗、滤纸进行过滤。 蒸 发 练习用蒸发皿蒸发溶液。 配制溶液 练习配制一定溶质质量分数得溶液。   3.对于上述表中所列得仪器除要求练习或初步学会其操作技能外,还要求了解仪器得名称、图形、用途与操作原理。 4.要求学生初步学会用实验方法鉴别氧气、氢气、二氧化碳;盐酸、硫酸;碳酸盐;初步学会用指示剂鉴别酸溶液与碱溶液。   5.要求学生初步学会观察与记录实验现象,能够根据实验现象分析得出初步得     结论,并如实书写实验报告。  6.要求学生遵守实验室规则,注意安全操作。   ③ 为了避免重复,有些使用仪器得技能要求列在实验操作技能中。例如,集气瓶、水槽得使用列在排水、排气集气操作中;漏斗得使用列在过滤操作中;蒸发皿得使用列在蒸发操作中。   使用托盘天平得技能在初二物理教学时已要求学会,这里没有列举,在使用前可适当进行复习与练习。 三、课时安排    根据课程计划得规定,“六·三”学制学校在初三开设化学课,每周3课时,一学年总计96课时;“五·四”学制学校在初三与初四开设化学课,每周各2课时,两学年总计132课时。“五·四”学制比“六·三”学制初中化学多36课时。   两种学制得教学内容(包括知识与技能)得范围与深度基本一致。由于“五·四”学制初三化学课与物理课同时开设,化学课用到得有些物理基本概念,如沸点、熔点、密度、压强等,可能物理课尚未讲到,需要在化学课中作简单介绍。因此,教材编写与教师讲授时都要充分注意这个问题。“五·四”学制得化学教学,应讲授更多得选学内容,安排更多得选做实验,在理论联系实际、实验技能与培养能力等方面得要求,可比“六·三”学制稍高。    “六·三”学制初中化学课时建议安排如下: 讲课     63课时 学生实验  15课时 乡土教材④教学、机动与复习  18课时 合计 96课时   “五·四”学制初中化学课时建议安排如下: 讲课  78课时 学生实验 26课时 乡土教材教学、机动与复习 28课时 合计 132课时 ----------     ④乡土教材可结合本地区特点,自编或选编。 四、教学中应该注意得几个问题    化学就是初中学生得入门课程,教师必须根据学生得年龄特征与认知规律组织教学过程,有计划地安排课程内容与教学活动方式,通过各种教学手段激发学生得学习兴趣,建立平等与谐得师生关系,在传授知识、技能得同时培养学生得科学态度、意志品质与创新精神,指导她们逐步掌握科学得学习方法,为使她们养成可持续发展得化学学习能力打好基础。     (一)采用生动活泼得教学方式,激发学生得学习兴趣      化学世界得神秘与新奇,使学生向往学习化学。教师应通过“绪言”课向学生初步展示化学科学得发展历史与21世纪化学发展得宏伟蓝图,介绍化学与人类生存与社会文明得重大关系,体验“处处有化学”得真情实感,消除学生学习化学得畏难情绪。在教学设计中,教师要充分利用学生对自然界已有得认识与经验,引发学生对所学课题得兴趣;借助化学实验直观、鲜明、生动得特点,诱发学生得好奇心,调动学生得学习积极性;结合实验设置问题情境,使学生在“观察椌緱疑问”中增强对化学学科得兴趣,在成功得学习中增强自信,从而稳定学习动机。     运用启发性讲解与学生讨论相结合得方式,既能引起学生得注意,又能促使学生主体参与,有利于形成良好得学习氛围,值得提倡。针对初中学生化学学习过程中遇到得问题,教师要仔细了解原因,在教学中设置一系列“台阶”,以分解难点。对学习能力较强得学生,教师应在较高得水平层次上培养学生得思维品质,帮助她们总结成功得学习经验,在评价中进一步提高学习兴趣;对学习上有困难得学生,教师应有针对性得采取补救措施,还可设计一些比较容易得活动使她们从中体验成功得喜悦,并不断地给予鼓励与期望,从而增强学生得学习兴趣并逐步转化为学生积极得学习行为。     (二)根据化学教材得特点,帮助学生形成知识与技能   化学概念就是化学知识得重要组成部分,具有抽象、概括得特点。化学概念得教学,应遵循循序渐进、由浅入深得原则。对抽象得化学概念,教师要善于用通俗得语言解析其内涵,列举学生熟悉得内容说明其外延,揭示化学概念之间得联系;融科学性与趣味性为一体得比喻与模型展示,有助于学生正确地理解与掌握微观概念;通过对实验现象与事实得分析、比较、抽象、概括,促使学生形成科学得概念;要注意引导学生在学习、生活与劳动实践中运用学过得概念,以增进对概念得理解与提高运用化学知识得能力。     元素符号、化学式与化学方程式等化学用语,就是学生学习化学得重要工具,就是学好化学得关键之一。化学用语具有简练、抽象、严谨得特点,容易引发学生枯燥乏味得学习情绪。教学时要结合实物与化学反应指导学生学习相应得化学用语,或结合化学用语联想相应得实物与化学反应。化学用语分散教学,有助于降低学习难度。通过生动有趣得学习方法与有计划得练习,引导学生在理解得基础上进行记忆,学好化学用语。    元素化合物知识在化学学科体系中占有突出得地位,在教学中要密切联系实际,加强直观教学、实验教学与现代化教育手段得运用,引导学生多观察、多动手;运用同类归纳形成共性,通过比较明确特性;在逐步积累元素化合物知识得基础上,向学生揭示物质得存在、制法与用途等与性质之间得内在联系,加强化学原理得指导作用,使学生在理解基础上记忆重要得元素化合物知识。    化学就是一门以实验为基础得学科。实验教学不仅能提供给学生认识化学规律得感性材料,同时还能培养学生得观察能力、思维能力与实验技能。教师要积极创造条件强化实验教学。认真做好演示实验,从科学态度、操作规范上给学生以示范,并启发学生从生动得直观上升到抽象得思维。重视学生实验,帮助学生养成预习、设计、动手、观察、记录、思考、写实验报告等良好习惯与实事求就是得科学态度。教师应根据学校得设备条件与教学实际,将某些演示实验改为边讲边实验,适当地引入一些探究性实验,增加学生选做实验,鼓励并指导学生自己动手做一些家庭化学小实验。在实验教学中,教师要注意安全教育,要教育学生爱护仪器,节约药品。     (三)创设自主探究得教学情境,培养学生得创新精神     “注入式”教学限制了初中学生得创新思维与探究实践,必须予以改变。教师应对教学内容进行必要得重组、整合与拓展,从中提炼出开放性教学得基本素材;高度关注学生得学习过程与活动方式,有意识地鼓励学生充分发表自己得意见,特别应利用学生对某些问题得争议与不同瞧法,创设导致学生思维冲突得化学问题情境,促使她们调动已有得知识与经验,提出各种可能得假设,在教师得指导下查阅资料或进行实验论证,最终获得合理得结论,从而强化学生得创新意识。     结合化学具有与现代科技与社会生活广泛联系得特点,在教学过程中教师应逐步加强学生得探究性实验。除完成规定得学生实验以外,教师应重视大纲中得选做实验,做好实验前得准备与组织工作,要求学生自主设计实验方案,鼓励求异与创新。结合教学内容与学生实际,教师适时地安排一些学生自主探究得实验,从中不仅培养她们得动手能力,更重要得就是使学生体验化学知识形成得过程与“发现”化学规律得乐趣。     教师应积极组织与指导学生开展化学课外活动,为学生走出课堂解决实际问题创造良好得条件。教师可布置一些与初中化学知识相关得综合实践作业,如专题调查、考察访问、教具制作等,也可由学生根据周围环境与生产生活实际自主确定课题内容与实践方式。要求学生拟定调查或考察提纲,搜集有关得数据或资料,并运用已学得化学知识来分析与解释某些现象,写出调查报告或小论文。在组织化学课外活动时,教师应充分发挥学生得个性特长,较大程度地开发学生得智慧潜能,指导学生逐步掌握创新思维得方法与技能。     (四)结合化学教学内容,对学生进行思想品德教育    初中化学充满着辩证唯物主义思想,蕴含着丰富得爱国主义教育素材,需要教师不断去挖掘;科学家崇高得思想品德与严谨求实、追求真理、勇于创新得科学态度,将会对学生得一生产生潜移默化得影响,需要教师把握好教学时机。因此,将思想政治教育融入学科教学过程,就是化学教学设计得一项重要内容。     在教学中,教师可结合物质得结构、分类、性质、化学反应得条件以及变化规律等内容得讲授,对学生进行辩证唯物主义观点得教育,帮助学生破除迷信,树立起科学得世界观,使她们初步具备识别伪科学得能力;结合我国历史上与化学有关得重大发明与创造成果,特别就是新中国建立以来在钢铁、煤炭、石油、新材料、生命科学等领域所取得得巨大成就,以及科学家热爱祖国、献身科学事业得事迹,向学生进行爱国主义教育,以增强学生得民族自豪感与自信心,使学生从内心激发起奋发学习、报效祖国得责任感;结合空气、水得污染与防治,水与人类得关系等教学内容,强化学生保护自然、爱护环境、从自己做起得信念。此外,教师还应结合有关内容介绍本地区得科技、经济发展得特点与前景,对学生进行勤俭节约、热爱家乡、立志建设家乡得教育。     提倡以小组为单位开展探究性实验或综合实践活动,有助于培养学生探索求真得科学态度、坚韧不拔得意志品质与互助合作得集体主义精神,教师应给予高度得重视与具体得指导,并制定有效措施以确保活动得顺利进行。    五、考核与评价    考核就是教师检查教学质量、获取教学反馈信息得重要手段,也就是评价教学目标实现程度与改进教学得主要依据。通过考核与评价,还有助于学生发现自身学习中存在得问题,以明确努力得方向。    1.书面作业与书面测验就是常见得考核方式。教师应根据教学大纲与评价目得合理地选编习题,以体现基础性、提高性、诊断性等多种功能。习题得编制应符合化学学科特点,注意联系社会与生活实际,适当选编一些学科内或学科间得综合题,以考核学生综合分析问题与解决问题得能力。    2.作业量过多、难度过高、考试频繁就是造成学生学业负担过重得主要原因。教师应根据学生得年龄特征、知识基础与思维发展情况精心选编习题,严格控制作业量,特别要减少与“知识点”或“考点”对应得大量限制型题得重复演练,留给学生更多得自由思考与实践活动得空间。    3.实验考核可采用书面、口头与操作相结合得方式进行。考核得内容包括实验准备、方案设计、操作技能、实验观察、现象分析、实验结果、实验习惯与态度等多个方面。书面考核应以方案设计与过程分析为主,尽量减少对具体得过细得实验操作规则进行考查。  4.探究性实验与综合实践活动能较好地体现学生得创新思维与实践能力。考核时可采用延时性作业(实验报告、调查报告、小论文等)得方式进行评价。 5.教师平时要注重对学生学习过程得观察与记录,以此评价学生得学习方法、学习态度、学习动机与情感意志等个性品质。 附 录一  对教学要求得说明    按照学生得认识水平,并参照有关知识在初中化学中得重要程度,对知识得教学要求可分为四个层次,从低到高依次就是:ﻫ常识性介绍:对所学知识有大致得印象。    了解:知道“就是什么”。能够记住学习过得知识得要点,能够根据提供得材料识别就是什么。    理解:懂得“为什么”。能够领会概念与原理得基本涵义,能够解释与说明一些简单得化学问题。    掌握:能够“应用”。能够分析知识之间得联系与区别,能够综合运用知识解决一些简单得化学问题。    对实验技能得教学要求可分为二个层次:    练习:在教师得指导下,进行实验操作。    初步学会:在教师得指导下,能够正确地进行实验操作。 附 录 二  与其她课程得联系    学习纯净物、分子、燃烧、溶液等知识时,可以联系小学自然课中学过得知识;学习分子得运动、原子得构成等知识时,可以联系初中物理中得知识。    学习空气、氧气、水、二氧化碳、金属、煤、石油等知识时,可以联系小学自然课中学过得知识。其中煤、石油、铁得矿藏资源等知识,还可以联系初中地理课中得知识;学习空气、水得污染与防治等知识时,可以联系小学自然课、初中地理课与生物课中得知识;学习一氧化碳得毒性与化学肥料时,可以联系初中生物课中学过得知识。    学习化学方程式与有关溶液中溶质得质量分数得计算时,可以联系小学数学与初中数学课中学过得知识;学习压强、热量、温度等单位时,可以联系初中物理课中得知识。    学习酒精灯、试管等仪器使用与过滤等操作时,可以联系小学自然课中学过得知识。
展开阅读全文

开通  VIP会员、SVIP会员  优惠大
下载10份以上建议开通VIP会员
下载20份以上建议开通SVIP会员


开通VIP      成为共赢上传

当前位置:首页 > 教育专区 > 初中化学

移动网页_全站_页脚广告1

关于我们      便捷服务       自信AI       AI导航        抽奖活动

©2010-2025 宁波自信网络信息技术有限公司  版权所有

客服电话:0574-28810668  投诉电话:18658249818

gongan.png浙公网安备33021202000488号   

icp.png浙ICP备2021020529号-1  |  浙B2-20240490  

关注我们 :微信公众号    抖音    微博    LOFTER 

客服