收藏 分销(赏)

船舶-P-S-C-自检项目列表.doc

上传人:仙人****88 文档编号:11260002 上传时间:2025-07-11 格式:DOC 页数:15 大小:330.50KB 下载积分:10 金币
下载 相关 举报
船舶-P-S-C-自检项目列表.doc_第1页
第1页 / 共15页
船舶-P-S-C-自检项目列表.doc_第2页
第2页 / 共15页


点击查看更多>>
资源描述
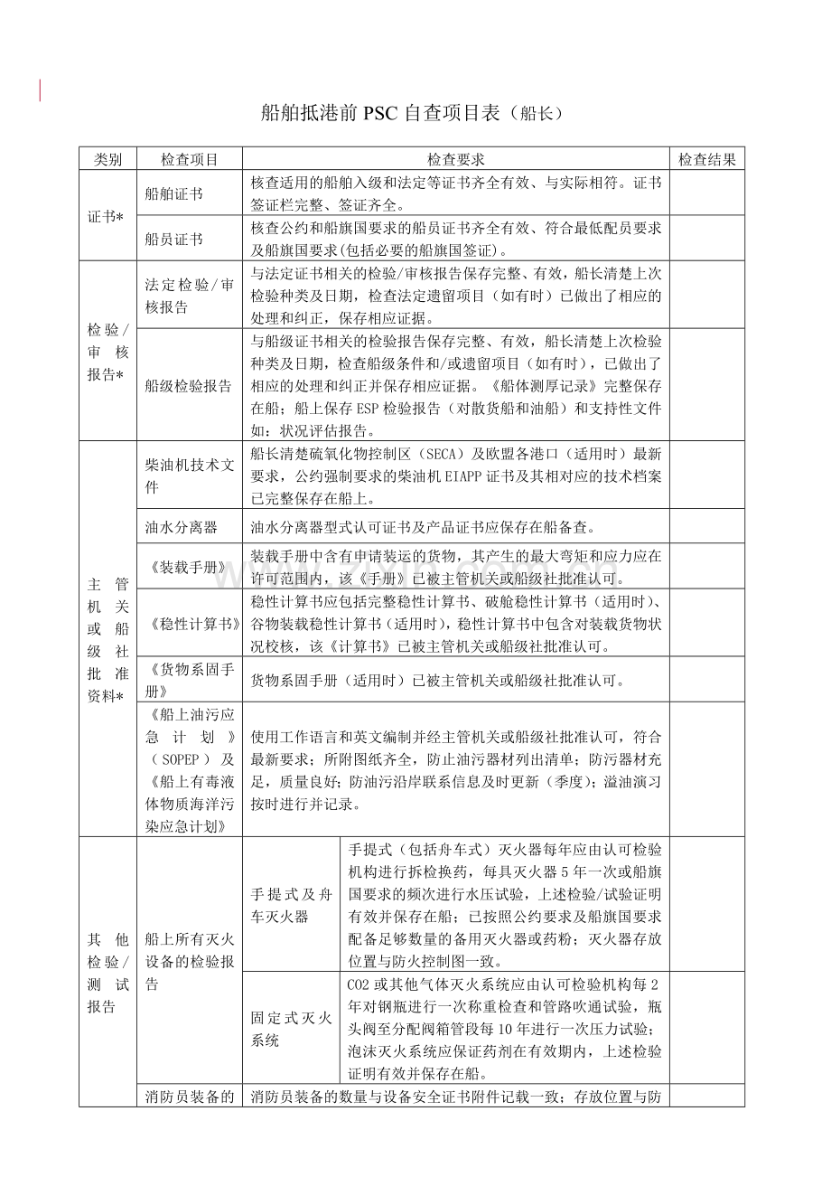
《船舶抵港前PSC自查项目表》 各船舶: 今年以来全球各区域PSC组织明显加大了对船舶的检查力度和频次,特别是加强了对船舶安全管理体系运行有效性的检查。截至2010年9月26日,东京备忘录成员国今年已进行了各类PSC检查24187艘次,滞留船舶1055艘次;巴黎备忘录成员国今年已进行了各类PSC检查17627艘次的,滞留船舶598艘次;其它一些PSC组织也在加大检查力度,以前很少滞留船舶的港口也开始检查并滞留船舶。自9月1日开始,各备忘录组织联手进行专项PSC集中大检查(CIC)已经展开,有的备忘录组织在不同时期又有不同的专项检查内容和检查重点。欧盟已经批准了新的有关PSC法令,对高风险船舶将进行更严格和更频繁的检查。 为了避免船舶被滞留,为了让船上更有针对性应对PSC检查,中国船级社根据对近六年来被PSC滞留的CCS级217艘船舶总计2586项缺陷的统计和分类,参考部分船公司编写的抵/离港检查表,按照国际航行船舶高级船员通常的职责分工编写了《船舶抵港前PSC自查项目表》(以下简称“本项目表”)。本项目表编写的主要依据是SOLAS、MARPOL、STCW和ILO等强制性公约和规则要求,力求清晰、简明和实用。 此检查表已涵盖了最新的公约要求,各船舶可将此检查表作为自查的参考。 青岛海诺海运有限公司 船舶抵港前PSC自查项目表(船长) 类别 检查项目 检查要求 检查结果 证书* 船舶证书 核查适用的船舶入级和法定等证书齐全有效、与实际相符。证书签证栏完整、签证齐全。 船员证书 核查公约和船旗国要求的船员证书齐全有效、符合最低配员要求及船旗国要求(包括必要的船旗国签证)。 检验/审核报告* 法定检验/审核报告 与法定证书相关的检验/审核报告保存完整、有效,船长清楚上次检验种类及日期,检查法定遗留项目(如有时)已做出了相应的处理和纠正,保存相应证据。 船级检验报告 与船级证书相关的检验报告保存完整、有效,船长清楚上次检验种类及日期,检查船级条件和/或遗留项目(如有时),已做出了相应的处理和纠正并保存相应证据。《船体测厚记录》完整保存在船;船上保存ESP检验报告(对散货船和油船)和支持性文件如:状况评估报告。 主管机关或船级社批准资料* 柴油机技术文件 船长清楚硫氧化物控制区(SECA)及欧盟各港口(适用时)最新要求,公约强制要求的柴油机EIAPP证书及其相对应的技术档案已完整保存在船上。 油水分离器 油水分离器型式认可证书及产品证书应保存在船备查。 《装载手册》 装载手册中含有申请装运的货物,其产生的最大弯矩和应力应在许可范围内,该《手册》已被主管机关或船级社批准认可。 《稳性计算书》 稳性计算书应包括完整稳性计算书、破舱稳性计算书(适用时)、谷物装载稳性计算书(适用时),稳性计算书中包含对装载货物状况校核,该《计算书》已被主管机关或船级社批准认可。 《货物系固手册》 货物系固手册(适用时)已被主管机关或船级社批准认可。 《船上油污应急计划》(SOPEP)及《船上有毒液体物质海洋污染应急计划》 使用工作语言和英文编制并经主管机关或船级社批准认可,符合最新要求;所附图纸齐全,防止油污器材列出清单;防污器材充足,质量良好;防油污沿岸联系信息及时更新(季度);溢油演习按时进行并记录。 其他检验/测试报告 船上所有灭火设备的检验报告 手提式及舟车灭火器 手提式(包括舟车式)灭火器每年应由认可检验机构进行拆检换药,每具灭火器5年一次或船旗国要求的频次进行水压试验,上述检验/试验证明有效并保存在船;已按照公约要求及船旗国要求配备足够数量的备用灭火器或药粉;灭火器存放位置与防火控制图一致。 固定式灭火系统 CO2或其他气体灭火系统应由认可检验机构每2年对钢瓶进行一次称重检查和管路吹通试验,瓶头阀至分配阀箱管段每10年进行一次压力试验;泡沫灭火系统应保证药剂在有效期内,上述检验证明有效并保存在船。 消防员装备的检验报告/产品说明书 消防员装备的数量与设备安全证书附件记载一致;存放位置与防火控制图一致并张贴IMO标志;每套消防员装备应由认可检验机构进行年度检验,并备有2个备用气瓶,气瓶压力充足,空气瓶每5年一次水压试验,上述检验/试验证明有效并保存在船。 救生艇的检验/试验 救生艇证书和使用说明书保存在船;救生艇及降落释放回收装置,每年由认可的检验机构进行全面检查,每五年一次的艇架负荷试验,吊艇索按公约要求间隔予以换新(不超过5年),上述检验/试验证明有效并保存在船。 LRIT测试证书 远程识别与跟踪系统(LRIT)已通过的符合性试验并取得试验报告。 救生筏及其属具和静水压力释放器证书 不超过12个月间隔,应由认可的检验机构对气胀式救生筏及其静水力压力释放器进行拆检,上述证明有效并保存在船。 EPIRB及其静水压力释放器证书 EPIRB及其静水力压力释放器每年由认可检测机构进行检测,每5年送认可的岸基维修站进行维修,上述检验证明有效并保存在船。 《航海日志》 记录情况 《航海日志》除按扉页要求记载外,至少还包括: 1、对钟、试舵、冲试车及备车(尤其是记录开航前12小时内操舵装置的核查和试验); 2、更换压载水记录、时间、船位等; 3、每次演习详情(包括对演习评估); 4、每周救生艇筏外观及降落装置外观和吊艇架移动检查,艇机启动及正倒车试验,全船通用应急报警系统(声、光、公用广播系统)试验; 5、每月检查救生设备的情况; 6.标注本轮的工作语言,船长、值班船员的签字。 《医疗指南》(HMS0002) 船上应保存最新有效的《医疗指南》。 GMDSS岸基协议 GMDSS岸基维修协议应由船公司与主要设备生产厂商或其授权的服务商、或船级社认可的机构签署,应保持有效,内容应与实船一致。 船舶文件配备及管理 船长清楚船舶SMS文件管理要求。本船有效文件、资料的配备符合公司要求(包括SMS文件、本船适用的公约、规则、规范和指南等)。 不合格、事故、险情的报告及分析 船长清楚公司SMS文件中关于“不合格/事故/险情”的报告、分析及预防程序,及时分析和报告船上存在的不合格/事故/险情(包括设备缺陷);船上发现或存在的不合格/事故/险情已经得到妥善处理或安排。 船长评审、内外审、管理复查等记录 船长清楚公司SMS文件中关于复查和评审SMS的程序,按要求定期复查和评审SMS运行情况并向公司报告存在的问题和建议;内外审中发现的不合格已按要求及时纠正。 PSC/FSC/或其他行业组织检查记录 船长应保留历次PSC、FSC、船级社及其他外部机构/行业组织检查记录,对提出的缺陷应及时纠正和报告,并采取措施,避免重复发生。 应急演习 弃船演习 每月至少举行一次演习(客船为每周一次),若有25%以上的船员未参加船上的上个月演习,应在该船离港后24小时内举行该项演习。当船舶在经重大改建后首次投入营运时,或有新船员时,应在开航前举行这些演习。;每艘救生艇3个月内至少一次降落水面进行操纵训练;自由降落式救生艇每6个月至少进行一次上述操纵训练;船长清楚弃船演习程序和步骤,每次演习应确认船员清楚自己的应变职责和任务并按分工熟练将救生艇降落水面;演习详情和评价应记入《航海日志》。 消防演习 每月至少举行一次演习(客船为每周一次),若有25%以上的船员未参加船上的上个月演习,应在该船离港后24小时内举行该项演习。当船舶在经重大改建后首次投入营运时,或有新船员时,应在开航前举行这些演习。船长清楚演习程序和步骤,每次演习应确认船员清楚自己的应变职责和任务,并按职责熟练迅速地展开针对各不同部位的灭火行动;演习详情和评价应记入《航海日志》。 应急舵演习 每3个月至少举行一次演习,演习应包括舵机室直接控制、与驾驶台通信程序,以及(如适当)转换动力供应的操作;船长应清楚演习程序和步骤;演习详情和评价应记入《航海日志》。 溢油演习 溢油演习应按照SOPEP规定的频次单独或结合船上其他演习一起进行并记录在油污应急计划附录6中。 工作/休息时间 工作和休息时间记录 船员工作和休息时间应满足STCW公约的相关要求; 船长应保留船员工作和休息时间的准确记录;船员工作及休息时间安排表应张贴在公共部位。 船舶保安 ISPS(注意保密)(保安员负责) 1.船长清楚SOLAS第XI-1/5条《连续概要记录》(CSR)的要求,船长收到最新或修改过的CSR文件后,应检查其序列号并审阅文件,确保其包含附在先前CSR文件后的全部相关修改格式,并核对CSR载明的船东、管理公司、地址、船级社等信息正确无误; 2.根据保安计划要求,安排梯口值班和巡逻,对登轮人员进行检查登记,对可能的登船通道和限制区域予以控制; 3.保存前10个连续港口的靠港记录; 4.保安设备(包括SSAS)定期检查测试,确保设备正常; 5.按SSP规定进行相关的保安演练和演习,并做好记录。 备注 *部分请参考SOLAS公约及MARPOL公约附录中要求船上具备的证书和文件清单。 完成日期: 完成人(签名): 船舶抵港前PSC自查项目表(大副) 类别 检查项目 检查要求 检查结果 文件 维护计划 船舶结构与设备的维护保养已按计划进行,状况良好,无明显缺陷或缺陷已经按照程序要求上报公司。 文件资料 货物装卸须知、航次的稳性、装载计算已完成并经验证,危险货物有关的单证、应急部署等须知与实际装载的货物相符合。 救生设备 救生艇筏存放和登乘装置 救生艇筏架及集合登乘平台、梯子、栏杆、登乘梯结构良好,无明显锈迹,活动部件润滑正常,绑扎符合要求,降落时可能产生的危险警告标示已张贴。 救生艇筏降落/回收装置 救生艇筏绞车外观良好、润滑正常。降落时艇筏降速平稳、刹车立即有效,钢丝绳状况良好,回收时动力充足,限位灵活有效。 引水员登离船装置 引水员梯的绳及踏板,无破裂或腐烂。通道附近安放的带有回收索和自亮浮灯的救生圈或其支架状态良好,引水员梯绞车工作正常。 登离船装置 舷梯或跳板梯的栏杆及踏板,无破裂或腐烂。通道附近安放的带有回收索和自亮浮灯的救生圈或其支架状态良好,舷梯绞车工作正常,安全网已备好。 载重线设备 通风筒 通风筒的围壁、支撑结构状况良好,无明显锈迹及破损洞穿或其他临时性修理措施(如粘贴胶布等);通风挡板完整、活络、无破损洞穿;风雨密关闭装置结构完好,开关活络,能有效开启和关闭,“开”、“关”方向及舱名标志清晰。 空气管 空气管及管头结构(特别是管子根部及背部不易保养的部位)良好,无明显锈迹及破损洞穿。浮球活络水密,工作正常,防火网无破损。 风雨密门 风雨密门结构良好,无明显锈迹及破损;门及门框无变形,能有效关闭;橡皮胶条完整且有弹性,表面无油漆,密性效果良好,无明显漏水痕迹。 载重线标识 甲板线、所有载重线标识清晰、准确且与背景颜色反差明显。 上层建筑 上层建筑围壁结构良好,无明显锈迹、破损洞穿及变形。 货舱舱口 舱口盖、舱口围板及附连的肘板结构良好,无明显锈蚀、裂纹、破损洞穿及变形;舱口盖关闭正常,橡皮胶条完整且有弹性,表面无油漆,无明显漏水痕迹;开关装置的滚轮、导轨、绞链状态正常,无过度腐蚀,液压管路无泄漏,系固螺栓完好且无过度腐蚀,舱口盖上的卡扣,舱口围下的止回泄水阀状况良好 干舷甲板及上层建筑甲板上除货舱舱口外的各种开口和机舱开口 盖板、围板及附连的加强结构良好,无明显锈迹、破损洞穿及变形;盖板关闭正常,橡皮胶条完整且有弹性,表面无油漆,无明显漏水痕迹。各种人孔、小导门、测量管结构良好,无明显锈迹、破损洞穿及变形;盖板关闭正常,橡皮胶条完整且有弹性,表面无油漆,无明显漏水痕迹。各种标示清楚。 舷窗、窗和天窗 各种窗及窗框无变形、锈蚀,手柄、元宝螺丝完好;舷窗的风暴盖完好,开关活络,橡皮胶条完整且有弹性,表面无油漆,关闭时无明显漏水痕迹。 栏杆和链条 各种栏杆、舷墙、踏步结构良好,无明显锈迹、破损及变形,无部分栏杆遗失或用绳索临时代替的情况。链条完整,无缺失或严重腐蚀。 锚链筒和锚链舱 锚链筒和锚链舱结构良好,无严重锈蚀、破损洞穿及变形;筒体上的开口(如出入口或观察口)盖板关闭正常,无明显漏水痕迹。 船员安全通道 船员安全通道畅通无阻,标识清晰,且有充足照明。 船体结构 船壳板 水线上船壳板无开裂、洞穿、严重变形(每档肋距范围内不超过8mm),无漏水现象。 压载舱 压载舱液位无异常变化,其周围处所无进水发生,压载舱导门状况良好,无严重锈蚀、螺栓丢失。压载舱内构件无严重腐蚀、裂纹或洞穿。 货舱 货舱污水井液位无异常变化,具备条件时进入货舱对货舱内部构件进行目视检查,无明显锈蚀、洞穿、裂纹及严重变形(每档肋距范围内不超过8mm),无明显渗水痕迹。 水密门 水密门结构状况良好,能有效关闭,就地及遥控开关正常,声光报警正常,液压系统无渗漏痕迹。 甲板 主甲板及各层生活区甲板结构良好,无明显破损、洞穿、裂纹及严重变形(每档肋距范围内不超过8mm),无明显渗水痕迹。 防火结构 通风筒防火挡板(非风雨密关闭) 防火挡板完好活络,能够有效关闭,动作时能明显感觉到挡板的存在。    防火门 防火门及门框完好无变形,能够有效关闭;带有自闭器的门无门背钩,且能有效自行关闭;带有磁吸装置的自闭门能够在火警时自动关闭。   通道、生活区楼梯 通道、楼梯结构良好,无明显破损、洞穿、裂纹及严重变形,无障碍物阻挡,标识清晰。     防火绝缘 生活区、控制站、机器处所等的防火绝缘敷设完整、无破损;电缆贯穿舱壁及甲板的防火绝缘未破坏。 其他设备 起货设备 起货设备固定及活动零部件结构良好,无明显破损、洞穿、裂纹及严重变形;钢丝绳状况良好,无明显断丝;润滑良好,液压/润滑油无泄漏;安全负荷标识清晰。   锚泊/系泊设备 锚机、绞缆机、导缆孔、缆桩等设备结构及底座良好,无明显破损、洞穿、裂纹及严重变形;锚链无断档、过度腐蚀;缆绳无严重断丝;液压系统无渗漏。缆桩、导缆轮、导缆孔上的安全负荷标识清晰。   系固、绑扎 系固绑扎件数量充足,状况良好,维护和更新记录准确完整。   油漆间 油漆间结构良好,无明显破损、洞穿、裂纹及严重变形;房间通风、照明(均要求防爆)正常;灭火器及固定灭火系统状况良好且即刻可用。   船舶识别号 船舶识别号(IMO标志)标识清晰正确,油漆无脱落。 散货船水位报警系统 散货船货舱、压载舱、干隔舱进水报警系统试验正常。   操作 机械操作 船员能够正确操作各种甲板机械及救生消防等应急设备。   垃圾管理 垃圾管理 船上垃圾按规定进行了分类收集,告示牌已正确张贴并清晰可见,岸上接收单据保存完整,垃圾桶采用不燃材料制成,垃圾桶上有盖子。垃圾管理计划所列设备和实船一致。未在限制区域焚烧垃圾。垃圾记录簿已正确记载。   劳工条件 食品及存放 餐厅、厨房、冷库卫生清洁无油污;冷库温度正常,报警工作正常;食品充足、卫生,处于保质期内;食品分类存放,生熟分开。   生活环境 生活区卫生清洁,照明良好,空调通风正常,上下水、冷热水正常,家具装饰完好无损坏。   工作环境 工作处所卫生清洁,照明通风良好,个人防护设备充足,绝缘安全良好。   事故预防 各种机械设备状况良好、固定安全,船员熟悉操作,持证上岗;各种安全警示标示清晰;病房或药房内清洁整齐,没有存放与医疗无关的物品。配备符合国际公约要求的药品及医疗物品(如急救箱、担架等)。 备注 完成日期: 完成人(签名): 船舶抵港前PSC自查项目表(二副) 类别 检查项目 检查要求 检查结果 图书资料 海图及航海出版物 配备公约要求的最新有效的航海出版物(如航路指南、灯塔表、航海通告、潮汐表、国际信号规则、国际航空和海上搜救(IAMSAR)手册第3卷等);所配备的海图及航海出版物能满足预定航线的需要;最新的航海通告的内容已在相应海图或出版物上进行了修改、登记。   航行通告的管理 航行通告要有效、分海区合理存放。沿岸航行收集、存放NAVTEX 518接受的航行通告。 无线电日志,ITU 出版物 按规定填写电台日志;ITU出版物配备齐全,根据最新通告及时修改,保持最新有效。 其它:证书,记录 无线电操作员持有有效的操作员证书;备有正确操作和维修所需的足够资料(船上安装的无线电设备,已配备制造厂商提供的操作使用说明书和维修保养手册);备有必要的备件和维修工具。   导航设备 声响信号 号笛外观、机械拉手及钢丝状况良好、活络,主、应急两路电源效用试验良好。   号旗和号型 号旗和号型的配备种类、数量满足要求,无破损。 航行灯和信号灯及白昼信号灯 航行灯和信号灯安装位置、灯具种类、型号、颜色、显示角度正确,备用灯泡的数量满足要求; 灯体水密完整,灯箱内涂有无光黑色漆; 双层灯体上下层连接良好; 主、应急电源供电试验正常; 电源失电、灯泡失效故障报警试验正常; 各种灯座或支架无明显腐蚀或损坏; 白昼信号灯外观检查部件完整、操作灵活、电源插头和驾驶台两侧的电源插座相匹配、备用灯泡的配备数量满足要求(至少2个),主、应急和便携式电源效用试验正常。   驾驶室可视范围 驾驶室视线不受阻碍,雨刷工作正常。   标准磁罗经 驾驶台上张贴的磁罗经自差表在有效期内;比对电罗经或船首向,确认磁罗经误差在允许范围内;主电源和应急电源供电试验正常;外观检查标准磁罗经状态良好,无气泡,无灰尘,照明正常,在操舵位置罗经读数清晰可见,标准磁罗经与操舵间通讯畅通。   雷达及自动跟踪装置 雷达天线、馈线、屏幕状态正常;效用试验正常;确认相关设备(如罗经、计程议等)信号已正确输入;主、应急电源供电正常。   计程仪 计程仪外观良好,效用试验正常。   AIS AIS年检报告有效;天线、设备、信号接口、连接电线/电缆、接地、维护保养状况良好;确认外部输入数据完整、正确,动态数据更新及时;主、应急电源供电及功能试验正常;未非正常关闭。   电罗经及复示器 主罗经外观及运转状况良好;各分罗经复示器指示数值与主罗经保持一致;船首向信号输出(提供给雷达、AIS、VDR/S-VDR)正常。   操舵 开航前12小时内已对操舵装置进行校核和试验,驾驶台和舵机舱张贴了操舵/应急操舵须知(方框图)。   测深仪 测深仪外观良好,效用试验正常。   航行数据记录仪( VDR/S-VDR ) VDR/S-VDR年检报告有效;外观检查主机、最终存储介质、标识、信号接口、连接电线/电缆、接地、维护保养状况良好;确认自动释放装置在有效期内或手动释放装置的有效性;定位信标和指示灯正常,电池在有效期内。设备自检及功能试验正常;主、应急电源供电试验正常;确认外部输入信号完整、正确;备用数据线良好。   通信设备 MF/HF无线电装置 天线、馈线、设备、接地等整体状况良好;无线电通话、DSC呼叫和NBDP通信试验正常;遇险专用按钮效用试验正常;船位及时间的自动或手动输入与外部GPS输入显示数据一致;打印机工作正常;设备自检系统正常;主、应急电源供电试验正常。   雷达应答器设备(SART) 配备数量、存放位置、IMO标志符合SOLAS公约要求;SART外观完整、机身上的标志、反光材料及固定装置良好;电池有效;效用试验正常。   双向无线电话 双向无线电话数量、存放位置及其标识符合SOLAS公约要求;备用电池在有效期内且密封完好;效用试验正常。   GMDSS 蓄电池 蓄电池维护、保养状况良好,保养记录完整准确;电压、电解液比重正常;电池容量、工作状态正常并能按要求向GMDSS设备供电;定期充放电正常。   卫星应急无线电示位标(EPIRB) 年度和五年度定期检测、维修证书有效;存放位置、IMO标志符合要求;设备完整性、固定情况、机身上的标志、反光材料良好;电池和静水压力释放器在有效期内;按说明进行测试、试验正常。   VHF无线电装置 天线、馈线、设备外观状态良好;设备各控制、指示装置功能正常;内置ID码及DSC收、发效用试验正常;通话效用试验正常;船位及时间的自动或手动输入与外部GPS显示数据应一致;主、应急电源供电试验正常。   国际海上安全信息接收机(NAVTEX) 天线、馈线、设备外观状态良好;设备各控制、指示装置功能正常;设备自检功能正常;打印装置状况正常;应急电源供电试验正常。   INMARSAT-C站 天线、馈线、设备、接地等整体维护、保养状况良好;ID码正确输入并锁定;设备自检功能正常;NBDP通信试验正常;遇险专用按钮效用试验正常;船位及时间的自动或手动输入与外部GPS输入显示数据一致;打印机工作状况正常;主、应急电源供电试验正常;EGC系统接收海上安全信息正常(适用于航行不具有国际NAVTEX业务的区域,如澳大利亚)。   设备操作 GMDSS 操作 无线电操作人员具备熟练操作本船GMDSS设备的能力,定期进行设备检查、试验并填写日志;高级船员熟悉遇险报警和本船的误报警的处理方法和程序。   驾驶台操作 驾驶员熟悉本船驾驶台各种仪器设备的操作和试验;“航行计划”的制定符合要求并报船长审核批准。   备注 完成日期: 完成人(签名): 船舶抵港前PSC自查项目表(三副) 类别 检查项目 检查要求 检查结果 救生 救生艇/救助艇 艇体外观良好,无破损或变形;外部附属部件和艇内隐蔽部位无破损或变形;艇钩内生根部位结构无过度腐蚀,滑车、钢丝绳、吊钩等活动件无严重腐蚀,润滑良好;各种标识、警告明晰。     救生筏 救生筏外壳无破损或变形,与筏架、静水压力释放器绑扎和连接方式正确;附连的装有说明书的密封筒状况良好,各种标识明晰;救生筏附近无障碍物。   救生/救助艇属具 属具数量满足要求,摆放整齐,完好可用,处于有效期内;艇内罗经状况良好。   救生设备存放 救生设备存放在要求的位置,标识明晰,支架无破损或变形。   救生艇筏释放装置 救生艇/救助艇的艇钩、传动装置、释放手柄、保险机构等部件状况良好,处于正确位置,无破损或变形,润滑良好;救生艇筏操作说明已经张贴,清晰可见,主/应急照明正常;在规定周期内进行了放艇脱钩试验正常(如可行,进行脱钩入水试验)。   救生圈/救生衣/救生服和抗暴露服 个人救生设备数量满足SOLAS公约要求,状况良好无破损,属具完好且摆放到位,标识清晰,处于有效期内;使用浸水保温服人员穿着合身。 救生信号/抛绳器 设备数量满足SOLAS公约要求,状况良好且摆放到位,标识清晰,处于有效期内。   消防 便携式灭火设备和装置 设备数量满足SOLAS公约要求,状况良好且摆放到位,与防火控制图一致,标识清晰,处于有效期内,支架无破损或变形,皮带及消防管路、阀无漏水;备用灭火器的数量满足SOLAS公约或船旗国要求。   个人装备 消防员装备、呼吸器及备用气瓶数量满足SOLAS公约要求,属件完整且无磨损、破损,呼吸器使用正常,低压报警有效,气瓶压力充足,使用人员穿着合身且熟练,设备摆放到位,标识清晰。   固定灭火装置 固定灭火装置,管路、阀门及储存容器状况良好,无明显锈蚀及破损,即刻可用,灭火剂处于有效期内。释放报警工作正常(如可行,进行试验),修理检查工具齐全。   探火系统 感温、感烟式火灾探头、火警按钮及控制屏外观良好,效用试验正常,各种标识清晰。   国际通岸接头 数量满足要求,附件齐全,能与消防管路连接,摆放到位且标识清晰。   EEBD 数量满足SOLAS公约或船旗国要求,气瓶压力正常,处于有效期内,摆放到位且标识清晰,有训练用设备。   文件与培训 应急部署表 根据实际人员制定,内容齐全,中英文对照,船员熟悉自身职责,船长已签名。   船上训练与授课 船上训练与授课周期、内容满足SOLAS公约要求,船员熟悉各种消防救生设备的使用。 维护和检查 已按规定对救生消防设备进行了周期性检查,并作了相应记录。 防火控制图 图上标示与实船配备一致;图纸经过主管机关或船级社批准盖章,张贴摆放到位;甲板室外放置防火控制图的容器水密,容器内图纸清晰,容器易打开。   手册、须知等 训练手册、防火安全操作手册及维护保养手册的内容与船上实际配备的设备一致,数量充足且摆放到位,船员已熟悉内容。   备注 完成日期: 完成人(签名): 船舶抵港前PSC自查项目表(轮机长) 类别 检查项目 检查要求 检验结果 文件 油类记录薄及溢油应变部署表 按照油类记录簿说明和相应代码准确记录每一项加装燃/润油、污水排放和残油处理等作业,每项作业完成后责任人签字;残油和含油污水交岸应保存主管机关认可的收据;残油(油泥)焚烧整个操作时间记入“油类记录簿”。溢油应变部署表应根据实际人员制定,内容齐全,中英文对照,船员熟悉自身职责,船长已签名。   消耗臭氧物质记录、换油记录、柴油机文件 为船上所有使用消耗臭氧物质的设备登记并记录其用量和添加时间、数量; 为船舶制定进入特殊区域时采取的换油程序和记录; 保存柴油机的防空气污染相关的技术文件。 机电设备的维护 船舶与设备的维护状况 机电设备的维护已按计划进行,设备工作状况正常,无明显缺陷或缺陷已经按照程序要求上报公司;机舱、舵机间等主要机器处所和控制站清洁。   临时修理 如使用管路卡箍和水泥堵漏箱,则应提供已申请安排做永久性修理的证据。 事故预防 危险机器处所的围护 机舱所有旋转设备应有有效保护或隔离; 各层平台边缘及梯道两侧及主机中间轴周围应有有效护栏; 舵机周围栏杆围护,周围地板应有防滑措施;   大件物品固定 机舱和甲板上所有大件物品,如:机舱行车、大型备件、滑油桶等绑扎固定良好。 氧气、乙炔管路及危险气瓶存放 氧气、乙炔瓶应分开单独放置,远离热源、绑扎牢固,平时锁闭存放,“禁止明火”标志清楚,乙炔管路上应装有防回火装置,氧、乙炔间应独立通风、使用防爆灯。 备注 完成日期: 完成人(签名): 船舶抵港前PSC自查项目表(大管轮) 类别 检查项目 检查要求 检查结果 主推进系统 主机 外表及底盘应保持清洁,无油迹,无严重锈蚀; 遥控、应急操纵、空气起动系统(包括安全阀、压力表)正常,无空气漏泄,有足够启动空气储备; 燃油和润滑油系统(包括泵、净油机、滤器、加热器和管系)保持良好状态,无泄漏; 淡水和海水系统无泄漏、补丁等; 排气管应有良好隔热层,无泄漏; 机电遥控、监测系统及温度/压力指示系统应保持在良好的工作状态; 集控室设备和指示器、报警(如低压、高温等)、保护等保持在良好的工作状态; 主机安保系统试验正常; 检修后全部主机高压油管护套安装良好,密封有效。 尾轴管密封 尾轴管密封装置工作正常,前后密封有效,无异常漏油水情况。 其他机械 辅助机械 为主机服务的各油泵、水泵、分油机、空压机等运行情况良好,仪表和报警正常,机身及底盘清洁无油污。 舵机、应急舵 主操舵装置从一舷的35度转到另一舷的30度转舵时间不大于28S; 一机组发生故障时,可以启用另一机组装置; 应急舵部件保养完好,能迅速启用,附近张贴附带方框图的操作说明; 所有高级船员应熟悉舵机操作和从一个系统到另一个系统的转换操作; 操舵系统管路无泄漏; 舵装置的安全报警装置完好; 舵机间清洁,舵机周围通道应有扶手和栏杆,格栅板和防滑地板清洁(86.7.1以后建造的船舶); 罗经复示器、舵角指示器工作正常,操作规程已张贴。 机舱环境 逃生通道及防火门 安全通道、应急逃生通道等紧急出口必须保持畅通,有明显的标志; 应急逃生通道门(盖)应里外两面可进行开关; 通道内应有充足照明(含应急灯); 通道内防火绝缘保持完整; 防火门应符合结构防火要求,自闭式防火门禁止使用门背钩/绳; 遥控释放关闭的防火门释放关闭功能良好。   天窗及挡板 机舱天窗、百叶窗、机舱通风挡板、防火挡板开关检查,状态良好。 机舱清洁 保持机械设备、油柜、管系、舱壁及地板、梯子、栏杆扶手等清洁; 无严重锈蚀,无油水长期渗漏的痕迹,无过多的污水; 没有跑、冒、滴漏油水现象,保持油盘及油槽清洁, 所有油污垃圾妥善处理。 备注 完成日期: 完成人(签名): 船舶抵港前PSC自查项目表(二管轮) 类别 检查项目 检查要求 检查结果 副机系统 副机 外表及底盘应保持清洁,无油迹,无严重锈蚀; 遥控、应急操纵、空气起动系统(包括安全阀、压力表)正常,无空气漏泄,有足够启动空气储备; 燃油和润滑油系统(包括泵、净油机、滤器、加热器和管系)保持良好状态,燃油泄漏油箱报警正常; 淡水和海水系统无泄漏、补丁等; 排气管应有良好隔热层,无泄漏; 机电遥控、监测系统及温度/压力指示系统应保持在良好的工作状态; 集控室设备和指示器、报警(如低压、高温等)、保护等保持在良好的工作状态; 副机安保系统试验正常; 检修后全部副机高压油管护套安装良好,密封有效。 辅助机械 为副机服务的各油泵、水泵、分油机、空压机等运行情况良好,仪表和报警正常,机身及底盘清洁无油污。 燃油/滑油系统 油舱空气管、测量管、加装管路、围油槽 各管路、阀门、空气管头、接口状况良好,无过度腐蚀或破损泄漏; 测量管盖子无缺失,自闭装置正常,无常开状况; 围油槽内清洁,无腐蚀或破损,泄放塞无缺失。     机舱油柜液位测量装置 油柜液位显示装置状况良好;玻璃管液位计无破损,未用塑料管等代替; 重力自闭式等机舱油舱测量管的自闭装置完整,保持常闭。 应急速闭装置 风油切断及速闭装置 应急风、油切断及机舱油柜速闭装置应定期试验,保持随时可用状态,其操作处有明显标志。   应急电源 应急发电机原动机 简明启动说明清晰张贴在应急发电机附近; 应急发电机能在模拟失电状态下迅速自动启动(如可行,进行试验)、供电; 应急发电机的两种启动方式均试验正常,且有足够的储备能源; 应急发电机油柜内要有充足的燃油; 应急发电机外观良好,无油泄漏痕迹,无烟气泄漏; 应急能源(蓄电池等)放置处所通风、照明、风雨密正常。 备注 完成日期: 完成人(签名): 船舶抵港前PSC自查项目表(三管轮) 类别 检查项目 检查要求 检查结果 防污染设备 机舱舱底水系统 机舱舱底及舵机间无过量油污水;设备和管路无明显漏水现象;应急舱底水吸口阀开关自如;机舱舱底水高位报警正常有效。 油水分离器/滤油设备 与实际设备相符的操作规程永久性张贴在油水分离/过滤设备处所,相关人员熟练操作; 设备、机舱、污水舱及管路布置应与IOPP证书上相关内容一致;无非法排放管路; 油水分离/过滤设备的壳体、泵、阀件、压力表/真空表等部件处于良好状态; 自动排油阀、三通阀转换功能正常,管路畅通; 15ppm监控装置试验正常; 油水分离器的记录仪工作正常; 船舶靠港/进入限制区域前,机舱污水排舷外阀必须关严上锁并挂警告标志牌; 船上应装设接受舱底水残余物的标准排放接头; 相关人员应能熟练操作排油监控系统和油水分离/过滤设备。 油水分离器/滤油设备已定期清洗,内部和排放管系无过多油污。 焚烧炉 与实际设备相符的操作规程永久性张贴在焚烧炉附近的位置; 相关人员应能熟练操作焚烧炉,无非法焚烧设备。 外观清洁,无油污,工作正常; 安全保护装置及报警装置处于正常工作状态; 保持适量灰烬备查。 生活污水处理装置 操作说明永久性张贴在该装置附件的可见处; 装置本体、泵、阀件等应处于良好状态; 生活污水出海阀关闭并锁紧并张贴禁排公告; 标准排放接头法兰、螺栓尺寸,应符合标准; 回流管或观察镜保持清洁或能观察; 消毒处理药剂数量充足。 救生消防设备 艇机/降落回收装置 试验艇机启动正常(连续三次,运转三分钟)。试验电启动方式(如有两组蓄电池,任一组均能单独启动),保证蓄电池电力充足。试验手动启动方式,检查螺旋桨旋转正常(正反转),试验转舵正常,试验手摇排水泵正常; 艇内油箱燃油充足,且适合航区环境温度的要求; 艇机固定牢固,外观良好,排烟管无锈蚀及任何泄漏,表面包扎完整。 艇架限位开关工作正常; 回收电动/气动马达工作正常。 消防管路 无严重腐蚀、洞穿、阀件活络无锈死;效用试验无漏泄。 消防泵 值班人员应能迅速启动消防泵;所有遥控位置启动正常,吸口阀保持长开; 应能保持足够的排出压力,压力表正常,阀件活络; 泵及底座外观良好,无严重腐蚀。   应急消防泵 应急消防泵处所IMO标识清晰,张贴有应急消防泵操作程序; 所有遥控位置启动正常,吸口阀保持长开; 应急消防泵能够正常启动(10分钟内至少两次),出水压力正常(空载状态下仍能同时供应两股水柱),无严重泄漏; 泵体无严重锈蚀,压力表正常,阀件活络,启动箱及进、出口阀有标识; 原动机处于良好状态,电动应急消防泵遥控装置正常; 柴油机日用燃油柜所盛装的燃油,应能使该泵在全负荷下运行至少3小时,另在机舱外储存足够燃油供泵再运行15小时; 泵间照明良好(含应急照明),无积水(有污水位报警的设备应保持良好)。   机舱局部水基灭火系统 系统定期试验,设备保养良好、工作正常。 甲板上隔离阀 标识清楚,开关活络。 锅炉 锅炉和关联系统包括阀件、水、蒸汽、燃烧和燃油系统、水位计压力表及其它附件工作正常,无任何泄漏; 各种报警装置(如极低/高水位等)、安全保护设备(如安全阀等)工作正常; 锅炉、蒸汽和排烟管等外部绝热包覆状况良好; 锅炉底座、防摇拉撑和底座支撑等状况良好。 甲板机械设备 锚机 锚机动力部分运行良好,无泄漏,底座无锈蚀。   绞缆机 绞缆机动力部分运行良好,无泄漏,底座无锈蚀。 起货机 起货机动力部分运行良好,无泄漏,底座无锈蚀。 管系、阀门 管系状况良好,无严重腐蚀,泄漏,阀门活络。 开关舱机 舱口盖开关正常,无液压油泄漏。 备注 完成日期: 完成人(签名): 船舶抵港前PSC自查项目表(电机
展开阅读全文

开通  VIP会员、SVIP会员  优惠大
下载10份以上建议开通VIP会员
下载20份以上建议开通SVIP会员


开通VIP      成为共赢上传

当前位置:首页 > 行业资料 > 航海/船舶

移动网页_全站_页脚广告1

关于我们      便捷服务       自信AI       AI导航        抽奖活动

©2010-2026 宁波自信网络信息技术有限公司  版权所有

客服电话:0574-28810668  投诉电话:18658249818

gongan.png浙公网安备33021202000488号   

icp.png浙ICP备2021020529号-1  |  浙B2-20240490  

关注我们 :微信公众号    抖音    微博    LOFTER 

客服