收藏 分销(赏)

金线串珠-璀璨夺目.doc

上传人:仙人****88 文档编号:11253797 上传时间:2025-07-10 格式:DOC 页数:4 大小:29.50KB 下载积分:10 金币
下载 相关 举报
金线串珠-璀璨夺目.doc_第1页
第1页 / 共4页
金线串珠-璀璨夺目.doc_第2页
第2页 / 共4页


点击查看更多>>
资源描述
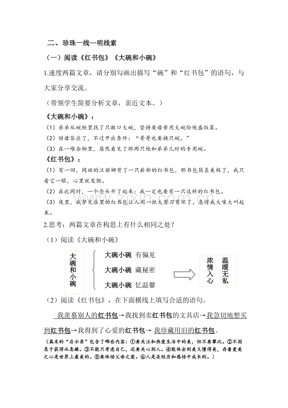
群文阅读教学设计 金线串珠 璀璨夺目 ——叙事性作品的线索 西安高新一中初中校区 赵娟平 教学目标: 1.通过对《羚羊木雕》《台阶》《我的第一本书》等课内文章构思的回顾,带领学生认识线索。 2.通过阅读《红书包》《大碗和小碗》及《沙坪的美酒》,引导学生明晰线索。 3.通过欣赏视频《筷子》,练习写提纲,让学生学会运用线索。 教学准备: 1.筛选材料,准备阅读文章:《红书包》《沙坪的美酒》和《大碗和小碗 》。 2. 制作PPT,下载《舌尖上的中国》和《筷子》等视频材料并剪辑。 教学过程: 一、寻珠觅线—识线索 《羚羊木雕》《台阶》《我的第一本书》这三篇文章有什么明显的特点? 都是以一个具体的事物作为文章的线索,串联相关的内容。 这是叙事类文章的一种巧妙的构思,其实,有很多作家在表达情感时,都用了这种巧妙的方法。 出示课题:金线串珠 璀璨夺目——叙事性作品的线索 二、珍珠一线—明线索 (一) 阅读《红书包》《大碗和小碗》 1.速度两篇文章,请分别勾画出描写“碗”和“红书包”的语句,与大家分享交流。 (带领学生简要分析文章,亲近文本。) 《大碗和小碗》: (1)弟弟从碗柜里找了只敞口大碗,坚持要母亲用大碗给他盛饭菜。 (2)继母答应了,不过开出条件:“哥哥也要换只碗。” (3)在一堆杂物里,居然看见了那两只他和弟弟儿时的专用碗。 《红书包》: (1)有一回,同班的汪丽娜背了一只崭新的红书包,那书包简直美极了,我只看它一眼,心里就发颤。 (2)在此同时,一个念头升了起来:我一定也要有一只这样的红书包。 (3)夜里,我梦见店里的红书包让人用一把大剪刀剪坏了,急得我大嚷大叫起来。 2.思考:两篇文章在构思上有什么相同之处? (1)阅读《大碗和小碗》 大碗和小碗 温暖无私 浓情入心 大碗小碗 有偏见 大碗小碗 藏秘密 大碗小碗 忆温馨 (2)阅读《红书包》,在下面横线上填写合适的语句。 我羡慕别人的红书包→我找到卖红书包的文具店→我急切地想买到红书包→我得到了心爱的红书包→ 我珍藏用旧的红书包。 (篇末的“启示录”包含了哪些内容:①要关注和热爱生活中的美,但不要攀比。②不因急于获得而急躁。③不能只考虑自己,还要关心别人。④能体会到美又懂得美,存着爱美之心是世界上最美的。⑤要体悟父母之爱。⑥人是在经历和感悟中成长的。) (二)阅读《沙坪的美酒》 1.即兴分配任务朗读文章。(教师朗读开头结尾1和6,学生小组朗读2小节,单个学生读3小节,男生读4小节,齐读5小节) 2.思考:本篇文章中,你最喜欢作者酌酒的哪一个画面? 学生畅言 PPT出示: 沙坪的美酒 丰子恺 怀念 友人相聚 把酒言欢 热爱 沙坪 儿女成长 酌酒欣慰 重庆 民族兴亡 吃酒念国 3. 本文中,作者所要表达的情感和“沙坪的美酒”有什么关系? “美酒”是文章的线索,作者巧借“沙坪的美酒”把不同的生活画面串联了起来,使文章条理更清晰,形象具体生动,感情层层深入,突出了中心。 (三)大家通过一起阅读以上三篇文章,有什么发现? 1.贯穿全文,把文章中的人物、事件有机地连在一起,使文章条理清晰,结构严谨。 2.有利于把握文章的主要内容,突出主题思想。 …… (四)欣赏视频《筷子》(视频播放时不出现名称) 1.整个视频中,哪个细节反复出现? 2.广告中的这个细节和我们读过的三篇文章有什么相同之处? 三、跳珠穿线—用线索 1.根据视频,结合生活,自拟题目,请以拟提纲的方式为文章设置线索。 2.交流分享: 四、总结提升 五、写作实践 完善课堂的提纲设计,将其写成一篇完整的文章。
展开阅读全文

开通  VIP会员、SVIP会员  优惠大
下载10份以上建议开通VIP会员
下载20份以上建议开通SVIP会员


开通VIP      成为共赢上传

当前位置:首页 > 包罗万象 > 大杂烩

移动网页_全站_页脚广告1

关于我们      便捷服务       自信AI       AI导航        抽奖活动

©2010-2025 宁波自信网络信息技术有限公司  版权所有

客服电话:0574-28810668  投诉电话:18658249818

gongan.png浙公网安备33021202000488号   

icp.png浙ICP备2021020529号-1  |  浙B2-20240490  

关注我们 :微信公众号    抖音    微博    LOFTER 

客服