收藏 分销(赏)

初中化学教师实验技能培训教材一.doc

上传人:仙人****88 文档编号:11211889 上传时间:2025-07-07 格式:DOC 页数:7 大小:1.16MB 下载积分:10 金币
下载 相关 举报
初中化学教师实验技能培训教材一.doc_第1页
第1页 / 共7页
初中化学教师实验技能培训教材一.doc_第2页
第2页 / 共7页


点击查看更多>>
资源描述
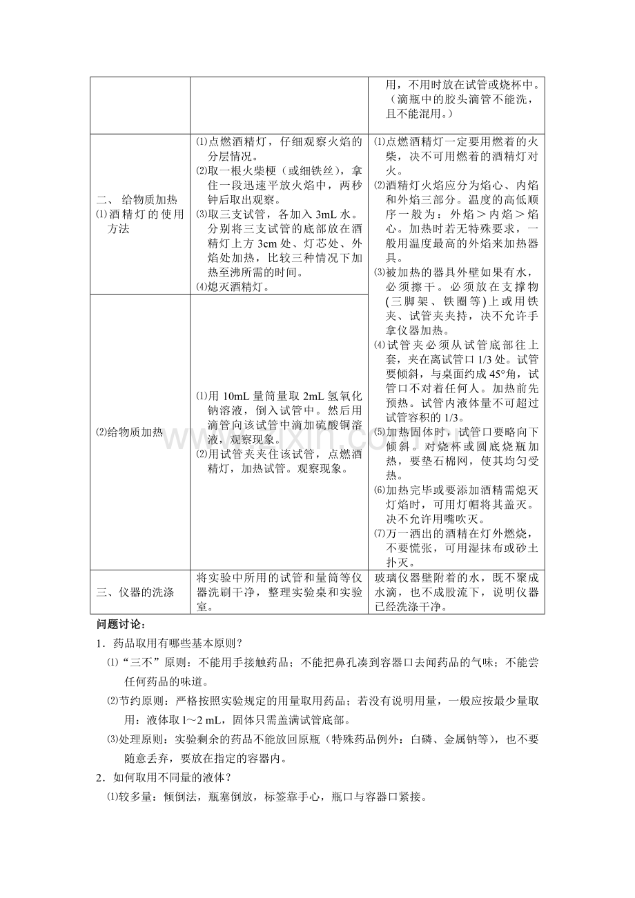
如皋市初中化学教师实验技能培训教材 如皋市第一中学 贾玉鸣 实验一 实验基本操作 实验目的: 1.体会化学实验是进行科学探究的重要手段,严谨的科学态度、正确的实验原理和操作方法是实验成功的关键。 2.能遵守实验室规则,初步形成良好的实验习惯。 3.能熟练进行药品的取用、物质的加热、洗涤仪器等实验基本操作。 实验用品: 仪器器材 镊子 试管 药匙 量筒 胶头滴管 烧杯 酒精灯 火柴 试管夹 试管刷 化学药品 锌粒 碳酸钠粉末 盐酸 水 氢氧化钠溶液 硫酸铜溶液 实验步骤: 序 号 操 作 注 意 点 一、 药品的取用 1.固体药品的取用⑴块状固体的取用 (取锌粒) ⑴打开瓶塞,倒放在桌上。 ⑵用镊子夹取锌粒,放入平放的容器口,再将试管慢慢直立,使块状物轻轻滑落至底部,以防打破容器底。 ⑶将试管放在试管架上。盖上试剂瓶塞,并将试剂瓶放回原处。 ⑴固体药品一般放在广口瓶中。 ⑵块状药品可用镊子夹取。 ⑶用过的药匙或镊子要立即用干净的纸擦拭干净,以备下次使用。 ⑷严格按照实验规定的用量取用药品;若没有说明用量,一般应按最少量取用。 ⑸取一定质量的固体药品用托盘天平。 ⑵粉状固体的取用 (取碳酸钠粉末) ⑴打开瓶塞,倒放在桌上。 ⑵先使试管倾斜,把盛有碳酸钠粉末的药匙(或纸槽)送入试管。再将试管慢慢直立。 ⑶将试管放在试管架上。盖上试剂瓶塞,并将试剂瓶放回原处。 2.液体药品的取用 ⑴量取一定体积液体 (量取2mL盐酸) ⑴先向量筒内倾倒液体至接近所需刻度时,停止倾倒。 ⑵改用胶头滴管滴加药液至所需刻度线。 ⑶将量取的2mL盐酸加入实验1中盛有碳酸钠溶液的试管中,观察现象。 ⑴液体药品一般放在细口瓶或滴瓶中。 ⑵倾倒法取液体,取下瓶塞倒放,标签靠手心,瓶口与容器口紧接。 ⑶用胶头滴管滴加,注意要“垂直悬空”。 ⑷读数时量筒应放平稳,,视线应与量筒内液体凹液面的最低处保持水平。 ⑸往很大或很小口的容器中倒液体时,应用玻璃棒引流。 ⑹用过的胶头滴管要立即洗净备用,不用时放在试管或烧杯中。(滴瓶中的胶头滴管不能洗,且不能混用。) ⑵用滴管取用少量液体 用胶头滴管向实验1中盛有锌粒的试管中滴加少量稀盐酸。观察现象。 二、 给物质加热 ⑴酒精灯的使用方法 ⑴点燃酒精灯,仔细观察火焰的分层情况。 ⑵取一根火柴梗(或细铁丝),拿住一段迅速平放火焰中,两秒钟后取出观察。 ⑶取三支试管,各加入3mL水。分别将三支试管的底部放在酒精灯上方3cm处、灯芯处、外焰处加热,比较三种情况下加热至沸所需的时间。 ⑷熄灭酒精灯。 ⑴点燃酒精灯一定要用燃着的火柴,决不可用燃着的酒精灯对火。 ⑵酒精灯火焰应分为焰心、内焰和外焰三部分。温度的高低顺序一般为:外焰>内焰>焰心。加热时若无特殊要求,一般用温度最高的外焰来加热器具。 ⑶被加热的器具外壁如果有水,必须擦干。必须放在支撑物(三脚架、铁圈等)上或用铁夹、试管夹夹持,决不允许手拿仪器加热。 ⑷试管夹必须从试管底部往上套,夹在离试管口1/3处。试管要倾斜,与桌面约成45°角,试管口不对着任何人。加热前先预热。试管内液体量不可超过试管容积的1/3。 ⑸加热固体时,试管口要略向下倾斜。对烧杯或圆底烧瓶加热,要垫石棉网,使其均匀受热。 ⑹加热完毕或要添加酒精需熄灭灯焰时,可用灯帽将其盖灭。决不允许用嘴吹灭。 ⑺万一洒出的酒精在灯外燃烧,不要慌张,可用湿抹布或砂土扑灭。 ⑵给物质加热 ⑴用10mL量筒量取2mL氢氧化钠溶液,倒入试管中。然后用滴管向该试管中滴加硫酸铜溶液,观察现象。 ⑵用试管夹夹住该试管,点燃酒精灯,加热试管。观察现象。 三、仪器的洗涤 将实验中所用的试管和量筒等仪器洗刷干净,整理实验桌和实验室。 玻璃仪器壁附着的水,既不聚成水滴,也不成股流下,说明仪器已经洗涤干净。 问题讨论: 1.药品取用有哪些基本原则? ⑴“三不”原则:不能用手接触药品;不能把鼻孔凑到容器口去闻药品的气味;不能尝任何药品的味道。 ⑵节约原则:严格按照实验规定的用量取用药品;若没有说明用量,一般应按最少量取用:液体取l~2 mL,固体只需盖满试管底部。 ⑶处理原则:实验剩余的药品不能放回原瓶(特殊药品例外:白磷、金属钠等),也不要随意丢弃,要放在指定的容器内。 2.如何取用不同量的液体? ⑴较多量:倾倒法,瓶塞倒放,标签靠手心,瓶口与容器口紧接。 ⑵较少量:用胶头滴管滴加,注意要“垂直悬空”。 ⑶极少量:用玻璃棒蘸取。如用pH试纸测液体的pH。 3.用量筒量取一定体积的容易时,如果仰视或俯视,有什么结果? 若俯视,所取溶液体积偏少;若仰视,所取溶液体积偏多。 4.酒精灯使用必须注意哪些方面? ⑴酒精不能装得太满,以不超过灯壶容积的2/3,不少于1/4。(酒精量太少则灯壶中酒精蒸气过多,易引起爆燃;酒精量太多则受热膨胀,易使酒精溢出,发生事故。) ⑵添加酒精时一定要借助小漏斗,以免酒精洒出。燃着的酒精灯,若需添加酒精,必须熄灭火焰。决不允许燃着时加酒精,否则很易着火,造成事故。 ⑶若要灯焰平稳,并适当提高温度可加金属网罩。 ⑷点燃酒精灯一定要用燃着的火柴,决不可用燃着的酒精灯对火。否则易将酒精洒出,引起火灾。决不能用一盏酒精灯去点燃另一盏酒精灯。 ⑸加热时若无特殊要求,一般用温度最高的外焰来加热器具。 ⑹被加热的器具必须放在支撑物(三脚架、铁环等)上或用坩埚钳、试管夹夹持,决不允许手拿仪器加热。 ⑺加热完毕或要添加酒精需熄灭灯焰时,可用灯帽将其盖灭。 ⑻不用的酒精灯必须将灯帽罩上,以免酒精挥发。 ⑼因为酒精易挥发,易燃,使用酒精灯时必须注意安全。万一洒出的酒精在灯外燃烧,不要慌张,可用湿抹布或砂土扑灭。 实验二 托盘天平的使用 实验目的: 1. 了解天平的主要构造,知道天平的调节方法。 2. 熟练使用托盘天平称量药品等。 实验用品: 仪器器材 托盘天平 药匙 化学药品 食盐 实验步骤: 序 号 操 作 注 意 点 1.托盘天平的构造 托盘、横梁、指针、平衡螺母、标尺、游码、刻度尺、底座。 ⑴托盘天平要放置在水平的地方。 ⑵要称量的物体不能直接放在托盘上,以免腐蚀托盘,对于固体药品先在两个托盘上各放一张大小相同的纸,然后称量。对于那些具有易潮解或有腐蚀性的药品(如氢氧化钠等),应当放在玻璃仪器里(如烧杯等)以免损坏天平。 ⑶添加砝码从估计称量物的最大值加起,逐步减小。 ⑷过冷过热的物体不可放在天平上称量。应先在干燥器内放置至室温后再称。 ⑸若称量指定质量的物质时,应先将该质量的砝码和片码(或游码)放在左盘上,然后往右盘上加被称物质,当被称物质的质量接近所需质量时,可左手拿药匙,右手轻拍左手,用振动药匙的方法使少量物质散落下来至天平平衡。 ⑹砝码不能用手拿,要用镊子夹取。游码也要用镊子移动。 ⑺精确度一般为0.1或0.2克。 2.调平衡 将托盘天平应放在水平桌面上,把游码拨到标尺左端零刻度处,调节平衡螺母,使指针指在标尺中央或左右两边摆动的幅度相等。 3.称量 被测物放在左盘上,在右盘里加砝码,当增减最小砝码也不能使天平平衡时,移动游码使天平平衡,这时砝码的总质量加上游码所示质量即为物体质量。 4.复位 称量完毕后,应把砝码放回砝码盒中,把游码移回零处,使天平恢复原来的状态。 问题讨论: 1.某样品的质量为10.6克,若将样品放在托盘天平的右盘上,则天平的读数是多少?(少于1克的用砝码) 实验三 酒精喷灯的使用和玻璃加工 实验目的: 1.了解酒精喷灯的构造、使用方法、火焰各区域温度的高低及各区域火焰的性质。 2.练习玻璃管的切割、圆口、弯曲和拉伸,练习玻璃棒的制作。 3.练习塞子钻孔的基本操作。 4.练习组装简单的气体发生装置。 实验用品: 仪器器材 酒精喷灯、锉刀(或薄片小砂轮)、石棉网、打孔器、玻璃管(内径3~4mm,内径6mm)若干、玻璃棒若干、橡皮塞若干、锥形瓶、长颈漏斗、集气瓶。 化学药品 工业酒精 实验步骤: 序 号 操 作 注 意 点 一、酒精喷灯1.了解酒精喷灯的构造和工作原理 点燃预热盘内的酒精以加热灯芯管,灯芯上吸附的酒精汽化从喷气孔喷出,遇空气火焰会自动在灯管口产生。火焰的大小与喷气孔的大小、酒精蒸汽的压强、空气的进入量有关。 ⑴酒精的注入量应在灯身容积的1/4~3/4之间,过多会喷出酒精,过少则会使灯芯烧焦。 ⑵如果预热盘内酒精燃烧完,火焰仍不能正常产生,可检查喷气孔是否通畅或重复预热之。 ⑶酒精喷灯的火焰由氧化焰、还原焰和焰芯三部分组成。最高温度在氧化焰的中部,用该部分加热 ⑷喷灯在工作半小时后应停止使用,用水或湿抹布给灯身降温后添加酒精方可使用。 ⑸使用完毕,熄灭喷灯时,用石棉网在管口盖灭。 ⑹添加酒精的方法:打开铜帽,用漏斗从壶口注入酒精,加入的酒精量不宜过多,拧紧铜帽。决不能在灯身尚热的情况下往预热盘内或灯身内添加酒精。 ⑺注意防止烧伤、烫伤。 2.使用酒精喷灯 ⑴使用前应先使灯身倒置,使灯芯吸上酒精。 ⑵往预热盘内添加酒精并点燃。 ⑶调节空气调节器使火焰正常。 二、玻璃操作 1.玻璃管的切割和圆口 ⑴将长约50cm的玻璃管平放在桌子的边缘上,左手按住要切割的部位(玻璃管的中部),右手用锉刀的棱边(也可用薄砂轮)在要切割的部位用力向前或向后锉一下。当锉出一个深而短的凹痕时用两手的拇指在凹恨后轻轻向后一折,玻璃管即断为两节。 ⑵将刚割断的玻璃管倾斜45°角,断口放在火焰的外焰中灼烧,不断转动玻璃管,直至管口变为平滑,取出玻璃管放在石棉网上冷却。 ⑴只能朝一个方向锉,不可来回锉。 ⑵加热时要缓慢而均匀地转动玻璃管,转动应朝一个方向进行,且双手距离应保持一定距离,以防玻璃管软化时发生扭曲、拉伸或缩短。 ⑶弯成角度后,用手堵住管口的一端在另一端轻轻吹气可使弯曲处圆滑。 ⑷若所需角度较小时,可分几次弯成。分几次弯成的玻璃管,在做第二、第三次弯曲时应在第一次受热部位的偏左或偏右处进行加热和弯曲,这样弯曲处不易发生缩陷的毛病。 ⑸拉至所需细度后,可以一手持玻璃管,使它竖直下垂一会儿,然后放平冷却,再按需要截断,并将断面圆口。 ⑹放在石棉网上自然冷却。防止烫伤。 2.玻璃管的弯曲及拉伸 ⑴弯曲:双手持玻璃管,手心向上把需要弯曲的地方放在火焰上预热,然后在火焰中使玻璃管缓慢、均匀而不停地向同一个方向转动,至玻璃受热(变黄)即出,轻轻“V”字型(两手向上如图所示)弯出所需要的角度。 ⑵拉伸:两手执着玻璃管的两端,掌心相对,加热方向和弯曲操作的方向相同,加热程度要强些(玻璃管要烧成红黄色),才从火焰中取出,两手平稳地沿水平方向移动,开始时慢些,逐步加快拉成内径约为1mm的毛细管。 3.玻璃棒的制作 将长约40cm的玻璃棒在其中间部位用锉刀或砂轮截断,在火焰中圆口,即制得玻璃棒。 三、橡皮塞钻孔 ⑴塞子的选择:塞子的大小应与仪器的口径相符,塞子进入瓶颈部分不能少于塞子本身高度的1/2,也不能高于本身的2/3。 ⑵钻孔器的选择:钻孔器应比玻璃管口径略粗,因为橡皮塞有弹性,孔道钻成后会收缩,使孔径变小。 ⑶钻孔:如图,将塞子 小的一端朝上,平放在木板上,左手持塞,右手握住钻孔器,钻之前在钻孔器上涂点水或甘油将钻孔器按在选定的位置上,朝一个方向下压旋转。当钻至一半时,以反方向旋转,并向上拔,取出钻孔器。按同法在大头钻孔,注意要对准小的那端孔位。直到两端的圆孔贯穿为止。拔出钻孔器,将钻孔器中的橡皮取出。 ⑷钻孔后,检查孔道是否合适,若玻璃管轻松的插入圆孔,说明孔过大,孔和玻璃管间密封不严,塞子不能使用;若塞孔稍小或不光滑时,可用圆锉修整。 ⑴塞子的选择要考虑到塞上玻璃管后塞子可能略有变大。 ⑵钻孔时,钻孔器应垂直于塞子,不能左右摆动,也不能倾斜,以免把孔钻斜。 ⑶玻璃管插入橡胶塞的方法:用水或甘油把玻璃管润湿后,用布包住玻璃管,然后用手握住玻璃管的前端,把玻璃管慢慢旋入塞孔内。注意,用力不要过猛,手离橡皮塞不要太远,防止玻璃管折断,刺伤手。 四、仪器的连接 1.把玻璃管插入带孔橡皮塞 左手拿橡皮塞,右手拿玻璃管(靠近要插入塞子的一端)。先把要插入塞子的玻璃管的一端用水润湿,然后稍稍用力转动使它插入。    小心!不要使玻璃管折断,以致刺破手掌。 2.连接玻璃管和橡皮管 左手拿橡皮管,右手拿玻璃管,先把玻璃管口用水润湿,稍稍用力即可把玻璃管插入胶皮管。 3.在容器口塞橡皮塞 左手拿容器,右手拿橡皮塞慢慢转动,塞进容器口。 切不可把容器放在桌上再使劲塞进塞子,因为这样做容易压破容器。 4.组装一套气体发生装置 ⑴连接好气体发生装置后都要检查装置的气密性。 ⑵组装成套仪器装置,装配的正确顺序是:由下而上,从左到右,先主后辅。实验完毕拆卸仪器装置的顺序正好相反。 问题讨论: 1.酒精喷灯的构造怎样、如何使用? 2.切割玻璃管时应注意什么?为什么要圆口? 3.如何弯曲、拉伸玻璃管? 4.为什么向塞子插入玻璃管前要涂抹甘油或水?
展开阅读全文

开通  VIP会员、SVIP会员  优惠大
下载10份以上建议开通VIP会员
下载20份以上建议开通SVIP会员


开通VIP      成为共赢上传

当前位置:首页 > 教育专区 > 初中化学

移动网页_全站_页脚广告1

关于我们      便捷服务       自信AI       AI导航        抽奖活动

©2010-2026 宁波自信网络信息技术有限公司  版权所有

客服电话:0574-28810668  投诉电话:18658249818

gongan.png浙公网安备33021202000488号   

icp.png浙ICP备2021020529号-1  |  浙B2-20240490  

关注我们 :微信公众号    抖音    微博    LOFTER 

客服