收藏 分销(赏)

华中科技大学临床医学专业学位研究生培养方案总则.doc

上传人:w****g 文档编号:11183832 上传时间:2025-07-04 格式:DOC 页数:7 大小:116.01KB 下载积分:6 金币
下载 相关 举报
华中科技大学临床医学专业学位研究生培养方案总则.doc_第1页
第1页 / 共7页
华中科技大学临床医学专业学位研究生培养方案总则.doc_第2页
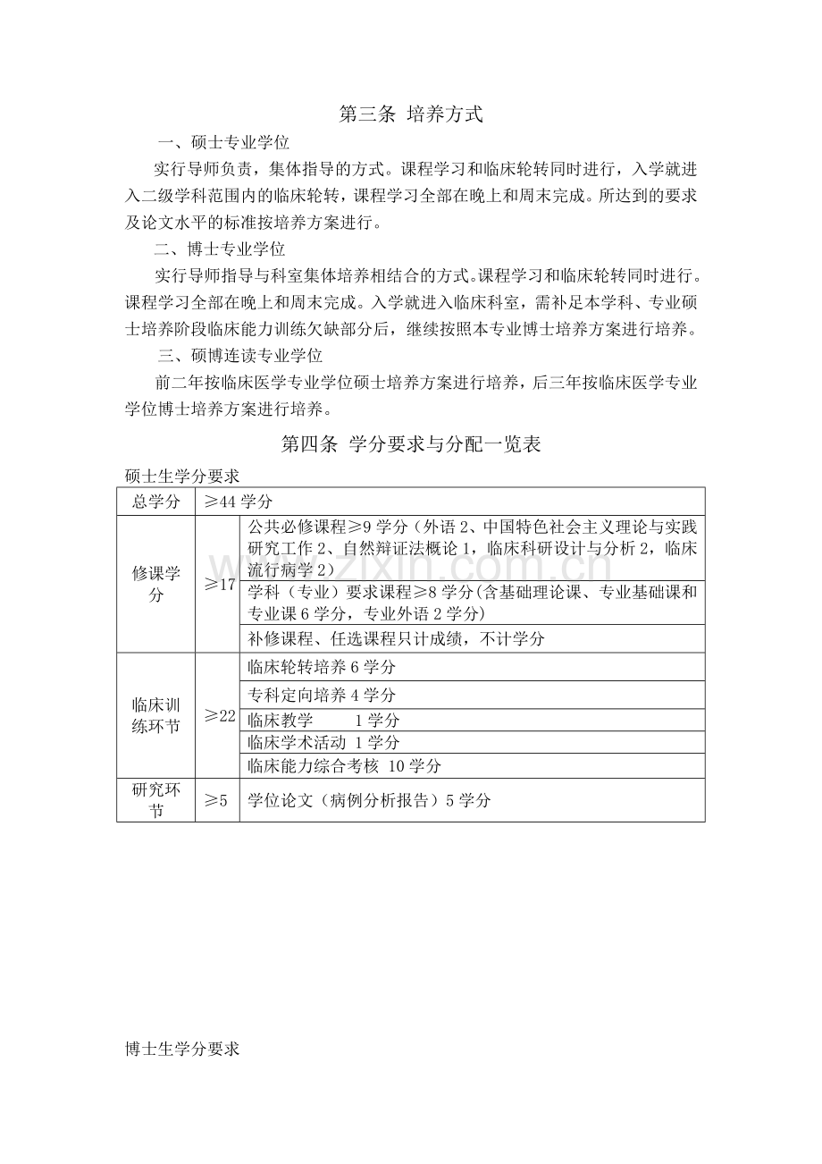
第2页 / 共7页


点击查看更多>>
资源描述
华中科技大学 临床医学专业学位研究生培养方案总则 第一条 培养目标 一、硕士专业学位 (一)拥护中国共产党的领导,拥护社会主义制度,热爱祖国,具有良好的医德医风,团结协作,身体健康,愿为我国现代化建设和临床医学事业而献身; (二)具有较强的临床分析和思维能力,能独立处理本学科领域内的常见病,能对下级医师进行业务指导,达到高年住院医师的临床工作水平; (三)掌握本学科坚实的基础理论和系统的专业知识; (四)能结合临床实际,学习并掌握临床科学研究的基本方法,完成一篇学位论文并通过答辩; (五)掌握一门外国语,具有较熟练阅读本专业外文资料的能力。 二、博士专业学位 (一)拥护中国共产党的领导,拥护社会主义制度,热爱祖国,具有良好的医德医风,团结协作,身体健康,愿为我国现代化建设和临床医学事业而献身; (二)具有较严密的逻辑思维和较强的分析问题、解决问题的能力,熟练地掌握本学科的临床技能,能独立处理本学科常见病及某些疑难病症,能对下级医师进行业务指导,达到初年主治医师的临床工作水平; (三)掌握本学科坚实宽广的基础理论和系统深入的专业知识; (四)具有从事临床科学研究工作的能力,能紧密结合临床实践,选定科研课题,实施科学研究,完成一篇具有一定临床应用价值的学位论文并通过答辩; (五)掌握一门外国语,能熟练阅读本专业外文资料,具有一定的听、说和写作能力。 第二条 学习年限 一、硕士专业学位 学习年限3年。 二、博士专业学位 学习年限3年。 三、硕博连读专业学位 经硕士研究生入学考试录取的临床医学专业学位研究生采取“分段连续培养、阶段考核筛选、择优进入第二阶段、攻读博士学位”的培养方式,学习年限5年。其中第一阶段二年,第二阶段三年。完成第一阶段学习,阶段考核优秀者,临床转博,进入第二阶段,攻读博士学位;阶段考核合格,但未能升入第二阶段者,完成硕士专业学位的本部培养内容并达到要求,可申请硕士专业学位;阶段考核不合格者中止学习。 第三条 培养方式 一、硕士专业学位 实行导师负责,集体指导的方式。课程学习和临床轮转同时进行,入学就进入二级学科范围内的临床轮转,课程学习全部在晚上和周末完成。所达到的要求及论文水平的标准按培养方案进行。 二、博士专业学位 实行导师指导与科室集体培养相结合的方式。课程学习和临床轮转同时进行。课程学习全部在晚上和周末完成。入学就进入临床科室,需补足本学科、专业硕士培养阶段临床能力训练欠缺部分后,继续按照本专业博士培养方案进行培养。 三、硕博连读专业学位 前二年按临床医学专业学位硕士培养方案进行培养,后三年按临床医学专业学位博士培养方案进行培养。 第四条 学分要求与分配一览表 硕士生学分要求 总学分 ≥44学分 修课学分 ≥17 公共必修课程≥9学分(外语2、中国特色社会主义理论与实践研究工作2、自然辩证法概论1,临床科研设计与分析2,临床流行病学2) 学科(专业)要求课程≥8学分(含基础理论课、专业基础课和专业课6学分,专业外语2学分) 补修课程、任选课程只计成绩,不计学分 临床训练环节 ≥22 临床轮转培养6学分 专科定向培养4学分 临床教学 1学分 临床学术活动 1学分 临床能力综合考核 10学分 研究环节 ≥5 学位论文(病例分析报告)5学分 博士生学分要求 类 别 硕-博连读、直攻博研究生 已获硕士学位博士生 以同等学历报考(未获硕士学位)博士生 总学分 ≥74学分 ≥44学分 按硕博连读、直攻博研究生的要求培养,入学前已修研究生课程可申请免修 修 课 学 分 ≥30 公共必修课≥14学分(中国特色社会主义与实践研究2,自然辩证法1,中国马克思主义与当代2、硕士一外2、英语强化训练1.5、外语论文写作1.5,临床科研设计与分析2,临床流行病学2) ≥15 中国马克思主义与当代2、英语强化训练1.5、外语论文写作1.5 学科(专业)要求课程≥16学分(专业基础课和专业课14,专业外语2) 专业基础和专业课8,专业外语2 补修课程、任选课程只计成绩,不计学分 补修课程、任选课程只计成绩,不计学分 临 床 训 练 环 节 ≥27 临床轮转6学分 ≥17 专科定向培养9学分(其中担任住院总医师或助理2学分) 专科定向培养5学分(其中担任住院总医师或助理2学分) 临床教学1学分 临床教学1学分 临床学术活动 1学分 临床学术活动 1学分 临床综合能力考核10学分 临床综合能力考核10学分 研 究 环 节 ≥17 选题报告1学分 ≥12 选题报告1学分 病例分析报告5学分 发表论文1学分 发表论文1学分 学位论文10学分 学位论文10学分 第五条、课程设置与学分要求一览表 硕士生课程设置及学分要求 类别 课程 课程代码 课程名称 学时 学分 季节 开课单位 公共必修课 408.601 中国特色社会主义理论与实践研究工作 36 2 秋 马克思主义学院 408.602 自然辩证法概论 18 1 秋 马克思主义学院 411.500 外语 32 2 秋 外语学院 513.510 临床科研设计与数据分析 32 2 秋 公共卫生学院 513.519 临床流行病学 32 2 秋 公共卫生学院 学科专业要求 课程 专业基础课(具体名称见培养方案) 68 4 医学院相关院系 专业课(具体名称见培养方案) 32 2 教学医院 专业外语 40 2 教学医院 非学位要求课程 补修课程 研究生可根据个人兴趣,选修学位要求以外的课程,但必须征得导师同意。 已获硕士学位的博士生课程设置及学分要求 类别 课程 课程代码 课程名称 学时 学分 季节 开课单位 公共课 408.810 中国马克思主义与当代 36 2 秋 马克思主义学院 411.800 外语论文写作 24 1.5 秋 外语学院 411.801 英语强化训练 60 1.5 秋 外语学院 学科专业要求课程 专业基础课(具体名称见培养方案) 100 6 医学院相关院系 专业课(名称见培养方案) 32 2 教学医院 专业外语 40 2 教学医院 非学位要求课程 补修课程 研究生可根据个人兴趣,选修学位要求以外的课程,但必须征得导师同意。 (注:硕博连读、直攻博研究生在硕士选课基础上补足学分) (参考书目见各专业培养方案) 第六条 临床能力训练 一、硕士专业学位 本阶段临床轮转为二级学科的基础训练,以二级学科的各专业轮转为主,兼顾相关学科。轮转的总时间不少于一年半,轮转的科室一般为三至四个,每个科室三至四个月。本学科的临床训练时间不少于一年。研究生通过本阶段的临床能力训练,掌握各专业基本诊断、治疗技术、本学科常见病、多发病的病因、发病机理、临床表现、诊断和鉴别诊断及处理方法等,学会门急诊处理、重危病人抢救、病历书写、临床教学等技能,培养严谨的科学作风和高尚的医德。 研究生根据本专业培养方案中的轮转科室要求完成规定的工作量,达到应有的质量,认真填写培养手册,完整记录培养过程。出科时需进行转科考核,考核不合格者不能参加阶段考核。 二、博士专业学位 根据各学科特点进行一年半的三级学科训练,担任住院总医师或相当住院总医师工作半年以上。主要从事本专业临床工作,完成专科病房高年住院医师工作。通过专科培训,培养较严密的逻辑思维和较强的分析问题、解决问题的能力,能熟练掌握本专业常见病诊疗技术,能独立处理本学科常见病及某些疑难病症。要求分管理体制6张左右床位,看门诊病人1000人次以上;看急诊病人500人次以上;参加会诊20次以上;经管病人有书写病历40份以上(其中要求10份英文病历摘要)。要求认真填写培养手册,完整记录培养过程。(各学科专业具体工作量要求见各专业培养方案,非临床学科专业参照制定) 第七条 临床能力考核 一、硕士专业学位 (一)转科考核 按培养方案的要求在二级学科内轮转,每轮完一个科室,由科室负责人员召集有关人员对其进行考核,填写转科考核表。 (二)阶段考核(毕业考核) 专业学位研究生完成培养方案的临床训练要求后,对其临床能力及全面素质的考核,考核其是否达到高年住院医师水平。考核由学校统一安排,按学科、专业组织进行。申请临床转博士的硕士生必须通过学校组织的阶段考核,考核优秀者继续攻读临床医学专业博士学位。 二、博士专业学位 (一)住院总医师工作考核 博士专业学位研究生在完成不少于半年的住院总医师工作后,上级医师和科主任对其总体工作进行考核,作出正确评价,被考核对象要填写工作总结表。 (二)毕业时临床能力考核 博士专业学位研究生完成了培养方案要求的临床能力训练后,毕业时要参加临床能力考核,考核其是否达到初年主治医师水平。考核由学校统一安排,按学科、专业组织进行。 考核的具体办法详见《华中科技大学临床专业学位考核规定》。 第八条 科研训练及学位论文 一、硕士专业学位 申请硕士专业学位者在进行第一阶段临床能力训练的同时,还必须进行临床科研能力训练。具体要求:掌握文献检索方法、学会收集资料、数据处理等科学研究的基本方法,培养临床思维能力与分析能力,结合临床实际,完成一篇以总结临床实践经验为主的学位论文或病例分析报告(含文献综述)。研究生从事科研工作不能占用临床能力训练时间,一般不安排脱产进行论文写作。 二、博士专业学位 (一)研究生在导师指导下,进行严格的科研训练,结合临床工作完成一篇学位论文(含文献综述)。应选择临床医疗实践中出现的理论或技术问题为研究课题,利用已有的研究手段,进行临床应用或临床应用基础性研究,从中学会临床科学研究方法,使其具有从事临床科学研究的能力,科研工作的脱产时间不得超过6个月(含论文撰写)。 (二)博士专业学位论文的要求 1.论文课题紧密结合临床实际; 2.研究结果对临床工作具有一定的应用价值; 3.论文表明申请人具有运用所学知识解决临床实际问题和从事临床科学研究的能力。 (三)为了保证博士专业学位的论文质量,对论文工作必须加强过程管理。严格执行开题报告,定期科研工作汇报,以及学位论文预答辩制度。 1.开题报告 研究生在确定选题后,应写出文献综述,递交学位论文开题申请,并在其培养单位所在科室进行开题。时间安排在第二学年结束前。 2.定期工作汇报 研究生在论文工作期间,应在指导小组或课题组内定期汇报本阶段的论文工作情况,指导小组及课题组成员就科研工作中所遇到的问题、下一步的计划等提出意见或建议,以使科研工作能沿着正确的方向深入进行,论文工作结束时需作好工作汇报方可撰写论文。工作汇报须有详解纪录。 3.论文预答辩 研究生论文撰写完成后,在正式提出答辩申请前须在本学科、专业进行预答辩,以保证论文答辩质量。 第九条 学位授予 一、硕士专业学位 研究生的论文工作要求于当年5月底前结束。研究生完成培养方案的全部要求后,可申请论文答辩。申请人须按要求提供学位申请材料,经培养单位和研究生院审核批准后方可进行论文答辩。临床能力毕业考核合格,学位论文答辩通过,经学位审议委员会和医科学科评议组讨论通过后方可授予临床医学硕士专业学位。 二、博士专业学位 (一)研究生在完成博士专业学位的全部培养要求后,经导师和科主任同意后可申请论文答辩。申请人须按要求提供学位申请材料,培养单位和研究生院审核其学位申请材料,批准后方可进行论文答辩。 (二)临床能力毕业考核合格,学位论文答辩通过,经学位审议委员会和医科学科评议组讨论通过后方可授予临床医学博士专业学位。 第十条 组织管理 实行分级管理,导师、科室、医院研究生管理部门和研究生院负责相应的组织和管理职能。 一、硕士专业学位 实行导师负责,集体指导的方式。成立以二级学科为单位的导师指导小组,其主要职责是负责硕士生在二级学科内三个及以上学科的临床轮转训练的指导和考核。导师要指导研究生在本学科的临床能力培养和指导其完成学位论文。 二、博士专业学位 实行导师指导与科室集体培养相结合的方式。负责博士生三级学科的专科培训及担任住院总医师或相当住院总医师工作半年以上的临床指导和指导研究生完成学位论文。
展开阅读全文

开通  VIP会员、SVIP会员  优惠大
下载10份以上建议开通VIP会员
下载20份以上建议开通SVIP会员


开通VIP      成为共赢上传

当前位置:首页 > 教育专区 > 其他

移动网页_全站_页脚广告1

关于我们      便捷服务       自信AI       AI导航        抽奖活动

©2010-2026 宁波自信网络信息技术有限公司  版权所有

客服电话:0574-28810668  投诉电话:18658249818

gongan.png浙公网安备33021202000488号   

icp.png浙ICP备2021020529号-1  |  浙B2-20240490  

关注我们 :微信公众号    抖音    微博    LOFTER 

客服