收藏 分销(赏)

外悬挑脚手架技术交底.doc

上传人:人****来 文档编号:11149721 上传时间:2025-07-03 格式:DOC 页数:8 大小:646.50KB 下载积分:6 金币
下载 相关 举报
外悬挑脚手架技术交底.doc_第1页
第1页 / 共8页
外悬挑脚手架技术交底.doc_第2页
第2页 / 共8页


点击查看更多>>
资源描述
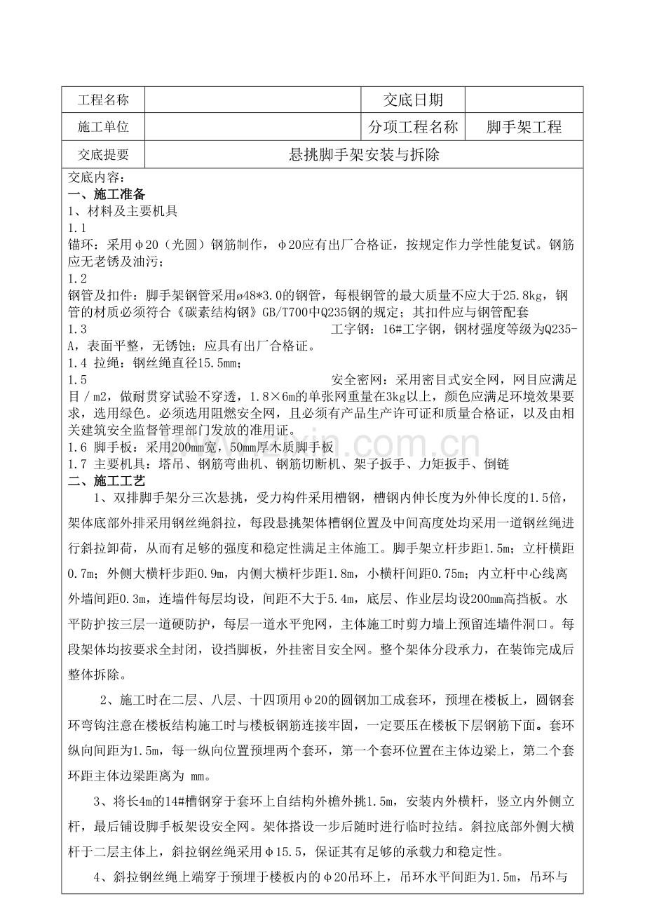
外悬挑脚手架技术交底 8 2020年4月19日 文档仅供参考,不当之处,请联系改正。 工程名称 交底日期 施工单位 分项工程名称 脚手架工程 交底提要 悬挑脚手架安装与拆除 交底内容: 一、施工准备 1、材料及主要机具 1.1 锚环:采用φ20(光圆)钢筋制作,φ20应有出厂合格证,按规定作力学性能复试。钢筋应无老锈及油污; 1.2 钢管及扣件:脚手架钢管采用ø48*3.0的钢管,每根钢管的最大质量不应大于25.8kg,钢管的材质必须符合《碳素结构钢》GB/T700中Q235钢的规定;其扣件应与钢管配套 1.3 工字钢:16#工字钢,钢材强度等级为Q235-A,表面平整,无锈蚀;应具有出厂合格证。 1.4 拉绳:钢丝绳直径15.5mm; 1.5 安全密网:采用密目式安全网,网目应满足 目/m2,做耐贯穿试验不穿透,1.8×6m的单张网重量在3kg以上,颜色应满足环境效果要求,选用绿色。必须选用阻燃安全网,且必须有产品生产许可证和质量合格证,以及由相关建筑安全监督管理部门发放的准用证。 1.6 脚手板:采用200mm宽,50mm厚木质脚手板 1.7 主要机具:塔吊、钢筋弯曲机、钢筋切断机、架子扳手、力矩扳手、倒链 二、施工工艺 1、双排脚手架分三次悬挑,受力构件采用槽钢,槽钢内伸长度为外伸长度的1.5倍,架体底部外排采用钢丝绳斜拉,每段悬挑架体槽钢位置及中间高度处均采用一道钢丝绳进行斜拉卸荷,从而有足够的强度和稳定性满足主体施工。脚手架立杆步距1.5m;立杆横距0.7m;外侧大横杆步距0.9m,内侧大横杆步距1.8m,小横杆间距0.75m;内立杆中心线离外墙间距0.3m,连墙件每层均设,间距不大于5.4m,底层、作业层均设200mm高挡板。水平防护按三层一道硬防护,每层一道水平兜网,主体施工时剪力墙上预留连墙件洞口。每段架体均按要求全封闭,设挡脚板,外挂密目安全网。整个架体分段承力,在装饰完成后整体拆除。 2、施工时在二层、八层、十四顶用φ20的圆钢加工成套环,预埋在楼板上,圆钢套环弯钩注意在楼板结构施工时与楼板钢筋连接牢固,一定要压在楼板下层钢筋下面。套环纵向间距为1.5m,每一纵向位置预埋两个套环,第一个套环位置在主体边梁上,第二个套环距主体边梁距离为 mm。 3、将长4m的14#槽钢穿于套环上自结构外檐外挑1.5m,安装内外横杆,竖立内外侧立杆,最后铺设脚手板架设安全网。架体搭设一步后随时进行临时拉结。斜拉底部外侧大横杆于二层主体上,斜拉钢丝绳采用φ15.5,保证其有足够的承载力和稳定性。 4、斜拉钢丝绳上端穿于预埋于楼板内的φ20吊环上,吊环水平间距为1.5m,吊环与梁主筋绑扎牢固;要有足够的锚固长度。斜拉钢丝绳下端设在脚手架的主节点处,钢丝绳应绕过槽钢底部兜紧。钢丝绳的上下两端分别采用3个绳卡上紧卡死,绳卡间距不得小于110mm。为使钢丝绳2个吊点同时受力,避免脚手架受力前后变形不一,斜拉时要用手拉葫芦拉紧。 5、架体中间采用一道钢丝绳斜拉于架体外排立杆主节点上起到卸载防倾作用,钢丝绳纵向间距3.6m,垂直方向上与底部斜拉钢丝绳交错布置。安装上采用手拉葫芦上紧,主节点处采用双扣件。斜拉吊点处设一根小横杆与立杆扣紧且顶墙以承受水平分力。 6、剪刀撑:外脚手架的两端转角处开始设置剪刀撑,每6m设置一组,剪刀撑与地面角度45-60°,搭接长度不小于1m,扣件三个一组,搭接两头外露不小于100。剪刀撑的设置应在外侧立面整个高度上连续设置。每道剪刀撑跨越立杆的根数必须符合规范规定,每道剪刀撑宽度不应小于4跨,且不应小于6m。剪刀撑搭设应随立杆、纵向和横向水平杆等同步搭设,应用旋转扣件固定在与之相交的横向水平杆的伸出端或立杆上,旋转扣件中心线离主节点的距离不宜大于150mm。 7、木板:搭完架体后,脚手架里排立杆与结构层之间均应铺设木板:板宽为200mm,里外立杆间应满铺脚手板,无探头板。脚手板须用14#铅丝双股并联绑扎,不少于4点,要求绑扎牢固,交接处平整,铺设时要选用完好无损的脚手板,发现有破损的要及时更换。 在每个阳台转角处应设兜网。 8、防护栏杆及安全网:脚手架搭设好之后,张挂符合规范的合格安全网,安全网不能有孔洞,而且按照规范要求每一个结点都扎牢。脚手架外侧必须设0.9m高的防护栏杆和20cm高踢脚板,顶排防护栏杆不少于2道,高度分别为0.9m和1.3m。脚手架内侧形成临边的(如遇大开间门窗洞等),在脚手架内侧设0.9m的防护栏杆和30cm高踢脚杆。 9、架体防护:在里立杆与墙体之间,用小兜网设置内挡防护,防护从第二步脚手架开始设置,每隔三步设置一挡防护,全高不少于二道内挡防护。操作层必须设置内挡防护。 10、外挑水平防护:外挑水平防护必须以主体结构为支撑点,在墙体上预埋PVC套管,用钢管扣件与墙体牢固连接形成支撑系统。严禁与架体连接。上部每次悬挑中部搭设一道水平安全防护网,宽度3米,外高内低,斜向上上挑角度15°,满挂安全网。 11、扫地杆设置:每根立杆的底座向上200mm处,应设置纵、横向扫地杆,用直角扣件与立杆固定。 12、脚手架的拉结点:每层均设,间距不大于5.4m,且必须与内外立杆相连。脚手架与楼体拉结点,采用扣件连接与建筑物可靠拉接。严禁使用仅有拉接的柔性拉墙件。当搭至有连墙件的构造点时,在搭设完该处的立杆、纵向水平杆、横向水平杆后应立即设置连墙件。本工程在结构施工过程中根据脚手架平面布置图在剪力墙或梁上预埋钢管,当脚手架搭设至该位置时,用φ48钢管与铁件扣件连接。连墙件应从第一步纵向水平杆处开始设置。拉结点在转角范围内和顶部处加密,即在转角l米以内范围按垂直方向每3.6m设一拉结点。 13、立杆接长除了顶层顶步可采用搭接外,其余各层各步必须采用对接扣件进行连接,扣件脚手架的底步立杆应采用不同长度的钢管参差布置,使相邻两根立杆上部接头相互错开,不在同一平面上,以保证脚手架的整体性。扣件和螺栓脚手架的立杆都应垂直立稳,底部都应用牵杠、横楞相互连接。 14、立杆应纵成线,横成方,垂直偏差不得大于1/200。立杆接长应使用对接扣件连接,相邻的两根立杆接头应错开500mm,不得在同一步架内。立杆下脚应设纵横向扫地杆。 15、纵向水平杆在同一步架内纵向高差不得超过全长的1/300,局部高差不得超过50mm。纵向水平杆宜设置在立杆内侧,其长度不宜小于三跨,宜采用对接扣件连接,纵向水平杆必须形成闭合。纵向水平杆的对接扣件应交错布置;两根相邻纵向水平杆的接头不宜设置在同步或同跨内;不同步或不同跨两个相邻接头在水平方向错开的距离不应小于500mm;各接头中心至最近主节点的距离不宜大于纵距的1/3,有高低差的脚手架,必须将高差处用钢管和木板封闭。 16、横向水平杆主节点处必须设置一根横向水平杆,用直角扣件扣紧且严禁拆除。主节点处两个直角扣件的中心距不应大于150mm。作业层处的非主节点处的横向水平杆宜根据脚手板的需要等间距设置,最大间距不得大于1/2纵距。横向水平杆两端应用直角扣件固定在立杆上。横向水平杆应设在纵向水平杆与立杆的交点处,与纵向水平杆垂直。横向水平杆端头伸出外立杆应大于100mm,伸出里立杆为300mm。同一立面的小横杆,应对等交错设置,设置立杆上下对齐。 17、十字型、开口型双排脚手架的两端均必须设横向斜撑,中间宜每隔6跨设置一道(高度在24米以下的封闭型脚手架可不设置横向斜撑,24m以上脚手架,除拐角应设置横向斜撑外,中间应每隔6跨设置一道)。 18、脚手架架体四角作好防雷接地保护。所有扣件紧固力矩,应达到45~55N•m。 19、脚手架内使用电焊气割工艺时,应严格按照国家特殊工种的要求和消防规定执行。增派专职人员,配备料斗(桶),防止火星和切割物溅落。严禁无证动用焊割工具。 20、当日完工后,应仔细检查岗位周围情况,如发现留有隐患的部位,应及时进行修复或继续完成至一个程序、一个部位的结束,方可撤离岗位。 21、脚手架沿建筑物四周通长搭设。脚手架必须配合施工进度搭设,一次搭设高度高出操作层不宜大于一步架。脚手架上不能随意悬挑卸料台。 22、施工电梯处悬挑脚手架断开,具体位置见施工电梯详图。 三、注意事项: 1. 搭设架子前应进行保养,除锈并统一涂色,颜色力求环境美观。脚手架立杆、防护栏杆、踢脚杆统一漆黄色,剪力撑统一漆红白色@500mm。底排立杆、扫地杆均漆红白相间色,楼层分隔线涂刷斜向黑黄漆,间距300mm。 2. 水平悬挑梁必须保证有足够的锚固强度和截面抗屈曲能力,水平悬挑梁的纵向间距与上部脚手架立杆的纵向间距相同,立杆直接支承在悬挑梁上。上部脚手架立杆与挑梁支承结构应有可靠的定位连接措施,以确保上部架体的稳定。采用在挑梁或纵向钢粱上焊接150-200mm、外径φ40mm的钢管,立杆套座其外,并同时在立杆下部设置扫地杆。当水平悬挑梁遇剪力墙时,墙模板安装应预留型钢160mm*210mm洞口。型钢固定选用三个固定锚环,锚环必须预埋至砼梁、板底层钢筋位置,并应与砼梁、板底层钢筋焊接或绑扎牢固,锚固长度应符合现行国家标准《砼结构设计规范》中钢筋锚固的规定,锚环距构件边缘0.2米处做开口锚环,单面焊接10d,其它锚环见大样图。工字钢安装完成后锚环(预留洞)上部及两侧用木楔子对塞加固,严禁工字钢和拉环直接焊接。具体构造详见下图: 脚手架立杆 20mm钢筋 角焊接 悬挑梁 见详图 3. 悬挑脚手架的关键在于阳角型钢的固定,阳角型钢在找准位置后按照2中所述进行锚环的预埋,固定后架设上部脚手架,过程同悬挑脚手架。 4. 当悬挑脚手架遇阳台、凸窗板等悬挑板时,在非悬挑板外边垫设垫块,使型钢末端高出楼面300mm,避免型钢和板面接触后向其传递荷载。保证悬挑部分安全,该部位型钢上部斜拉钢丝绳的锚环只能预埋在非悬挑的结构上,用两根直径不小于15mm钢丝绳进行斜拉,内侧拉在本层上,外侧拉在上一层上。并悬挑层以下2层悬挑板模板必须先支撑后拆除 6. 拉结点应保证牢固,防止其移动变形,且尽量设置在外架大小横杆接点处。外墙装饰阶段拉结点,也须满足上述要求,确因施工需要除去原拉结点时,必须重新补设可靠,有效的临时拉结点,以确保外架安全可靠。 7.搭设参数中在外悬挑构件位置处的型钢长度为锚固长度+悬挑构件长度+悬挑段型钢长度,施工过程中如遇到与搭设参数不符合时,应按照规范要求(锚固长度+悬挑构件长度)不应小于悬挑段型钢长度的1.25倍进行取材。 五、检验与验收: 1.脚手架搭设完毕或分段搭设完毕,应按规定对脚手架工程的质量进行检查,经检查合格后方可交付使用。 2.本工程悬挑脚手架搭设完成后必须经项目部组织技术安全人员进行检查验收,验收合格后方可使用。 3.锚环必须预埋进结构内,预埋深度和外漏长度必须严格按照施工方案进行,且保证相邻拉环之间间距,特殊部位必须按照施工方案特殊节点进行设置,严禁随意设置。 4.验收时应具备下列文件: ①脚手架构配件的出厂合格证或质量分类合格标志; ②脚手架工程的施工记录及质量检查记录; ③脚手架搭设过程中出现的重要问题及处理记录, ④脚手架工程的施工验收报告。 5.脚手架工程的验收,除查验有关文件外,还应进行现场检查,检查应着重以下各项,井记入施工验收报告。 ①构配件和加固件是否齐全,质量是否合格,连接和挂扣是否紧固可靠; ②安全网的张挂及扶手的设置是否齐全; ③支垫是否符合规定; ④连墙件的数量、位置和设置是否符合要求; ⑤垂直度及水平度是否合格。 六、安全保证技术措施 1.安全保证措施: a.脚手架搭设人员必须是经过国家现行标准《特种作业人员安全技术考核管理规则》考核合格的架子工,搭设脚手架人员必须戴安全帽、安全带,穿防滑鞋。 b.不得将模板支撑、缆风绳、泵送管等固定在脚手架上,严禁任意悬挂起重设备。 c.六级及六级以上大风或雾时,停止搭设脚手架作业。 d.在脚手架使用阶段,严禁任意拆除各种杆件。 e.在脚手架上进行电、气焊作业时,应由专人防护及看守。 f.在脚手架搭设前,操作层加载荷载前,每搭设10m高度及达到设计高度时应对脚手架进行质量检查,发现问题及时整改。 2.搭设安全技术措施 a.钢管架应设置避雷针,分置于主楼外架四角立杆之上,并联通大横杆,形成避雷网络,并检测接地电阻不大于30Ω。 b.外脚手架不得搭设在距离外架空线路的安全距离内,并做好可靠的安全接地处理。 c.定期检查脚手架,发现问题和隐患,在施工作业前及时维修加固,以达到坚固稳定,确保施工安全。 d.外脚手架严禁钢竹、钢木混搭,禁止扣件、绳索、铁丝、竹篾、塑料篾混用。 e.外脚手架搭设人员必须持证上岗,并正确使用安全帽、安全带、穿防滑鞋。 f.严禁脚手板存在探头板,铺设脚手板以及多层作业时,应尽量使施工荷载内、外传递平衡。 g.保证脚手架体的整体性,不得与井架、升降机一并拉结,不得截断架体。 h.结构外脚手架每支搭一层,支搭完毕后,经项目部安全员验收合格后方可使用。任何班组长和个人,未经同意不得任意拆除脚手架部件。 i.严格控制施工荷载,脚手板不得集中堆料施荷,施工荷载不得大于4.0kN/m2,确保较大安全储备。 j.结构施工时不允许多层同时作业,装修施工时同时作业层数不超过两层,临时性用的悬挑架的同时作业层数不超过两层。 k.当作业层高出其下连墙件3.6m以上、且其上尚无连墙件时,应采取适当的临时撑拉措施。 l.各作业层之间设置可靠的防护栅栏,防止坠落物体伤人。 3.拆除安全技术措施 a.拆架前,全面检查拟拆脚手架,根据检查结果,拟订出作业计划,报请批准,进行技术交底后才准工作。作业计划一般包括:拆架的步骤和方法、安全措施、材料堆放地点、劳动组织安排等。 b.拆架时应划分作业区,周围设绳绑围栏或竖立警戒标志,地面应设专人指挥,禁止非作业人员进入。 c.拆架的高处作业人员应戴安全帽、系安全带、扎裹腿、穿软底防滑鞋。 d.拆架程序应遵守“由上而下,先搭后拆”的原则,即先拆拉杆、脚手板、剪刀撑、斜撑,而后拆小横杆、大横杆、立杆等,并按“一步一清”原则依次进行。严禁上下同时进行拆架作业。 e.拆立杆时,要先抱住立杆再拆开最后两个扣,拆除大横杆、斜撑、剪刀撑时,应先拆除中间扣件,然后托住中间,再解端头扣。 f.连墙杆(拉结点)应随拆除进度逐层拆除,拆抛撑时,应用临时撑支住,然后才能拆除。 g.拆除时要统一指挥,上下呼应,动作协调,当解开与另一人有关的结扣时,应先通知对方,以防坠落。 h.拆架时严禁碰撞脚手架附近电源线,以防触电事故。 i.在拆架时,不得中途换人,如必须换人时,应将拆除情况交代清楚后方可离开。 j.拆下的材料要徐徐下运,严禁抛掷。运至地面的材料应按指定地点随拆随运,分类堆放,“当天拆当天清”,拆下的扣件和铁丝要集中回收处理。 k.高层建筑脚手架拆除,应配备良好的通讯装置。 l.输送至地面的杆件,应及时按类堆放,整理保养。 m.当天离岗时,应及时加固尚未拆除部分,防止存留隐患造成复岗后的人为事故。 n.如遇强风、大雨、雪等特殊气候,不应进行脚手架的拆除,严禁夜间拆除。 o.翻掀垫铺木板应注意站立位置,并应自外向里翻起竖立,防止外翻将木板内未清除的残留物从高处坠落伤人。 审核人 交底人 接受交底人
展开阅读全文

开通  VIP会员、SVIP会员  优惠大
下载10份以上建议开通VIP会员
下载20份以上建议开通SVIP会员


开通VIP      成为共赢上传

当前位置:首页 > 品牌综合 > 技术交底/工艺/施工标准

移动网页_全站_页脚广告1

关于我们      便捷服务       自信AI       AI导航        抽奖活动

©2010-2026 宁波自信网络信息技术有限公司  版权所有

客服电话:0574-28810668  投诉电话:18658249818

gongan.png浙公网安备33021202000488号   

icp.png浙ICP备2021020529号-1  |  浙B2-20240490  

关注我们 :微信公众号    抖音    微博    LOFTER 

客服