收藏 分销(赏)

年产10万吨甲醇初步设计——课程设计.doc

上传人:快乐****生活 文档编号:11067271 上传时间:2025-06-30 格式:DOC 页数:21 大小:2.59MB 下载积分:10 金币
下载 相关 举报
年产10万吨甲醇初步设计——课程设计.doc_第1页
第1页 / 共21页
年产10万吨甲醇初步设计——课程设计.doc_第2页
第2页 / 共21页


点击查看更多>>
资源描述
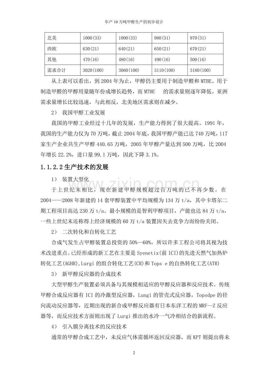
年产10万吨甲醇生产的初步设计 绪论 1.1概述 1.1.1甲醇的意义及作用 甲醇作为及其重要的有机化工原料,是碳一化学工业的基础产品,在国民经济中占有重要地位。长期以来,甲醇都是被作为农药,医药,染料等行业的工业原料,但随着科技的进步与发展,甲醇将被应用于越来越多的领域。 1.1.2甲醇的生产工艺及发展 1.1.2.1 生产的发展 世界甲醇工业的发展 总体上说,世界甲醇工业从90年代开始经历了1991-1998的供需平衡,1998-1999的供大于求,从2000年初至今的供求基本平衡三个基本阶段。[1]据Nexant Chen Systems公司的最新统计,全球2004年甲醇生产能力为4226.5万t/a[2]以下是最近几年的甲醇需求统计。 全球主要地区甲醇消费构成 2001年 2002年 2003年 2004年 按用途分 甲醛 940(31) 970(32) 1010(32) 1050(33) MTBE 830(28) 810(26) 780(25) 760(22) (其中美国) 470(16) 430(14) 340(11) 270(8) 醋酸 270(9) 290(9) 300(10) 310(10) MMA 90(3) 90(3) 100(3) 100(3) 其他 880(29) 900(29) 930(30) 970(30) 需求合计 3020(100) 3060(100) 3100(100) 3180(100) 按地区分 亚洲 920(30) 940(31) 990(32) 1040(33) 北美 1000(33) 1000(33) 980(31) 970(31) 西欧 630(21) 640(21) 650(21) 670(21) 其他 470(16) 480(16) 490(16) 500(16) 需求合计 3020(100) 3060(100) 3110(100) 3180(100) 从上表可以看出,到2004年为止,甲醇仍主要用于制造甲醛和MTBE。用于制造甲醛的甲醇用量随年份成增长趋势,而MTBE 的需求量则逐年降低。亚洲需求量增长比较迅速,与此相反,北美地区需求则在减少。 2) 我国甲醇工业发展 我国的甲醇工业经过十几年的发展,生产能力得到了很大提高。1991年,我国的生产能力仅为70万吨,截止2004年底,我国甲醇产能已达740万吨,117家生产企业共生产甲醇440.65万吨,2005年甲醇产量达到500万吨,比2004年增长22.2%,进口量99.1万吨,因此下降3.1%。 1.1.2.2生产技术的发展 1) 装置大型化 于上世纪末相比,现在新建甲醇规模超过百万吨的已不再少数。在2004——2008年新建的14套甲醇装置中平均规模为134万t/a,其中卡塔尔二期工程项目高达230万t/a。最小规模的是智利甲醇项目,产能也达84万t/a,一些上世纪末还称得上经济规模的60万t/a装置因失去竞争力而纷纷关闭。 2) 二次转化和自转化工艺 合成气发生占甲醇装置总投资的50%—60%,所以许多工程公司将其视为技术改进重点。已经形成的新工艺在主要是Syenetix(前ICI)的先进天然气加热炉转化工艺(AGHR),Lurgi的组合转化工艺(CR)和Tops e的自热转化工艺(ATR) 3) 新甲醇反应器的合成技术 大型甲醇生产装置必须具备与其规模相适应的甲醇反应器和反应技术。传统甲醇合成反应器有ICI的冷激型反应器,Lungi的管壳式反应器,Topsdpe的径向流动反应器等,近期出现的新合成甲醇反应器有日本东洋工程的MRF--Z反应器等,而反应技术方面则出现了Lurgi推出的水冷一气冷相结合的新流程。 4) 引入膜分离技术的反应技术 通常的甲醇合成工艺中,未反应气体需循环返回反应器,而KPT则提出将未反应气体送往膜分离器,并将气体分为富含氢气的气体,前者作燃料用,后者返回反应器。 5) 液相合成工艺 传统甲醇合成采用气相工艺,不足之处是原料单程转化率低,合成气净化成本高,能耗高。相比之下,液相合成由于使用了比热容高,导热系数大的长链烷烃化合物作反应介质,可使甲醇合成在等温条件下进行。 1.1.3产品的性质及用途 1.1.3.1物理性质 甲醇在常温下为无色透明具有酒精气味的挥发性液体,冰点-97.68℃,沸点64.7℃,自燃点470℃,闪点12℃。 甲醇与空气混合形成爆炸混合物,爆炸极限为5.5-36.5%(V)。 甲醇可与水、乙醇、乙醚等互溶。与乙醇不同,甲醇不和水形成恒沸混合物,因此甲醇与水的混合物可以用分馏方法分开。甲醇不同于其它醇,有剧毒,易燃烧,饮后会使人眼睛失明,量多可致死,吸入甲醇蒸汽或长期与甲醇蒸汽接触,也会引起中毒。掺有甲醇的酒精称为变性酒精,不能饮用。 1.1.3.2化学性质 甲醇含有一个甲基与一个羟基。因它含有羟基,所以具有醇类的典型反应,因它含有甲基,所以又能进行甲基化反应。甲醇可以与一系列物质反应,所以甲醇在工业上有着十分文广泛的应用。 a.甲醇氧化生成甲醛、甲酸 甲醇在空气中可被氧化为甲醛,然后被氧化为甲酸 CH3OH + 1/202=HCHO+H2O HCHO + 1/202=HCOOH b.甲醇与氨以一定比例混合,在370-420℃,5.0-20.0MPa压力下,以活性氧化铝为催化剂进行合成,得一甲胺、二甲胺、三甲胺、再经精馏,可得一、二、三甲胺产品。 CH3OH+NH3=CH3NH2+ H2O 2CH3OH+NH3=(CH3)2NH+ 2H2O 3CH3OH+NH3=(CH3)3N+ 3H2O c.甲醇羰基化,生成醋酸 甲醇与一氧化碳在碘化钴均相催化剂存在,压力65.0 MPa 温度250℃下,或者在非均相铑催化剂(以碘为助催化剂)存在,压力3.0-4.0 MPa温度180℃,能合成醋酸。 CH3OH+CO=CH3OOCH d.甲醇酯化,生成各种酯类化合物 e.甲醇与甲酸生成甲酸甲酯 CH3OH+HCOOH=HCOOCH3+H2O f.甲醇与硫酸反应生成硫酸氢甲酯、硫酸二甲酯 CH3OH+H2SO4=CH3HSO4+H2O 2CH3OH+H2SO4=(CH3)2SO4+H2O g.甲醇氯化,生成氯化甲烷 甲醇与氯气混合,以氯化锌为催化剂可生成一、二、三氯甲烷,直至四氯甲烷。 CH3OH+Cl2+H2=CH3+HCL+H20 CH3CL+Cl2=CH2Cl2+HCL CH2CL2+Cl2=CHCl3+HCL CHCL3+Cl2=CCl4+HCL h.甲醇与氢氧化钠反应,生成甲酸钠 甲醇与氢氧化钠在85-100℃,下反应脱水可生成甲醇钠。 CH3OH+NaOH=CH3Ona+H2O i.甲醇的脱水 在高温下,在ZSM-5型分子筛或5-15埃的金属硅铝催化剂下,甲醇可脱水生成二甲醚。 CH3OH=(CH3)2O+H2O j.甲醇与苯反应,生成甲苯 在340-830℃下,甲醇与苯在催化剂存在下生成甲苯。 CH3OH+C6H6=C6H5CH3+H2O l.甲醇与二硫化碳(CS2)反应,生成二甲基硫醚,再与硫酸氧化生成二甲基亚砜。 4CH3OH+CS2=2(CH3)2S+C02+2H2O 3(CH3)2S+2HNO3=3(CH3)2SO+2NO+H2O m.甲醇的裂解 甲醇在加温加压下,可在催化剂上分解为CO和H2 CH3OH=CO+2H2 1.1.3.2产品的用途 甲醇作为化工原料,主要用于生产甲醛,其消耗量占目前甲醇总产量的近一半,其次用作甲基化剂,生产甲胺,甲烷氯化物、丙烯甲酯、甲基丙烯酸甲醇酯、对苯二甲酸二甲酯等。甲醇羰基化可生产醋酸、醋酐、甲酸甲酯、碳酸二甲酯等,甲醇也可生产敌百虫、甲基对硫磷、多菌灵等农药。甲醇经生物发酵可以生产甲醇蛋白,用作饲料添加剂。近年来,随着一碳化学的发展,由甲醇出发合成乙二醇、乙醇、乙醛等工艺路线正在日益受到注意。由甲醇与异丁烯反应生产甲醇叔丁基醚的技术发展很快,产量逐年增大。 甲醇也是优良的能源和车船用燃料,它可以与汽油混合作为汽车燃料,也可以 直接用作车船用燃料。 1.1.4 厂址选择 1.1.4.1厂址选择原则 厂址选择是十分重要的环节是工业布局的最终环节和工业基本建设的前期工作,也是工业项目可行性研究的组成部分。它根据工业地区布局和新建项目设计任务书的各项要求,由规划与设计部门共同承担,在实地踏勘及区域性技术经济调查的基础上,对各地建设条件分析评价,并选择若干个能基本满足建厂要求的厂址方案作定性与定量相结合的技术经济综合论证,从而确定最优的建设地点和具体厂址。厂址选择通常分为两个阶段:①确定选址范围和建厂地点。侧重考虑厂址的外部区域经济技术条件,包括:距离原材料、燃料动力基地和消费地的远近;与各地联系的交通运输条件;当地的厂际生产协作条件;供水、排水及电源的保证程度;原有城镇基础和职工生活条件;有否可供工业进一步发展、工业成组布局和城镇发展的场地;是否与城镇规划及区域规划相协调;土地使用费用、建筑材料来源及施工力量等。②确定厂址最后具体位置。主要考虑项目设计任务书和厂区总平面布置的有关要求及投资约束条件。包括:厂址场地条件,如建设用地的面积与外形、地势坡度、工程地质与水文地质状况、地震裂度、灾害性威胁(如洪水、泥石流等),土地征用的数量、质量及处理难度,厂址下有无矿藏等;距水源地的远近和给排水的扬程;修建铁路专用线与厂外公路等交通设施的工程量与投资;供电、供热设施的工程量及投资;距已有城镇生活区与公共服务设施的远近;“三废”排放对城镇和周围环境的影响及环保费用等。厂址一经选定,不仅对所在地区的经济发展、城镇建设和环境质量产生重要影响,而且直接关系到新建项目的基本建设投资和建厂速度,并长期影响企业的经营、管理等经济效果。 1.1.4.2本次设计的厂址选择 本次甲醇生产厂址选择在黑龙江省大庆市让胡路区马鞍山。大庆市位于黑龙江省西部,松嫩平原中部,是一座以石油、石化和高科技产业著称的新兴城市,是祖国北方一颗璀璨的明珠,被誉为“绿色油化之都,天然百湖之城,北国温泉之乡”。让胡路区资源优势突出,发展潜力巨大,特别是农业资源开发、化工产业发展前景广阔。自然资源丰富有优质草原76万亩、耕地12万亩、水面6万亩、森林21万亩、湿地2.1万亩;让胡路区石化资源得天独厚,是全国最大的石油石化生产基地,辖区共有各类石油化工企业94家,天然气储备9.75亿立方米、原油3000万吨,有各类化工原料及中间体29大类、78个品种,聚丙烯轻烃等年生产能力达百万吨;存量资产优良,有可利用闲置资产37处,包括工业厂房、办公楼、商服、铁路专用线、冷暖库等资产,总净值4000多万元,总面积385.4万平方米. 甲醇生产主要以大庆油田丰富的天然气资源为原料。得天独厚的原料优势,先进的生产工艺,现代化的质量监测手段,严格的内部管理。高于国家标准的内控标准,为产品质量提供了可靠的保证。 该厂址选择距离火车站只有 2公里,厂内可设火车专用线、汽车装车场及 300余节铁路罐车、10余辆公路槽车,产品运输十分便利。原料、质量、价格的优势,方便的交通运输,可以为产品的销售提供便利条件。 1.1.5 生产规模 产品名称 设 计 能 力 生产时间 产 量 工业甲醇 300天 100000吨/年 334吨/天 1.1.6生产工艺过程 1.1.6.1生产工艺原理 造气工段:使用二步法造气 CH4+H2O(气)→CO+3H2-205.85 kJ/mol CH4+O2→CO2+2H2+109.45 kJ/mol CH4+O2→CO+2H2+35.6 kJ/mol CH4+2O2→CO2+2H2O+802.3 kJ/mo 甲醇合成 甲醇合成气经预热后进入甲醇合成塔,在铜基催化剂的作用下,发生如下反应: CO+2H2=CH3OH+Q CO2+3H2=CH3OH+H2O+Q 反应过程中尚有以下副反应: 2CO+4H2=CH3OCH3+H2O 2CO+4H2=CH3CH2OH+H2O 4CO+8H2=C4H9OH+3H2O 同时也有甲酸甲酯、乙酸甲酯及其它高级醇,高级烷烃类生成,还有逆变换 12 热交换,被加热直接进去第一精馏塔5顶部温度(60~80),与萃取水汇合后进入塔5的顶部下面的第3~4块板。此处甲醇溶液一般含2%~10%。 从闪蒸罐出来的粗甲醇,加入氢氧化钠中和有机酸后,经过换热器4被萃取水加热至60~80,进入塔5。由于塔5顶部加入了萃取水,改变了低沸物、高沸物和甲醇的相对挥发度,结果大部分的杂质(除了微量的低沸物和高沸物)从塔顶蒸汽中带。馏出物的温度控制在60~70.塔顶蒸汽在冷凝器8中部分冷凝以后,再在冷却器9中进一步冷却到常温。二甲醚和其他不凝性气体同少量的甲醇由冷却器9出口排放掉。冷凝液大部分返回塔5一部分高沸物被脱除掉。第一精馏塔的操作压力一般0~3.5MPa。 第一精馏塔的釜底液一般含甲醇15%~35%,温度70~90,送入第二精馏塔10中部。塔10的操作压力一般也为0~0.35MPa。在塔10内从甲醇中分离出大部分水。塔10顶部馏出的组成,对制取高纯度甲醇和减少甲醇的损失是很重要的。要求塔10馏出液含高级醇类的很少,一般为0.32%~2%其中乙醇应低于0.2%,而含水量以0.5~0.6%为宜,否则将影响第三精馏塔13的操作。显然,金塔13的物料含水量越少,该塔的精制能力越大。 第二精馏塔10的釜液温度一般为90~110,大约含有甲醇0~15%,水85%~100%,以及少量高级醇类和有机杂质,出塔后分为两路流经热交换器3和4,分别预热粗甲醇和塔2回收甲醇后,用作塔5的溶剂水和塔2的洗涤水。从塔10下部侧线采出的高沸点杂质中,部分是异丁醇和正丁醇,温度一般为80~95,其组成大致是水55%~75%,油和高级醇类30%~35%,甲醇1%~10%,在离析器中分为两层,大部分不溶于水的物质在上层,进行回收利用,下层含有水、甲醇和少量高沸物,作为粗甲醇回收或返回塔10的下部。 第二精馏塔塔10的气相溜出物主要是甲醇并含有少量的水和乙醇以及微量的高沸点和低沸点杂质,温度一般为65~75.塔10的气相馏出物通过冷凝器12部发冷凝成液体,一般馏出量的65%~85%,返回塔内回流;未冷凝的馏出物从塔13中部的一块塔板进入。另一种方法是塔10的馏出物全部冷凝后,大部分返回塔内回流,其余少部发采出送入塔13. 第三精馏塔13的操作压力一般0~0.35MPa。塔13的底部温度为75~90,约含30%~90%甲醇、高级醇1%~20%(包括乙醇)、其他有机物0.5%和地狱50%的水,从塔釜采出一小部分,约为进塔量的1.3%~14%,以排除乙醇和高级醇以及其他杂质。如果塔釜水的含量超过50%,则乙醇在塔底得不到浓缩,而在塔内上升,这时除在塔釜采出一部分外,还需要在塔下部分适当的位置(高级醇类浓缩处)侧线进行采出,以排除乙醇和高级醇类及有机杂质。 如果进第三精馏塔13的物料中轻组合含量很少,且可以忽略计时,其塔顶馏出物中甲醇含量最少为99.95%,温度为55~80,在冷凝器15中全部冷凝。冷凝液分为两部分,其比例为(4~5):1大部分返回塔内回流,小部分采出,即为成品甲醇另一种情况,如果金塔13物料中含有比较多的轻组分杂质,则冷凝液的绝大部分返回塔顶回流,而少量(约占冷凝量0.1%~0.4%)返回塔5的中部,再去除轻组分杂质。这时由塔13顶部向下的系第4~6块板采出精甲醇,采出两一般与回流量的质量比为1:(4~5) . 二、 甲醇生产的物料平衡计算 2.1. 反应器物料平衡计算 已知:年产100000吨精甲醇,每年以300个工作日计。 精甲醇中甲醇含量(wt):99.95% 粗甲醇组成(wt):[Lurgi低压合成工艺] 甲醇:93.89% 轻组分[以二甲醚(CH3)2O计]:0.188% 重组分[以异丁醇C4H9OH计]:0.026% 水:5.896% 所以:时产精甲醇:Kg/h 时产粗甲醇: Kg/h 根据粗甲醇组分,算得各组分的生成量为: 甲醇(32): Kg/h 434.03kmol/h 9722.22 Nm3/h 二甲醚(46):27.796 Kg/h 0.604 kmol/h 13.536 Nm3/h 异丁醇(74):3.844 Kg/h 0.052 kmol/h 1.164 Nm3/h 水(18): 871.74 Kg/h 48.43 kmol/h 1048.84 Nm3/h 合成甲醇的化学反应为: ① 主反应:CO+2H2CH3OH+102.37 KJ/mol ② 副反应:2CO+4H2(CH3)2O+H2O+200.39 KJ/mol ③ CO+3H2CH4+H2O+115.69 KJ/mol ④ 4CO+8H2C4H9OH+3H2O+49.62 KJ/mol ⑤ CO2+H2CO+ H2O-42.92 KJ/mol 生产中,测得每生产1吨粗甲醇生成甲烷7.56 Nm3,即0.34 kmol,故CH4每小时生成量为:7.5614.78533=111.777 Nm3,即4.987 kmol/h,79.794 Kg/h。 忽略原料气带入份,根据②、③、④得反应⑤生成的水的量为:48.43-0.604-0.05203-4.987=42.683 kmol/h,即在CO逆变换中生成的H2O为42.683 kmol/h,即956.13 Nm3/h。 5.06 MPa,40℃时各组分在甲醇中的溶解度列表于表2-1 表2-1 5.06Mpa,40℃时气体在甲醇中的溶解度 组分 H2 CO CO2 N2 Ar CH4 溶解度 Nm3/t 0 0.682 3.416 0.341 0.358 0.682 Nm3/h 0 1.008 5.501 0.504 0.529 1.008 据测定:35 ℃时液态甲醇中释放CO、CO2、H2等混合气中每立方米含37.14 g甲醇,假定溶解气全部释放,则甲醇扩散损失为: (1.008+5.501+0.504+0.529+1.008)= 0.318 kg/h 即0.0099kmol/h,0.223 Nm3/h。 根据以上计算,则粗甲醇生产消耗量及生产量及组成列表2-2。  表2-2 甲醇生产消耗和生成物量及组成 消耗 方式 单 位 消耗物料量 生成物料量 合计 CO H2 CO2 N2 CH4 CH3OH C4H9OH (CH3)2O H2O 消耗 生成 ①式 kmol 434.03 868.06 434.03 Nm3 9722.22 19444.44 9722.22 29166.66 9722.22 ②式 kmol 1.208 2.416 0.604 0.604 Nm3 27.06 54.12 13.536 13.536 81.18 27.07 ③式 kmol 4.987 9.974 4.987 4.987 Nm3 111.777 223.554 111.777 111.777 335.331 223.554 ④式 kmol 0.208 0.416 0.052 0.156 Nm3 4.659 9.318 1.164 3.494 13.977 4.658 ⑤式 kmol <42.683> 42.683 42.683 42.683 Nm3 <956.13> 956.13 956.13 956.13 956.13 956.13 气体溶解 Nm3 1.008 0 5.051 0.504 1.008 7.571 扩散损失 Nm3 0.211 0 0.422 <0.211> 0.633 0.211 合计 Nm3 18664.45 40194.86 961.603 0.504 110.769 19444.39 2.322 27.06 1101.933 59821.42 20686.502 消耗组成 %(v) 31.2 67.191 1.607 0.0008 生成质量 kg 27751.34 7.70 55.56 873.70 28688.3 2.2生产工艺及主要设备计算 工艺计算作为化工工艺设计,工艺管道,设备的选择及生产管理,工艺条件选择的主要依据,对平衡原料,产品质量,选择最佳工艺条件,确定操作控制指标,合理利用生产的废料,废气,废热都有重要作用。 2.2.1反应器的设计计算 反映其出口甲醇质量流量m=14785.33kg/h 统计催化剂 时空产率 1.00g/ml.h 催化剂装填量为 14785.33/1000=14.79m³ 合成塔催化剂装填系数为 0.71 则合成塔体积 V=14.79/0.71=20.985m³ 根据经验 取塔高径比为 H/D=5:1 V=×H=×5h 则D=1.75m 圆整后 D=1.8m 则H=5×1.8=9m 壁厚计算 Pc=(1.05~1.1)Pw=5.5MPa 通体材料通用16MnR 计算壁厚 =mm 腐蚀余量 C=2mn 设计厚度 =36.73+2=38.73mm 钢板负偏差 C=0.8mm 名义厚度 有效厚度 mm 设备总重约 m= 初值设定:反应器进口温度220℃ 反应器进口VAc质量分数0反应器出口VAc质量分数0.08243 反应器出口VAc质量分数0.08243 计算结果:催化剂填充高度5m 反应管长度7m 其他设计反应列管:(外径为38mm)反应管根数: 反应管排布[11] 反应器列管的布置与普通换热器有很大不同。首先,管束中央水循环受阻,传热恶化,温度分布不均,故此区域不布管;其次,反应管的排管把整个管板按30℃划分为12个区间,整个管板由一个30°区间阵列而成。 取管间距为50mm,中央不布管区域直径1000mm,实际排管3536根。 另,取管板厚度14mm。 2.2.2气体分布板设计[7] 2.2.2.1气体分布板的形式 工业应用的气体分布板形式很多,主要有直流式、测流式、填充式、短管式,以及无分布板的漩流式等。 工业应用的气体分布板形式很多,主要有直流式、测流式、填充式、短管式,以及无分布板的漩流式等。 此反应器选用侧缝式锥帽分布板, <1>分布板的压降 分布板的压降可用下式表达: (5.1) 式中 ——操作孔速,; ——分布板的开孔率; ——分布板的阻力系数,一般为1.5~2.5,对于侧缝帽分布板为2。 ——气体密度,。 理想的气体分布板压降必然是同时满足均匀布气和具有良好稳定性这两个条件的最小压降。 A. 均匀布气压降 Richardson建议分布板的阻力至少应是气流阻力的100倍,即: B. 稳定性压降 Agarwal等指出,稳定性压降应不小于列管式固定床层压降的10%,即 并且在任何情况下,其最小值约为3500Pa。 由此,分布板的最小压降可表示为: 这里,均匀布气压降就成为次要问题,只考虑稳定性压降就可以了。所以: 床层压力降[12] (5.2) (5.3) (5.4) 式中 p——压力,Pa; fm——修正的摩擦系数; ——流体密度,kg/m3; u0——空塔线速,m/s; dp——催化剂颗粒直径,m; ——床层空隙率; H——床层高度,m; ——流体的绝对黏度,; a、b——系数,采用Ergun提出的数值,a=1.75,b=150。 ∴ ∴ 取 2)板厚 取厚度10mm。 3)孔数和孔径的确定 取孔径d=10mm 则: 孔数 在分布板中心部分按等边三角形排列,这样,每一圈是正六边形,最外2~3圈为同心圆排列,同心圆与正六边形之间的大空隙处,适当补加一些孔。 设孔间距为s 有公式 则: 取锥帽外径40mm 实际排孔3463个,此时 满足要求 2.2.2.2壳程换热 1)换热介质 高压水:784kPa 110℃ 液态水 密度 饱和水蒸汽潜热,温度170℃ 管程 取安全系数为1.1 则壳层 设水进口质量流量为 取液态水进口流速为0.5m/s,进口管口直径100mm 管口横截面积 ∴ 设出口蒸汽的量为 根据得: 2)折流板型式 由于反应器中间不排管,最好选用环盘型折流板。折流板间距为1m。板厚10mm。 2.2.3管口设计 1)反应物进口 流量,选进口线速约为,则管内孔截面积,截面积太大,选择两个管口进料,则截面积为0.1698m2,选用公称直径为450mm、外径为480mm、壁厚为9mm的钢管。此时线速为17.7m/s,符合要求。 2)产物出口 流量,选出口线速约为,则管内孔截面积,选用公称直径为600mm、外径为630mm、壁厚为10mm的钢管。此时线速为20m/s,符合要求。 3)换热介质进口 换热介质进口为液态水,线速0.5m/s,两个进口,已得公称直径为100mm、外径为108mm、壁厚为4mm的钢管。 4)换热介质出口 换热介质出口水蒸汽, 液态饱和水。 设液态水的流速为0.5m/s,则其通过截面积;设饱和水蒸汽的流速为30m/s,则其通过截面积。则,两个出口,则截面积约为0.0228m2。选用公称直径为175mm、外径为194mm、壁厚为6mm的钢管。 5)封头[15] 选用椭圆形封头,取其形状系数K=1,则。外径为5000mm,则其圆边高度。壁厚为反应器厚度40mm,则直边高度。 椭圆形封头外径5000mm,壁厚40mm,直边高度50mm。 6)支座[8,14,16,17] 部件 材质 反应器壳体 反应管 封头 气体分布板 管板 法兰 折流板等 选用圆筒形裙式支座,材质为,裙座与塔体的连接采用对接式焊接,裙座筒体外径为5000mm,筒体厚度20mm,裙座筒体上端面至塔釜封头切线距离h=160mm,地脚螺栓座的结构选择外螺栓座结构型式,螺栓规格为,个数28个,基础环板厚度为20mm。 因为筒体大、高,需在裙座内部设置梯子。 裙座上开设圆形人孔方便检查。 为减少腐蚀以及塔运行中有可能有气体逸出,需在裙座上部设置排气管,根据塔径,设定排气管规格,数量4个,排气管中心距裙座顶端距离、。 设置保温圈以免引起不均匀热膨胀。一般塔体的保温延伸到裙座与塔釜封头的连接焊缝以下4倍保温层厚度的距离为止。 考虑裙座的防火问题,在裙座的内外侧均敷设防火层,防火层材料为石棉水泥层(容积密度约为1900kg/m3),厚度为50mm。 u 参考文献 1、【美】E.Bruce Nauman著,朱开宏、李伟、张元兴译;化学反应器的设计、优化和放大;中国石化出版社,2003 2、郭年祥主编;化工过程及设备;冶金工业出版社,2003 3、(美) 卡尔 L. 约斯主编,陶鹏万, 黄建彬, 朱大方译;Matheson气体数据手册(原书第七版);化学工业出版社,2003 4、【美】肖佩(Chopy,N.P.)主编,朱开宏译;化工计算手册(第三版);中国石化出版社,2005 5、马沛生著;化工数据;中国石化出版社,2003 6、张旭之等主编;乙烯衍生物工学;化学工业出版社,1995.4 7、袁一主编;化学工程师手册;机械工业出版社,1999.10 8、《化工设备设计手册》编写组;材料与零部件(上、中);上海人民出版社,1973 9、朱炳辰主编;化学反应工程(第三版);化学工业出版社,2001.1 10、【美】斯佩特(Speight,J.G.)编著,陈晓春,孙巍译;化学工程师实用数据手册;化学工业出版社,2005.7 11、张妍. 固定床反应器设计中若干问题的探讨[J]. 天津化工 , 2001,(01) 12、王樟茂. 化学反应器的设计(3)──固定床反应器的设计[J]. 云南化工 , 1996,(02) 13、赵增慧. 列管式固定床反应器壳程结构的设计[J]. 石油化工设备技术 , 2002,(03) 14、邹华生、钟理、伍钦等编著;传热传质过程设备设计;华南理工大学出版社,2007.6 15、赵军、张有忱、段成红编;化工设备机械基础;化学工业出版社,2000.2 16、朱有庭、曲文海、于浦义主编;化工设备设计手册(上、下卷);化学工业出版社,2005.6 17、路秀林、王者林等编;塔设备;化学工业出版社,2004.1 绪论 错误!未定义书签。 1.1概述 1 1.1.1甲醇的意义及作用 1 1.1.2甲醇的生产工艺及发展 1 1.1.3产品的性质及用途 3 1.1.4 厂址选择 5 1.1.5 生产规模 7 1.1.6生产工艺过程 7 2.1. 反应器物料平衡计算 10 2.2生产工艺及主要设备计算 13 2.2.1反应器的设计计算 13 反应管排布 14 2.2.2气体分布板设计[7] 14 2.2.2.1气体分布板的形式 14 1)分布板的压降 14 2)板厚 16 3)孔数和孔径的确定 16 2.2.2.2壳程换热 16 1) 换热介质 16 2)折流板型式 17 2.2.3管口设计 17 1)反应物进口 17 2)产物出口 17 3)换热介质进口 17 4)换热介质出口 17 5)封头 18 6)支座 18 2.3 粗甲醇精馏的物料平衡计算 错误!未定义书签。 2.3.1预塔的物料平衡 错误!未定义书签。 2.3.2主塔的物料平衡计算 错误!未定义书签。 2.4 甲醇生产的能量平衡计算 错误!未定义书签。 2.4.1 合成塔能量计算 错误!未定义书签。 2.4.2 常压精馏塔能量衡算 错误!未定义书签。 2.4.2常压精馏塔计算 错误!未定义书签。 u 参考文献 19
展开阅读全文

开通  VIP会员、SVIP会员  优惠大
下载10份以上建议开通VIP会员
下载20份以上建议开通SVIP会员


开通VIP      成为共赢上传

当前位置:首页 > 包罗万象 > 大杂烩

移动网页_全站_页脚广告1

关于我们      便捷服务       自信AI       AI导航        抽奖活动

©2010-2026 宁波自信网络信息技术有限公司  版权所有

客服电话:0574-28810668  投诉电话:18658249818

gongan.png浙公网安备33021202000488号   

icp.png浙ICP备2021020529号-1  |  浙B2-20240490  

关注我们 :微信公众号    抖音    微博    LOFTER 

客服