收藏 分销(赏)

墙柱模板安装技术交底.doc

上传人:知****运 文档编号:11066164 上传时间:2025-06-30 格式:DOC 页数:11 大小:230KB 下载积分:8 金币
下载 相关 举报
墙柱模板安装技术交底.doc_第1页
第1页 / 共11页
墙柱模板安装技术交底.doc_第2页
第2页 / 共11页


点击查看更多>>
资源描述
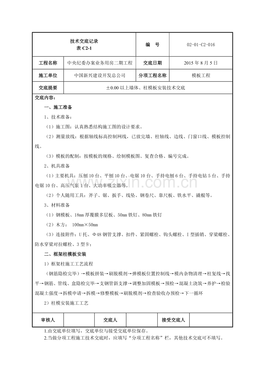
技术交底记录 表C2-1 编 号 02-01-C2-016 工程名称 中央纪委办案业务用房二期工程 交底日期 2015年8月5日 施工单位 中国新兴建设开发总公司 分项工程名称 模板工程 交底提要 ±0.00以上墙体、柱模板安装技术交底 交底内容: 一、施工准备 1、技术准备: (1)施工图:认真熟悉结构施工图的设计要求。 (2)测量放线:根据轴线标高控制网线,已放完墙、柱轴线、边线、门窗口线、模板控制线。 (3)模板的配制:按模板的规格、绘制模板图、复查合格、编号完成。 2、机具准备 (1)主要机具:压刨10台、平刨10台、电锯10台、手持电刨6台、手持电钻5台、手持电锯10台、高压气泵1台、大功率吸尘器等。 (2)个人随用工具:斧子、锯、扳手、线坠、钢卷尺、靠尺板、铁水平、撬棍等。 3、材料准备 (1)钢模板、18mm厚覆膜多层板、50mm铁钉、80mm铁钉 (2)木方: 100mm×50mm (3)连接附件:U托、Φ48钢管支撑、扣件、紧固螺栓、钩头螺栓、I型插销、穿梁螺栓、防水穿梁对拉螺栓、3型卡; 二、框架柱模板安装 1)框架柱施工工艺流程 (钢筋隐检完毕)→模板拼装→刷脱模剂→弹模板位置控制线→模内杂物清理→柱复线→找平→钢筋、管线、盒隐检完毕→支钢管斜支撑→调整加固模板→预检→混凝土浇筑→养护→检验混凝土强度→拆模申请→拆模→修整模板→刷脱模剂→检查验收办预检→下一循环 2)柱模安装施工工艺 审核人 交底人 接受交底人 1.由交底单位填写,交底单位与接受交底单位保存。 2.当做分项工程施工技术交底时,应填写“分项工程名称”栏,其他技术交底可不填写。 技术交底记录 表C2-1 编 号 02-01-C2-016 工程名称 中央纪委办案业务用房二期工程 交底日期 2015年8月5日 施工单位 中国新兴建设开发总公司 分项工程名称 模板工程 交底提要 ±0.00以上墙体、柱模板安装技术交底 交底内容: 柱模安装时,先按柱边线在柱模下口贴18mm宽海棉条,检查柱箍上的垫块是否均匀牢固。最下面一排垫块距柱根不大于100mm,分别吊装柱模就位。在距柱模上口600mm处加钢管箍(扣件连接),钢管箍和地锚间用钢管连接,作为斜撑。柱模根部用U托和Φ48钢管固定于Φ25的钢筋地锚上。就位吊直后,加柱箍。最后校直、拧紧。 根据柱截面尺寸,柱箍采用模板锁。框架柱每道模板锁柱箍采用两道50*100方钢与模板锁进行紧固。第一道模板锁距地面250mm,柱箍间距为500mm一道。 安装柱箍的拉杆或斜撑:柱模每边设两根拉杆,固定于预先预埋的模板钢筋环上,用线锤或经纬仪控制,用顶丝调节校正模板垂直度,拉杆与地面宜为45°,预埋的钢筋环与柱距离为3/4柱高。 安装柱模板时,同一轴线上的柱必须拉通线。最大偏差应小于2mm。 柱模安装完,吊线检查四角的垂直度,误差要求小于3mm。拆模后,及时清理模板,刷好脱模剂,按规格存放在指定地点,以备下次利用。 审核人 交底人 接受交底人 1.由交底单位填写,交底单位与接受交底单位保存。 2.当做分项工程施工技术交底时,应填写“分项工程名称”栏,其他技术交底可不填写。 技术交底记录 表C2-1 编 号 02-01-C2-016 工程名称 中央纪委办案业务用房二期工程 交底日期 2015年8月5日 施工单位 中国新兴建设开发总公司 分项工程名称 模板工程 交底提要 ±0.00以上墙体、柱模板安装技术交底 交底内容: 三、墙体模板支设 (1)工艺流程 楼层放线→弹控制线→模板底部找平→隐检验收、交接检→组装内外模板→安放纵横龙骨及穿墙螺栓→固定斜拉支撑→调整垂直度→固定模板、拧紧螺栓→自检→预检验收、交接检→砼浇筑、模板维护→检测砼强度→拆模→清理模板、刷脱模剂→下道工序施工。 (2)墙体模板安装 (3)模板安装就位先安装内墙模,再外墙模的顺序进行,且外墙外侧模板要从外墙中部开始就位,就位后的墙两侧模板其穿墙螺栓孔的平直且相对贯通。 (4)模板组装到位后要及时进行调整校正就位,边校正边安装各种连接件及临时支撑。两侧模板穿墙螺栓孔对应安装,保证穿墙螺栓与墙模保持垂直,调整斜杆和拉杆,校对模板垂直平整后,拧紧穿墙螺栓。 (5)模板安装完后,用φ48钢管斜支撑紧固,在墙体上、中、下设三道钢管斜支撑,支挡在预埋的地锚上,斜支撑与地面夹角不超过60°。 (6)具体形式见下图: 1)依据图纸尺寸弹出墙边线并根据支模需要弹出墙两侧的模板控制线,控制线距墙边线500mm。 审核人 交底人 接受交底人 1.由交底单位填写,交底单位与接受交底单位保存。 2.当做分项工程施工技术交底时,应填写“分项工程名称”栏,其他技术交底可不填写。 技术交底记录 表C2-1 编 号 02-01-C2-016 工程名称 中央纪委办案业务用房二期工程 交底日期 2015年8月5日 施工单位 中国新兴建设开发总公司 分项工程名称 模板工程 交底提要 ±0.00以上墙体、柱模板安装技术交底 交底内容: 2)安装墙体模板前,先安装定型门窗洞口模板,并依据图纸调整好位置及水平标高,然后在暗柱附加钢筋上焊接固定。 审核人 交底人 接受交底人 1.由交底单位填写,交底单位与接受交底单位保存。 2.当做分项工程施工技术交底时,应填写“分项工程名称”栏,其他技术交底可不填写。 技术交底记录 表C2-1 编 号 02-01-C2-016 工程名称 中央纪委办案业务用房二期工程 交底日期 2015年8月5日 施工单位 中国新兴建设开发总公司 分项工程名称 模板工程 交底提要 ±0.00以上墙体、柱模板安装技术交底 交底内容: 审核人 交底人 接受交底人 1.由交底单位填写,交底单位与接受交底单位保存。 2.当做分项工程施工技术交底时,应填写“分项工程名称”栏,其他技术交底可不填写。 技术交底记录 表C2-1 编 号 02-01-C2-016 工程名称 中央纪委办案业务用房二期工程 交底日期 2015年8月5日 施工单位 中国新兴建设开发总公司 分项工程名称 模板工程 交底提要 ±0.00以上墙体、柱模板安装技术交底 交底内容: 四、楼梯支模 楼梯模板施工前根据层高放样,先支休息平台和楼梯梁模板,在支楼梯板斜楞然后铺设楼梯底模,在支侧模和踏步模板,模板支撑采用碗口件加顶托。支模板时要特别加强斜撑的固定防止浇筑混凝土时移动,在具体施工时注意踏步装修层的预留。 楼梯模板施工前应根据层高放样,先安装休息平台模板,再安装楼梯板斜楞,然后铺设楼梯底模,安装外邦侧模和踏步模板,安装模板时要特别加强斜撑的固定,防止浇筑混凝土时移动。在具体施工时要注意踏步装修层的预留。具体形式见下图: 审核人 交底人 接受交底人 1.由交底单位填写,交底单位与接受交底单位保存。 2.当做分项工程施工技术交底时,应填写“分项工程名称”栏,其他技术交底可不填写。 技术交底记录 表C2-1 编 号 02-01-C2-016 工程名称 中央纪委办案业务用房二期工程 交底日期 2015年8月5日 施工单位 中国新兴建设开发总公司 分项工程名称 模板工程 交底提要 ±0.00以上墙体、柱模板安装技术交底 交底内容: 楼梯边有剪力墙的,施工缝留置在休息平台处;楼梯边无剪力墙的,楼梯混凝土浇筑施工缝留置在上层楼梯上三步。在支下层楼梯模板时应提前支设。 五、门窗洞口模板: 墙体钢筋绑扎完成并办完隐检和交接检后,门窗口模板安装就位根据洞口位置线进行,口套位移在2mm以内,垂直度在2mm以内为合格。依据放好的模板控制线在门口下部抹50mm宽的水泥砂浆找平带,标高控制在结构板标高上返10mm。在门洞口过梁下铁钢筋上放置垫块。 门、窗洞口模板采用15mm厚多层板拼装成整装散拆的定型模板,洞口模板的侧边贴海棉条,用于防止漏浆。模板下口留设φ20mm排气孔,数量不少于三个。当洞口高度超过1800mm时,水平撑加三道。 门洞口起拱:当门洞口跨度大于1.2m时,门洞口上方模板起拱不小于2‰;且门洞口中间应保证至少有一根竖向支撑。 审核人 交底人 接受交底人 1.由交底单位填写,交底单位与接受交底单位保存。 2.当做分项工程施工技术交底时,应填写“分项工程名称”栏,其他技术交底可不填写。 技术交底记录 表C2-1 编 号 02-01-C2-016 工程名称 中央纪委办案业务用房二期工程 交底日期 2015年8月5日 施工单位 中国新兴建设开发总公司 分项工程名称 模板工程 交底提要 ±0.00以上墙体、柱模板安装技术交底 交底内容: 六、模板的拆除 一般要求: 拆模的顺序:按先支后拆,后支先拆;先拆非承重部分,后拆承重部分。 拆模要按技术要求的程序进行,不能颠倒顺序,随意拆除。尤其是顶板、梁模板的拆除,要以同条件养护混凝土试块的强度为依据,填拆模申请表,得到技术部门的许可后,方可拆模。拆模要按技术要求的程序进行,不能颠倒顺序,随意拆除。尤其是顶板、梁模板的拆除,要以同条件养护混凝土试块的强度为依据,填拆模申请表,得到技术部门的许可后,方可拆模。 七、质量标准和验收 1)木制模板质量验收标准 检查项目 允许偏差 测量工具 辅助条件 板面平整度 2 mm 2m靠尺 平台上 相邻板接缝 1 mm 水平尺 对角线 ±4 mm 钢卷尺 四边平直 ±3 mm 钢卷尺 穿墙孔位置 ±100mm 钢卷尺 横竖向 板面高度 ±100 mm 钢卷尺 板面翘曲 5/1000 审核人 交底人 接受交底人 1.由交底单位填写,交底单位与接受交底单位保存。 2.当做分项工程施工技术交底时,应填写“分项工程名称”栏,其他技术交底可不填写。 技术交底记录 表C2-1 编 号 02-01-C2-016 工程名称 中央纪委办案业务用房二期工程 交底日期 2015年8月5日 施工单位 中国新兴建设开发总公司 分项工程名称 模板工程 交底提要 ±0.00以上墙体、柱模板安装技术交底 交底内容: 2)模板安装允许偏差项目 项次 项 目 允许偏差值(mm) 检查方法 结构长城杯标准 1 轴线位移 柱、墙 5 尺 量 2 底模上表面标高 ±5 水准仪或 拉线尺量 3 截面模内尺寸 基础 ±10 尺 量 柱、墙 +4,-5 4 层高垂直度 层高不大于5m 6 经纬仪或 吊线、尺量 大于5m 8 5 相邻两板表面高底差 2 尺 量 6 表 面 平 整 度 5mm/2m 靠尺、塞尺 7 阴阳角 方正 2 方尺、塞尺 顺直 2 线 尺 8 预埋铁件中心线位移 3 拉线、尺量 9 预埋管、螺栓 中心线位移 2 螺栓外露长度 +10.0 拉线、尺量 预留孔洞 中心线位置 10 拉线、尺量 尺寸 +10 11 门窗洞口 中心线位移 3 拉线、尺量 审核人 交底人 接受交底人 1.由交底单位填写,交底单位与接受交底单位保存。 2.当做分项工程施工技术交底时,应填写“分项工程名称”栏,其他技术交底可不填写。 技术交底记录 表C2-1 编 号 02-01-C2-016 工程名称 中央纪委办案业务用房二期工程 交底日期 2015年8月5日 施工单位 中国新兴建设开发总公司 分项工程名称 模板工程 交底提要 ±0.00以上墙体、柱模板安装技术交底 交底内容: 八、质量控制 1、 浇筑混凝土前必须检查支撑是否可靠、扣件是否松动。浇筑混凝土时必须由模板支设班组设专人看模,随时检查支撑是否变形、松动,并组织及时恢复。 2、混凝土吊斗不得冲击顶模,造成模板几何尺寸不准。 3、在柱、墙根部、梁柱交接处加贴海绵条。 4、支模前仔细检查脱模剂是否涂刷均匀。 九、安全、文明施工措施 1、支拆模时操作人员必须挂好、系好安全带。 2、支模前必须搭好相关脚手架,脚手架必须稳固。在拆柱、墙模前不准将脚手架拆除,拆多层板和竹胶板时,可把模板临时靠在脚手架上。拆除顶板模板前必须划定安全区域和安全通道,将非安全区域用钢管、安全网封闭,操作人员必须在铺好跳板的操作架上操作。已拆模板在起吊前认真检查螺栓是否拆完、是否有拌勾挂地方,并清理模板上杂物,仔细检查吊钩是否有开焊,脱扣现象。 3、经常检查模板吊勾、斜支撑及扣件是否松动,发现问题及时组织处理。 4、电梯井筒每层施工完后,安装封堵式防护门,并且筒内每三层设置水平安全(在墙体上预埋钢筋固定)。 5、木工机械必须严格使用倒顺开关和专用开关箱,一次线不得超过3米,外壳接保护零线, 且绝缘良好。电锯和电刨必须接漏电保护器,锯片不得有裂纹(使用前检查,使用中随时检查);电锯必须具备皮带防护罩、锯片防护罩、分料器,并接漏电保护器,电刨传动轴、皮带必须具备防护罩和护手装置。使用木工多用机械时严禁电锯和电刨同时使用;使用木工机械严禁戴手套; 审核人 交底人 接受交底人 1.由交底单位填写,交底单位与接受交底单位保存。 2.当做分项工程施工技术交底时,应填写“分项工程名称”栏,其他技术交底可不填写。 技术交底记录 表C2-1 编 号 02-01-C2-016 工程名称 中央纪委办案业务用房二期工程 交底日期 2015年8月5日 施工单位 中国新兴建设开发总公司 分项工程名称 模板工程 交底提要 ±0.00以上墙体、柱模板安装技术交底 交底内容: 长度小于50cm或厚度大于锯片半径木料严禁使用电锯;两人操作时相互配合,不得硬拉硬拽;机械停用时断电加锁。 6、装拆模板时必须采用稳定的登高工具,超过2米时必须搭脚手架,装拆时除操作人员外,下面不得站人,要设置警示牌或红色信号标志,高处作业时操作人员必须系好安全带。 7、登高作业时各种配件应放在工具箱内或工具袋内,严禁放在模板或脚手架上,各种工具应系在操作人员身上或工具袋内,不得掉落。严禁抛扔物品,要有人接应传递,注意物体打击、高空坠落。 8、用塔吊吊运模板时,必须由起重工指挥,严格遵守相关安全操作规程。 9、末尽事宜执行安全法规、规范、规定、标准和现场有关规定。 10、模板加工采用搭设木工棚的方式减少施工噪音,模板拆除时应采取噪音小的方式进行。 11、现场模板加工垃圾及时清理,并存放无毒无害可回收利用垃圾池中,做到工完场清。 十、绿色文明施工 1、合理规划,严格按照要求施工,减少材料浪费。 2、模板安装完毕,及时清理现场垃圾,并把垃圾运到指定的位置。 3、木材进场前,应对模板进行合理化配置,形成合理搭配,尽量减少边角料的产生。 4、产生的边角料可用于对拉螺栓的堵头和钢筋定位模板。 5、模板切割后,切割面采用封边漆进行涂刷,尽量提高模板的周转次数,局部破坏的模板进行局部裁割,刷封边漆后,进行合理化拼装,再次用于工程施工。 审核人 交底人 接受交底人 1.由交底单位填写,交底单位与接受交底单位保存。 2.当做分项工程施工技术交底时,应填写“分项工程名称”栏,其他技术交底可不填写。
展开阅读全文

开通  VIP会员、SVIP会员  优惠大
下载10份以上建议开通VIP会员
下载20份以上建议开通SVIP会员


开通VIP      成为共赢上传

当前位置:首页 > 品牌综合 > 技术交底/工艺/施工标准

移动网页_全站_页脚广告1

关于我们      便捷服务       自信AI       AI导航        抽奖活动

©2010-2025 宁波自信网络信息技术有限公司  版权所有

客服电话:0574-28810668  投诉电话:18658249818

gongan.png浙公网安备33021202000488号   

icp.png浙ICP备2021020529号-1  |  浙B2-20240490  

关注我们 :微信公众号    抖音    微博    LOFTER 

客服