收藏 分销(赏)

市场化管理制度汇编.doc

上传人:快乐****生活 文档编号:11053097 上传时间:2025-06-27 格式:DOC 页数:206 大小:1.29MB 下载积分:25 金币
下载 相关 举报
市场化管理制度汇编.doc_第1页
第1页 / 共206页
市场化管理制度汇编.doc_第2页
第2页 / 共206页


点击查看更多>>
资源描述
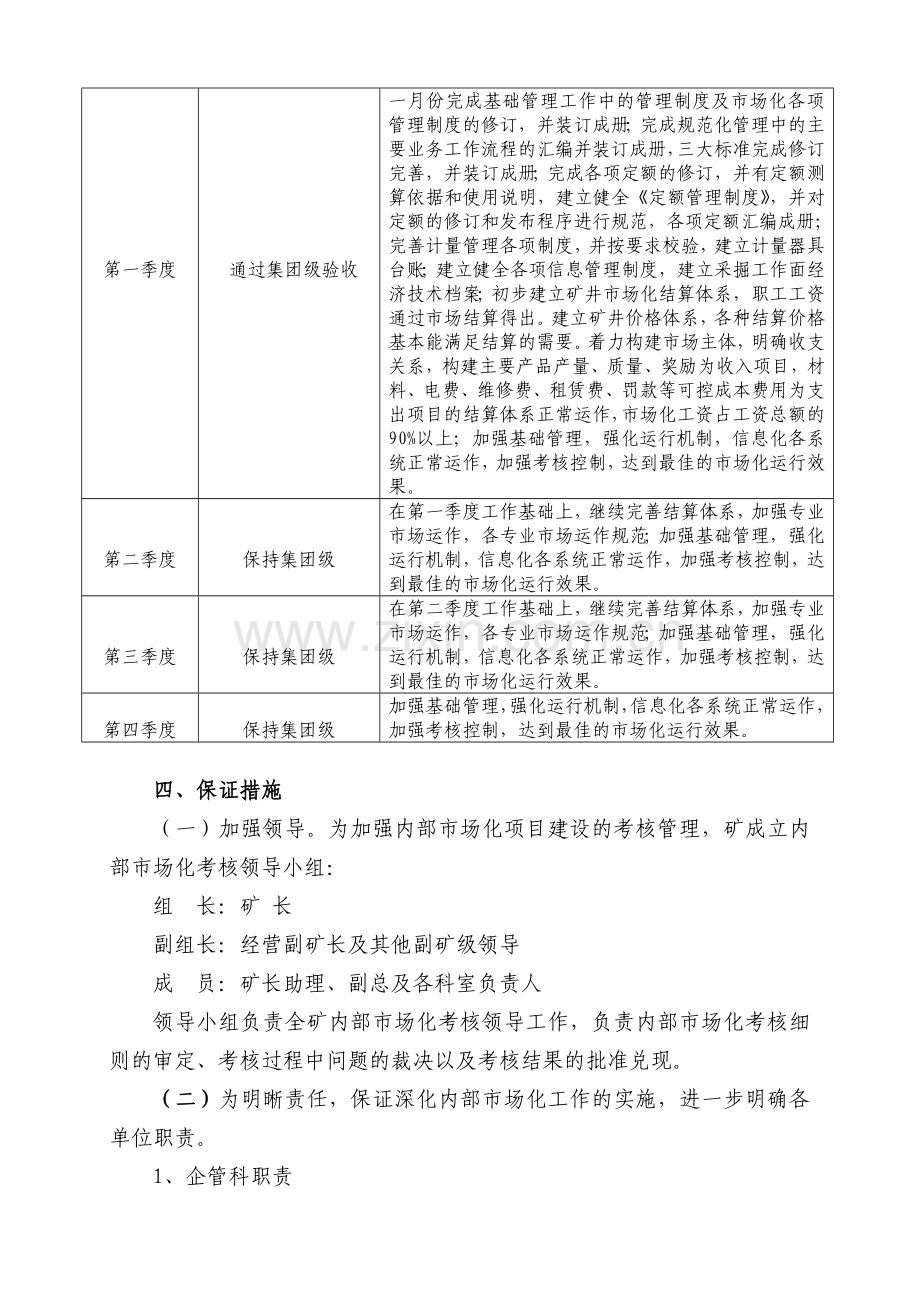
**矿内部市场化项目建设考核实施办法 一、目的 为进一步提升我矿内部市场运行质量,全面完成公司2012年各项奋斗目标,根据煤化集团、永煤公司以及永锦公司内部市场化项目管理办法的要求,经矿研究,特制定2012年内部市场化项目建设实施办法如下: 二、总体思路 结合我矿实际情况,将公司内部市场化项目建设标准逐项分解,落实到相关责任部门;制定内部市场化项目建设考核实施细则,实施内部市场化分项验收;并积极推进市场化与信息化融合建设,增强内部市场化建设的规范性和可持续性,形成力推我矿又好又快发展的长效内生动力。 三、建设目标 按照永锦公司2012年内部市场化项目管理的目标要求,我矿进一步拓展市场化管理范围,不断划小核算单元,完善三级核算内容,把市场化管理向区队、班组、个人不断延深;创新管理方法,全面推广应用现代化管理系统,推进内部市场化管理不断进步和完善;进一步细化、量化内部市场价格覆盖面,实现可控成本要素全部纳入内部市场价格体系管理,科学兑现各级市场主体的市场运行结果。第一季度争取通过集团级验收。以后要保持集团级运作水平,使我矿市场化建设保持在一个较高的水平。 阶段 阶段目标 节点目标和责任 第一季度 通过集团级验收 一月份完成基础管理工作中的管理制度及市场化各项管理制度的修订,并装订成册;完成规范化管理中的主要业务工作流程的汇编并装订成册,三大标准完成修订完善,并装订成册;完成各项定额的修订,并有定额测算依据和使用说明,建立健全《定额管理制度》,并对定额的修订和发布程序进行规范,各项定额汇编成册;完善计量管理各项制度,并按要求校验,建立计量器具台账;建立健全各项信息管理制度,建立采掘工作面经济技术档案;初步建立矿井市场化结算体系,职工工资通过市场结算得出。建立矿井价格体系,各种结算价格基本能满足结算的需要。着力构建市场主体,明确收支关系,构建主要产品产量、质量、奖励为收入项目,材料、电费、维修费、租赁费、罚款等可控成本费用为支出项目的结算体系正常运作,市场化工资占工资总额的90%以上;加强基础管理,强化运行机制,信息化各系统正常运作,加强考核控制,达到最佳的市场化运行效果。 第二季度 保持集团级 在第一季度工作基础上,继续完善结算体系,加强专业市场运作,各专业市场运作规范;加强基础管理,强化运行机制,信息化各系统正常运作,加强考核控制,达到最佳的市场化运行效果。 第三季度 保持集团级 在第二季度工作基础上,继续完善结算体系,加强专业市场运作,各专业市场运作规范;加强基础管理,强化运行机制,信息化各系统正常运作,加强考核控制,达到最佳的市场化运行效果。 第四季度 保持集团级 加强基础管理,强化运行机制,信息化各系统正常运作,加强考核控制,达到最佳的市场化运行效果。 四、保证措施 (一)加强领导。为加强内部市场化项目建设的考核管理,矿成立内部市场化考核领导小组: 组 长:矿 长 副组长:经营副矿长及其他副矿级领导 成 员:矿长助理、副总及各科室负责人 领导小组负责全矿内部市场化考核领导工作,负责内部市场化考核细则的审定、考核过程中问题的裁决以及考核结果的批准兑现。 (二)为明晰责任,保证深化内部市场化工作的实施,进一步明确各单位职责。 1、企管科职责 负责深化内部市场化的日常管理工作,包括组织体系构建,核算、结算、价格体系完善,材料消耗定额的修订,市场纠纷仲裁初步意见的形成,市场核算和考核兑现以及对区队三级市场核算指导等工作。牵头深化内部市场化检查考评工作,及时对深化过程进行总结、分析,不断提高市场化管理的科学性、实用性,适时创新市场化管理工作。企管科指导,各基层区队负责,逐步完善三、四级核算体系和内容,包括相关制度、结算价格、结果兑现;企管科根据《**矿班组核算考核细则》,采取月度检查的方式,严格兑现奖罚,实现三、四级市场结算流程固化、结算结果真实准确。详见《**矿区队班组经济核算管理办法》。 负责全矿材料费等成本内容核算。负责对集团公司内部市场化考核标准进行细化分解,逐一落实到各单位和个人,明确责任,制定出台《**矿深化内部市场化管理考核实施细则》,采取对机关科室月度考核兑现的方式,逐一落实各项市场化管理工作 2、生产科职责 负责科技市场的日常管理,完善技术经济档案管理制度,牵头各生产系统的技术经济档案建立和档案评比工作,协助企管科做好分管木材、支护材料、建工材料、火工品等材料消耗定额的修订工作,适时创新市场化管理工作。负责技术经济档案管理工作的不断完善,及时落实已结束采掘工作面技术经济档案的建立情况,定期组织开展技术经济档案评比工作。 负责木材、支护材料、建工材料、火工品等成本内容核算。 3、机电科职责 负责机电设备市场的日常管理,完善计量体系,及时修订能源消耗定额,协助企管科做好分管配件、油脂等材料消耗定额的修订工作,适时创新市场化管理工作。负责计量体系的不断完善,要求明确实行内部结算的各类产品、消耗计量方法和使用规定,统一建立计量器具管理台帐,定期开展计量器具检定工作。 负责配件、油脂、大型材料(分管部分)、专用工具、电费、单体柱、铰接梁、π型梁、设备租赁费、修理费等成本内容核算。 4、调度室职责 负责生产组织、生产信息管理、生产质量等日常管理,适时创新市场化管理工作。负责完善信息管理标准、管理制度和工作流程,各类信息收集、整理、分析、处理、传递、存储工作,实现制度化、规范化,并督促各类生产经营信息及时、准确上报、下达。 负责监测监控费用等成本内容核算。 5、人劳科职责 负责人力资源市场、全员工效的日常管理,及时修订完善劳动定额,适时创新市场化管理工作。 负责人工费、劳动保护等成本内容核算。 6、供应科职责 负责物资交易市场的日常管理,及时修订完善物资储备定额(包括二级库存),适时创新市场化管理工作。 负责其它材料、成本内容核算。 7、财务科职责 负责管理费用的日常管理,及时修订完善管理费用限额标准,适时创新市场化管理工作。 负责管理费用等核算内容。 8、办公室职责 负责办公用品、非生产性支出的日常管理及深化内部市场化的宣传工作,积极开展各种形式的宣传活动报道内部市场化推广工作;适时创新市场化管理工作。并负责通过各种形式的宣讲活动以及报纸等宣传载体,及时对我矿市场化工作进行宣传,在全矿干部职工中积极营造浓厚的市场化管理氛围。 9、培训中心职责 负责内部市场化管理知识的培训工作,定期组织开展各级人员的市场化管理专题培训,负责收集有关市场化管理的课件和资料,针对矿不同层次的人员,组织开展市场化管理知识培训,达到市场化管理认知率100%。 10、其他科室 积极配合企管科做好与深化内部市场化相关的内业管理,不断提高各项工作的科学性、实用性,适时创新市场化管理工作。 各科室要善于总结,及时对分管业务工作进行归纳总结、分析,不断提高各项管理工作的科学性、实用性,适时创新市场化管理工作。 11、区队职责 各区队结合本单位实际情况,按照《**矿区队班组经济核算管理办法》,认真组织做好本单位内部核算的深化和细化工作。 五、考核奖罚 (一) 为使我矿深化内部市场化管理工作切实落到实处,对我矿内部市场化管理工作实行月度考核、月度兑现。 (二)按照永煤公司及永锦公司2012年内部市场化项目管理实施办法的要求,制定矿井市场化项目管理建设标准及考核办法,并进行分解,对各区队和各科室进行月度考核。考核分以90分为基准分,考核得分为90时考核系数为1;考核得分在91分(包括91)—95分(包括95)的,考核分数每增加1分,考核系数加0.1;超过95分,考核系数为2;考核分数为85--90分的,每降低1分,考核系数减0.1;考核得分低于85分(包括85)的,考核系数为0。 (三)按照市场管理业务责任大小,制定如下奖励标准: 矿井设立月度市场化奖金制度,奖励办法为:以本月市场化检查得分为基础,实得奖金为奖励基数乘以考核系数。 (四)公司验收矿内部市场化工作获得奖罚时,矿按照公司检查结果对参与市场化管理的单位再次进行奖罚,奖罚标准参照上述标准制定,由领导研究后确定,金额按照公司奖励金额进行上下浮动。 六、其他要求 (一) 各单位负责人是市场化管理第一责任人,要求各科室、区队要把市场化管理作为一项重要任务来抓,要建立健全本单位市场化管理机制,并制定切实可行的考核办法。 (二)对科室的要求 1、每月5日前,各市场管理科室负责把对基层区队各项考核结果报送企管科,纳入市场结算资料汇总。 2、每季度结束后次月5日前,各市场管理科室向企管科报送分管市场化工作总结,具体说明季度工作开展情况、亮点及不足,对不按时报送的,每推迟1天,对科室科长罚款50元,责任人罚款50元。 3、对矿所需市场化检查资料,各责任科室要及时按照企管科要求报送,对不按时报送的,每推迟1天,对科室科长罚款50元,责任人罚款50元。 4、各单位报送的相关资料要求做到内容完整、数据准确、打印规范。要有单位负责人审核签字并加盖单位公章。 5、对材料奖罚及材料回收收入,要求各单位必须从市场结算余额中单独拿出,在工资表中单独体现。材料100%落实到区队职工个人,由企管科负责落实;材料回收收入,按队管理人员40%、职工60%的比例落实,由人劳科负责监督执行。 7原文件与此相抵触者,以此文件执行。 附:《**矿内部市场化项目建设考核标准》 **矿内部市场化项目建设考核标准(区队部分) 项目 考 评 内 容 标准分 评 分 标 准 得分 一 基础管理 20     (一) 内部市场核算机构和制度 7     1 建立健全各种内部市场化管理制度,并装订成册,格式统一,无错别字。 2 1.各项规章制度不健全一项扣1分;2.制度未装订成册的扣1分; 3.错别字扣1分/字, 4.制度不规范的一项扣1分。   2 要建立二级市场管理机构,有市场化管理网络图。 2 1.没有建立市场化管理机构和网络图的扣1分; 2.市场化管理成员分工和职责不清的扣1分。   3 月底要有市场化总结 3 1.上报不及时扣1分; 2.无上报市场化总结扣3分。   (二) 经营指标分解 6     1 每月定期召开一次指标分解会。做好会议记录。要对上月指标的完成情况进行总结,对没有完成的项目要找出原因,并进行分析。 3 1.没有召开指标分解会议扣2分;2.没有会议记录扣1分; 3.没有上期指标完成情况总结扣1分;4、无分析扣1分。   2 材料费、电费等指标要全部分解到班组、岗位,指标分解要合理准确,分解结果要有有关人员签字确认。 3 1.一项指标未分解扣1分;2.一项指标分解不合理扣1分; 3.分解结果无相关人员签字扣1分。   (三) 定额价格管理 7 1 有内部定额价格目录,测算合理。 4 1、无定额、价格的扣2分;2、定额、价格测算缺乏依据的扣2分。 2 定额、价格要准确合理,有定额执行分析,调整有依据、办法。 4 1、定额、价格有较大偏差的扣1分/项;2、没有定额执行分析扣2分,分析不具体扣1分,分析迟报扣2分。 二 过程管理 50     (一) 材料管理 12     1 现场材料管理符合《**矿现场材料管理办法》。 5 1.现场材料罚款每100元扣1分,扣完为止。 2.因现场材料管理被通报一次扣2分。   2 库房管理科学、规范。 5 1.“账、卡、物”不相符扣1分/项,扣完2分为止; 2.无班组材料发放台账不得分; 3.月底库存超定额扣5分。   3 计划外材料编制合理、送审及时。 2 1.编制计划外材料申请与实际差别较大不得分。 2.每月最后一天不整理计划外材料审批单不得分。   (二) 结算管理 24     1 人工费、材料费、租赁费等各项费用与三级市场(班组)挂钩。 6 1.不挂钩一项扣3分,2.缺少一处签字扣1分。   2 工资分配及其他奖罚符合矿相关要求。 4 1.工资分配与矿分配方案相抵触扣4分/人次,扣完15分为止。 2.奖罚分配不符合矿要求扣3分/人次,扣完15分为止。   3 原始出勤表干净整洁,保存完好。 3 1.有明显的涂改迹象不得分;2.没有原始出勤表扣3分。   4 工资表、计分表、出勤表、所有奖罚情况均要在会议室张榜公布。 5 1.没有公布不得分;2.张榜时间不少于1个月,否则本项不得分。   5 日清日结得分录入系统及时 3 第二天必须把前一天的数据录入完毕,否则扣3分/天,扣完10分为止。   6 每月有日清日结简易分析。 3 没有分析不得分。   (三) 设备维修、机电加工管理 4     1 按时编报设备维修、加工计划,注明自修、外委。 4 1.未按时编报设备维修、加工计划的一项扣2分; 2.计划内容不齐全,缺一项扣1分。   (四) 经营分析 10     1 每月要定期召开一次经营活动分析会。 5 1.没召开会议的扣2分;2.会议记录没有与会人员签字的少一人扣0.5分。3.经营分析迟报扣2分;4.经营分析迟报扣5分。   2 经营活动分析要有理有据,有落实改进措施,有工作安排计划。 2 1.分析简单,无落实改进措施、无下一步工作安排的一项扣2分;   3 经营活动分析要按有关要求,做到内容要全面,分析不缺项。分析要与计划及上期作对比分析。材料消耗要分类别比较分析。 3 1.分析结果不切合实际,内容空洞的扣2分; 2.分析不全面、缺项的一处扣1分;3.材料消耗没有分类对比分析的扣2分。   三 信息化建设 10   1 每月按要求及时登陆信息化系统,在系统上打分、分配工资、出库。 10 1.无在系统上打分扣5分;2.无在系统上分配工资扣5分; 3.无在系统上出库扣5分 四 管理创新 7 1 每月召开一次管理创新研讨会或者开展一次活动,并有记录。 2 1.没有会议记录扣2分。   2 25日前要按时上报管理创新项目。 5 1.没有按时上报扣3分;2.不上报扣5分。   五 其 他 13     1 生产经营指标完成情况。 4 产量或进尺完不成不得分,辅助区队与全矿挂钩,产量与进尺各2分。 2 积极参加市场化检查,会议、配合市场化工作 6 1.不参加检查扣6分;2.迟到扣3分;3.安排工作不按时完成一次扣2分;4.核算员不参加市场化检查一次扣5分。 3 加分项。 3 1.参与集团公司考核的单位每次加3分;2.参与永煤公司考核的每次加分;3.参与永锦公司考核的每次加1分。   合 计   100     附件2 **矿生产科内部市场化项目建设考核标准 项目 考 评 内 容 标准分 评 分 标 准 得分 一 基础管理 30     1 建立内部市场化管理小组 5 无建立或无存档扣5分    2 建立健全各种生产技术方面的管理制度。 5 1.各项规章制度不健全一项扣1分; 2.制度不规范的一项扣1分。   3 市场化管理制度要装订成册,格式统一,无错别字。 5 1.制度未装订成册的扣1分;2.错别字扣1分/字,扣完为止。   4 积极参加市场化培训 5 不及时参加市场化培训不得分   5 积极参加矿井召开的市场化会议和检查 5 一次不参加市场化会议扣2分;一次不参加市场化检查扣5分。   6 制定合理内部分配考核办法 5 无制定或无存档扣5分  二 市场化管理 50   1 对业务范围内的支护、建工、火工品等材料审批科学合理 10 预算差异率超过±8%的扣2分/项。   2 制定完善的《经济技术档案管理办法》 10 1.无制定办法不得分。2.办法不完善扣3分。   3 按照《经济技术档案管理办法》的要求建立采掘工作面经济技术档案 20 1.无建立采掘工作面经济技术档案扣10分/项;2.经济技术档案内容不完善扣10分。   4 定期对采掘工作面进行分析、评价。 10 1.没有分析评价,扣5分;2.分析评价没有实质内容扣5分。   三 专业市场 10   1 建立科技市场并按规定运作 5 1.无建立科技市场不得分。2.科技市场运作不规范扣5分。   2 对科技项目实行定价收购 5 无实行定价收购扣5分。 四 信息化系统管理 10 1 有专人负责本科室的内部市场化信息系统 2 无设专人扣2分 2 专职人员能达到熟练操作内部市场化信息系统 2 不能熟练操作扣2分 3 应经常登录内部市场化信息系统 2 连续三天未登录者扣2分,以此类推 4 通过信息系统对分管指标进行控制 2 所分管的成本项目预算差异率超过±8%的扣2分/项 5 及及时帮助区队建立采掘工作面经济技术档案 2 无建立或无存档扣2分 五 其它 加分项 积极主动参加市场化建设,对现有市场化管理制度进行改革、创新 根据具体情况加3—5分 合计 100 附件3 **矿机电科内部市场化项目建设考核标准 项目 考 评 内 容 标准分 评 分 标 准 得分 一 基础管理 30     1 建立内部市场化管理小组 5 无建立或无存档扣5分    2 建立健全机电运输、能源消耗方面的管理制度。 5 1.各项规章制度不健全一项扣1分; 2.制度不规范的一项扣1分。   3 市场化管理制度要装订成册,格式统一,无错别字。 5 1.制度未装订成册的扣1分;2.错别字扣1分/字,扣完为止。   4 积极参加市场化培训 5 不及时参加培训不得分   5 积极参加矿井召开的市场化会议和检查 5 一次不参加市场化会议扣2分;一次不参加市场化检查扣5分。   6 制定合理内部分配考核办法 5 无制定或无存档扣5分  二 市场化管理 50   1 对业务范围内的大型材料、配件、油脂等材料审批科学合理 10 预算差异率超过±8%的扣2分/项。   2 负责制定矿井计量管理办法 10 1.无制定办法不得分。2.办法不完善扣3分。   3 负责管理矿井计量器具,并分类建立计量器具台账 20 1.无分类建立计量器具台账扣10分;2.计量器具台账内容不完善扣10分。   4 制定计量器具定期校验管理制度。 10 1.无制定制度,扣5分;2.制度没有实质内容扣5分。   三 专业市场 10   1 负责建立加工维修市场、电费市场、租赁市场并按规定运作 5 1.少建立一个市场扣2分。2.市场运作不规范扣2分/个。   2 及时向企管科提供电费、租赁费、加工维修费考核情况 5 每月3日下班前无提供考核情况扣2分/项。 四 信息化系统管理 10 1 有专人负责本科室的内部市场化信息系统 2 无设专人扣2分 2 专职人员能达到熟练操作内部市场化信息系统 2 不能熟练操作扣2分 3 应经常登录内部市场化信息系统 2 连续三天未登录者扣2分,以此类推 4 通过信息系统对分管指标进行控制 2 所分管的成本项目预算差异率超过±8%的扣2分/项 5 及 应建立周转性材料台账 2 无建立或无存档扣2分 五 其它 加分项 积极主动参加市场化建设,对现有市场化管理制度进行改革、创新 根据具体情况加3—5分 合计 100 附件4 **矿安监科内部市场化项目建设考核标准 项目 考 评 内 容 标准分 评 分 标 准 得分 一 基础管理 30     1 建立内部市场化管理小组 5 无建立或无存档扣5分    2 建立健全安全方面的管理制度。 5 1.各项规章制度不健全一项扣1分; 2.制度不规范的一项扣1分。   3 市场化管理制度要装订成册,格式统一,无错别字。 5 1.制度未装订成册的扣1分;2.错别字扣1分/字,扣完为止。   4 积极参加市场化培训 5 不及时参加培训不得分   5 积极参加矿井召开的市场化会议和检查 5 一次不参加市场化会议扣2分;一次不参加市场化检查扣5分。   6 制定合理内部分配考核办法 5 无制定或无存档扣5分  二 市场化管理 40   1 对业务范围内的安全费用材料审批科学合理 10 预算差异率超过±8%的扣10分。   2 负责制定矿井安全结构工资考核办法 10 1.无制定办法不得分。2.办法不完善扣3分。   3 对区队的各项奖罚要有依据 10 奖罚无依据扣5分/次   4 积极推进隐患买卖制 10 1.无制定隐患买卖制度,扣5分;2.制度没有实质内容扣5分。   三 专业市场 20   1 负责建立安全市场并按规定运作 20 1.无建立安全市场不得分。2.无安全市场管理办法扣10分;3.市场运作不规范扣10分。   四 信息化系统管理 10 1 有专人负责本科室的内部市场化信息系统 2 无设专人扣2分 2 专职人员能达到熟练操作内部市场化信息系统 2 不能熟练操作扣2分 3 应经常登录内部市场化信息系统 2 连续三天未登录者扣2分,以此类推 4 通过信息系统对分管指标进行控制 2 所分管的成本项目预算差异率超过±8%的扣2分/项 5 及建立建立周转性材料台账 2 无建立或无存档扣2分 五 其它 加分项 积极主动参加市场化建设,对现有内部市场化管理制度进行改革、创新 根据具体情况加3—5分 合计 100 附件5 **矿调度室内部市场化项目建设考核标准 项目 考 评 内 容 标准分 评 分 标 准 得分 一 基础管理 30     1 建立内部市场化管理小组 5 无建立或无存档扣5分    2 建立健全生产组织方面的管理制度。 5 1.各项规章制度不健全一项扣1分; 2.制度不规范的一项扣1分。   3 市场化管理制度要装订成册,格式统一,无错别字。 5 1.制度未装订成册的扣1分;2.错别字扣1分/字,扣完为止。   4 积极参加市场化培训 5 不及时参加培训不得分   5 积极参加矿井召开的市场化会议和检查 5 一次不参加市场化会议扣2分;一次不参加市场化检查扣5分。   6 制定合理内部分配考核办法 5 无制定或无存档扣5分  二 市场化管理 50   1 及时组织有关单位对单项工程进行验收 15 验收不及时扣3分/次   2 合理安排区人单项工程并开具开工通知单 15 缺少通知单扣3分/次   3 对区队的各项奖罚要有依据 20 奖罚无依据扣5分/次   三 信息化系统管理 20   1 有专人负责本科室的内部市场化信息系统 4 无设专人扣4分   2 专职人员能达到熟练操作内部市场化信息系统 4 不能熟练操作扣2分 3 应经常登录内部市场化信息系统 4 每月登录低于2次者扣4分 4 通过信息系统对分管指标进行控制 4 无通过信息系统控制扣4分 5 及 建立建立周转性材料台账 4 无建立或无存档扣2分 四 其它 加分项 积极主动参加市场化建设,对现有内部市场化管理制度进行改革、创新 根据具体情况加3—5分 合计 100 附件6 **矿人劳科内部市场化项目建设考核标准 项目 考 评 内 容 标准分 评 分 标 准 得分 一 基础管理 30     1 建立内部市场化管理小组 5 无建立或无存档扣5分    2 建立健全安全方面的管理制度。 5 1.各项规章制度不健全一项扣1分; 2.制度不规范的一项扣1分。   3 市场化管理制度要装订成册,格式统一,无错别字。 5 1.制度未装订成册的扣1分;2.错别字扣1分/字,扣完为止。   4 积极参加市场化培训 5 不及时参加培训不得分   5 积极参加矿井召开的市场化会议和检查 5 一次不参加市场化会议扣2分;一次不参加市场化检查扣5分。   6 制定合理内部分配考核办法 5 无制定或无存档扣5分  二 市场化管理 20   1 建立健全劳动定额管理制度 10 1.无劳动定额管理不得分2. 无测算依据和使用说明不得分。3.测算依据和使用说明不具体扣1分/项;4. 劳动定额无装订成册扣10分;5. 修订、发布程序不规范扣5分。   4 人工费结算表每月4日下班前提供给企管科 10 1.人工费结算错误扣5分;2.提供不及时扣5分。   三 专业市场 40   负责建立人力资源市场并按规定运作 40 1.无人力资源市场管理办法扣5分;2. 无建立人力资源市场各类人员管理台账扣2分; 3.对后备人才的培养无记录扣2分;4.无制定专业技术人员奖惩办法扣2分;5.无劳务工管理制度扣2分;6.无职工请销假管理制度扣2分,不按制度办理请假手续扣2分/人;7.职工的福利性休假要有证明;8.薪酬管理制度不合理扣5分;9.对各单位的人工费结算无依据   四 信息化系统管理 10 1 有专人负责本科室的内部市场化信息系统 2 无设专人扣2分 2 专职人员能达到熟练操作内部市场化信息系统 2 不能熟练操作扣2分 3 应经常登录内部市场化信息系统 2 连续三天未登录者扣2分,以此类推 4 通过信息系统对分管指标进行控制 2 所分管的成本项目预算差异率超过±8%的扣2分/项 5 及建立建立周转性材料台账 2 无建立或无存档扣2分 五 其它 加分项 积极主动参加市场化建设,对现有内部市场化管理制度进行改革、创新 根据具体情况加3—5分 合计 100 附件7 **矿企管科内部市场化项目建设考核标准 项目 考 评 内 容 标准分 评 分 标 准 得分 一 基础管理 10     1 按公司统计制度规定及时、准确报送各类统计报表 2 1.不及时报送扣1分/项;2.数字错误扣1分/项;   2 建立健全经营管理方面的管理制度,并装订成册 2 1.各项规章制度不健全扣1分/项; 2.制度不规范的扣1分/项。   3 每月组织对区队和科室的市场化考核,并及时将考核结果报人劳科 2 1.无按时对区队和科室进行考核扣1分;2.无及时将考核结果报人劳科扣1分。   4 组织并参加市场化培训、市场化会议 2 1.不及时参加培训不得分;2.不参加市场化会议扣1分/次。   5 负责制定材料消耗定额管理制度 2 1.无定额管理制度不得分;2.定额管理制度无测算依据和使用说明不得分。   二 市场化管理 70   1 负责建立结(核)算体系, 结算工资不低于当期工资总额的60% 10 结算工资低于当期工资的60%扣10分 2 结算过程公开、公正、不徇私舞弊、不弄虚作假,结算结果截止到5日 10 1.出现1次扣2分;2.推迟结算结果扣1分/天。   3 负责建立价格体系 10 1.价格无汇编成册扣5分;2.价格不能满足结算需要扣5分。   4 结算报表书面整洁、数字准确、统一使用A3纸打印,不得有涂改现象 5 1.结算报表数字错误扣1分/处;2.纸张不统一扣1分;3.有涂改现象扣1分/处。   5 上报的各类报表有公章、填报人、负责人签字齐全 5 出现签字不齐全,手续不完善的扣1分/项。   6 负责建立经营信息管理制度 10 1.无经营信息管理制度扣5分;2.不按制度执行扣1分。 7 负责构建仲裁机制 10 1.出现纠纷无仲裁扣5分;2.仲裁结果不明确扣2分;3.不按仲裁结果执行扣3分。 8 负责矿生产经营目标考核 10 1.无生产经营目标管理制度不得分;2.无对目标层层分解、考核扣5分;3.产量、材料费、电费无分解到班组扣2分。 三 专业市场 10   负责资金市场的建立和运作 1.无资金市场管理办法扣2分;2.无运作记录扣2分。   四 信息化系统管理 10 1 有专人负责本科室的内部市场化信息系统 2 无设专人扣2分 2 专职人员能达到熟练操作内部市场化信息系统 2 不能熟练操作扣2分 3 应经常登录内部市场化信息系统 2 连续三天未登录者扣2分,以此类推 4 通过信息系统对分管指标进行控制 2 所分管的成本项目预算差异率超过±8%的扣2分/项 5 及 建立建立周转性材料台账 2 无建立或无存档扣2分 五 其它 加分项 附件8 **矿供应科内部市场化项目建设考核标准 项目 考 评 内 容 标准分 评 分 标 准 得分 一 基础管理 20     1 建立内部市场化管理小组 5 无建立或无存档扣5分    2 建立健全生产组织方面的管理制度。 5 1.各项规章制度不健全一项扣1分; 2.制度不规范的一项扣1分。   3 管理制度要装订成册,格式统一,无错别字。 5 1.制度未装订成册的扣1分;2.错别字扣1分/字,扣完为止。   4 积极参加市场化培训 5 不及时参加培训不得分   5 积极参加矿井召开的市场化会议和检查 5 一次不参加市场化会议扣2分;一次不参加市场化检查扣5分。   6 制定合理内部分配考核办法 5 无制定或无存档扣5分  二 市场化管理 60   1 负责及时编制采购计划,计划的编制要结合生产实际,不得造成库房积压或集中出库 10 1.无及时编制采购计划扣2分;2.计划不结合生产实际扣5分;3.造成库房积压或集中出库影响成本的扣5分。 2 根据永锦公司要求,每月23日前将下月材料采购计划报物资部 5 未及时上报扣5分   3 库存金额每月不得超过万元 5 超过150万元扣5分   4 物资管理遵循先进先出原则 5 不按规定出库造成物资变质、腐烂、失效的扣5分   5 物资摆放应做到四号定位、五五摆放 5 不按规定摆放扣1分/处   6 做到日清日结,每月底进行一资助盘库,要求收支存相对,账卡物相符 5 1.缺盘库表扣2分;2.账物不符扣1分/处。 7 每月组织相关科室对二级库进行一次检查 5 无组织对二级库的检查扣2分 8 炸药库管理员必须经专门培训、考试,持证上岗,火工品库存不得超储 5 1.管理员无持证上岗扣1分/人;2.火工品超储扣2分。 9 组织相关科室处理废旧物资 5 处理废旧物资不及时扣2分 三 专业市场 15   负责物资市场的建立和运作 15 1.无物资市场管理办法扣5分;2.无运作记录扣5分。   四 信息化系统管理 10 1 有专人负责本科室的内部市场化信息系统 2 无设专人扣2分 2 专职人员能达到熟练操作内部市场化信息系统 2 不能熟练操作扣2分 3 应经常登录内部市场化信息系统 2 连续三天未登录者扣2分,以此类推 4 通过信息系统对分管指标进行控制 2 所分管的成本项目预算差异率超过±8%的扣2分/项 5 及 建立建立周转性材料台账 2 无建立或无存档扣2分 五 其它 加分项 积极主动参加市场化建设,对现有内部市场化管理制度进行改革、创新 根据具体情况加3—5分 附件9 **矿财务科内部市场化项目建设考核标准 项目 考 评 内 容 标准分 评 分 标 准 得分 一 基础管理 30     1 建立内部市场化管理小组 5 无建立或无存档扣5分    2 建立健全财务方面的管理制度。 5 1.各项规章制度不健全一项扣1分; 2.制度不规范的一项扣1分。   3 管理制度要装订成册,格式统一,无错别字。 5 1.制度未装订成册的扣1分;2.错别字扣1分/字,扣完为止。   4 积极参加市场化培训 5 不及时参加培训不得分   5 积极参加矿井召开的市场化会议和检查 5 一次不参加市场化会议扣2分;一次不参加市场化检查扣5分。   6 制定合理内部分配考核办法 5 无制定或无存档扣5分  二 市场化管理 60   1 负责制定财产清查管理制度 10 1.无制度扣5分;2.不按制度执行扣5分 2 按照制度组织相关单位对各项财产准时清查,不得拖延,并编制报表 10 1.不及时组织财产清查扣5分;2.拖延清查的扣5
展开阅读全文

开通  VIP会员、SVIP会员  优惠大
下载10份以上建议开通VIP会员
下载20份以上建议开通SVIP会员


开通VIP      成为共赢上传

当前位置:首页 > 应用文书 > 规章制度

移动网页_全站_页脚广告1

关于我们      便捷服务       自信AI       AI导航        抽奖活动

©2010-2025 宁波自信网络信息技术有限公司  版权所有

客服电话:0574-28810668  投诉电话:18658249818

gongan.png浙公网安备33021202000488号   

icp.png浙ICP备2021020529号-1  |  浙B2-20240490  

关注我们 :微信公众号    抖音    微博    LOFTER 

客服