收藏 分销(赏)

高中生物必修一至三实验总结.doc

上传人:w****g 文档编号:11043381 上传时间:2025-06-27 格式:DOC 页数:4 大小:30.03KB 下载积分:5 金币
下载 相关 举报
高中生物必修一至三实验总结.doc_第1页
第1页 / 共4页
高中生物必修一至三实验总结.doc_第2页
第2页 / 共4页


点击查看更多>>
资源描述
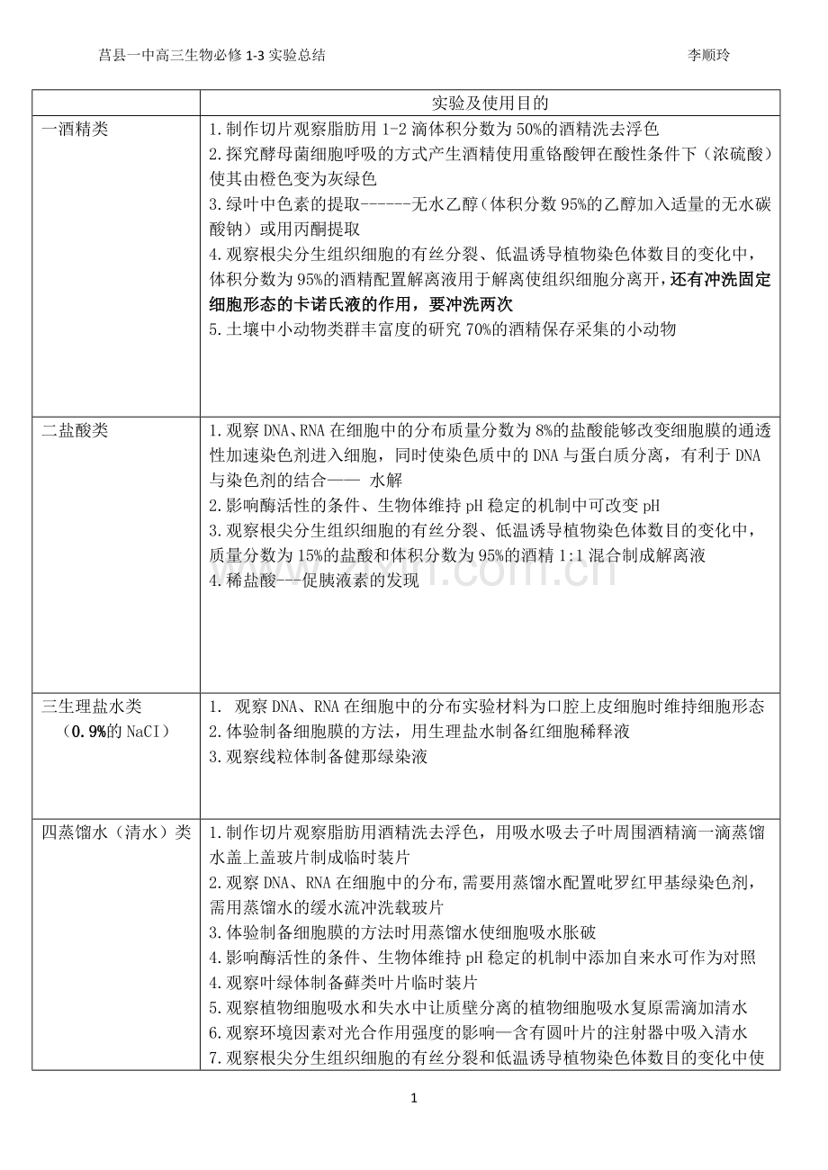
莒县一中高三生物必修1-3实验总结 李顺玲 实验及使用目的 一酒精类 1.制作切片观察脂肪用1-2滴体积分数为50%的酒精洗去浮色 2.探究酵母菌细胞呼吸的方式产生酒精使用重铬酸钾在酸性条件下(浓硫酸)使其由橙色变为灰绿色 3.绿叶中色素的提取------无水乙醇(体积分数95%的乙醇加入适量的无水碳酸钠)或用丙酮提取 4.观察根尖分生组织细胞的有丝分裂、低温诱导植物染色体数目的变化中,体积分数为95%的酒精配置解离液用于解离使组织细胞分离开,还有冲洗固定细胞形态的卡诺氏液的作用,要冲洗两次 5.土壤中小动物类群丰富度的研究70%的酒精保存采集的小动物 二盐酸类 1.观察DNA、RNA在细胞中的分布质量分数为8%的盐酸能够改变细胞膜的通透性加速染色剂进入细胞,同时使染色质中的DNA与蛋白质分离,有利于DNA与染色剂的结合—— 水解 2.影响酶活性的条件、生物体维持pH稳定的机制中可改变pH 3.观察根尖分生组织细胞的有丝分裂、低温诱导植物染色体数目的变化中,质量分数为15%的盐酸和体积分数为95%的酒精1:1混合制成解离液 4.稀盐酸---促胰液素的发现 三生理盐水类 (0.9%的NaCI) 1. 观察DNA、RNA在细胞中的分布实验材料为口腔上皮细胞时维持细胞形态 2.体验制备细胞膜的方法,用生理盐水制备红细胞稀释液 3.观察线粒体制备健那绿染液 四蒸馏水(清水)类 1.制作切片观察脂肪用酒精洗去浮色,用吸水吸去子叶周围酒精滴一滴蒸馏水盖上盖玻片制成临时装片 2.观察DNA、RNA在细胞中的分布,需要用蒸馏水配置吡罗红甲基绿染色剂,需用蒸馏水的缓水流冲洗载玻片 3.体验制备细胞膜的方法时用蒸馏水使细胞吸水胀破 4.影响酶活性的条件、生物体维持pH稳定的机制中添加自来水可作为对照 4.观察叶绿体制备藓类叶片临时装片 5.观察植物细胞吸水和失水中让质壁分离的植物细胞吸水复原需滴加清水 6.观察环境因素对光合作用强度的影响—含有圆叶片的注射器中吸入清水 7.观察根尖分生组织细胞的有丝分裂和低温诱导植物染色体数目的变化中使用清水漂洗目的洗去药液,首先考虑可防止解离过度,进一步考虑便于染色。制片中滴一滴清水加根尖进一步处理制成装片。 五加热或使用酒精灯类 1.还原糖鉴定中的水浴(50-65度)加热,有时也用酒精灯(有时认为不规范),具体问题具体分析 2. 观察DNA、RNA在细胞中的分布中烘干涂有口腔上皮细胞的载玻片 3.过氧化氢在不同条件下的分解中加热促进其分解 4.土壤微生物的分解作用 六显微镜类 1.观察花生切片中的脂肪由低倍-高倍 2.观察DNA、RNA在细胞中的分布由低倍至高倍 3.体验制备细胞膜的方法由低倍至高倍后许在高倍下观察吸水胀破过程 4.观察叶绿体和线粒体由低倍至高倍 5.观察植物细胞的吸水和失水三次低倍镜观察 6.罗伯特森在电镜下观察到细胞膜的暗-亮-暗的三层结构 7.有丝分裂、低温诱导植物染色体数目的变化低倍—高倍 8.观察蝗虫精母细胞减数分裂固定装片在低倍镜下识别初级、次级精母细胞和精细胞。在低倍镜下依次找到减数分裂第一、二次分裂的中、后期的细胞。高倍镜下仔细观察染色体的形态、位置和数目。 9.实物镜或普通显微镜---土壤中小动物类群丰富度的研究 10.显微镜观察酵母菌的种群数量变化,由低倍至高倍 七实验材料 动物类:1.口腔上皮细胞------观察DNA、RNA在细胞中的分布、观察线粒体 2.哺乳动物成熟的红细胞----体验制备细胞膜 3.美西螈、蝾螈、变形虫-----资料分析细胞核的功能 4.甲状腺滤泡上皮细胞---物质跨膜运输(P63资料分析) 5.蝗虫精母细胞---观察减数分裂 6.果蝇----摩尔根伴性遗传、表型模拟 7.土壤中小动物类群丰富度的研究 植物类:1.检测生物组织中的糖类、脂肪和蛋白质(省略自己回忆) 2.洋葱鳞片叶内表皮细胞---观察观察DNA、RNA在细胞中的分布 3.新鲜的藓类叶(或菠菜叶稍带些叶肉的下表皮、黑藻叶等)---高倍镜观察叶绿体 4.伞藻---细胞核的功能 5.紫色的洋葱鳞片外表皮细胞----植物细胞的吸水和失水 6.番茄和水稻---物质跨膜运输(P63) 7.菠菜—绿叶中色素的提取和分离(秋天的菠菜也是绿色也是四条色素带) 8.水绵---恩格尔曼叶绿体的功能:证明光合作用放氧的部位是叶绿体、叶绿体主要吸收红光和蓝紫光 9.洋葱根尖分生区细胞---观察有丝分裂(根长约5cm时剪取根尖2-3mm解离)、低温诱导植物染色体数目的变化(洋葱长出1cm不定根时放于4℃的冰箱诱导36h,剪取处理的根尖约0.5-1cm放入卡诺氏液浸泡0.5-1h) 10.豌豆—孟德尔豌豆杂交实验 11.西瓜—秋水仙素无籽西瓜 12.绿化树种或花卉生长旺盛的一年生枝条----探索生长素类似物促进插条生根的最适浓度 13.样方法调查双子叶植物的种群密度 微生物类:1.酵母菌—探究酵母菌细胞呼吸的方式、培养液中酵母菌种群数量的变化 2.好氧细菌---恩格尔曼的两个实验 3.肺炎双球菌---格里菲斯体内、艾弗里体外转化实验 4.噬菌体----赫尔希和蔡斯噬菌体侵染细菌的实验 5.大肠杆菌-- DNA半保留复制的实验证据 6.土壤微生物的分解作用 八NaOH/NaHCO3 1.制备斐林试剂(其为甲液质量浓度为0.1g/mL与乙液CuSO40.05g/mL等量混合均匀) 2.制备双缩脲试剂(其为A液质量浓度为0.1g/mL,B液CuSO4质量分数为0.01g/mL使用时先加A液1mL后加B液4滴) 3.影响酶活性的条件、生物体维持pH稳定的机制中可改变pH 4.探究酵母菌细胞呼吸的方式中质量分数10%的NaOH溶液吸收空气中的CO2 5.探究呼吸作用方式中的液滴移动类题目中可用NaOH或者KOH吸收实验对象产生的 CO2,导致密闭容器中的压强因使用O2而没有 CO2的补充而改变 6.探究影响光合作用的因素时在密闭容器中可放置NaHCO3(CO2的缓冲液)维持装置中的CO2,通过液滴移动反应净光合(表观光合)作用强度。(该装置中的压强变化仍考虑成氧气的增加或减少量造成的) 7.探究细胞大小与物质运输的关系时可用 NaOH处理含有酚酞的琼脂块观察扩散深度 放射性同位素的使用 1.标记亮氨酸中的3H----分泌蛋白的合成和运输 2.分别提供H218O和C18O2通过释放的18O2证明放出的氧气来自水-鲁宾和卡门 3.14CO2---卡尔文利用小球藻(单细胞的绿藻)使用14CO2探究出卡尔文循环 4. 32P或35S---噬菌体侵染细菌的实验 5.15N标记的NH4CL---DNA半保留复制的实验证据 模型构建 物理模型:DNA双螺旋--物理模型就是以实物或图画形式直观地表达认识对象的特征。在教材中出现的也有很多,比如细胞的亚显微结构模型,DNA的双螺旋结构模型等。生物体结构的模式标本,模拟模型如细胞结构模型、各种组织器官的立体结构模型、DNA分子双螺旋结构模型、生物膜镶嵌模型、减数分裂中染色体变化模型、血糖调节模型等。 数学模型:种群的增长模型--数学模型是用来描述一个系统或它的性质的数学形式;或者说是为了某种目的,用字母、数字及其它数学符号建立起来的等式或不等式。蛋白质的合成分子量和脱水量计算,蛋白质或多肽链水解后的某氨基酸数量,DNA的结构中碱基数量及比例计算,DNA分子的复制子代DNA数量、标记DNA比例及所需某种脱氧核苷酸比例,遗传规律的比例计算,遗传病概率计算,减数分裂配子类型计算,基因控制蛋白质合成的脱氧核苷酸、核糖核苷酸、氨基酸数量计算,基因频率计算,种群密度调查(样方法、标志重捕法、血球计数板计数等),种群“J”型增长,能量流动规律等 概念模型:文字表述来抽象概括出事物本质特征的模型。例如,描述光合作用主要反应过程的光合作用图解、达尔文的自然选择学说的解释模型就可以看作是概念模型,几乎每一章、每一节内容都可以用概念图的形式加以表示,在复习时,还可以将不同章节的相关内容以概念图的形式表现出来,以便同学们形成一定的知识网络,便于对知识的理解和复习。 4
展开阅读全文

开通  VIP会员、SVIP会员  优惠大
下载10份以上建议开通VIP会员
下载20份以上建议开通SVIP会员


开通VIP      成为共赢上传

当前位置:首页 > 教育专区 > 高中生物

移动网页_全站_页脚广告1

关于我们      便捷服务       自信AI       AI导航        抽奖活动

©2010-2026 宁波自信网络信息技术有限公司  版权所有

客服电话:0574-28810668  投诉电话:18658249818

gongan.png浙公网安备33021202000488号   

icp.png浙ICP备2021020529号-1  |  浙B2-20240490  

关注我们 :微信公众号    抖音    微博    LOFTER 

客服