收藏 分销(赏)

CASS7.0用户手册目录及附录ACASS7.0的野外操作码.doc

上传人:a199****6536 文档编号:10817834 上传时间:2025-06-18 格式:DOC 页数:7 大小:235.51KB 下载积分:6 金币
下载 相关 举报
CASS7.0用户手册目录及附录ACASS7.0的野外操作码.doc_第1页
第1页 / 共7页
CASS7.0用户手册目录及附录ACASS7.0的野外操作码.doc_第2页
第2页 / 共7页


点击查看更多>>
资源描述
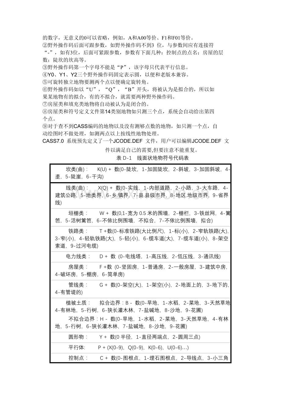
CASS7.0用户手册目录及附录A CASS7.0的野外操作码 目录表 第一章 CASS7.0安装 第二章 CASS7.0快速入门 第三章 测制地形图 第四章 测制地籍图 第五章 土地详查 第六章 白纸图数字化 第七章 电子平板成图 第八章 CASS7.0在工程中的应用 第九章 数字地图管理 第十章 CASS7.0打印全攻略 附录A CASS7.0的野外操作码 CASS7.0用户手册 附录A CASS7.0的野外操作码 CASS7.0 的野外操作码由描述实体属性的野外地物码和一些描述连接关系的 野外连接码组成。CASS7.0 专门有一个野外操作码定义文件jcode.def,该文件是 用来描述野外操作码与CASS7.0内部编码的对应关系的,用户可编辑此文件使之 符合自己的要求,文件格式为: 野外操作码,CASS7.0编码 …… END 野外操作码的定义有以下规则: ①野外操作码有1-3位,第一位是英文字母,大小写等价,后面是范围为0-99 的数字,无意义的0可以省略,例如,A和A00等价、F1和F01等价。 ②野外操作码后面可跟参数,如野外操作码不到3 位,与参数间应有连接符 “-”,如有3位,后面可紧跟参数,参数有下面几种:控制点的点名;房屋的层 数;陡坎的坎高等。 ③野外操作码第一个字母不能是“P”,该字母只代表平行信息。 ④Y0、Y1、Y2三个野外操作码固定表示圆,以便和老版本兼容。 ⑤可旋转独立地物要测两个点以便确定旋转角。 ⑥野外操作码如以“U”,“Q”,“B”开头,将被认为是拟合的,所以如 果某地物有的拟合,有的不拟合,就需要两种野外操作码。 ⑦房屋类和填充类地物将自动被认为是闭合的。 ⑧房屋类和符号定义文件第14类别地物如只测三个点,系统会自动给出第四 个点。 ⑨对于查不到CASS编码的地物以及没有测够点数的地物,如只测一个点,自 动绘图时不做处理,如测两点以上按线性地物处理。 CASS7.0 系统预先定义了一个JCODE.DEF 文件,用户可以编辑JCODE.DEF 文 件以满足自己的需要,但要注意不能重复。 表D-1 线面状地物符号代码表 坎类(曲): K(U) + 数(0-陡坎,1-加固陡坎,2-斜坡,3-加固斜坡,4-垄,5-陡崖,6-干沟) 线类(曲): X(Q) + 数(0-实线,1-内部道路,2-小路,3-大车路,4-建筑公路,5-地类界,6-乡.镇界,7-县.县级市界,8-地区.地级市界,9-省界线) 垣栅类: W + 数(0,1-宽为0.5米的围墙,2-栅栏,3-铁丝网,4-篱笆,5-活树篱笆,6-不依比例围墙,不拟合,7-不依比例围墙,拟合) 铁路类: T +数(0-标准铁路(大比例尺),1-标(小),2-窄轨铁路(大),3-窄(小),4-轻轨铁路(大),5-轻(小),6-缆车道(大),7-缆车道(小),8-架空索道,9-过河电缆) 电力线类: D + 数 (0-电线塔,1-高压线,2-低压线,3-通讯线) 房屋类: F +数 (0-坚固房,1-普通房,2-一般房屋,3-建筑中房,4-破坏房,5-棚房,6-简单房) 管线类: G + 数(0-架空(大),1-架空(小),2-地面上的,3-地下的,4-有管堤的) 植被土质: 拟合边界:B - 数(0-旱地,1-水稻,2-菜地,3-天然草地,4-有林地,5-行树,6-狭长灌木林,7-盐碱地,8-沙地,9-花圃) 不拟合边界:H - 数(0-旱地,1-水稻,2-菜地,3-天然草地,4-有林地,5-行树,6-狭长灌木林,7-盐碱地,8-沙地,9-花圃) 圆形物: Y + 数(0半径,1-直径两端点,2-圆周三点) 平行体: P + (X(0-9),Q(0-9),K(0-6),U(0-6)…) 控制点: C + 数(0-图根点,1-埋石图根点,2-导线点,3-小三角点,4-三角点,5-土堆上的三角点,6-土堆上的小三角点,7-天文点,8-水准点,9-界址点) 例如:K0──直折线型的陡坎,U0──曲线型的陡坎,W1──土围墙 T0──标准铁路(大比例尺),Y012.5──以该点为圆心半径为12.5m的圆 表D-2 点状地物符号代码表 符号类别 编 码 及 符 号 名 称 水系设施 A00 水文站 A01 停泊场 A02 航行灯塔 A03 航行灯桩 A04 航行灯船 A05 左航行浮标 A06 右航行浮标 A07 系船浮筒 A08 急 流 A09 过江管线标 A10 信号标 A11 露出的沉船 A12 淹没的沉船 A13 泉 A14 水 井 土质 A15 石 堆 居民地 A16 学 校 A17 肥气池 A18 卫生所 A19 地上窑洞 A20 电视发射塔 A21 地下窑洞 A22 窑 A23 蒙古包 管线设施 A24 上水检修井 A25 下水雨水检修井 A26 圆形污水蓖子 A27 下水暗井 A28 煤气天然气检修井 A29 热力检修井 A30 电信入孔 A31 电信手孔 A32 电力检修井 A33 工业、石油检修井 A34 液体气体储存设备 A35 不明用途检修井 A36 消火栓 A37 阀 门 A38 水龙头 A39 长形污水蓖子 电力设施 A40 变电室 A41 无线电杆.塔 A42 电 杆 军事设施 A43 旧碉堡 A44 雷达站 道路设施 A45 里程碑 A46 坡度表 A47 路 标 A48 汽车站 A49 臂板信号机 独立树 A50 阔叶独立树 A51 针叶独立树 A52 果树独立树 A53 椰子独立树 工矿设施 A54 烟 囱 A55 露天设备 A56 地 磅 A57 起重机 A58 探 井 A59 钻 孔 A60 石油.天然气井 A61 盐 井 A62 废弃的小矿井 A63 废弃的平峒洞口 A64 废弃的竖井井口 A65 开采的小矿井 A66 开采的平峒洞口 A67 开采的竖井井口 公共设施 A68 加油站 A69 气象站 A70 路 灯 A71 照射灯 A72 喷水池 A73 垃圾台 A74 旗 杆 A75 亭 A76 岗亭.岗楼 A77 钟楼.鼓楼.城楼 A78 水 塔 A79 水塔烟囱 A80 环保监测点 A81 粮 仓 A82 风 车 A83 水磨房.水车 A84 避雷针 A85 抽水机站 A86 地下建筑物天窗 宗教设施 A87 纪念像碑 A88 碑.柱.墩 A89 塑 像 A90 庙 宇 A91 土地庙 A92 教 堂 A93 清真寺 A94 敖包.经堆 A95 宝塔.经塔 A96 假石山 A97 塔形建筑物 A98 独立坟 A99 坟 地 表D-3 描述连接关系的符号的含义 符 号 含 义 + 本点与上一点相连,连线依测点顺序进行 - 本点与下一点相连,连线依测点顺序相反方向进行 n+ 本点与上n点相连,连线依测点顺序进行 n- 本点与下n点相连,连线依测点顺序相反方向进行 p 本点与上一点所在地物平行 np 本点与上n点所在地物平行 +A$ 断点标识符,本点与上点连 -A$ 断点标识符,本点与下点连 “+”、“-”符号的意义:(“+”、“-”表示连线方向) 1 2 1 2 1(F1) 2+ 1(F1) 2- 操作码的具体构成规则如下: 1.对于地物的第一点,操作码=地物代码。如图D-1中的1、5两点(点号表示测点顺序,括号 中为该测点的编码,下同)。 图D-1 地物起点的操作码 2.连续观测某一地物时,操作码为“+”或“-”。其中“+”号表示连线依测点顺序进行;“- ”号表示连线依测点顺序相反的方向进行,如图D-2所示。在CASS中,连线顺序将决定类似于 坎类的齿牙线的画向,齿牙线及其它类似标记总是画向连线方向的左边,因而改变连线方向就可改 变其画向。 图D-2 连续观测点的操作码 3.交叉观测不同地物时,操作码为“n+”或“n-”。其中“+”、“-”号的意义同上,n表示该 点应与以上n个点前面的点相连(n=当前点号-连接点号-1,即跳点数),还可用“+A$”或“- A$”标识断点,A$是任意助记字符,当一对A$断点出现后,可重复使用A$字符。 如图D-3所示。 图D-3 交叉观测点的操作码 4.观测平行体时,操作码为“p”或“np”。其中,“p”的含义为通过该点所画的符号应与上点 所在地物的符号平行且同类,“np”的含义为通过该点所画的符号应与以上跳过n个点后的点所 在的符号画平行体,对于带齿牙线的坎类符号,将会自动识别是堤还是沟。若上点或跳过n个点后 的点所在的符号不为坎类或线类,系统将会自动搜索已测过的坎类或线类符号的点。因而,用于 绘平行体的点,可在平行体的一“边”未测完时测对面点,亦可在测完后接着测对面的点,还可在 加测其它地物点之后,测平行体的对面点。如图D-4所示。 野外操作码的定义有以下规则: ①野外操作码有1-3位,第一位是英文字母,大小写等价,后面是范围为0-99的数字,无意义的0可以省略,例如,A和A00等价、F1和F01等价。②野外操作码后面可跟参数,如野外操作码不到3位,与参数间应有连接符“-”,如有3位,后面可紧跟参数,参数有下面几种:控制点的点名;房屋的层数;陡坎的坎高等。③野外操作码第一个字母不能是“P”,该字母只代表平行信息。④Y0、Y1、Y2三个野外操作码固定表示圆,以便和老版本兼容。⑤可旋转独立地物要测两个点以便确定旋转角。⑥野外操作码如以“U”,“Q”,“B”开头,将被认为是拟合的,所以如果某地物有的拟合,有的不拟合,就需要两种野外操作码。⑦房屋类和填充类地物将自动被认为是闭合的。⑧房屋类和符号定义文件第14类别地物如只测三个点,系统会自动给出第四个点。⑨对于查不到CASS编码的地物以及没有测够点数的地物,如只测一个点,自动绘图时不做处理,如测两点以上按线性地物处理。CASS7.0系统预先定义了一个JCODE.DEF文件,用户可以编辑JCODE.DEF文件以满足自己的需要,但要注意不能重复。
展开阅读全文

开通  VIP会员、SVIP会员  优惠大
下载10份以上建议开通VIP会员
下载20份以上建议开通SVIP会员


开通VIP      成为共赢上传

当前位置:首页 > 包罗万象 > 大杂烩

移动网页_全站_页脚广告1

关于我们      便捷服务       自信AI       AI导航        抽奖活动

©2010-2025 宁波自信网络信息技术有限公司  版权所有

客服电话:0574-28810668  投诉电话:18658249818

gongan.png浙公网安备33021202000488号   

icp.png浙ICP备2021020529号-1  |  浙B2-20240490  

关注我们 :微信公众号    抖音    微博    LOFTER 

客服