收藏 分销(赏)

分包协议(设计).doc

上传人:人****来 文档编号:10709995 上传时间:2025-06-11 格式:DOC 页数:3 大小:181.50KB 下载积分:5 金币
下载 相关 举报
分包协议(设计).doc_第1页
第1页 / 共3页
分包协议(设计).doc_第2页
第2页 / 共3页


点击查看更多>>
资源描述
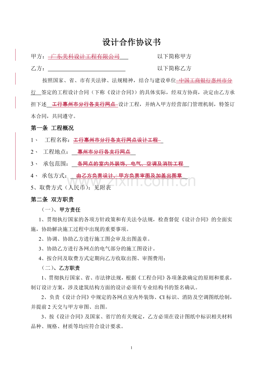
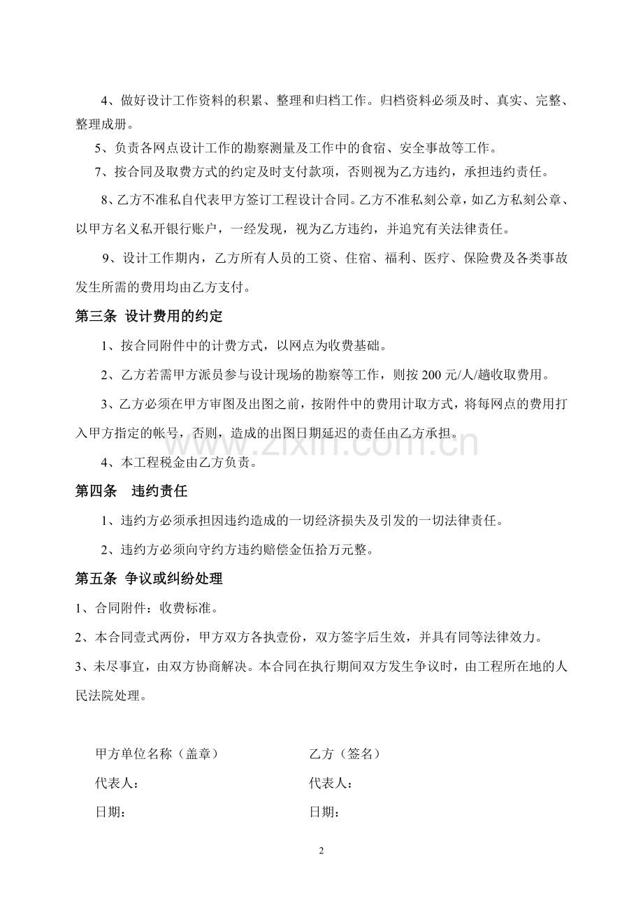
设计合作协议书 甲方: 广东美科设计工程有限公司 以下简称甲方 乙方: 以下简称乙方 按照国家、省、市有关法律、法规精神,结合与建设单位 中国工商银行惠州市分行 签定的工程设计合同(下称《设计合同》)的具体实际,经双方协商,决定由乙方承担下述 工行惠州市分行各支行网点 设计工程,并纳入甲方经营部门管理机制,特签订本合同,共同遵守。 第一条 工程概况 1、 工程名称:工行惠州市分行各支行网点设计工程 2、 工程地点: 惠州市分行各支行网点 3、 承包范围: 各网点的室内外装饰、电气、空调及消防工程 4、 承包方式: 由乙方负责设计、甲方负责审图及加盖出图章 5、取费方式(人民币):见附表 第二条 双方职责 (一)、甲方责任 1、贯彻执行国家的各项方针政策和有关法令法规,检查督促《设计合同》的全面实施,协助解决施工过程中出现的重要事项。 2、协调、协助乙方进行施工图会审及出图盖章。 3、协助乙方进行各网点的电气部分的施工图设计。 4、按合同及取费方式定期向乙方收取出图、审图费用; (二)、乙方职责 1、贯彻执行国家、省、市法律法规,根据《工程合同》各项条款确定的原则和要求,制订设计方案,涉及建筑结构方面的设计必须有专业结构书的签名确认。 2、负责《设计合同》中规定的各网点室内外装饰、CI标识、消防及空调图纸绘制,并提前2天交与甲方审图、出图。 3、按《设计合同》及国家、省厅的有关规定,乙方必须在设计图纸中标识相关材料品种、规格、材质等均应符合设计要求。 4、做好设计工作资料的积累、整理和归档工作。归档资料必须及时、真实、完整、整理成册。 5、负责各网点设计工作的勘察测量及工作中的食宿、安全事故等工作。 7、按合同及取费方式的约定及时支付款项,否则视为乙方违约,承担违约责任。 8、乙方不准私自代表甲方签订工程设计合同。乙方不准私刻公章,如乙方私刻公章、以甲方名义私开银行账户,一经发现,视为乙方违约,并追究有关法律责任。 9、设计工作期内,乙方所有人员的工资、住宿、福利、医疗、保险费及各类事故发生所需的费用均由乙方支付。 第三条 设计费用的约定 1、按合同附件中的计费方式,以网点为收费基础。 2、乙方若需甲方派员参与设计现场的勘察等工作,则按200元/人/趟收取费用。 3、乙方必须在甲方审图及出图之前,按附件中的费用计取方式,将每网点的费用打入甲方指定的帐号,否则,造成的出图日期延迟的责任由乙方承担。 4、本工程税金由乙方负责。 第四条 违约责任 1、违约方必须承担因违约造成的一切经济损失及引发的一切法律责任。 2、违约方必须向守约方违约赔偿金伍拾万元整。 第五条 争议或纠纷处理 1、合同附件:收费标准。 2、本合同壹式两份,甲方双方各执壹份,双方签字后生效,并具有同等法律效力。 3、未尽事宜,由双方协商解决。本合同在执行期间双方发生争议时,由工程所在地的人民法院处理。 甲方单位名称(盖章) 乙方(签名) 代表人: 代表人: 日期: 日期: 合同附件: 收费标准 1、电气设计收费(含盖章) 8元/㎡ (最低标准1500元) 2、消防设计盖章收费 6元/㎡ (最低标准1500元) 3、设计盖章收费 3元/㎡ (最低标准1000元) 4、蓝图图纸输出费用见下表 3
展开阅读全文

开通  VIP会员、SVIP会员  优惠大
下载10份以上建议开通VIP会员
下载20份以上建议开通SVIP会员


开通VIP      成为共赢上传

当前位置:首页 > 应用文书 > 合同范本

移动网页_全站_页脚广告1

关于我们      便捷服务       自信AI       AI导航        抽奖活动

©2010-2026 宁波自信网络信息技术有限公司  版权所有

客服电话:0574-28810668  投诉电话:18658249818

gongan.png浙公网安备33021202000488号   

icp.png浙ICP备2021020529号-1  |  浙B2-20240490  

关注我们 :微信公众号    抖音    微博    LOFTER 

客服