收藏 分销(赏)

X80钢焊接过程要点.doc

上传人:丰**** 文档编号:10690370 上传时间:2025-06-09 格式:DOC 页数:1 大小:14.36KB 下载积分:5 金币
下载 相关 举报
X80钢焊接过程要点.doc_第1页
第1页 / 共1页
本文档共1页,全文阅读请下载到手机保存,查看更方便
资源描述
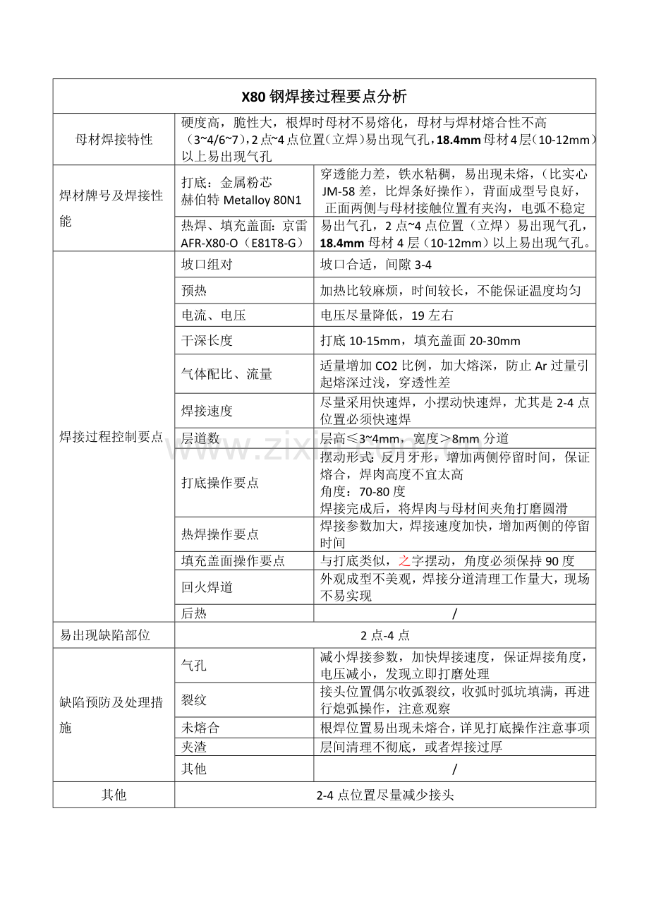
X80钢焊接过程要点分析 母材焊接特性 硬度高,脆性大,根焊时母材不易熔化,母材与焊材熔合性不高(3~4/6~7),2点~4点位置(立焊)易出现气孔,18.4mm母材4层(10-12mm)以上易出现气孔 焊材牌号及焊接性能 打底:金属粉芯 赫伯特Metalloy 80N1 穿透能力差,铁水粘稠,易出现未熔,(比实心JM-58差,比焊条好操作),背面成型号良好,正面两侧与母材接触位置有夹沟,电弧不稳定 热焊、填充盖面:京雷AFR-X80-O(E81T8-G) 易出气孔,2点~4点位置(立焊)易出现气孔,18.4mm母材4层(10-12mm)以上易出现气孔。 焊接过程控制要点 坡口组对 坡口合适,间隙3-4 预热 加热比较麻烦,时间较长,不能保证温度均匀 电流、电压 电压尽量降低,19左右 干深长度 打底10-15mm,填充盖面20-30mm 气体配比、流量 适量增加CO2比例,加大熔深,防止Ar过量引起熔深过浅,穿透性差 焊接速度 尽量采用快速焊,小摆动快速焊,尤其是2-4点位置必须快速焊 层道数 层高≤3~4mm,宽度>8mm分道 打底操作要点 摆动形式:反月牙形,增加两侧停留时间,保证熔合,焊肉高度不宜太高 角度:70-80度 焊接完成后,将焊肉与母材间夹角打磨圆滑 热焊操作要点 焊接参数加大,焊接速度加快,增加两侧的停留时间 填充盖面操作要点 与打底类似,之字摆动,角度必须保持90度 回火焊道 外观成型不美观,焊接分道清理工作量大,现场不易实现 后热 / 易出现缺陷部位 2点-4点 缺陷预防及处理措施 气孔 减小焊接参数,加快焊接速度,保证焊接角度,电压减小,发现立即打磨处理 裂纹 接头位置偶尔收弧裂纹,收弧时弧坑填满,再进行熄弧操作,注意观察 未熔合 根焊位置易出现未熔合,详见打底操作注意事项 夹渣 层间清理不彻底,或者焊接过厚 其他 / 其他 2-4点位置尽量减少接头
展开阅读全文

开通  VIP会员、SVIP会员  优惠大
下载10份以上建议开通VIP会员
下载20份以上建议开通SVIP会员


开通VIP      成为共赢上传

当前位置:首页 > 包罗万象 > 大杂烩

移动网页_全站_页脚广告1

关于我们      便捷服务       自信AI       AI导航        抽奖活动

©2010-2026 宁波自信网络信息技术有限公司  版权所有

客服电话:0574-28810668  投诉电话:18658249818

gongan.png浙公网安备33021202000488号   

icp.png浙ICP备2021020529号-1  |  浙B2-20240490  

关注我们 :微信公众号    抖音    微博    LOFTER 

客服