收藏 分销(赏)

长方体和正方体知识点.doc

上传人:丰**** 文档编号:10597564 上传时间:2025-06-04 格式:DOC 页数:2 大小:37.51KB 下载积分:5 金币
下载 相关 举报
长方体和正方体知识点.doc_第1页
第1页 / 共2页
长方体和正方体知识点.doc_第2页
第2页 / 共2页
本文档共2页,全文阅读请下载到手机保存,查看更方便
资源描述
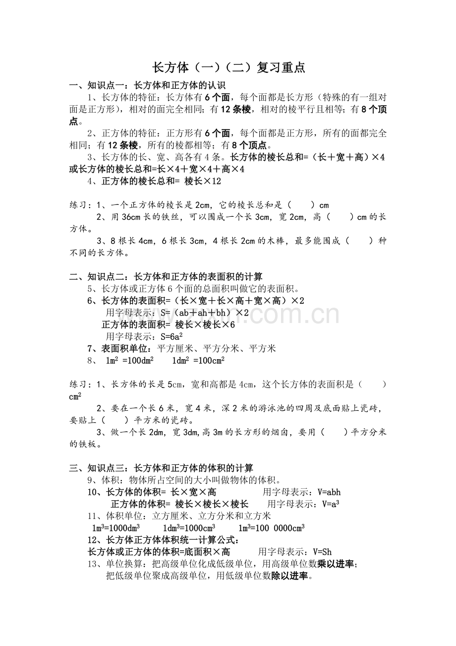
         长方体(一)(二)复习重点 一、知识点一:长方体和正方体的认识 1、长方体的特征:长方体有6个面,每个面都是长方形(特殊的有一组对面是正方形),相对的面完全相同;有12条棱,相对的棱平行且相等;有8个顶点。   2、正方体的特征:正方形有6个面,每个面都是正方形,所有的面都完全相同;有12条棱,所有的棱都相等;有8个顶点。 3、 长方体的长、宽、高各有4条。长方体的棱长总和=(长+宽+高)×4或长方体的棱长总和=长×4+宽×4+高×4 4、正方体的棱长总和= 棱长×12 练习:1、一个正方体的棱长是2cm,它的棱长总和是(  )cm    2、用36cm长的铁丝,可以围成一个长3cm,宽2cm,高(  )cm的长方体。    3、8根长4cm,6根长3cm,4根长2cm的木棒,最多能围成(  )种不同的长方体。 二、知识点二:长方体和正方体的表面积的计算 5、长方体或正方体6个面的总面积叫做它的表面积。 6、长方体的表面积=(长×宽+长×高+宽×高)×2 用字母表示:S=(ab+ah+bh)×2 正方体的表面积= 棱长×棱长×6 用字母表示:S=6a2   7、表面积单位:平方厘米、平方分米、平方米 8、 1m2 =100dm2 1dm2 =100cm2 练习:1、长方体的长是5cm,宽和高都是4cm,这个长方体的表面积是(  )cm2    2、要在一个长6米,宽4米,深2米的游泳池的四周及底面贴上瓷砖,要贴上(  )平方米的瓷砖。    3、做一个长2dm,宽3dm,高3m的长方形的烟囟,要用(  )平方分米的铁板。 三、知识点三:长方体和正方体的体积的计算 9、体积:物体所占空间的大小叫做物体的体积。 10、长方体的体积= 长×宽×高 用字母表示:V=abh  正方体的体积= 棱长×棱长×棱长 用字母表示:V=a3 11、体积单位:立方厘米、立方分米和立方米 1m3=1000dm3 1dm3=1000cm3 1m3=100 0000cm3 12、 长方体正方体体积统一计算公式:   长方体或正方体的体积=底面积×高 用字母表示:V=Sh 13、单位换算:把高级单位化成低级单位,用高级单位数乘以进率;     把低级单位聚成高级单位,用低级单位数除以进率。 练习;1、0.5千米=(  )米,  20分=(  )时    240ml=(  )l 0.23m3=(  )dm3 0.5m=(  )cm 56dm2=(  )cm2   2、有一个长方体和一个正方体,长方体的长是5分米,宽是4分米,高是6分米,正方体的棱长是5分米,(   )的体积大,大(  )立方分米。 3、把一个体积是216立方分米的正方体棱长扩大2倍后,它的体积是(  )方方分分。 4、有两个体积相等的长方体和正方体,正方体的棱长是6cm,长方体的底面积是18cm2,这个长方形的高是(  )cm。 四、知识点四:长方体和正方体的容积的计算 14、容积:容器所能容纳物体的体积。 15、容积单位:升和毫升(L和ml) 1L=1000ml 1L= 1dm3 1ml= 1cm3 16、 容积单位的计算单位:长方体和正方体容器容积的计算方法,跟体积的计算方法相同,但要从里面量长、宽、高。 17、 有趣的测量:水面上升的体积就是物体的体积。 练习;1、填一填:    橡皮擦的体积是15(  );     一个杯子的容积是500(  );    一本书的封面的面积是165(  );  一瓶牛奶约500(  );    一个讲台的体积约是0.6(  );   一本词典的体积约是900(  ); 2、一个长方体容器,底面长2分米,宽1.2分米,放入一个土豆后水面升高了0.5分米,这个土豆的体积是(  )立方分米。 五、 知识点五:正方体展开图。 练习;用自己喜欢的图标出上面展开图中相对的面。 六、 知识点六:包装中的学问。 最节约材料的包装方法:用大面重叠。 练习;把两盒糖果包成一包(糖果盒是一个长20厘米,宽15厘米,高5厘米的长方体),共有(  )种包装方法,至少要(    )平方厘米的包装纸
展开阅读全文

开通  VIP会员、SVIP会员  优惠大
下载10份以上建议开通VIP会员
下载20份以上建议开通SVIP会员


开通VIP      成为共赢上传

当前位置:首页 > 教育专区 > 小学数学

移动网页_全站_页脚广告1

关于我们      便捷服务       自信AI       AI导航        抽奖活动

©2010-2026 宁波自信网络信息技术有限公司  版权所有

客服电话:0574-28810668  投诉电话:18658249818

gongan.png浙公网安备33021202000488号   

icp.png浙ICP备2021020529号-1  |  浙B2-20240490  

关注我们 :微信公众号    抖音    微博    LOFTER 

客服