收藏 分销(赏)

西医综合呼吸系统总结包括内科外科病理.doc

上传人:天**** 文档编号:10587781 上传时间:2025-06-03 格式:DOC 页数:26 大小:1.22MB 下载积分:10 金币
下载 相关 举报
西医综合呼吸系统总结包括内科外科病理.doc_第1页
第1页 / 共26页
西医综合呼吸系统总结包括内科外科病理.doc_第2页
第2页 / 共26页


点击查看更多>>
资源描述
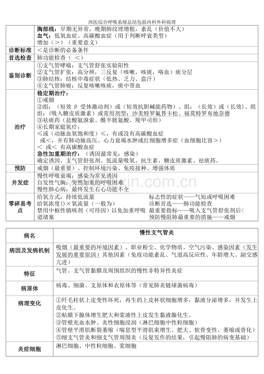
西医综合呼吸系统总结包括内科外科病理 病名 慢性阻塞性肺疾病 病因及发病机制 ①慢性炎症 ②蛋白酶增多或抗蛋白酶不足 ③先天性α抗胰蛋白酶缺乏(欧美) ④氧化应激增加 特征 持续呼气气流受限 病理变化 肺过度膨胀,弹性减退。 镜下:※病理改变不可逆 可见肺泡壁变薄 肺泡腔扩大破裂形成大疱。 血液供应减少,弹力纤维网破坏。 细支气管壁炎症细胞浸润,管壁粘液腺及杯状细胞增生肥大,有的官腔纤细狭窄或扭曲扩张。 炎症细胞 中性粒细胞、巨噬细胞、淋巴细胞 病理类型 持续气流受限导致肺通气功能障碍 疾病演变 早期:①早期病变局限在细小气道(闭合容积↑动态顺应性↓静态顺应性↑) 晚期:②病变入侵大气道(最大通气量↓通气功能障碍) ③肺组织弹性降低,肺泡持续扩大(残气量↑残气量肺总量↑) ④肺气肿、血管受压、血流减少(比例失调、换气功能障碍、弥散障碍) 通气、换气功能障碍→缺氧,二氧化碳潴留→低氧血症、高碳酸血症→呼吸衰竭 严重程度分级 组:级 级 组:级 ≥级 组:级 级 组:级 ≥级 (肺气肿)病理分类: 1、 肺泡性肺气肿:病变发生在肺腺泡内,常合并小气道阻塞性通气障碍,也称阻塞性肺气肿。分为以下三类: ①腺泡中央型:呼吸性小支气管囊状扩张,肺泡管、肺泡囊扩张不明显 ②腺泡周围型:称隔旁肺气肿。呼吸性小支气管基本正常,肺泡管、肺泡囊扩张 ③全腺泡型:常见于青壮年先天性α抗胰蛋白酶缺乏者,呼吸性细小支气管、肺泡管、肺泡囊均扩张。 2、 间质性肺气肿:肺内压急剧增高引起的细支气管或肺泡间隔破裂,使空气进入肺间质形成间质性肺气肿 3、 其他类型:瘢痕旁肺气肿、代偿性肺气肿、老年性肺气肿 分期 分级(症状评估): 级:剧烈活动时出现呼吸困难 级:平地快步走或爬行缓坡时。。。 级:由于呼吸困难,平地走比同龄人慢或需要停下来休息 级:平地行走左右或数分钟后即要停下来喘气 级:因呼吸困难不能离开家或在穿衣时即出现呼吸困难 肺功能分级: 级:轻度, ≥ 级:中度, ≤< 级:重度, ≤< 级:极重度, < 痰液性状 白色粘液痰或浆液性泡沫痰偶带血丝 体征 早期无异常晚期可有肺气肿体征(桶状胸、双侧语颤减弱、肺部过清音、干湿罗音) 临床表现 气短或呼吸困难(标志)、喘息和胸闷、慢性咳嗽咳痰 实验室检查 肺功能检查: <(诊断气流受限) <(评估严重程度) 用力肺活量时的最大呼气中期流量↓(最先发生异常,反应小气道) 支气管舒张实验阴性(吸入舒张剂依旧<) 肺总量、功能残气量、残气量↑(参考价值) 肺活量↓(参考价值) 胸部线:早期无异常,晚期肺纹理增粗,紊乱(价值不大) 血气:低氧血症、高碳酸血症(用于判断呼衰类型) 增加(>)(重要意义) 诊断标准 <是诊断的必备条件 首选检查 肺功能检查( <) 鉴别诊断 ①支气管哮喘:支气管舒张实验阳性 ②支气管扩张:高分辨,三反复(咳嗽,咳痰,咯血)痰分层 ③肺结核:结核中毒症状(低热、乏力、盗汗) ④支气管肺癌:反复咳嗽咳痰,痰中带血 治疗 稳定期治疗: ①戒烟 ②组:(短效β受体激动剂)或(短效抗胆碱能药物)、组:(长效)或(长效)、组组:(吸入糖皮质激素)或常用剂型:沙美特罗氟替卡松、福莫特罗布地奈德 ③祛痰药(盐酸氨溴索、酰半胱氨酸、羧甲司坦) ④长期家庭氧疗: ≤或(动脉血氧饱和度)≤,有或没有高碳酸血症 或<,并有肺动脉高压、心力衰竭水肿或红细胞增多症(血细胞比容>) < 或< 有高碳酸血症 急性加重期治疗:(诱因最常见:感染) 确定诱因、支气管舒张剂、低流量吸氧、抗生素、糖皮质激素、祛痰药。 预防 戒烟(最重要)、控制环境污染、免疫接种、增强体质 并发症 慢性呼吸衰竭:感染为常见诱因 自发性气胸:突然加重的呼吸困难 慢性肺心病:最终发生右心功能不全 零碎易考点 给氧方式:持续低流量 给氧浓度()×氧流量(一般为) 禁用中枢性镇咳剂(可待因)以免加重呼吸道堵塞 标志性的症状——气短或呼吸困难  诊断首选——肺功能检查  最重要指标——吸入支气管舒张剂后<  预防慢阻肺最重要的措施——戒烟  病名 慢性支气管炎 病因及发病机制 吸烟(最重要的环境因素)、职业粉尘、化学物质、空气污染、感染因素(发生发展的重要原因)其他因素(免疫功能紊乱、气道高反应性、年龄增大、副交感亢进) 特征 气管、支气管黏膜及周围组织的慢性非特异性炎症 病原体 病毒、细菌、支原体和衣原体等(常见肺炎链球菌病毒) 病理变化 ①纤毛柱状上皮变性坏死,再生的上皮杯状细胞增多,黏液分泌增多,并发生上皮化生。 ②粘膜下腺体增生肥大和浆液性上皮发生黏液腺化生。 ③管壁充血水肿、炎性细胞浸润(淋巴细胞中性粒细胞) ④管壁平滑肌断裂萎缩(喘息型平滑肌束增生、肥大、软骨变性、萎缩或骨化) ⑤细支气管炎和细支气管周围炎(反复发作的结果,引起慢阻肺的病变基础) 炎症细胞 淋巴细胞、中性粒细胞、浆细胞 病理类型 阻塞性通气功能障碍 疾病演变 慢性炎症→管壁纤维化→官腔阻塞 较大支气管→小支气管(病理) 小支气管→较大支气管(内科) 起病情况 缓慢起病,病程长。急性加重原因:呼吸道感染。 分型 单纯型、喘息型 痰液性状 白色泡沫痰或粘液痰 体征 早期:无体征。 急性发作期:背部或双肺底闻及干,湿罗音,咳嗽后减少或消失。 临床表现 咳嗽、咳痰或伴喘息。 实验室检查 线:早期无异常。 晚期:①肺纹理增粗紊乱②呈网状或条索状③斑片状阴影 呼吸功能检查:早期无异常 <提示发展为 诊断标准 咳嗽、咳痰或伴有喘息,每年发病持续个月,并连续年或年以上,并排除其他疾病。 首选检查 肺功能检查 治疗 急性加重期:控制感染、镇咳祛痰、平喘。 缓解期:戒烟、增强体质、预防感冒、中医中药等。 预防 戒烟、控制环境污染、免疫接种、增强体质 零碎易考点 慢支最重要的环境发病因素——吸烟  支气管哮喘 左心衰竭引起的喘息样呼吸困难(心源性哮喘) 病史 家族史、过敏史、哮喘发作史 高血压、冠心病、风心病、二尖瓣狭窄等病史 发病年龄 儿童、青少年多见 岁以上多见 发作时间 常于夜间及凌晨发作和加重 常于夜间发病 主要症状 呼气性呼吸困难 混合性呼吸困难,咳粉红色泡沫痰 肺部体征 双肺布满哮鸣音 双肺广泛湿罗音和哮鸣音 胸片 肺野清晰,肺气肿征象 肺淤血征、左心扩大 治疗 禁用吗啡 首选吗啡 禁用肾上腺素 洋地黄有效 病名 支气管哮喘 病因 遗传因素、环境因素 特征 气道高反应性(基本特征) 病理变化 气道重构:气道上皮细胞黏液化生。平滑肌肥大增生、上皮下胶原沉积和纤维化、血管增生 ※不可逆气流受限以及持续存在的气道高反应性 炎症细胞 嗜酸粒细胞、肥大细胞、淋巴细胞、中性粒细胞、气道上皮细胞 病理类型 呼气性呼吸困难、变异性炎症 疾病演变 ①气道炎症细胞、细胞因子以及炎症因子相互作用→气道炎症、气道重构 ↓ ②气道神经调节失衡以及气道平滑肌结构功能异常→气道高反应性→支气管哮喘 好发人群 儿童、青少年多见 严重程度分级 临床特点 轻度 中度 重度 危重 症状 步行或上楼时气短可有焦虑 稍事活动气短,讲话常正常,时有焦虑 休息时气短,端坐呼吸,单字表达,常有焦虑烦躁 不能讲话,嗜睡或意识模糊 呼吸频率 轻度加快 增加 >次分 胸部体征 散在哮鸣音 三凹征,响亮弥漫哮鸣音,心率增快,奇脉 腹部矛盾运动,哮鸣音减弱或消失,脉率不规则 肺功能 正常 舒张支气管后占预计值 舒张支气管后占预计值< 不可测量 正常 < 严重低氧血症 < ≤ > 严重高碳酸血症 > ≤,可降低 降低 分型 运动性哮喘:在运动时发作 咳嗽变异性哮喘:咳嗽为唯一症状 胸闷变异性哮喘:胸闷为唯一症状 体征 典型:双肺广泛哮鸣音,呼气音延长 沉默肺是病情危重的表现 严重者心率增快、奇脉、胸腹反常运动、发绀 非发作期无异常 临床表现 发作性伴有哮鸣音的呼气性呼吸困难 重要特征:凌晨发作或加重 实验室检查 肺功能检查: ♦、、(呼气峰流速值)↓ ♦、↑ ♦(最大呼气中期流量)↓ ♦支气管激发试验:用于非哮喘发作期≥为阳性,提示存在气道高反应性 ♦支气管舒张实验:鉴别 ♦及变异率测定:气道改变是否存在可逆性(≥可逆) 血气分析: .呼吸性碱中毒(由于缺氧)、(由于过度通气)均降低 .呼吸性酸中毒重症哮喘,缺氧及潴留 .代谢性酸中毒 特异性变应原检测:↑,诊断价值不大 诊断标准 符合①④或④、⑤条者,可诊断 ①反复发作喘息、气急、胸闷或咳嗽。多于接触变应原、冷空气、理化刺激等有关 ②发作时在双肺可闻及散在或弥漫性、以呼气相为主的哮鸣音、呼气相延长 ③上出症状可经治疗缓解或自行缓解 ④除外其他疾病所引起的喘息、气急、胸闷和咳嗽 ⑤有下列之一:支气管激发试验阳性、支气管舒张实验阳性、昼夜变异率≥ 首选检查 肺功能检查 鉴别诊断 心源性哮喘(禁用肾上腺素) 治疗 ①脱离变应原(最有效) ②缓解性药物(按需使用): 短效β受体激动剂(沙丁胺醇、特布他林) 茶碱类(氨茶碱) 抗胆碱能药(异丙托溴铵) ③控制性药物(长期使用): 吸入性糖皮质激素、 色甘酸钠、 调节剂(扎鲁司特)、 酮替芬、 长效β受体激动剂(不单独使用) 急性发作期的治疗: ♦轻度:间断吸入:短效β可加氨茶碱或抗胆碱药不用激素 ♦中度:规则吸入:短效β短效抗胆碱激素若效果不佳则口服激素并吸氧 ♦重度危重度: ①持续吸入:短效β短效抗胆碱激素氨茶碱吸氧 ②尽早静脉激素缓解可改口服 ③抗生素预防感染 ④补液纠酸(补碱)纠电解质 ⑤机械通气(指征:.呼吸机疲劳≥ 、意识改变) 首选药物 最有效药:激素 急性发作首选药:短效β 预防药:色甘酸钠 可单独应用的哮喘控制型药物(除):白三烯调节剂 最常用控制性药物: 并发症 最常见:气胸、肺不张 其余:纵膈气肿、慢性支气管炎、肺气肿、肺心病 零碎易考点 舒张支气管平滑肌的神经介质:血管活性肠肽、 收缩支气管平滑肌的介质:物质、神经激肽 Β受体激动剂激活腺苷酸环化酶,氨茶碱抑制磷酸二酯酶,糖皮质激素即激活腺苷酸环化酶又抑制磷酸二酯酶 哮喘禁用吗啡(抑制呼吸中枢) 急性发作激素使用原则:能吸入不口服,能口服不静脉。 :长效β :吸入型糖皮质激素 :短效β 哮喘的基本特征——气道高反应性    重要病理特征——气道重构    本质——气道炎症  判断气流受限最重要的指标——<或<  治疗哮喘最有效的方法——脱离变应原  控制哮喘急性发作首选——β受体激动剂     最有效——激素 病名 支气管扩张症 肺脓肿 病因及发病机制 主要病因:感染和支气管阻塞(慢性支气管炎、麻疹、百日咳后的支气管炎及肺结核) 先天性疾病:支气管壁的平滑肌、弹力纤维和软骨薄弱缺失,管壁弹性降低 遗传、免疫或解剖缺陷的患者:囊性纤维化、纤毛运动障碍、严重的α抗胰蛋白酶缺乏 ①吸入性肺脓肿(最常见,误吸所致) ②血源性肺脓肿 ③继发性肺脓肿:继发及细菌性肺炎、支气管扩张、囊肿、阻塞、支气管肺癌、肺结核空洞、临近器官感染、阿米巴肝脓肿破溃。 特征 肺内小支气管官腔持久性扩张伴管壁纤维性增厚 病原体 铜绿假单胞菌,金黄色葡萄球菌,流感嗜血杆菌,肺炎链球菌,卡他莫拉菌 吸入性:厌氧菌()、放线菌属 血源性:金葡菌(最多见)、链球菌、表皮葡萄球菌 继发性:金葡菌、铜绿假单胞菌、肺炎克雷伯杆菌 病理变化 肉眼:病变支气管呈囊状扩张,扩张的支气管腔内可见黏液脓性或血性渗出物,肺切面呈蜂窝状 镜下:支气管壁明显增厚,粘膜上皮增生伴鳞化。粘膜下血管扩张充血,炎性细胞浸润,管壁腺体、平滑肌、弹力纤维和软骨不同程度遭受破坏;周围间质组织和肺泡的破坏导致纤维化、肺气肿。 肺组织坏死形成的脓腔 肺实质坏死,肺部化脓性感染 炎症细胞 淋巴细胞、浆细胞或中性粒细胞 好发部位 左下叶和舌叶支气管,左肺多于右肺 吸入性 单发 右肺 仰卧位 上叶后段或下叶背段 坐位 下叶后基底段 右侧卧位 右上叶前段或后段 血源性 多发 两肺外野 好发人群 儿童和青年 壮年,男多于女 起病情况 慢性经过 急性起病 严重程度分级 用痰量估计:轻度< 中度 重度> 分型 干性支气管扩张:以反复咯血为唯一症状,好发于引流良好的上叶,无异常肺部体征 吸入性肺脓肿、血源性肺脓肿、继发性肺脓肿 痰液性状 脓臭痰,分层,从上到下依次:泡沫、脓性黏液、混浊黏液、坏死组织沉积物 脓臭痰,分层,量多(可达) 体征 早期无异常,病变重或继发感染:下胸部、背部固定而持久的局限性粗湿罗音(咳嗽后不消失)偶有哮鸣音 慢性患者:杵状指 体征及脓肿大小和部位有关 先肺实变体征后空翁音 慢性肺脓肿常伴有杵状指 临床表现 ①慢性咳嗽、咳大量脓痰②反复咯血③同一肺段反复发生肺炎并迁延不愈 高热、咳嗽和咳大量脓臭痰;咳出后体温降低 病例咯血,血源性肺脓肿极少咯血 实验室检查 线:可为.无异常(早期).双轨征(柱状扩张典型表现).卷发样阴影(囊状扩张典型表现).气液平面 .不规则环状透光阴影或呈蜂窝状 高分辨率:双轨征,印戒征 纤维支气管镜(辅助诊断意义) 肺功能测定(价值不大) 线:早期:为大片浓密模糊浸润影。 晚期:浓密的炎性阴影中有空洞、气液平面 慢性肺脓肿脓腔壁增厚,内壁光整或略不规则,可呈多房性 血源性肺脓肿表现为两肺多发性肺脓肿 血常规:急性肺脓肿白细胞,中性粒以上 细菌学检查:确定致病菌 纤支镜:辅助,可引流脓腔、冲洗支气管 诊断标准 临床表现体征 误吸史体征胸片血常规 痰、血培养对病因诊断有重要价值 首选检查 胸片(首选) 高分辨率(确诊首选) 胸腔积液和血培养(确诊病原菌意义重大) 鉴别诊断 慢性支气管炎、肺脓肿、肺结核、先天性肺囊肿、弥漫性泛细支气管炎 及线呈空洞的疾病鉴别(空洞性肺结核、肺鳞癌、肺囊肿继发感染、肺炎球菌肺炎) 治疗 .治疗基础病 .排痰抗感染:慢性咳脓痰者给予长疗程抗生素 .咯血:少量:口服卡巴克洛、云南白药。中量:静脉垂体后叶素或酚妥拉明。大量:手术 .外科治疗:适应症:①局限性支气管扩张,内科治疗无效②大出血来自于增生的支气管动脉,内科治疗无效,病变局限者③尽管采取了所有治疗但仍然致残,考虑肺移植。 ①抗菌药治疗:疗程周,直至胸片脓腔和炎症消失,或仅有少量残留纤维化。 ②脓腔引流:每日次,每次分钟。可用祛痰药雾化吸入以利痰液引流,可经纤支镜冲洗及吸引。 ③手术治疗:适应症:.病程超过个月,经内科治疗脓腔不缩小,或脓腔过大(>)估计不易闭合者。.大咯血经内科治疗无效或危及生命.伴有支气管胸膜瘘或脓胸经抽吸、引流和冲洗疗效不佳者.支气管阻塞限制了气道引流,如肺癌 首选药物 开始时给予:氨苄西林、阿莫西林、头孢克洛 铜绿假单胞菌:喹诺酮、第三代头孢 吸入性:青霉素 血源性:耐β内酰胺酶青霉素类、头孢 阿米巴性:甲硝唑 并发症 少数:肺脓肿、脓胸、脓气胸。重症患者:肺动脉高压和慢性肺心病 见就选 痰分四层 慢性咳嗽、咳大量脓痰和或反复咯血 痰分三层 咳大量脓臭痰后体温下降 零碎易考点 中叶综合征:右肺中叶支气管口有多组淋巴结,炎症时充血肿大可压迫右叶支气管,引起阻塞性肺炎和肺不张,常见于支扩。 引流体位:病肺在高处。 痰多患者应逐渐排痰,不能尽快排出以免堵塞气道。 支扩最有意义的体征——固定持久的局限性湿罗音  可累及胸膜 咳痰后体温降低 纤支镜冲洗引流后,先周围炎症消失,后脓腔缩小,最后仅存纤维条索影 病名 肺炎链球菌肺炎 肺炎克雷伯杆菌肺炎 军团菌肺炎 铜绿假单胞菌 肺炎支原体肺炎 病毒性肺炎 病因及发病机制 最常见的社区获得性炎症 不易形成空洞 最易发生大叶性肺炎 少数可发生感染性休克 治愈后不留纤维瘢痕 最重要的发病危险因素:酗酒 渗出和实变→血管栓塞组织坏死→形成空洞和多发脓肿 胸膜表面纤维蛋白渗出 治愈后遗留纤维增生、残余性小化脓灶、支气管扩张、肺气肿等 产生和释放酶类及细胞毒因子,损伤肺组织 释放多种毒素引起持续性损伤,毒素进入血液引起费外表现 早期:大量纤维素和中性粒渗出伴肺组织和细支气管的坏死 晚期:渗出物、坏死组织的计划和间质纤维化 同军团菌肺炎 院内感染、气管插管史 、间质性肺炎 、肺泡间质受累、增宽、水肿 、肺间质炎性细胞浸润(单核、淋巴) 、肺泡腔变小,一般无渗出物或仅有少量浆液性渗出 严重时渗出形成透明膜,上皮细胞和多核巨细胞内出现病毒包涵体 特征 渗出性炎症(大叶性肺炎) 化脓性炎症(小叶性肺炎) 急性纤维素性化脓性炎症 弥漫性支气管肺炎 间质性肺炎 间质性肺炎 病原体 肺炎链球菌 肺炎克雷伯杆菌 嗜军团杆菌 支原体 甲乙型流感病毒 病理变化 纤维素渗出为主,不累及支气管 不累及胸膜,纤维素渗出少 累及胸膜 早期肺脓肿 胸膜不受累 胸膜不受累 受累部位 肺泡,可蔓延致细支气管 细支气管 肺泡和细支气管 病原体存在于纤毛上皮之间,不侵入肺实质 病毒入侵细支气管上皮引起细支气管炎 病变范围 肺大叶 肺小叶 炎症细胞 中性粒细胞、巨噬细胞 中性粒为主 单核细胞、淋巴细胞 疾病演变 内源性感染(定植菌分泌物误吸) 呼吸道感染 好发部位 单侧肺,左肺或右肺下叶 好发人群 青壮年 老年儿童体弱者 儿童 儿童、青少年 起病情况 急 急 亚急性 急 缓 较急、症状轻 前驱症状 上感史 上感史 头痛,全身酸痛,乏力 院内感染,气管插管史 咽痛,头疼,肌肉痛 头痛、全身痛、倦怠 痰液性状 铁锈色痰 砖红色胶东状痰 少量黏痰,或脓痰、血痰 绿色脓痰 少量黏痰 少量白色粘液痰 体征 稽留热 口角鼻周单纯疱疹 体查:肺实变音,语颤增强,支气管呼吸音,消散期有湿罗音 急性病容,呼吸困难或发绀,可有费实变体征 稽留热 反复寒战高热 肺部湿罗音或肺实变体征 高热 咽部充血,中耳炎,颈淋巴结肿大 胸部体检及肺部病变程度不相符可无明显体征 严重症状和轻微体征不相符 严重者肺部干湿性啰音 临床表现 寒战高热,咳嗽咳痰,铁锈色痰 起病急,寒战高热全身衰 高热,肌痛,相对缓脉 期初干咳,发展为脓性或粘液性痰 可有胸痛、呼吸困难、恶心呕吐、水样腹泻和消化道出血 肌肉痛 °左右 咽痛、头痛、肌肉痛、耳痛 阵发性刺激性咳嗽为突出症状 肺外症状:皮疹、斑丘疹、多行红斑体温正常后仍有咳嗽 发热,头痛,全身酸痛 咳嗽,少痰,或白色粘液痰 实验室检查 外周血:白细胞↑,中性粒↑核左移 痰涂片 痰培养:确定病原体 血培养(重症肺炎合并菌血症) 线:.肺纹理增粗.受累肺叶片状阴影(白影).实变影.支气管充气征.肋膈角变钝.假空洞征 线:肺叶或肺段实变、叶间裂弧形下坠、蜂窝状脓肿 病原学确诊 线:斑片状影或肺段实变,偶有空洞和胸腔积液 痰培养:诊断的可靠依据 抗体和抗原检测:.血清学检测双份血清抗体滴度升高≥倍,.尿抗原检测 线:弥漫性支气管肺炎、早期肺脓肿 冷凝集实验:阳性:滴度≥,若血清支原体抗体≥或恢复期抗体滴度有倍增高进一步确诊,阳性提示既往感染 痰标本 线:多种形态浸润影,肺下野多见,可有少量胸腔积液 线:肺纹理增多,磨玻璃状阴影,双肺弥漫性结节性浸润。 外周血:白细胞计数正常、稍高或偏低 治疗 青霉素 过敏:佛喹诺酮类、头孢噻肟、头孢曲松 耐药:万古霉素、替考拉宁、利奈唑胺 氨基糖苷类、代头孢 耐药:碳青酶烯类 氨基糖苷类半合成青霉素 原则:大剂量、长疗程、联合用药 首选:大环内酯类(红霉素) 次选:氟喹诺酮类,四环素类 无效药物:青霉素、头孢(由于病毒没有细胞壁) 利巴韦林、阿昔洛韦、更昔洛韦、阿糖腺苷 首选药物 青霉素 氨基糖苷类、代头孢 红霉素 重症:加用利福平 氨基糖苷类半合成青霉素 红霉素、罗红霉素、阿奇霉素 利巴韦林 见就选 口角单纯疱疹 铁锈色痰 支气管充气征 叶间裂弧形下坠 蜂窝状脓肿 伴腹泻 肺下叶斑片状阴影 绿色脓痰 阵发性刺激性呛咳 磨玻璃状阴影 零碎易考点 致病力及荚膜对组织的侵袭作用有关 可完全恢复 不易形成空洞,可累及胸膜,不累及支气管,不易出现肺脓肿、脓胸 不能单独使用大环内酯类(红霉素、罗红霉素)耐药性高 会释放毒素引起肺外表现 流感嗜血杆菌:首选氨苄西林或及氯霉素联用 肠杆菌(大肠杆、产气杆菌):羧苄西林或帕拉西林及一种氨基糖苷类联用 病毒包涵体为诊断的重要依据 包涵体位置: 细胞核内:腺病毒、单纯疱疹病毒、巨细胞病毒(嗜碱性) 细胞质内:呼吸道合胞病毒(嗜酸性) 都有:麻疹病毒 病名 原发性肺结核 继发性肺结核 病因 最重要最常见:呼吸道传染(飞沫传播) 消化道传染 皮肤伤口传染 特征 慢性肉芽肿病,型变态反应 病原体 结核杆菌(人型、牛型),不分泌外毒素,对细胞免疫对人体造成破坏,抗酸染色鉴别,培养时间为周 成分:①类脂质:分枝杆菌酸、磷脂(形成结核结节)、蜡质(组织坏死,变态反应,空洞形成干酪液化)、索状因子、硫脂 ②蛋白质:可诱发皮肤变态反应(试验的原理) ③多糖类:及血清反应等免疫反应有关 群 群 群 群 快速繁殖 半静止状态 半静止状态 完全休眠状态 巨噬细胞外,干酪液化处 巨噬细胞内,空洞壁 干酪灶中 病灶中 细菌数量大、易产生耐药变异株 繁殖速度缓慢 可间歇性短暂繁殖 无致病力 异烟肼>链霉素>利福平 吡嗪酰胺>利福平>异烟肼 利福平>异烟肼 无任何药物敏感 病理变化 变态反应 免疫反应 受累部位 可累及胸膜 播散途径 淋巴道、血道 支气管 炎症细胞 结核结节的组成:上皮样细胞,朗汉斯巨细胞,淋巴细胞( 细胞),成纤维细胞 病理类型 最易自愈 最常见:浸润性肺结核 最严重:血型播散型肺结核 疾病演变 初次感染在肺内发生的病变 肺结核复发或再次感染 好发部位 上叶下部或下叶上部近胸膜处(通气良好部位) 肺尖(上叶尖下叶背) 上重下轻,上旧下新 结核球:肺上叶 结核性胸膜炎:肺尖 局灶型肺结核:肺尖下 血型播散型肺结核:全肺或双上、中肺野 浸润性肺结核:肺尖和锁骨下 干酪性肺炎:肺上叶 亚急性、慢性血行播散型肺结核:双上、中肺野 好发人群 儿童 成人:浸润性、纤维空洞性 婴幼儿、青少年:急性血型播散 起病情况 隐匿 缓慢 分型 局灶型肺结核(非活动) 浸润型肺结核(最常见的活动性,渗出为主) 慢性纤维空洞性肺结核(活动性,开放性,传染源) 体征 6. 病变范围较小:可无任何体征 .渗出性病变范围较大或干酪样坏死:肺实变体征:语颤增强、叩诊浊音、支气管呼吸音和细湿罗音。 .较大空洞病变:可闻及支气管呼吸音 .较大范围的纤维条索形成:气管移向患侧,患侧胸廓塌陷,叩诊浊音,呼吸音减弱,可闻及湿罗音 .结核性胸膜炎:可有胸腔积液征 7. 支气管结核:可闻及局限性哮鸣音 结核性风湿症:类似风湿热样变性,多见于青年女性,常常累及四肢大关节,在受累关节附近可见结节性红斑或环形红斑,间歇出现。 临床表现 轻微且短暂,类似上感 迁延,全身毒性症状,低热(最常见)咳嗽,咯血,累及胸膜时胸痛,干酪性肺炎及大量胸腔积液可呼吸困难 实验室检查 【线】:哑铃型阴影 【线】: 诊断首选,密度不均匀,边缘较清晰,变化较慢,易形成空洞和播散病灶 纤维空洞型:纤维厚壁空洞形成,广泛纤维增生,纵膈移向患侧 浸润性肺结核:小片状或斑点状阴影,可融合形成空洞 空洞性肺结核(和纤维空洞性两码事):虫蚀样空洞,薄壁,也可是张力性空洞、干酪溶解性空洞 干酪样肺炎:磨玻璃状阴影,虫蚀样空洞, 【痰结核杆菌检查】:确诊的主要方法,阳性为痰中含菌量>个 【纤支镜】用于支气管结核和淋巴结支气管瘘的诊断,可取活检 【试验】:仅对未接种卡介苗的婴幼儿的诊断较有价值 鉴别诊断 肺炎,慢阻肺,支气管扩张,肺癌,肺脓肿 治疗 1. 化疗原则:早期,规律,全程,适量,联合 2. 咯血:♦小咯血:换侧卧位,可用氨基乙酸、氨甲苯酸、酚磺乙胺、卡巴克洛。♦大咯血:垂体后叶素(高血压冠心病心衰孕妇禁用)抢救(头低足高°的俯卧位,面部侧向一边) 3. 糖皮质激素:仅用于毒性症状严重者且在有效的抗结核治疗基础下。 4. 耐多药肺结核:.尽可能采用新一代氟喹诺酮类.不使用交叉耐用的药.至少含种二线敏感药物.含两个阶段,强化期继续期.在痰涂片和培养转阴后至少持续治疗个月,有广泛病变的延长至个月。.严格避免只使用一种新药加到原失败方案.尽量做药敏实验.了解病史用药史及该地区耐药流行情况。 初治涂阳 异利吡乙月异利月(每日顿服) 异利吡乙月异利月(隔日一次或每周三次) 复治涂阳 异利吡乙链月异利乙月(每日顿服) 异利吡乙链月异利乙月(隔日一次或每周三次) 初治涂阴 异利吡月异利月(每日顿服) 异利吡月异利月(隔日一次或每周三次) 首选药物 群:异烟肼 群:吡嗪酰胺 群:利福平 群:无任何敏感药 并发症 无 干酪性坏死、空洞形成 零碎易考点 可自愈 痰中带血:炎性病灶毛细血管扩张所致 中量以上咯血:支气管动脉损伤或来自空洞的血管瘤破裂 咯血后低热:小支气管内残留血块吸收或阻塞感染所致 咯血后发热持续:结核病灶播散 联合:防止耐药性 氨硫脲没有延缓生长期,不适用于间歇化疗 病名 肺鳞癌 肺腺癌 肺小细胞癌 肺大细胞癌 病因及发病机制 吸烟(最易导致鳞癌和未分化小细胞癌)、职业致癌因子、空气污染、辐射、饮食及营养、其他(肺结核,病毒感染,黄曲霉)、遗传(突变及失活) 特征 吸烟为主要危险因素 镜下角化珠为特征 及吸烟关系不密切 常具有内分泌功能(羟色甘) 即燕麦细胞癌 病理变化 起源于支气管粘膜上皮的恶性肿瘤 由嗜银细胞发生 部分呈神经内分泌分化 肿瘤起源 较大支气管 较小支气管上皮 较大支气管 大支气管 播散途径 淋巴道转移早血行转移晚 血行转移早淋巴转移晚 血行淋巴均早 易血行转移 生长特点 具有向腔内生长倾向,早期引起支气管狭窄,肺不张、阻塞性肺炎 容易变性坏死形成空洞或癌性肺脓肿 具有向腔内生长倾向,常在肺边缘形成直径肿块 常位于肺中心部,早期多已转移到肺门和纵膈淋巴结 可发生在肺门附近或肺边缘的支气管 病理类型 多为中央型 多为周围型 多为中央型 多为中央型 疾病演变 肿瘤生长缓慢 生长迅速,转移早 生长迅速,恶性程度高 好发部位 右肺多于左肺,上叶多于下叶 好发人群 >岁的男性 较年轻女性 较年轻男性 男性多见 分化情况 程度不一 程度较高(细支气管肺泡癌分化最好) 分化程度低 远处转移 骨、脑、肝、肾上腺 最早转移 肺门、纵膈淋巴结 体征 早期肺癌:可无症状,也可出现刺激性咳嗽、血痰、胸闷、胸痛、发热、气促。 晚期肺癌: ♦压迫症状:膈神经同侧膈肌麻痹 喉返神经声音嘶哑 上腔静脉颈面静脉怒张 食管吞咽困难 交感神经综合征(见于肺上沟癌:病侧眼睑下垂、瞳孔缩小、眼球内陷、同侧额部及胸壁无汗) ♦远处转移症状:脑头痛恶心 骨骨痛、血碱性磷酸酶↑、血钙↑ 肝右上腹痛、肝大、碱性磷酸酶 皮下皮下结节 实验室检查 线(常用筛查方法):①中央型肺癌:气管阻塞征象,倒状影像(肺不张伴肺门淋巴结肿大)②周围型肺癌:早期为局限性小斑片状阴影,晚期为圆形或类圆形阴影,边缘分叶状,伴脐凹或毛刺征③肺泡细胞癌:结节型和弥漫型两种 (发现早期肺癌的最有效手段):分叶征、毛刺征、空泡征、支气管充气征、肿瘤滋养动脉、血管切迹和集束征、胸膜凹陷和牵拉征、偏心空洞征象。 痰脱落细胞学检查:反复三次,中央型伴血痰,找到癌细胞即可确诊 :小病灶(<)不如线敏感 纤维支气管镜:适用于中央型 针吸细胞学检查:适合周围型 纵隔镜:有利于诊断及分期 胸腔镜:确定胸前积液及胸膜肿块的性质 骨扫描:肺癌骨转移筛查 超声检查:对肺癌分期具有重要意义 胸外表现 肥大性肺性骨关节病 多侵犯上、下肢长骨远端。导致杵状指和肥大性骨关节病 异位促性激素 多见于大细胞肺癌,表现为男性轻度乳房发育,增生性骨关节病 分泌促肾上腺皮质激素样物 多见于小细胞肺癌、支气管类癌,常引起库欣综合征 分泌抗利尿激素 引起厌食、恶心、呕吐等水中毒症状,特征为:低钠、低渗 神经肌肉综合征 包括小脑皮质变性、脊柱小脑变性、周围神经病变、重症肌无力、肌病等 高钙血症 由骨转移、肿瘤分泌过多甲状旁腺激素相关蛋白引起,常见于鳞癌 类癌综合征 小细胞肺癌分泌羟色胺 表现为皮肤、心血管、胃肠道和呼吸功能异常 哮喘样支气管痉挛,阵发性心动过速,水样腹泻 首选检查 确诊首选:中央型:纤支镜活组织检查 周围型:胸壁穿刺活检(确诊首选) 鉴别诊断 肺结核(肺结核球、粟粒性肺结核、肺门淋巴结结核)、肺部炎症(支气管肺炎、肺脓肿)、肺良性肿瘤(错构瘤、钎维瘤、软骨瘤、支气管腺瘤、炎性假瘤)、纵膈淋巴结肉瘤等 治疗 小细胞肺癌:除,其他应以非手术治疗为主 非小细胞肺癌:手术:适应症:①、期和部分经过选择的期的非小细胞肺癌。②已明确纵膈淋巴结转移()的病人,手术可考虑在放疗化疗后进行。③期和期肺癌,手术不应列为主要治疗手段。 绝对禁忌症:锁骨上前斜角肌淋巴结转移,腹部广泛皮下淋巴结转移。 放疗: 有纵膈淋巴转移:全剂量放疗结合化疗 有远处转移:放疗仅用于对症治疗,是姑息治疗 化疗: 药物:铂类药(顺铂或卡铂)长春瑞滨、紫杉醇、吉西他滨、多西他赛、培美曲塞、依托泊苷、拓扑替康中的一种 术后化疗(辅助化疗)周期:个周期,系统性化疗不超过个周期 靶向治疗:靶点:表皮生长因子受体()、血管内皮生长因子()、渐变淋巴瘤激酶() 首选药物 对放化疗较敏感 对放化疗敏感 预后 较差 很差 零碎易考点 ♦ 常见度:鳞癌>腺癌>小细胞癌大细胞癌 恶性程度:小细胞癌>大细胞癌>腺癌>鳞癌>类癌 ♦ 放疗的敏感性:小细胞肺癌>鳞癌>腺癌>细支气管肺泡癌 ♦ 原位腺癌:局限性,肺癌细胞沿着肺泡壁呈鲜屑样生长,无间质、血管或胸膜浸润的小腺癌(<) ♦ 微浸润腺癌:孤立性,以鳞屑样生长方式为主且浸润≤的小腺癌(≤) ♦ 浸润性腺癌:浸润灶深度> ♦ 腺鳞癌:必须含有至少的腺癌或鳞癌成分时才能诊断为腺鳞癌。常位于外周并伴有中央瘢痕形成。在转移特征和分子生物学方面及其他非小细胞肺癌无差别。 ♦ 肉瘤样癌:高度恶性,组织分化差,可细分为多形性癌、梭形细胞癌、巨细胞癌、癌肉瘤等。 ♦ 瘢痕癌:是肺腺癌的特殊类型,肺腺癌中心区有纤维化或瘢痕灶(玻变),并有大量碳末沉着。 ♦ 中央型早期肺癌:发生于段支气管以上的大支气管,癌组织局限于管壁生长,包括腔内型和关闭浸润型,后者不突破外膜,未侵及肺实质,无局部淋巴结转移。 ♦ 周围型早期肺癌:在肺组织内呈结节状,直径<,无局部淋巴结转移。 ♦ 隐性肺癌:指肺内无明显肿块,影像学检查阴性而痰细胞学检查癌细胞阳性,手术切除标本级病理学证实为支气管黏膜原位癌或早期浸润癌,无淋巴结转移。 ♦ 细支气管肺泡癌:腺癌特殊类型,源于肺泡上皮,影像学特征性玻璃样病灶,镜下可见癌细胞沿着支气管肺泡管,肺泡壁生长,不侵犯肺间质。 病名 特发性肺纤维化 肺血栓栓塞症 病因及发病机制 吸烟,病毒感染(病毒),胃食管反流病 肺泡上皮反复发生微小损伤后的异常修复 原发危险因素:遗传、因子突变、蛋白缺乏、蛋白缺乏、抗凝血酶缺乏、高同型半胱氨酸血症、抗心磷脂抗体综合征 继发危险因素:年龄是独立危险因素(其余有遗传变异、骨折、创伤、手术、恶性肿瘤、口服避孕药、妊娠、红细胞增多症、肾病综合征、吸烟等) 栓子:大部分来自:下肢深静脉(腘静脉上端到髂静脉段占多数、盆腔静脉丛也是重要来源) 可来自上腔静脉径路(颈内静脉和锁骨下静脉插管引起者多见)、右心腔(少见) 特征 进行性加重的呼吸困难、限制性通气功能障碍伴弥散功能降低、低氧血症以及影像学上的双肺弥漫性病变 病原体 病毒 病理变化 纤维瘢痕形成、蜂窝囊形成、肺结构破坏和功能丧失 ①血流动力学改变:肺动脉高压、右心室后负荷加重→右心功能不全,心肌缺血,心绞痛 ②气体交换障碍:栓塞部位血流减少,无效腔增大,肺内血流重新分布→通气血流比失调→低氧血症,肺顺应性降低,体积缩小,可出现肺不张 ③肺梗死 ④血栓延展:远端血流缓慢→血小板产生促凝物质→新血栓 ⑤慢性血栓栓塞性肺动脉高压:血栓机化,血管管腔狭窄甚至闭塞→肺动脉高压,右心室肥大,右心衰 受累部位 肺组织缺血→肺梗死 肺动脉高压→右心室后负荷增加 肺动脉栓塞、收缩→肺动脉高压 比利失调→气体交换障碍 炎症细胞 中性粒、嗜酸粒增加,淋巴细胞增加不明显 病理类型 间质性肺疾病 疾病演变 肺泡炎→肺间质纤维化→呼衰 好发部位 右叶和下肺叶 好发人群 多以后发病 体征 杵状指 双肺基底部闻及吸气末细小的啰音 晚期可有发绀、肺动脉高压、右心衰症状 呼吸急促(最常见) 肺部可闻及哮鸣音、细湿罗音。 心动过速、血压变化。可伴低热。 颈静脉充盈或异常搏动 肺动脉瓣区亢进或分裂,三尖瓣区收缩期杂音。 临床表现 ①活动性呼吸困难,渐进性加重,常伴干咳 ②可有不适、乏力、体重减轻、但很少发热 三联征:同时出现呼吸困难、胸痛及咯血 发绀、低血压、休克提示栓子大 、呼吸困难(最常见的症状) 、胸痛:胸膜炎性疼痛、心绞痛样疼痛 、咯血:常为小咯血,大咯血少见 、晕厥
展开阅读全文

开通  VIP会员、SVIP会员  优惠大
下载10份以上建议开通VIP会员
下载20份以上建议开通SVIP会员


开通VIP      成为共赢上传

当前位置:首页 > 考试专区 > 医师/药师资料考试

移动网页_全站_页脚广告1

关于我们      便捷服务       自信AI       AI导航        抽奖活动

©2010-2025 宁波自信网络信息技术有限公司  版权所有

客服电话:0574-28810668  投诉电话:18658249818

gongan.png浙公网安备33021202000488号   

icp.png浙ICP备2021020529号-1  |  浙B2-20240490  

关注我们 :微信公众号    抖音    微博    LOFTER 

客服