收藏 分销(赏)

初中物理实验考点总结大全(初三复习用).doc

上传人:精*** 文档编号:10349514 上传时间:2025-05-23 格式:DOC 页数:12 大小:514.30KB 下载积分:8 金币
下载 相关 举报
初中物理实验考点总结大全(初三复习用).doc_第1页
第1页 / 共12页
初中物理实验考点总结大全(初三复习用).doc_第2页
第2页 / 共12页


点击查看更多>>
资源描述
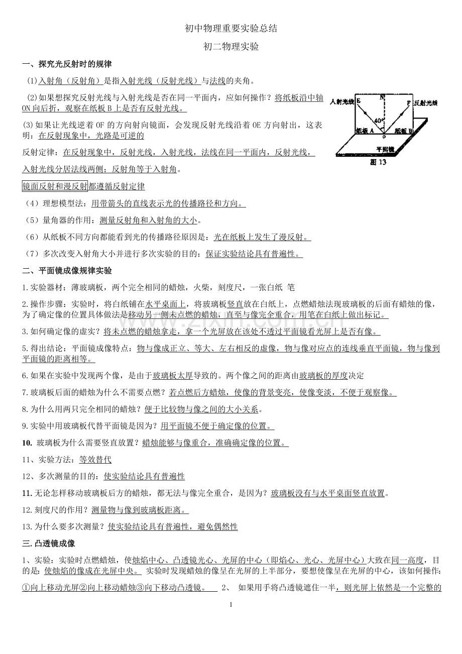
初中物理重要实验总结 初二物理实验 一、探究光反射时的规律 (1)入射角(反射角)是指入射光线(反射光线)与法线的夹角。 (2)如果想探究反射光线与入射光线是否在同一平面内,应如何操作?将纸板沿中轴ON向后折,观察在纸板B上是否有反射光线。 (3)如果让光线逆着OF的方向射向镜面,会发现反射光线沿着OE方向射出,这表明:在反射现象中,光路是可逆的 反射定律:在反射现象中,反射光线,入射光线,法线在同一平面内,反射光线, 入射光线分居法线两侧;反射角等于入射角。 镜面反射和漫反射都遵循反射定律 (4) 理想模型法:用带箭头的直线表示光的传播路径和方向。 (5) 量角器的作用:测量反射角和入射角的大小。 (6) 从纸板不同方向都能看到光的传播路径原因是:光在纸板上发生了漫反射。 (7) 多次改变入射角大小并进行多次实验的目的:保证实验结论具有普遍性。 二、平面镜成像规律实验 1.实验器材:薄玻璃板,两个完全相同的蜡烛,火柴,刻度尺,一张白纸 笔 2.操作步骤:实验时,将白纸铺在水平桌面上,将玻璃板竖直放在白纸上,点燃蜡烛法现玻璃板的后面有蜡烛的像,为了确定像的位置具体做法是移动另一侧未点燃的蜡烛,直至与像完全重合,用笔在白纸上做出标记。 3.如何确定像的虚实?将未点燃的蜡烛拿走,拿一个光屏放在该处不透过平面镜看光屏上是否有像。 5.得出结论:平面镜成像特点:物与像成正立、等大、左右相反的虚像,物与像对应点的连线垂直平面镜,物与像到平面镜的距离相等。 6.如果在实验中发现两个像,是由于玻璃板太厚导致的。两个像之间的距离由玻璃板的厚度决定 7.玻璃板后面的蜡烛为什么不需要点燃?若点燃后方蜡烛,使像的背景变亮,使像变淡,不便于观察像。 8.为什么用两只完全相同的蜡烛?便于比较物与像之间的大小关系。 9.实验中用玻璃板代替平面镜是因为?用平面镜不便于确定像的位置。 10. 玻璃板为什么需要竖直放置?蜡烛能够与像重合,准确确定像的位置。 11、实验方法:等效替代 12、多次测量的目的:使实验结论具有普遍性 11.无论怎样移动玻璃板后方的蜡烛,都无法与像完全重合,是因为?玻璃板没有与水平桌面竖直放置。 12.刻度尺的作用?测量物与像到玻璃板距离。 13.为什么要多次测量?使实验结论具有普遍性,避免偶然性 三.凸透镜成像 1、实验:实验时点燃蜡烛,使烛焰中心、凸透镜光心、光屏的中心(即焰心、光心、光屏中心)大致在同一高度,目的是:使烛焰的像成在光屏中央。 实验时发现蜡烛的像呈在光屏的上半部分,要想使像呈在光屏的中心,该如何操作: ①向上移动光屏②向上移动蜡烛③向下移动凸透镜。 2、 如果用手将凸透镜遮住一半,则光屏上依然是一个完整的像,但亮度较暗。 3、若在实验时,无论怎样移动光屏,在光屏都得不到像,可能得原因有:①蜡烛在焦点以内(u<f)②烛焰在焦点上(u=f) ③烛焰、凸透镜、光屏的中心不在同一高度 ④蜡烛到凸透镜的距离稍大于焦距,成像在很远的地方,光具座的光屏无法移到该位置。4、眼睛矫正:近前凹,远后凸 5、照相机成像:近近大 远远小 6、燃烧的蜡烛不断变短,光屏上的像向上移动,为使像呈在光屏中央,应该将光屏向上移动或蜡烛向上移动或凸透镜向下移动。 物距 像的性质 像距 应用 倒、正 放、缩 虚、实 u>2f 倒立 缩小 实像 f<v<2f 照相机 f<u<2f 倒立 放大 实像 v>2f 幻灯机 u<f 正立 放大 虚象 不考虑 放大镜 2、实验结论:(凸透镜成像规律)F分虚实,2f大小,实倒虚正,具体体见右表: 3、对规律的进一步认识: 一倍焦距分虚实 二倍焦距分大小,物近像远像变大。像跟着物体跑 (谁远谁大) 四、 测物体的密度 1、 原理:ρ=m/v 2、 用天平测质量,用量筒测物体体积。 3、 ①使用天平时,先观察量程和分度值,估测物体质量;再把天平放到水平桌面上,为什么?因为天平是一个等臂杠杆,只有天平处于水平平衡是,两边受到的力才相等,物体和砝码的质量才相等。 ②调节天平时应先将游码移到称量标尺左端零刻度处,在调节平衡螺母,时指针指在分度标尺中央红线处。或指针在中央红线左右摆动幅度相同即可。(左偏右调) ③ 称量过程中要用镊子夹取砝码,左物右码,先大后小,最后移到游码,直至天平水平平衡。④读数=砝码+游码 ⑤如果砝码缺了一块,所测物体质量比实际质量偏大 。 ⑥使用量筒时先观察量程和分度值⑦注意量筒的量程没有0 刻度线 。⑧观察时视线要与凹面底部或凸面顶部在同一水平线上。 五、探究二力平衡实验 1、 在探究究二力平衡问题时,什么因素影响实验结果?答:摩擦力 2、 你认为右图哪个实验更合理?答:甲,应为乙物体受到的摩擦力大,对实验效果影响大。 3、如何判断物体是否处于平衡状态?答:当物体保持静止或匀速直线运动状态时,都可以判定物体处于平衡状态. 4、实验中如何改变拉力的大小?答:通过改变砝码的个数,来改变对小车的拉力大小. 5、定滑轮有什么作用:答:改变拉力的方向 6、如何探究两个力作用在同一物体上?答:将纸板从中间剪开,观察纸板是否还处于平衡状态。 7、如何探究两个力在同一直线上:答:把纸板转动一个角度,然后松手,观察小车的运动状态. 8、实验结论:二力平衡条件:同体、等大、方向、共线。 9、实验方法:控制变量法 10、选择静止状态的原因:匀速运动状态不好控制 11、进行多次实验的目的:得出普遍规律,避免偶然性。 六、探究滑动摩擦力大小与哪些因素有关: ⑴测量原理:二力平衡 ⑵测量方法:把木块放在水平长木板上,用弹簧测力计水平拉木块,使木块匀速运动,读出这时的拉力就等于滑动摩擦力的大小。 ⑶ 结论:接触面粗糙程度相同时,压力越大滑动摩擦力越大;压力相同时,接触面越粗糙滑动摩擦力越大。该研究采用了控制变量法。 (4)转换法应用:通过拉力的大小来反映摩擦力的大小 (5)由前两结论可概括为:滑动摩擦力的大小与压力大小和接触面的粗糙程度有关。实验还可研究滑动摩擦力的大小与接触面大小、运动速度,拉力大小等无关。 七、探究力与运动关系实验:(牛顿第一定律) 1、此实验让应让下车怎么滑下来?目的是什么?答:让小车从斜面同一高度由静止滑下来;目的是使小车到达水平面时的速度相同。 2、通过什么知道阻力越小,物体运动减小的越慢?答:小车运动的距离,阻力越少,小车运动的距离越远,说明物体运动减小的越慢。 3、这个实验斜面有何作用?答:使小车滑下的速度相同。 4、实验结论:物体受到的阻力越小,物体运动的距离越远,如果物体不受阻力,他将保持运动直线运动,并一直运动下去。 5、此实验采用的方法是?答:控制变量法 转换法 6、牛顿第一定律能否通过实验探究出来?答:不能,只能在实验基础上推理出来,因为不受力的物体是不存在的。 7、将此实验略加修改还能做哪个实验?答:(1)将斜面长一些,增加刻度尺和秒表可以探究速度变化的实验(2)保证平面的材料相同,增加一个木块可以探究动能大小与哪些因素有关的实验。 牛顿第一定律: 说明:A、牛顿第一定律是在大量经验事实的基础上,通过进一步推理而概括 出来的,因此不可能用实验来直接证明牛顿第一定律。 B、 牛顿第一定律的内涵:物体不受力,原来静止的物体将保持静止状态,原来运动的物体,不管原来做什么运动,物体都将做匀速直线运动. C、 牛顿第一定律告诉我们:物体做匀速直线运动可以不需要力,即力与运动无关,所以力不是产生或维持物体运动的原因。 D、 力不是维持物体运动的原因,而是改变物体运动状态的原因。 八、探究压力作用效果与哪些因素有关 1、 此实验采用的方法有控制变量法、转换法。 2、 此实验使用海绵而不用木板为什么?答:木板不容易产生形变,而海绵容易产生形变,便于观察实验现象。 4、 比较图甲和图乙可以得到实验结论是:受力面积一定时,压力越大,压力的作用效果越明显。(不能说压强越明显,因为探究这个实验时还没有提出压强的概念) 5、 比较图乙和图丙可以得到实验结论是:压力一定时,受力面积越大,压力的作用效果越明显。用海绵形变的大小来衡量压力作用效果的大小,是转换法;而在探究压力作用效果具体受哪个因素影响时,采用了控制变量的方法; 6、 如果将图乙中的海绵换成木板,压力的作用效果与放海绵的作用效果相同吗?答:相同,因为压力的效果与压力大小和受力面积有关,有其他因素无关,改成木板后只是我们观察不到效果而已。 7、 小明同学实验时将物体B沿竖直方向切成大小不同的两块,如图所示.他发现它们对海绵的压力作用效果相同,由此他得出的结论是:压力作用效果与受力面积无关.你认为他在探究过程中的做法是否正确?原因是:她没有控制压力大小相同。 九、探究液体压强与那些因素有关。 1、由图1、图2可以知道液体压强产生的原因是:液体受到重力作用;液体有流动性。(因此在太空失重情况下液体不会产生压强) 2、探究液体压强与哪些因素有关实验中,采用了哪些方法?答:控制变量法、转换法 3、通过观察什么开知道液体压强大小的?答“U型管内页面的高度差,高度差也大说明液体产生的压强也大” 4、实验前的两个操作:(1)先检查U型管左右两边的液面是否相平。 (2)检查装置的气密性:(用手压金属盒上的橡皮膜,观察U型管中液面是否发生变化,若变化明显,则气密性良好) 5、实验时发现U型管内高度差没变化原因是什么?怎么解决?答:气密性不好,拆下来重新安装。 6、使用的U型管是不是连通器?答:不是 7、此实验U型管内液体为什么要染成红色?答:使实验效果明显,便于观察。 8、比较甲乙实验结论是:液体密度一定时,深度越深,液体产生的压强越大。比较乙丙实验结论是:当液体深度相同时,液体密度越大,液体产生的压强越大。 8、如图甲乙,金属盒在水中的深度和U型管内页面的高度差大小有何关系?为什么?答:相等,因为两侧产生的压强相等,液体密度相等,所以深度也相等。 如图丙,左侧金属盒的深度和U型管内页面的高度差大小有何关系?为什么?答:U型管内高度差比金属盒的深度大。因为盐水的密度比水的密度大,两边压强相等,所以U型管内高度差比金属盒的深度大 9、测量出U型管内页面的高度差,能否算出金属盒在左侧液体中的压强?答:能,因为两侧压强相等。 十、验证阿基米德原理实验 1、实验更合适的操作顺序是:b a c d 2、实验中溢水杯倒水必须有水溢出后才能做实验,否则会出现什么结果:答:会出现浮力大于物体排开水的重力 3、此实验弹簧测力计的示数关系是:Fa-Fc=Fd-Fb 4、实验结论:物体受到的浮力等于物体排开液体的重力 十一、探究杠杆平衡条件: 1、实验前杠杆的调节:左高右调,右高左调。平衡后实验过程中不能在调节平衡螺母。 2、将杠杆调成水平平衡的目的是:便于测量力臂 3、选择杠杆终点作为支点的好处:消除杠杆自身重力对实验的影响。 4、将砝码换成测力计的好处是:能直接测出拉力的大小,实验操作方便。 5、将砝码换成测力计的缺点是:测力计本身有重量,对实验有一定的影响,使弹簧测力计的示数变大。 6、如上图,乙图和丙图中,弹簧测力计的示数作怎样变化:由大变小,原因是力臂由小变大。 7、你认为哪个图更合理?答:丁图,实验不受弹簧测力计的重力的影响。 8、使用弹簧测力计代替钩码最终目的是:更能正确认识力臂。 9、多次实验的目的是:避免实验的偶然性,是结论具有普遍规律。 十二、探究滑轮组的机械效率 ① 原 理:有用功/总功 ②应测物理量:钩码重力G、钩码提升的高度h、拉力F、绳的自由端移动的距离S ③器 材:除钩码、铁架台、滑轮、细线外还需 刻度尺、弹簧测力计。 ④步骤:必须匀速拉动弹簧测力计使钩码升高,目的:保证测力计示数大小不变。 ⑤结论:影响滑轮组机械效率高低的主要因素有: A动滑轮越重,个数越多则额外功相对就多。 B提升重物越重,做的有用功相对就多。 C 摩擦,若各种摩擦越大做的额外功就多。 同一滑轮组: 绕线方法和重物提升高度不影响滑轮机械效率。 (6)测量机械效率时为什么不能使弹簧测力计静止?机械效率会怎样?答:当弹簧测力计静止时,绳子和滑轮之间没有摩擦力,拉力示数会变小,有用功在总功中占的比例增大,滑轮组的机械效率偏大。 十三.探究决定动能大小的因素: ① 猜想:动能大小与物体质量和速度有关; ② 实验研究:研究对象:小钢球 方法:控制变量法;转换法 如何判断动能大小:看木块被小钢球推动的距离多少 使质量不同的钢球从同一高度静止释放的目的:使小球到达水平面时的初速度相同; 如何改变钢球速度:使钢球从不同同高度滚下; ③分析归纳:保持钢球质量不变时结论:运动物体质量相同时,速度越大,动能越大; 保持钢球速度不变时结论:运动物体速度相同时,质量越大,动能越大; ③ 得出结论:物体动能与质量和速度有关;速度越大动能越大,质量越大动能也越大。 (4) 斜面的作用:是物体具有速度并改变物体速度的大小。 (5) 水平面的作用:是物体在竖直方向上受力平衡,在水平方向只受摩擦力。 (6) 能量转化:在斜面上机械能转化过程:重力势能转化成动能 , 在水平面上能力转化过程:动能转化为内能。 (7) 木块最终停下来的原因:在水平面受到摩擦力。 (8) 实验推理与假设:当水平面绝对光滑,小球将做匀速直线匀速,不能达到探究目的。 (9) 超载、超速问题判断:超速时,质量不变,速度越大,动能越大;超载时,速度不变,质量越大,动能越大。 (10) 用小球做实验有不足之处是:不能保证小球在水平面上沿直线运动。 初三物理实验 一、探究“水的沸腾"实验中。 1.安装装置时,应按照由下至上的顺序。 2.甲乙两个小组同时做此实验,结果甲组队员发现所用时间比乙组长,请你提出改进意见。 a减少水的质量 b提升水的初温 c加盖子 3.水沸腾前,烧杯内上升的气泡是由大变小的; 水沸腾时,烧杯内上升的气泡由小变大,因为上升过程中,水对气泡压强变小。 4.在水沸腾过程中,水持续吸热,但温度不变。内能增加(此处和晶体熔化过程相同) 5.按图9所示的装置给水加热至沸腾。实验记录的数据如表格所示。 (1)从表格中的数据可以看出水的沸点点是_100℃ (2)若第6分钟末移去酒精灯,立即观察温度计的示数,将会看到温度计的示数不变。 (3)烧杯的纸盖上留有两个小孔,穿过温度计的那个孔作用:固定温度计。另外一个孔的作用是使水面上方大气压强与外界相同,使水的沸点测量值更准确;若不留小孔对实验结果产生的影响是如果没有小孔,会使里面气压增大,测出的水的沸点偏高。 6.如果实验过程中,温度计碰到容器底,会导致测量值偏大。 7、石棉网的作用:时烧杯受热均匀。 8、撤去酒精灯,水依然沸腾原因是:石棉网温度较高,水会继续吸热。 9、沸点不是100℃的原因:1、当地大气压低于一标准大气压。2、杯口的盖封闭较严,导致气压大于一标准大气压。 二、晶体融化实验 1.安装装置时,应按照由下至上的顺序。 2、石棉网的作用:时烧杯受热均匀。 3、加热过程中不断搅拌的目的:使物体受热均匀 4、实验选取小颗粒目的是:使温度计的玻璃泡与固体充分接触;容易受热均匀。 5、采用水浴法的优点:1、使物体受热均匀;2、是物体受热缓慢,便于观察温度变化规律。 6、试管放置要求:1、试管中所装物体完全浸没水中;2、试管不接触烧杯底或烧杯壁。 7、烧杯口处出现白气的成因:水蒸气预冷形成的小水珠。 8、融化前后曲线的倾斜程度不一样的原因:同种物质在不同状态下的比热容不同。 9、收集多组数据的目的是:得出普遍规律。 三、比较不同物质的吸热情况: 1、实验方法:控制变量法 转换法(通过温度变化快慢来反映吸热能力的强弱;) 2、实验液体的选择:质量相同的不同液体 3、选择相同的热源目的是:以保证相同加热时间释放的热量相同。 4、使用电加热器代替酒精灯的好处:易于控制产生热量的多少。 5、实验中不断搅拌的目的:使液体受热均匀。 6、描述物体吸热能力的物理量是:比热容 7、结论:相同质量的不同物体,吸收相同的热量后升高的温度不同,比热容大的升高的温度低。 8、做哪些实验还能用的此实验器材?答:水的沸腾实验;焦耳定律(探究电流产生的热量与哪些因素有关) 四、探究电流与电压的关系 1、①提出问题:电流与电压有什么定量关系? ②采用的研究方法是:控制变量法。即:保持电阻不变,改变电压研究电流随电压的变化关系; ③得出结论:在电阻一定的情况下,导体中的电流与导体两端的电压成正比;(说法固定,不能更改) 2、电路连接注意事项:开关断开,滑动变阻器滑片移至阻值最大处 3、电表异常偏转原因:①指针反向偏转,原因是正负接线柱接反;②正向偏转幅度过小,原因是量程选择过大;③正向偏转幅度过大超过最大刻度,原因是量程选择过小; 4、滑动变阻器的作用:①保护电路;②改变电阻两端电压 5、调节滑动变阻器不能使电压达到指定示数的原因是:滑动变阻器的最大阻值过小 6、换不同规格的电阻多次测量的目的是:得出普遍规律,避免偶然性。 7、此实验不能用灯泡代替电阻进行探究的原因:灯丝的电阻随温度的升高而增大。 五、探究电流与电阻的关系 1、滑动变阻器的作用:①保护电路;②使电阻两端电压保持不变 2、更换大电阻后如何滑动滑动变阻器的阻值:应使滑动变阻器的阻值变大,滑动变阻器分的的电压变大,保证定值电阻上分的的电压不变。 V A Rx R′ 3、电路中滑动变阻器阻最大值Rx的确定方法:UR/R=(U-UR)/RX 4、实验方法:控制变量法:保持电压不变,改变电阻研究电流随电阻的变化关系。 5、结论:在电压一定时,导体中的电流与导体的电阻成反比 六、伏安法测电阻(测定值定值或小灯泡的电阻) 1、原理:欧姆定律I=U/R 2、滑动变阻器的作用:①保护电路;②改变电阻(或灯泡)两端的电压和通过电阻的电流 3、电压表量程的选择:看电源电压 4、电流表的量程选择:I=U/R最小值 (定值电阻) I=P额/U额 5、滑动变阻器规格选取:1、看电流 2、计算电阻:R滑=(U-U额)/I额 6、使小灯泡正常发光的操作:移动滑动变阻器使电压表示数等于小灯泡额定电压。 7、注意:此次实验分两类:一是测定值电阻的阻值,它需要求平均值,因为多次多次测量求平均值,减小实验误差。二是测小灯泡阻值,它不需求平均值,因为灯丝电阻随温度变化而变化,求平均值失去意义。 8、测量结果偏小是因为:有部分电流通过电压表,电流表的示数大于实际通过Rx电流。根据Rx=U/I电阻偏小。 六、测灯泡的额定功率 1、原理:P=UI ②电路图: 2、滑动变阻器的作用:①保护电路;②将小灯泡两端电压调成额定电压。 3、实验多次测量的目的:测量小灯泡在不同电压下的电功率,并进行比较。 4、相同电压下LED灯比小灯泡亮的原因是:LED灯的电能转化光能的效率比白炽灯的高 5、为什么不能通过求平均值求小灯泡的额定功率?额定功率是小灯泡额定电压下的功率,多次测量算出的功率不是额定功率。 七、探究电流产生的热量与哪些因素有关 1、实验:目的:研究电流通过导体产生的热量跟那些因素有关? 原理:根据煤油在玻璃管里(温度计示数变化)上升的高度来判断电流通过电阻丝通电产生电热的多少 。 2、实验采用煤油的目的:煤油比热容小,在相同条件下吸热温度升高的快:是绝缘体 3、 被加热材料选用煤油或空气的原因:利用煤油比热容小升温明显;空气热胀冷缩明显。 4、 选用加热材料的要求:质量、初温、材料相同 6、实验方法:控制变量法,转换法。 7、探究电热与电流的关系是需控制电热丝的电阻和通电时间相同。探究电热与电阻的关系是需控制电流和通电时间相同;探究电热与通电时间的关系时需控制电阻和电流相同,改变通电时间的长短。 两个烧瓶串联的目的:使通过电流相同。 8、焦耳定律:电流通过导体产生的热量跟电流的平方成正比,跟导体的电阻成正比,跟通电时间成正比。 4、计算公式:Q=I2Rt (适用于所有电路)对于纯电阻电路可推导出:Q =UIt= U2t/R=W=Pt ①串联电路中常用公式:Q= I2Rt 。Q1:Q2:Q3:…Qn=R1:R2:R3:…:Rn 并联电路中常用公式:Q= U2t/R Q1:Q2= R2:R1 ②无论用电器串联或并联。计算在一定时间所产生的总热量 常用公式Q= Q1+Q2+…Qn ③分析电灯、电炉等电热器问题时往往使用:Q= U2t/R=Pt 八、 探究影响通电螺线管的磁性 1、 原理:电流的磁效应 2、 2、滑动变阻器的作用:保护电路;改变电路中的电流, 3、 转换法:通过比较螺线管吸引大头针的多少反映磁性的强弱。 4、 控制变量法:(1)探究磁性强弱与线圈匝数的关系:控制电流不变,改变匝数。(2)探究磁性强弱与电流的关系:控制匝数不变,通过滑动变阻器改变电流。(3)探究磁性强弱与有无铁芯的关系:控制电流和匝数不变,插入铁芯。观察线圈吸引大头针的多少。 5、 将铁芯换成刚棒,开关断开后的现象。答:因为刚棒是永磁铁,断开开关后大头针不会掉下来。 6、 电磁铁吸引的大头针下端分散的原因:答:同名磁极相互排斥。 九、 探究电磁感应现象 1、 转换法:通过观察灵敏电流计指针是否偏转来判定是否产生电流。 2、 控制变量法:(1)探究电流方向与磁场方向的关系:控制导体运动方向不变,改变电流方向,观察电流计指针偏转方向。(2)探究电流方向与导体运动方向的关系:控制磁场方向不变,改变导体运动方向,观察电流计指针偏转方向。(3)探究电流大小与磁场强弱的关系:控制导体切割磁感线运动的速度与方向不变,改变磁场强弱,观察电流计偏转的角度。(4)探究电流大小与导体运动速度的关系:控制导体运动方向和磁场强弱不变,改变导体切割磁感线运动的速度,观察电流计偏转的角度。 3、 产生感应电流的条件:(1)电路必须闭合(2)闭合电路的一部分导体做切割磁感线运动。 4、 能量转化:机械能转化电能 5、 电流计指针不偏转的原因:(1)导体没有做切割磁感线运动(2)电路没闭合(3)产生电流太小。 物理常识与估测问题 1. 一些物体的长度 物体 长度/m 物体 长度/m 中学生身高 1.50~1.80 教室长 10 一张纸厚 6×10-5 教室宽 6 课桌高度 0.8 教室高 3 日光灯管长 1.2 篮球架的篮筐的高度 3.05 2. 一些物体的质量和重力 物体 质量/kg 重力/N 一个鸡蛋 5×10-2 0.5 成人 50~70 500~700 铅球(男) 5 50 物理课本 0.25 2.5 3. 一些物体的运动速度 物体 速度/m·s-1 人步行 1.1~1.3 自行车 5 公共汽车 10~12.5 普通列车 40 声速(15℃的空气中) 340 光和无线电波(真空中) 3×108 4. 一些物体的压强 物体 压强/Pa 一个标准大气压 1.013×105 一张纸平放在水平桌面上对桌面的压强 0.5 一个中学生站立时对地面的压强 2.8×104 物理课本 50 5. 一些物体的功率 物体 功率/W 人的心脏跳动功率 1.5 人跑上楼的功率 300 人在平直公路上骑自行车的功率 100 人做引体向上的功率 24 6.一些电流、电压值 物体 电流/A 事物 电压/V 手电筒 0.3 一节干电池 1.5 家用电冰箱 1.1~1.7 一节蓄电池 2 家用空调 4~7 家庭电路 220 普通白炽灯 0.1~0.3 人体的安全电压 不高于36 47cm彩色电视机 0.2 一般交流电动机 380 7.一些电阻、电功率值 事物 电阻 事物 电功率/W 100W的灯泡灯丝 在室温下:30 正常发光时:484 普通白炽灯 15~100 人体电阻 几千 电视机 约200 电熨斗 几十 空调 约1000 电饭煲 几十 微波炉 800~1000 电冰箱 约100 8.一些物体的温度 物体 温度/℃ 物体 温度/℃ 绝对零度 -273.15 地球表面最高温度 63 标准大气压下水的沸点 100 正常人的体温 36.8 通常情况下冰的熔点、水的凝固点 0 人感觉舒适的温度 23 我国最低气温记录 -52.3 冰箱冷冻室 -18~-23 地球表面最低温度 -88.3 冰箱冷藏室 5~10 物理原理与其相关的实例 原 理 实 例 力的作用是相互的 划船、游泳、走路、 重力方向竖直向下 瓦工用重锤线检查墙壁是否竖直、用重锤线检查墙上的画挂的是否正、用重锤线检查工作台面是否水平 二力平衡条件 悬挂法测物体的重心、用弹簧测力计测物重、测滑动摩擦力的大小 运动和静止的相对性 用于通讯的同步卫星、空中加油机给正在飞行的飞机加油、宇宙飞船在空中对接、接力赛时运动员跑起来接棒 惯性 利用惯性的实例有:跳远、摩托车飞越障碍物、斧头松了斧柄在坚硬的地上撞击几下、汽车进站前司机关闭油门让汽车慢慢停下 防止惯性的实例有:城市交通车辆有一定的车速限制、载重限制、交通车辆保持一定的车距、公交车上的提示语“车启步请扶好扶手”、司机和前排乘客要系安全带、百米赛跑终点要留有余地 增大接触面的粗糙程度增大摩擦 轮胎、刀柄、鞋底上刻有凹凸不平的花纹 增大压力增大摩擦 皮带打滑时用力张紧皮带、自行车刹车时用力捏车闸 变滑动为滚动减小摩擦 冰箱下面按装车轮、机器的转动部分用滚动轴承代替滑动轴承、搬运笨重物品时在其下面垫圆木 给接触表面加润滑剂减小摩擦 给机器的转动部分加润滑油、给生锈的锁中加铅笔芯粉末 使接触表面脱离减小摩擦 磁悬浮列车、气垫船 减小受力面积增大压强 刀子、斧头等锋刃要磨得很薄、锥子、钉子、针等的尖端做得很尖 增大受力面积减小压强 房子的地基做得比墙后、铁路的钢轨铺在枕木上、人坐在沙发上感觉舒服、坦克安装两条履带 液体的压强随着深度的增加而增大 水坝的下部做得比上部宽一些、潜水艇潜入水中有一定的限度、医生给病人吊挂生理盐水时将瓶子的位置提高一些,输水速度快一些 连通器 水壶与壶嘴、锅炉与外面的水位计、水塔与自来水管、船闸、过路涵洞 大气压的作用 抽水机抽水、钢笔吸墨水、注射器吸药液、用饮料管吸饮料、圆顶吸盘挂钩 流速大压强小 利用:“竹蜻蜓”、飞机的升力、上旋球、下旋球、香蕉球 防止:铁路站台上设置安全线、并列行驶的轮船不能靠得太近 物体的浮沉条件 潜水艇的浮沉、盐水浸泡法选种、测定人体血液密度、气象站放出的探测气球 物体的漂浮条件 轮船、密度计 省力杠杆 撬棒、老虎钳、起子、独轮车、铁匠剪刀 费力杠杆 缝纫机踏板、理发剪刀、钓鱼竿、镊子、人的前臂 等臂杠杆 天平、定滑轮 声能传递信息 铁路工人用铁锤敲击钢轨听声音判断螺旋是否松动、医院里的B超利用超声波为孕妇作常规检查,判断胎儿的发育情况、蝙蝠靠超声波探测飞行中的障碍和发现昆虫、利用声纳探测海深和鱼群 声能传递能量 利用超声波清洗钟表等精密仪器和除去人体内的结石 光在均匀介质中沿直线传播 射击瞄准、木工判断木板是否刨平、站队看齐、激光准直 平面镜能改变光路的传播方向 潜望镜、自行车的尾灯 凹面镜对光起会聚作用 太阳灶、手电筒的反光装置 凸面镜对光起发散作用 汽车的后视镜、接头或山路拐弯处的反光镜 凸透镜对光起会聚作用 远视眼镜、放大镜、照相机、投影仪 凹透镜对光起发散作用 近视眼镜 红外线 红外线夜视仪、电视机遥控器 紫外线 医院的手术室和病房灭菌、验钞机 水的比热容较大 冬天暖气用水取暖、沿海地区昼夜温差小、培育秧苗时为了保护秧苗夜间不受冻向秧田里灌一些水 电流的热效应 电热毯、电炉、电熨斗、白炽灯、电水壶、电烙铁 电流的磁效应 电话、电铃、电磁继电器、电磁起重机 电流的化学效应 电镀(铜)、电解(水)、给蓄电池充电 电磁感应 发电机、动圈式话筒 通电导体在磁场中运动 电动机、动圈式扬声器 常见单位换算: 1、时间单位换算:1年=365天,1天=24h,1h=60min,1min=60s 2、速度单位换算:1m/s=3.6km/h 3、体积单位换算:1m3=103dm3, 1dm3=103cm3 1m3=106cm3 1L=1dm3, 1mL=1cm3 4、密度单位换算:1g/cm3=1000kg/m3 5、面积单位换算:1m2=102dm2 1dm2=102cm2 1m2=104cm3 6、电阻单位换算:1兆欧=106欧姆,1千欧=1000欧姆 7、电功单位换算:1千瓦时=3.6x106J 12
展开阅读全文

开通  VIP会员、SVIP会员  优惠大
下载10份以上建议开通VIP会员
下载20份以上建议开通SVIP会员


开通VIP      成为共赢上传

当前位置:首页 > 教育专区 > 初中物理

移动网页_全站_页脚广告1

关于我们      便捷服务       自信AI       AI导航        抽奖活动

©2010-2025 宁波自信网络信息技术有限公司  版权所有

客服电话:0574-28810668  投诉电话:18658249818

gongan.png浙公网安备33021202000488号   

icp.png浙ICP备2021020529号-1  |  浙B2-20240490  

关注我们 :微信公众号    抖音    微博    LOFTER 

客服