收藏 分销(赏)

2025届云南省玉溪一中高三11月期中考-历史试题(含答案).docx

上传人:优****虫 文档编号:10150296 上传时间:2025-04-23 格式:DOCX 页数:7 大小:4MB 下载积分:5 金币
下载 相关 举报
2025届云南省玉溪一中高三11月期中考-历史试题(含答案).docx_第1页
第1页 / 共7页
2025届云南省玉溪一中高三11月期中考-历史试题(含答案).docx_第2页
第2页 / 共7页


点击查看更多>>
资源描述
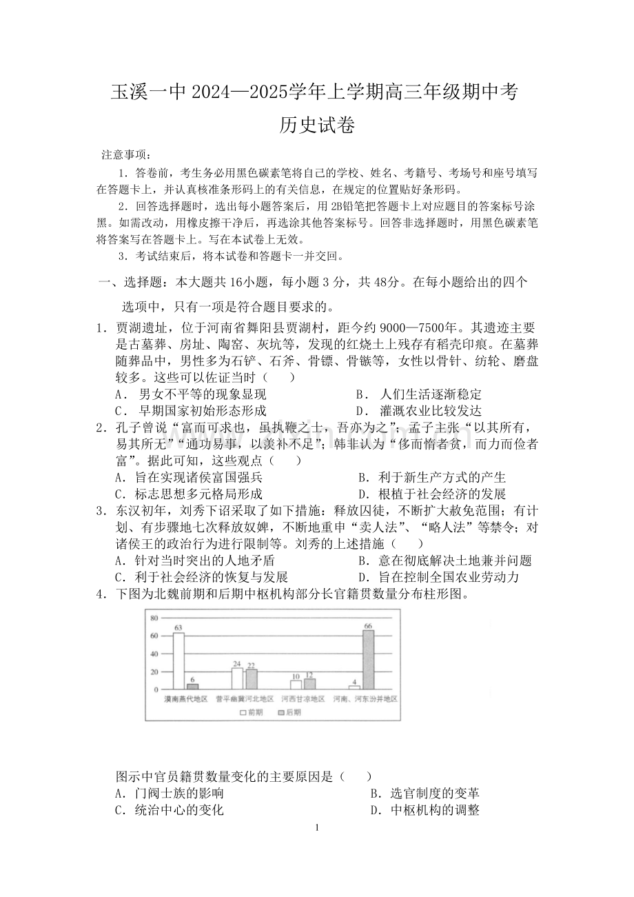
玉溪一中 2024—2025学年上学期高三年级期中考 历史试卷 注意事项: 1 .答卷前,考生务必用黑色碳素笔将自己的学校、姓名、考籍号、考场号和座号填写 在答题卡上,并认真核准条形码上的有关信息,在规定的位置贴好条形码。 .回答选择题时,选出每小题答案后,用 2B铅笔把答题卡上对应题目的答案标号涂 2 黑。如需改动,用橡皮擦干净后,再选涂其他答案标号。回答非选择题时,用黑色碳素笔 将答案写在答题卡上。写在本试卷上无效。 3 .考试结束后,将本试卷和答题卡一并交回。 一、选择题:本大题共 16小题,每小题 3分,共 48分。在每小题给出的四个 选项中,只有一项是符合题目要求的。 1 .贾湖遗址,位于河南省舞阳县贾湖村,距今约 9000—7500年。其遗迹主要 是古墓葬、房址、陶窑、灰坑等,发现的红烧土上残存有稻壳印痕。在墓葬 随葬品中,男性多为石铲、石斧、骨镖、骨镞等,女性以骨针、纺轮、磨盘 较多。这些可以佐证当时( A. 男女不平等的现象显现 C. 早期国家初始形态形成 ) B. 人们生活逐渐稳定 D. 灌溉农业比较发达 2 3 4 .孔子曾说“富而可求也,虽执鞭之士,吾亦为之”;孟子主张“以其所有, 易其所无”“通功易事,以羡补不足”;韩非认为“侈而惰者贫,而力而俭者 富”。据此可知,这些观点( A.旨在实现诸侯富国强兵 C.标志思想多元格局形成 ) B.利于新生产方式的产生 D.根植于社会经济的发展 .东汉初年,刘秀下诏采取了如下措施:释放囚徒,不断扩大赦免范围;有计 划、有步骤地七次释放奴婢,不断地重申“卖人法”、“略人法”等禁令;对 诸侯王的政治行为进行限制等。刘秀的上述措施( ) A.针对当时突出的人地矛盾 B.意在彻底解决土地兼并问题 C.利于社会经济的恢复与发展 D.旨在控制全国农业劳动力 .下图为北魏前期和后期中枢机构部分长官籍贯数量分布柱形图。 图示中官员籍贯数量变化的主要原因是( A.门阀士族的影响 C.统治中心的变化 ) B.选官制度的变革 D.中枢机构的调整 1 - 5 6 .唐代廉相陆贽曾上书评价当时的赋税制度:“以钱谷定税,临时折征杂物, 每岁色目颇殊,唯计求得之利宜,靡论供办之难易,所征非所业,所业非所 征,遂或增价以买其所无,减价以卖其所有。”他认为此赋税制度( ) A. 促进了商品经济发展 B. 加重了百姓的负担 C. 增加了国家财政收入 D. 未形成完备的体系 .下表为描写宋朝商业状况的史料汇编,据此可知当时( ) 史料出处 内容摘要 凡贩夫贩妇细碎交易,岭南商贾赍生药及民间所织缣帛,非 鬻于市者皆勿算 《 宋史》 宋五嫂者,汴酒家妇,善作鱼羹,至是侨寓苏堤,光尧(商 宗)召见之,询旧,凄然,令进鱼羹。人竞市之,遂成富媪 《 西湖游览志馀》 《 《 入蜀记》 夷坚志》 有妇人负酒卖,亦如负水状,呼买之,长跪以献 媪李二婆,居于南草市,老而无子,以鬻盐自给 A. 民众投身于商业的意愿较为强烈 B. 城市的服务功能较为全面 C. 妇女已是商业活动的重要参与者 D. 普通百姓的生活境况艰难 7 .金世宗时创建女真进士科,金章宗时加试骑射。河南发现的《女真进士题名 碑》用女真文字记录“十五日试策,十七日试论、诗”。这表明金朝科举制 度( ) A.由女真人独创后来推广至中原 B.推动汉人学习和使用女真文字 C.以程朱理学的解释作答题标准 D.模仿汉制但是保留其民族特色 8 9 .明朝开国之初兵戈未息,卫所主要是由军官率领的旗军组成。等到各卫所创 建就绪,屯田所获自食有余时,就要通过一定的申报程序,由军的原籍州县 把他们的妻子等亲属送到卫所,以家庭为单位,拨给亩数不等的屯田、马场、 桑枣园或菜果园。这表明明初卫所( A.巩固了自耕农经济 C.分割了地方行政权 ) B.主要职能发生变化 D.在经济上自给自足 .1723年爆发的罗布藏丹津叛乱引起了清朝统治者对(青海)河湟地区的高度 关注,国家权力开始借平叛之威“下沉”到河湟乡村地区。“凡切近河、洮、 岷州内地番人与百姓杂处者,但就其原管番目委充乡约里长;其不产五谷, 无可耕种者,此种部落与切近内地者不同,自应就其原有番目给予土千百户 职衔,颁发号纸,令其管束”。据此可知,清朝对河湟边疆地区的治理 ( ) A.体现了蕃汉分治因俗而治的思想 C.有利于边疆族群国家认同的形成 B.具有浓厚的宗教色彩 D.实行统一的治理模式 1 0.“腓尼基商人和工匠从美索不达米亚人和埃及人那里学来了书写符号并把 它作为记账和立法的工具。在此基础上,这些城市居民发明了一种更加简单 的书写系统。这些字母文字成为以后希腊和拉丁字母的基础。”这表明 ( ) A.腓尼基字母为当地商人和工匠们所独创 2 B.各地的文字均因商业活动的需要而产生 C.商人比其他人更多地推动了文化的创新 D.腓尼基字母因实用性强被其他文明借鉴 1 1.如图反映出( ) A.巴比伦的荣光 C.希腊化的世界 B.波斯力量的崛起 D.阿拉伯帝国的兴盛 1 2.有学者指出,中世纪欧洲的社会结构“其统治关系极其复杂多变,例如一 个附庸可能同时效忠两个领主甚至多个领主,而所效忠的领主之间又结成复 杂的效忠关系……它的基本关系不是国王与臣民,也不是国家与公民,而是 领主与附庸。”更符合该学者观点的图示是( ) A B C D 1 3.1498年 2月,达·伽马到达非洲东海岸莫桑比克港。据船队记载,该港有 许多阿拉伯人在此经商,并对船队很友好,但获知其来历后,表现出明显的 敌视,并拒绝再供应淡水和食物。达·伽马用炮轰击阿拉伯人,并抢夺其船 只离去。这场冲突的实质是( A. 新航路对旧航路构成的挑战 B. 殖民地人民对殖民者的反抗 C. 对世界经济中心地位的争夺 D. 海上商路与陆上商路的较量 ) 1 4.下表为 17世纪初成立的某公司投资者情况。 国家 北尼德兰 南尼德兰 德国 所有投资者人数 投资总额(单位:盾) 2,023,715 1,418,700 137,900 785 302 38 3 英国 6,900 葡萄牙 2 4,800 3 据表推知,该公司( A.主要控制拉美地区 C.大量掠夺印度资源 ) B.与东南亚的联系紧密 D.在北非进行武力扩张 1 1 5.有学者指出,如果根据君主主权乃至“朕即国家”的理论,法国大革命的 起义者无疑都是叛国者,但最终被以“叛国罪”处决的,恰是试图勾结外国 君主共同镇压革命的路易十六及其王后。这反映了当时法国( ) A. 大革命的进程具有激进性 B. 人民的人权意识较薄弱 C. 建立军事独裁具有必然性 D. 民族国家观念内涵变化 6.1810—1840年,英国海上霸权表现在三个方面,一是英国海军在控制西非 和东非沿岸贸易方面取得成效;二是扩大了海外基地体系,攻占了红海门户 的亚丁和马六甲海峡的新加坡;三是英国炮舰外交在拉美取得了成效。这表 明( ) A. 英国对华侵略的条件日益成熟 C. 发动鸦片战争是英国既定国策 B. 中英贸易失衡刺激英国扩张 D. 鸦片战争中国战败是必然的 二、非选择题:本大题共 4小题,共 52分。 7.阅读材料,完成下列要求。(14分) 1 材料一 中世纪的欧洲,罗马法的踪迹几近消失,但在意大利,各种注释和评 论学派的学说可以简单地作为对保存在《西哥特罗马法》和其他汇编中的法的 补充而被接受。11世纪的意大利,各城市出于城市管理、贸易规制、法源整合 的需要,兴起了罗马法研究的热潮。随着中世纪商业革命的到来,原始的习惯 法无法支撑活跃的商业活动。罗马法作为简单商品生产之上最为完备的体系再 次登上历史舞台。于是,罗马法首先在意大利得到“复兴”。 — —摘编自何勤华、祝檀吉《罗马法复兴与欧洲法律教育的近代化》等 材料二 中世纪的法学曾长期处于神学的笼罩之下,随着意大利法学家对罗马 法研究的展开,法学开始复苏起来,法律逐渐从博雅教育中分离,成为一门独 立的学科。沉寂已久的罗马法理性因子开始焕发新的活力,为欧洲近代法上的 种种原则、制度提供了基本质料和重要养料。除此之外,诸如正义、自由、平 等、权利等法治观念和思想,同样也是通过罗马法复兴运动向欧洲大陆再现的。 ——摘编自何勤华、金逸菲《罗马法复兴与近代欧洲法治文明》等 1)根据材料并结合所学知识,指出罗马法最先在意大利“复兴”的原因。 ( ( 8分) (2)根据材料二并结合所学知识,简析罗马法复兴运动对欧洲法律发展的影响。 (6分) 4 1 8.阅读材料,回答下列问题。(14分) 地图既是人们空间认知的图像表达,又是人们进行空间认识的工具。 材料一 1570 年,在安特卫普首次出现了名为《地球大观》的地图集。其作品 利用大量航海日志与地图资料,采用统一的投影法、比例尺和“一图配一文” 规则,获得了商业上的巨大成功。荷兰人很快效仿这种制图和商业模式,阿姆 斯特丹成为后起的行业中心,“地图集”作为一种新型出版物开始流行起来。 1 594 年,法国人莫里斯·布格罗出版了一部国家地图集《法兰西大观》,收 录了 18 幅王国地图,将古代高卢的疆域同当下法兰西的领土对应起来。波旁王 朝也在边境省份任命了多位“国王工程师”直接负责地形的勘测,并且配备了 专门的地图绘制人员。他们走遍了王国的疆域,绘制了可以准确定位的地图, 还形成了许多文字报告和图集。 — —于京东《图上的“国家”:西方政治史研究中的地理学叙事及其变迁》 材料二 清末以降,采用西方印刷技术的新式地图,逐渐成为近代中国思想启 蒙与“出版救国”的重要媒介。20 世纪初,商务印书馆开始涉足地图出版领域, 特别是伴随“癸卯学制”的颁行,为配合中小学“最新教科书”的编辑与发行, 相继译印《西洋历史地图》《瀛寰全图》《万国舆图》等教学地图,颇受当时中 小学教材市场的欢迎。同时,感于“日俄开战,于我国关系甚大”,于 1904 年 出版发行了《最新满洲朝鲜地图》,成为清末较有代表性的时务地图。 — —李鹏《清末民国商务印书馆地图出版述论》 1)根据材料一并结合所学知识,概括 16世纪后期荷兰、法国“地图集”出 现的背景(8分) ( ( 2)根据材料二并结合所学知识,分析 20世纪初新式地图在近代中国传播的 作用。(6分) 1 9.阅读材料,完成下列要求。(12分) 《 唐本草》 我国早在汉代就出现了《神农本草经》,南朝陶弘景在此基础上撰著了《本 草经集注》。 唐高宗显庆二年(657 年),苏敬等官员建言朝廷重修本草,以改变当时药 物名实混淆、记述不全的状况,获朝廷批准。在编修过程中“普颁天下,营求 药物,羽毛鳞介,无远不臻,根茎花实,有名咸萃”。两年后修订完成。“及奏, 上问曰:‘《本草》行来自久,今之改修,何所异也?’于志宁对曰:‘……弘 景僻在江南,不能遍识药物,多有纰缪。其所误及《别录》不书四百有余种。 今皆考而正之。《本草》之外,新药行用有效者复百余种,今附载之。此所以为 胜也。’” 《 唐本草》共 54 卷,收录药物 844 种,其中包括由天竺传入的豆蔻、波斯 传入的青黛等多种外来药物;并首创通过绘图来描记药物的形态和颜色标准, 有本草图 25 卷、图经 7 卷。 依据材料,指出《唐本草》与《本草经集注》相比有哪些发展,并结合所学分 析取得这些发展的原因。(12 分) 5 2 0.阅读材料,完成下列要求(12分) 周朝至北宋、南宋至清朝时期主要都城的空间分布格局与迁移轨迹 以“古代都城的发展与变迁”为主题,任选角度,自拟标题,运用所学知识加 以论述。(要求:观点明确,史论结合,表述成文。) 7 玉溪一中 2024—2025 学年上学期高三年级期中考 历史参考答案 1 B 2 D 3 C 4 C 5 B 6 C 7 D 8 D 9 C 10 D 1 1 12 D 13 A 14 B 15 D 16 A C 1 ( 7. 1)原因:意大利具有深厚的罗马法积淀;城市的兴起,商品经济的发展;罗马 法具有适应商品经济发展的一些内容体系;意大利法学家的推动。(每点 2 分,四 点 8 分) ( 2)影响:法律成为一门独立学科;促进罗马法的传播;推动欧洲法治文明近代 化;有利于资产阶级法治思想的兴起;推动英法等国法律体系的形成。(每点 2 分, 三点 6 分) 1 8. 1)背景:新航路开辟(地理大发现),贸易、殖民与海外探险的兴起;新型印刷 技术的使用;商业模式的革新;近代民族国家的兴起。(每点 2 分,四点 8 分) 2)作用:推动国民教育的发展;拓展民众世界视野;激发国民爱国精神;承担 ( ( 的知识传播与文化启蒙功能;推动近代中国知识与制度转型。(每点 2 分,三点 6 分) 1 9. 发展:修改了谬误之处;收录药材更加丰富,遍布南北甚至来自域外;首创药物图 谱,图文并茂。(每点 2 分,三点 6 分) 原因:我国具有悠久的药物学传统(2 分);唐代统一全国、南北联系加强,为全 面总结药物知识提供了必要条件;中央政府组织修撰,为高水准编修提供了行政资 源和制度保障。(任意一点 2 分)对外关系空前发展,经济、文化交流活跃,便利 了外来药物的传入(2 分) 2 0. 观点:地理因素影响古代都城的发展与变迁(2 分) 论述:在中国历史上,都城的选择和迁移不仅反映了政治、经济和文化的变迁,也 深受地理因素的影响。从周朝至北宋,再到南宋至清朝,中国历代都城的空间分布 和迁移轨迹体现出了对地理环境的适应与利用。水资源的优势一直是古代都城选择 的重要因素。早期的西安(长安)和洛阳都位于黄河流域,拥有充足的水源保障和 灌溉条件,利于农业发展和人口聚集。这一地理优势支持了长期的政治稳定与经济 繁荣。随着历史的发展,经济重心逐渐南移,南宋时期的杭州等地成为新的政治中 心。这一迁移主要是由于长江流域气候温暖湿润,农业技术的发展更进一步提升了 该地区的经济地位。同时,由于南宋初期北方的政治动荡和军事威胁,南方的地理 位置相对偏远,易于防守。进入明清时期,北京被选为都城,体现了国家统一后对 北方稳固边防的需要。北京不仅接近长城防线,而且拥有便利的水路交通,通过大 运河连接了南北经济文化。选择北京作为都城,表明对北方疆域和资源的战略重视, 同时也借助了其自身的地理优越性。(8 分) 综上所述,中国古代都城的迁移轨迹深刻反映了地理环境对政治决策的影响。水资 源、经济条件和防御需求成为都城选择的关键因素,推动了不同历史时期国都的变 迁与发展。(2 分)
展开阅读全文

开通  VIP会员、SVIP会员  优惠大
下载10份以上建议开通VIP会员
下载20份以上建议开通SVIP会员


开通VIP      成为共赢上传

当前位置:首页 > 教育专区 > 高中历史

移动网页_全站_页脚广告1

关于我们      便捷服务       自信AI       AI导航        抽奖活动

©2010-2026 宁波自信网络信息技术有限公司  版权所有

客服电话:0574-28810668  投诉电话:18658249818

gongan.png浙公网安备33021202000488号   

icp.png浙ICP备2021020529号-1  |  浙B2-20240490  

关注我们 :微信公众号    抖音    微博    LOFTER 

客服