收藏 分销(赏)

酒店管理人员绩效考核办法(拟定稿).docx

上传人:精*** 文档编号:10126704 上传时间:2025-04-22 格式:DOCX 页数:6 大小:32.95KB 下载积分:6 金币
下载 相关 举报
酒店管理人员绩效考核办法(拟定稿).docx_第1页
第1页 / 共6页
酒店管理人员绩效考核办法(拟定稿).docx_第2页
第2页 / 共6页


点击查看更多>>
资源描述
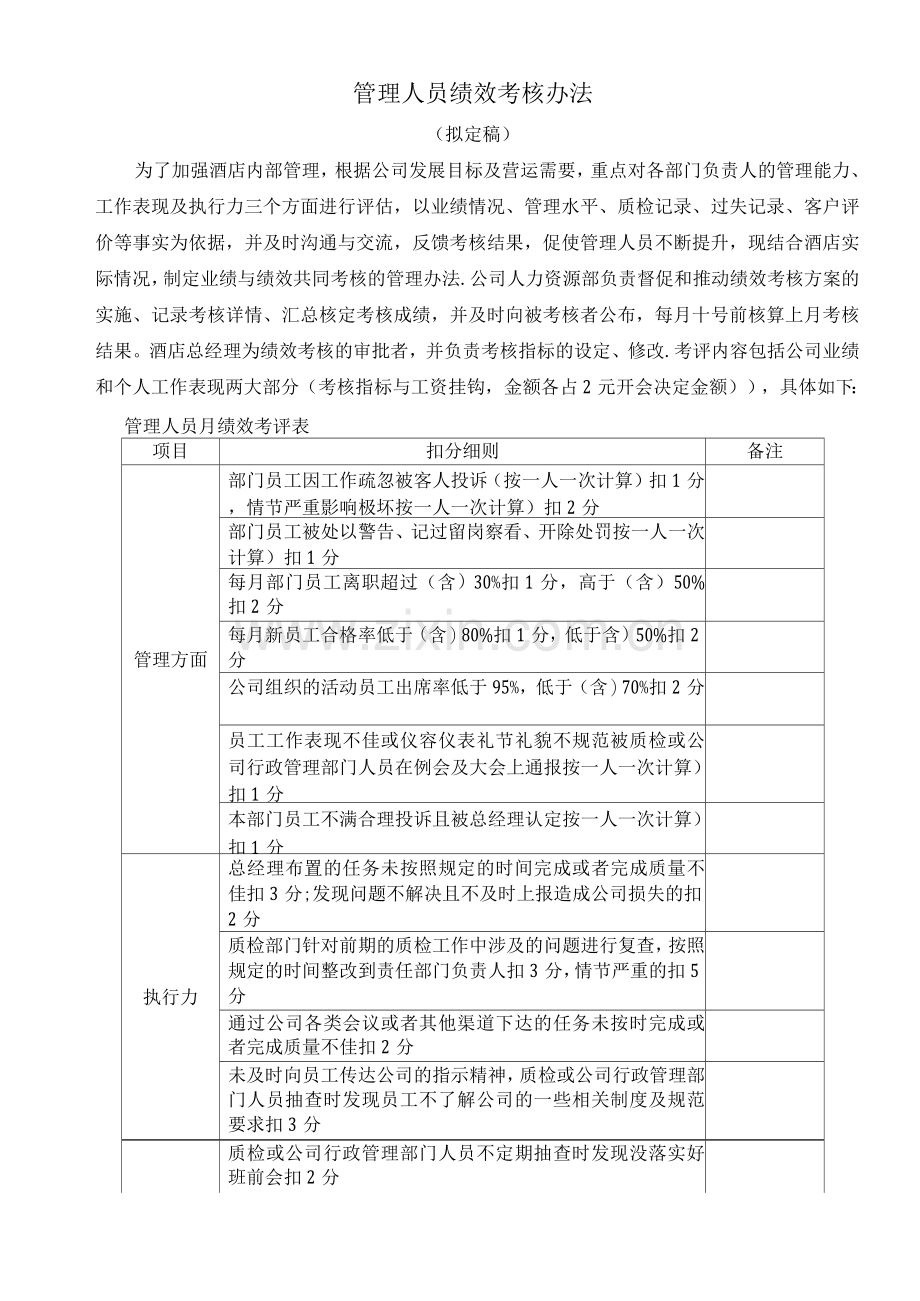
管理人员绩效考核办法 (拟定稿) 为了加强酒店内部管理,根据公司发展目标及营运需要,重点对各部门负责人的管理能力、工作表现及执行力三个方面进行评估,以业绩情况、管理水平、质检记录、过失记录、客户评价等事实为依据,并及时沟通与交流,反馈考核结果,促使管理人员不断提升,现结合酒店实际情况,制定业绩与绩效共同考核的管理办法.公司人力资源部负责督促和推动绩效考核方案的实施、记录考核详情、汇总核定考核成绩,并及时向被考核者公布,每月十号前核算上月考核结果。酒店总经理为绩效考核的审批者,并负责考核指标的设定、修改.考评内容包括公司业绩和个人工作表现两大部分(考核指标与工资挂钩,金额各占2元开会决定金额)),具体如下: 管理人员月绩效考评表 项目 扣分细则 备注 管理方面 部门员工因工作疏忽被客人投诉(按一人一次计算)扣1分,情节严重影响极坏按一人一次计算)扣2分 部门员工被处以警告、记过留岗察看、开除处罚按一人一次计算)扣1分 每月部门员工离职超过(含)30%扣1分,高于(含)50%扣2分 每月新员工合格率低于(含)80%扣1分,低于含)50%扣2分 公司组织的活动员工出席率低于95%,低于(含)70%扣2分 员工工作表现不佳或仪容仪表礼节礼貌不规范被质检或公司行政管理部门人员在例会及大会上通报按一人一次计算)扣1分 本部门员工不满合理投诉且被总经理认定按一人一次计算)扣1分 执行力 总经理布置的任务未按照规定的时间完成或者完成质量不佳扣3分;发现问题不解决且不及时上报造成公司损失的扣2分 质检部门针对前期的质检工作中涉及的问题进行复查,按照规定的时间整改到责任部门负责人扣3分,情节严重的扣5分 通过公司各类会议或者其他渠道下达的任务未按时完成或者完成质量不佳扣2分 未及时向员工传达公司的指示精神,质检或公司行政管理部门人员抽查时发现员工不了解公司的一些相关制度及规范要求扣3分 质检或公司行政管理部门人员不定期抽查时发现没落实好班前会扣2分 在与其他部门合作时,不配合、不主动造成工作效率下降影响其他部门或给公司造成损失的最低扣5分,情节严重者扣10分。 个人表现 周例会无故缺席、迟到、不遵守会场纪律一次扣1分 迟到、早退、有事不请假不登记、无故外出一次扣1分 值班期间不遵守值班制度,不写值班日志;工作计划及工作总结上交不及时;布置的文字性任务上交不及时一次扣1分 例会被总经理或董事会点名批评一次扣1分 本质工作出现失误,造成不良影响,根据具体情况扣1—10分 其他 因病事假或单位派出学习等原因累计超过1个月的人员,不进行年度考评。新任职的部门负责人在岗时间未满1个月者,不进行当月度绩效考评,从下个月开始考评。 部门负责人或者本部员工在公司或者酒店行业组织的相关活动中获一等奖的,一次加2分;本部门员工为客人提供过个性化服务或做好人好事被客人书面表扬且酒店总经理认可共计四次以上加2分;经营指标超额完成时,每高于5万各部门负责人加1分,以此类推,最高不超过3分。 若出现以下情况,将按照一票否决的原则取消部门负责人当月所有绩效奖励。1.部门出现重大安全事故的;2。部门员工严重违纪违规影响极坏公司通报批评情节严重的;3。对于员工一些不良行为包庇、隐瞒不及时上报处理的;4.员工极不稳定,离职率连续两个月超过50%的;5。被公司警告、记过、留岗查看、开除的。 考核结果处理办法: 低于70分,未能达到最低要求,3次以上需要离开原岗位。并扣发其当月 绩效工资1%( 2元),若当月业绩达标也将扣发2元业绩奖励 70-79分,不能全面达到工作要求,需要督导,加以指导和培训。扣发其当月 绩效工资50% ( 1元)若当月业绩达标照发业绩奖2元 80—89分,良好,能够达到岗位甲苯工作要求,扣发其当月绩效工资20%(4元)若当月业绩达标照发业绩奖2元 90分以上,优秀,适合此项工作,当月绩效奖全额(2元)若当月业绩达标照发业绩奖2元 保安部经理与部门业绩考核标准 考核项目 标准 1 接受上级安全检查合格率 1% 2 安全无责任事故率 1% 3 安全设备完好率 1% 4 消防报警系统完好率 1% 5 保证安全通道畅通 1次/天 6 安全达标完好率 1% 7 安全门完好率 1% 15 应急措施 健全 16 安全制度 健全 17 交接班记录 健全 工程部经理与部门业绩考核标准 考核项目 标准 1 设备完好率 98% 2 安全运行率 1% 3 计划维修的完成率 1% 4 未超过使用期限的设备报率 ;1% 5 -不— :~: 维修房不超过 1间/天 6 日常维修的到位率(维修任 1% 7 务 酒楼巡查检修 1次/月 8 跑冒滴漏 无 9 排水系统畅通 1% 考核项目 标准 27 重要活动现场组织与指 28 -4S— : 挥冷设备巡检 2次/月 29 天然气燃油设备巡检 1次/月 30 电梯设备巡检 1次/月 31 供电设备巡检 1次/季 :度 32 音响设备巡检 1次/度 33 供水设备巡检 1次/度 度 34 闭路电视检查保养 1次/季 35 各类风机检查保养 1次/度 年 10 监控接收天线工作状态达到清晰度 1% 36 中央空调设备检查保养 .1次/年 11 临时会场音响设备的合格率 1% 37 安全工具检查保养 1次/年 12 电梯安全运行率 1% 38 部门辖区和员工被投诉情况 13 宾客对设备的投诉不超过 0. 3% 39 14 备品备件的帐物相符率 1% 40 15 备品备件的库存量低于 5% 41 16 交接班记录 健全 42 17 厨房设备巡检 1次/月 43 财务部经理与部门业绩考核标准 考核项目 标准 考核项目 标准 1 无违反财经制度 1% 17 月收付款差错率不能超过 0.3% 2 应收帐款指标平均不超过 万元 18 奖金、福利指标下达后三天内下发 3 财务分析 1次/月 19 鉴别、拒收假钞率 1% 4 经营情况及费用指标的预测 2次/年 20 核发工资不超过每月 日 5 执行酒楼规章制度 1% 21 工资核发的准确率 1% 6 前台岗位员工被投诉率 % 22 部门辖区和员工被投诉情况 7 员工培训 2次/月 23 8 员工上岗前例会 10分钟/天 24 9 部门经理每日巡视 2小时/ 天 25 10 财务安全达标率 1% 26 11 财务设施设备完好率 1% 27 12 环境卫生检查合格率 1% 28 13 全面卫生 1次/周 29 14 日报表准确率 1% 30 15 月报表准确率 1% 31 16 月报表每月2日前完成 32 总经办主任与部门业绩考核标准 考核项目 标准 考核项目 标准 1 公文写作及时准确 1% 13 总经理交办事项 不漏不误 2 材料打印合格率 1% 14 执行店规店纪合格率 1% 3 材料打印满意程度 1% 15 卫生检查合格率 1% 4 打印材料文件速度 准时 16 档案立卷建立达标率 1% 5 档案立卷、建立达标率 1% 17 按时收发文件 及时准确 6 按时收发材料 准确、快捷 18 查档手续健全 序号不漏不缺 7 按时办理、审验酒店有关证明 准确、快捷 19 档案分项管理合格率 1% 8 组织安排各类会议 准确到位 20 文件管理合格率 1% 9 督导检查会议落实情况 认真无漏 洞 21 10 接待公务来访 热情周到细致 22 11 内部协调事项处理 3 0分钟内回复 23 12 值班到位情况 1% 24 人事部经理与部门业绩考核标准 考核项目 标准 考核项目 标准 1 人员流动率 5% 17 入职培训 1% 2 工资总额的核准 2次/年 18 专题培训 4次/年 3 劳动定员的核定 2次/年 19 对各部门培训工作的追踪评估考 2次/月 4 全店考核制度的补充与完善 2次/年 20 对各部门培训效果的检查验收 4次/月 5 对部门考核工作的考评 1次/年 21 对各部门的每周业务培训的抽查 1次/周 6 对员工工作表现的考评 1次/年 22 部门辖区和员工被投诉情况 7 员工人事档案建档率 1% 23 8 人事、工资编制统计准确率 1% 24 9 其它各类报表准确率 1% 25 10 奖金核算的准确率 1% 26 11 工牌、员工手册的配备率 1% 27 12 劳动保护制度的完善率 1% 28 13 劳动保护的宣传教育 12次/年 29 14 劳动保护用品发放的准确率 1% 30 15 全年培训计划的完成 1% 31 16 建立员工培训档案 1% 32 客房绩效考核表 考核项目 标准 考核项目 标准 1 营业指标 万元/ 月 25 房间钥匙分发 无差 错 2 商场营业收入 26 入住登记手续合格率 1% 3 卫生合格率 1% 27 客房营业日报表 1次/日 4 员工培训率 1% 28 落实预订房间准确率 1% 5 员工上岗达标合格率 1% 29 行李运送准确率 1% 6 各种器皿消毒合格率 1% 30 行李寄存无差错率 1% 7 各种器皿报损件数 0。03% 31 报纸分发准确率 8 安全合格率 1% 32 为宾客代办事项完好率 9 客人投诉率 0O04% 33 邮件处理准确率
展开阅读全文

开通  VIP会员、SVIP会员  优惠大
下载10份以上建议开通VIP会员
下载20份以上建议开通SVIP会员


开通VIP      成为共赢上传

当前位置:首页 > 行业资料 > 酒店餐饮

移动网页_全站_页脚广告1

关于我们      便捷服务       自信AI       AI导航        抽奖活动

©2010-2026 宁波自信网络信息技术有限公司  版权所有

客服电话:0574-28810668  投诉电话:18658249818

gongan.png浙公网安备33021202000488号   

icp.png浙ICP备2021020529号-1  |  浙B2-20240490  

关注我们 :微信公众号    抖音    微博    LOFTER 

客服