收藏 分销(赏)

瓦斯抽放泵站各项管理制度.docx

上传人:鱼** 文档编号:9990037 上传时间:2025-04-16 格式:DOCX 页数:13 大小:20.70KB 下载积分:5 金币
下载 相关 举报
瓦斯抽放泵站各项管理制度.docx_第1页
第1页 / 共13页
瓦斯抽放泵站各项管理制度.docx_第2页
第2页 / 共13页


点击查看更多>>
资源描述
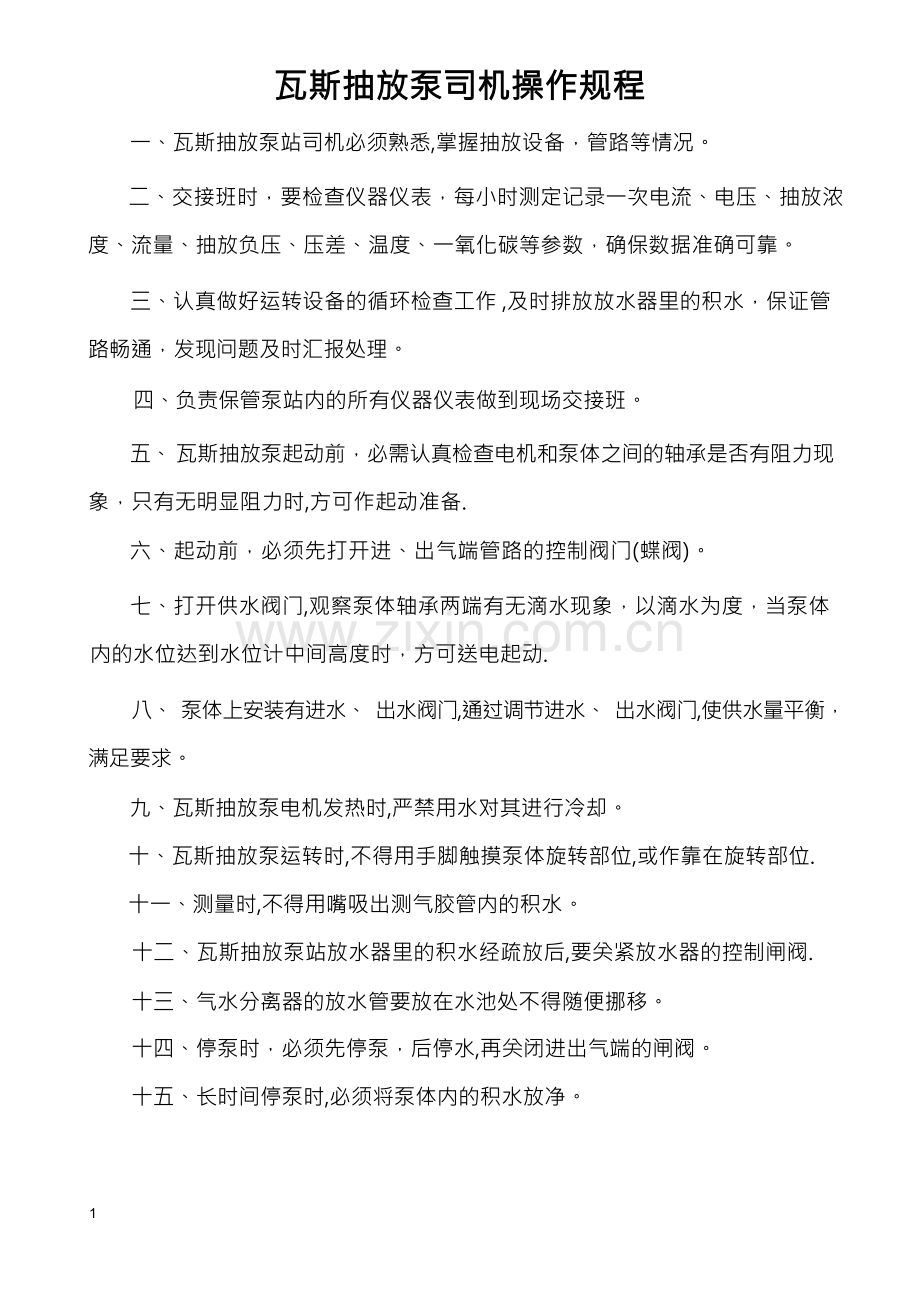
瓦斯抽放泵司机操作规程 一、瓦斯抽放泵站司机必须熟悉,掌握抽放设备,管路等情况。 二、交接班时,要检查仪器仪表,每小时测定记录一次电流、电压、抽放浓 度、流量、抽放负压、压差、温度、一氧化碳等参数,确保数据准确可靠。 三、认真做好运转设备的循环检查工作 ,及时排放放水器里的积水,保证管 路畅通,发现问题及时汇报处理。 四、负责保管泵站内的所有仪器仪表做到现场交接班。 五、 瓦斯抽放泵起动前,必需认真检查电机和泵体之间的轴承是否有阻力现 象,只有无明显阻力时,方可作起动准备. 六、起动前,必须先打开进、出气端管路的控制阀门(蝶阀)。 七、打开供水阀门,观察泵体轴承两端有无滴水现象,以滴水为度,当泵体 内的水位达到水位计中间高度时,方可送电起动. 八、 泵体上安装有进水、 出水阀门,通过调节进水、 出水阀门,使供水量平衡, 满足要求。 九、瓦斯抽放泵电机发热时,严禁用水对其进行冷却。 十、瓦斯抽放泵运转时,不得用手脚触摸泵体旋转部位,或作靠在旋转部位. 十一、测量时,不得用嘴吸出测气胶管内的积水。 十二、瓦斯抽放泵站放水器里的积水经疏放后,要关紧放水器的控制闸阀. 十三、气水分离器的放水管要放在水池处不得随便挪移。 十四、停泵时,必须先停泵,后停水,再关闭进出气端的闸阀。 十五、长时间停泵时,必须将泵体内的积水放净。 十六、工作时主瓦斯抽放泵出现故障时,备用瓦斯抽放泵 10 分钟之内必须启 动。启动备用瓦斯抽放泵时必须先关闭工作泵上的蝶阀(管路的正压侧一个蝶阀、 1 管路的负压侧一个蝶阀)同时打开备用泵的两个蝶阀,方可启动开关。 十七、瓦斯抽放泵司机每班必须检查抽放泵地脚螺丝,各部联接螺丝以及 防护罩,要求不得松动。 十八、必须经常清理和润滑抽放瓦斯管路的阀门,以确保阀门使用灵活 十九、抽放泵需要停泵、倒泵时,必须经系统领导、抽放技术员同意后方 可进行. 二十、要经常检查维护抽放系统各种计量装置、阀门和安全装置等 ,保证灵 活可靠;每天要对全部设备进行一次清洗。 二十一、必须坚守岗位,实行现场交接班,交接班时要对所有设备进行检 查和交接。 瓦斯抽放泵司机岗位责任制 一、瓦斯抽放泵司机必须经过培训,经考试合格后,持证上岗,严格按抽 放泵操作规程操作。 二、司机要熟悉本设备的构造、原理、性能及供电系统、安全装置。要做 到“三懂”即懂构造、懂原理、懂性能, “四会”即:会操作、会保养、会维护、 会排除一般故障。 三、认真执行巡回检查制度,及时掌握设备运行状态,发现异常情况立即 向调度室报告。 四、严禁带无关人员到泵房、值班室逗留,外来人员检查参观必须履行登 记手续。 五、每小时测定记录一次电流、电压、抽放浓度、流量、抽放负压、压差、 温度、一氧化碳等参数,确保数据准确可靠,按规定填写各项记录。 六、认真做好运转设备的循环检查工作,及时排放放水器内的积水 ,保证管 2 路畅通,发现问题及时汇报处理; 七、对工具、配件、材料、防火器材保管的数量、用途要清楚明确. 八、负责保管泵站内的所有仪器仪表,爱护泵房内的设施、设备,做到现场交 接班。 九、对设备的运转状态、故障现象详细记录汇报的责任。 十、爱护设备,经常保持设备和泵房的清洁卫生,做到文明上岗。 瓦斯抽放泵站管理制度 一、瓦斯抽放泵站为重要的安全场所,除抽放泵司机、管理人员及技术人 员外,其他无关人员未经许可不得擅自入内。 二、来宾检查、参观和其他需进站人员一律在站内签字登记,一切进站人 员必须自觉将手机、烟火等交值班室暂为保管,离站时退还,严禁在站内抽烟、 使用手机或使用明火。 三、值班人员应认真到岗覆职,不迟到、早退,严禁在工作时间做与工作无 关的事情。 四、值班人员要按规定做好抽放参数的检测记录、出入泵房人员登记等工 作,做到不漏记、不缺失。 五、值班人员对站内电器设备、照明、机械设备、仪器、仪表、消防设备 等每班进行巡检不少于三次,并填写报表,发现问题及时汇报。 六、抽放瓦斯泵站必须有直通矿调度室的电话,必须安设瓦斯,一氧化碳、 温度传感器,瓦斯抽放泵房内每班至少检查三次,瓦斯不得超过 0.50% ,当泵 房内瓦斯浓度达到 0.50%时,发出报警信号。 七、地面泵房必须用不燃性材料建筑,并必须有防雷电装置,其距主要建 3 筑物不得小于 50 米,并用栅栏或围墙保护。 八、地面泵房和泵房周围 20 米范围内,禁止堆积易燃物和有明火。 九、抽放瓦斯泵及其附属物,至少应有一套备用。 十、地面泵房内电气设备、照明和其它电气仪表都应采取矿用防爆型 ,否则 必须采取安全措施。 十一、泵房必须有直通调度室的电话和检测管道、瓦斯浓度、流量、压力 等参数的仪表或自动监测系统。 十二、抽放瓦斯泵房必须有专人值班,经常检测各参数,做好记录。当抽 放瓦斯泵停止运转时,必须立即向调度室、值班矿领导、总工程师、通防科、 机运科汇报。 十三、抽放管路系统必须装设防雷电、防爆炸、防回火等安全装置 ,并经常 检查,保证性能完好。 十四、禁止在站内和抽放管道附近进行气割、电焊等作业,若必须进行时,需 编制专门的安全技术措施,并报有关部门批准后方可进行。 十五、站内不准存放汽油、煤油及其它易燃易爆物品,站内要存放足够的 消防器材(灭火器及消防沙) ,每周进行一次消防检查。 瓦斯抽放泵站值班制度 一、值班人员在值班期间要将本班机器运行情况告知下班值班员。 二、 值班期间要坚守岗位,巡回检查、 记录瓦斯抽放参数和设备安全情况等, 不得擅离职守。 三、值班期间遇有突发情况要及时正确的处理,自己不能处理的必须迅速 汇报调度室、值班矿领导、总工程师、通防科、机运科汇报。 4 四、值班期间若有上级部门检查或外单位人员进入,必须热情接待,耐心 解答各种问题,同时按照《瓦斯抽放泵站管理制度》执行。 五、值班期间在进行相关操作时要注意人身安全,并对泵站所有设备设施 及财产负责。 六、严守保密制度.妥善保管好泵站的有关文件、设备、设施及有关器具并 作好交接. 七、值班期间要保持泵站清洁卫生,设备设施及材料整齐摆放。 瓦斯抽放泵站交接班制度 一、接班人员应按规定的交接班时间提前半小时到达作业现场,因故不能 上班的要提前办理请假手续。 二、交接班应按规定的时间在泵房值班室或泵房内进行,交班人员要详细 交待上班抽放瓦斯情况、抽放设备运转状况及及安全状况,接班人员要按规定 程序认真检查设备运转及作业现场安全隐患,发现问题记入交接班记录 ,经双方 鉴字后,交接班当算完毕。 三、发现下列情况之一时,接班人员可以拒绝接班: 1、按规定对设备检查发现异常时; 2、设备、配件及材料不清洁、整齐时; 3、工具及所有公物数目不清时; 4、各种记录没有认真、准确填写时; 四、交接班人员应提前作好交班准备,交接班双方在鉴字前 ,交班人员不能 离开作业现场或托人交班,有下列情况之一时,不能交班: 1、发现接班人员班前喝酒或神志不清时; 2、本班职责范围内的事没有处理完毕时。 5 要害场所管理制度 一、瓦斯抽放泵站门口要悬挂“要害场所,闲人免进"标牌。 二、外单位参观人员及上级领导检查工作时,必须有机电系统领导陪同, 否则不准入内。 三、检查和参观人员,要认真填写登记簿,并填上姓名及出入时间。 四、机房内不准有明火,手机打火机电子表类要存放在门口手机存放箱内 后才能进入泵房。 五、机房内要保持清洁卫生,光线要充足,使用的备件、材料、工具要存 放整齐,禁止机房内放其他物品. 六、机房内要配备防火用具,灭火器、砂箱、且水源要充足. 七、值班司机要严守岗位,不得脱岗。 抽放泵站设备维修保养制度 一、瓦斯抽放泵的投运应根据矿井抽放量及需要由矿主管部门确定 .值班人 员应经常维护保养设备,确保运行设备的正常运转以及备用设备台台完好。 二、在进行机电设备维修时应按操作规程进行,不得违章作业。 三、认真执行设备的"十字"作业法,即“清洁、润滑、紧固、调整、防腐” 四、易损坏零配件在维修过程中应轻拿轻放,严禁撞击。 五、在维修过程中,应按照图纸和有关技术参数进行. 六、每天对所有抽放设备及各类相关设备进行一次巡视,如发现问题应立 即报告相关单位,然后进行处理。 七、 所有机电设备都应定期进行保养,每隔 15 天停机一次进行保养,冲洗 泵内脏物;定期检查零件的完好情况;每运转 80 天更换一次轴承体内的黄油;每 年至少清洗轴承 1 次,润滑油全部更换,注入黄油量充塞空间的 2/3 即可。 6 八、运行一年后,将泵全部拆开检查叶轮、侧盖、气体分配器是否有损伤 痕迹,各种配合间隙是否正常,轴承磨损情况等,如有不正常之处,必须及时修 复或更换。 九、机电设备的外壳必须保持清洁、完好。 十、对防爆电器设备的防爆性能要随时检查,发现失爆现象必须立即处理。 十一、随时检查标准紧固件是否松动,如有松动,应立即紧固。 十二、设备在运行中发生影响安全操作的故障时,应采取相应的检修措施, 并通知上级,严禁设备带病运行。 十三、检修时间根据设备运行记录确定 ,不得随意缩短或延长时间,以保证 设备正常运行。 7
展开阅读全文

开通  VIP会员、SVIP会员  优惠大
下载10份以上建议开通VIP会员
下载20份以上建议开通SVIP会员


开通VIP      成为共赢上传

当前位置:首页 > 应用文书 > 规章制度

移动网页_全站_页脚广告1

关于我们      便捷服务       自信AI       AI导航        抽奖活动

©2010-2025 宁波自信网络信息技术有限公司  版权所有

客服电话:0574-28810668  投诉电话:18658249818

gongan.png浙公网安备33021202000488号   

icp.png浙ICP备2021020529号-1  |  浙B2-20240490  

关注我们 :微信公众号    抖音    微博    LOFTER 

客服