收藏 分销(赏)

2022年医院感染知识试题.doc

上传人:丰**** 文档编号:9818109 上传时间:2025-04-09 格式:DOC 页数:4 大小:25.54KB 下载积分:5 金币
下载 相关 举报
2022年医院感染知识试题.doc_第1页
第1页 / 共4页
2022年医院感染知识试题.doc_第2页
第2页 / 共4页


点击查看更多>>
资源描述
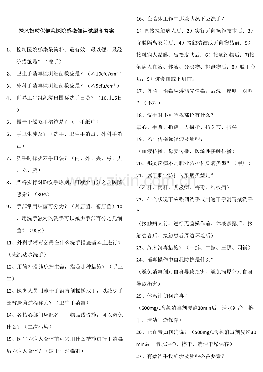
扶风妇幼保健院医院感染知识试题和答案 1、 控制医院感染最简朴、最有效、最以便、最经济措施是?(洗手) 2、 卫生手消毒监测细菌数应是?(≤10cfu/cm³) 3、 外科手消毒监测细菌数应是?(≤5cfu/cm³) 4、 世界卫生组织提出国际洗手日是?(10月15日) 5、 最佳干燥双手措施是?(干手纸巾) 6、 手卫生涉及?(洗手、卫生手消毒、外科手消毒) 7、 洗手时揉搓双手口诀?(内、外、夹、弓、大、立、腕) 8、 严格实行对旳洗手原则,可减少百分之几医院感染?(30%) 9、 手部常用细菌可分为?(常居菌、暂居菌)10、用洗手液对旳洗手可以减少手部百分之几细菌?(90%) 11、外科手消毒必需在什么洗手措施基本上进行?(先流动水洗手) 12、用简朴措施庇护生命,指是那种措施?(手卫生) 13、医务人员用速干手消毒剂揉搓双手,以减少手部暂居菌过程称为?(卫生手消毒) 14、各核心部门应配备干手物品或设施,可以避免什么?(二次污染) 15、医生为病人查体前可采用什么措施进行手消毒后为病人查体?(速干手消毒剂) 16、在临床工作中那些状况下应洗手? 1)直接接触病人后;2)实行无菌操作技术后;3)穿脱隔离衣前后;4)接触清洁或无菌物品前;5)接触病人黏膜、破损皮肤后;6)接触污物后;7)接触病人血液、体液、分泌物、排泄物后;8)脱手套后;9)进食前或下班前。 17、外科手消毒应遵循先消毒,后洗手原则,对吗?(不对) 18、洗手时不可忽视部位有什么? 掌心、手背、指缝、大拇指、指关节、指尖 19、乙肝传播途径涉及哪些? (血液传播、母婴传播、医源性接触传播) 20、那类疾病不是职业防护传染病类型?(甲肝) 21、属于职业防护传染病类型是? (乙肝、丙肝、艾滋病、梅毒、结核病) 22、什么状况下应强调洗手或用速干手消毒剂洗手? (接触病人前、进行无菌操作前、体液暴露后、接触患者后、接触患者周边环境后) 23、终末消毒措施?(一拆、二擦、三照、四铺) 24、消毒操作中自我防护是什么? (避免消毒剂对自身导致损害,避免病原体对自身导致损害) 25、体温计如何消毒? (500mg/L含氯消毒剂浸泡30min后,清水冲净,擦干,清洁干燥保存) 26、止血带如何消毒?(500mg/L含氯消毒剂浸泡30min后,清水冲净,擦干,清洁干燥保存) 27、有效洗手设施涉及哪些必备要素? (洗手池,非手触式水龙头,流动水,清洁剂,干手用品,洗手环节图) 28、医务人员手有哪些特殊规定? (1)指甲长度不应超过指尖2)不应戴戒指等饰品3)不应戴人工指甲,涂抹指甲油) 29、飞沫隔离涉及哪些核心措施?(单人病房,医务人员戴外科口罩,患者戴医用口罩) 30、接触隔离涉及哪些核心措施?(单人病房,手套、隔离衣、仪器/设备专用) 31、安全注射涉及哪些? (对接受注射者无害,对实行注射者无害,注射产品废弃物对人体无害) 32、医疗器械、器具和物品在何种状况下必需消毒? (接触皮肤黏膜) 33、医务人员必需遵守消毒灭菌原则,进入人体组织或无菌器官医疗用品必需达到什么消毒效果?(无菌) 34、抽出注射药液须注明时间,超过多种小时不得使用?(2小时) 35、一次性口罩使用一般不超过多种小时?(4小时) 36、医院感染监测对象核心是?(住院病人) 37、医院感染感染源当中最核心感染源是?(已感染病人) 38、耐高温、耐湿物品和器材,应首选灭菌措施是?(压力蒸汽灭菌) 39、使用一次性医用皱纹纸、医用无纺布包装无菌物品,有效期宜为多长时间?(6个月) 40、医院感染最核心传播措施是?(接触传播) 41、无明确潜伏期感染,规定人院多少小时后发生感染为医院感染?(48小时) 42、《医疗废物分类目录》将医疗废物分为哪几类? 感染性废物,病理性废物,损伤性废物,药物性废物,化学性废物) 43、最简朴、最直接有效地避免医院感染措施是什么? (清洁,消毒,灭菌和隔离技术) 44、医院感染传播过程涉及那三个环节? (感染源,传播途径,易动人群) 45、常用经血传播性疾病有哪些? (常用HIV,HBV,HCV,梅毒等) 46、空气传播、飞沫传播、接触传播隔离标志分别有哪些? (黄色为空气传播隔离,粉色为飞沫传播隔离,蓝色为接触传播隔离) 47、多重耐药菌感染核心通过什么传播,应采用什么隔离措施? (核心通过接触传播,应采用接触隔离措施) 48、根据病原体传播措施额外避免分那三类? (接触隔离,飞沫隔离,空气隔离) 49、医院感染控制核心方略是什么?(原则避免) 50、临床科室发现疑似医院感染爆发,应当和第一时间上报哪些科室?并立即向谁报告?(医务科、护理部及医院控感科;并立即向分管院长报告;分管院长上报院长(法人代表)) 51、感染性疾病病区产生生活垃圾均视为什么垃圾,置什么垃圾袋内?(医疗垃圾,置双层黄色塑料袋中) 52、被气性坏疽、炭疽病、朊病毒等病人排泄物、分泌物、血液等污染器材和物品,应如何解决?(应先消毒后清洗再灭菌) 53、牙科手机和耐湿热,需要灭菌口腔诊断器械,应首选什么灭菌?(高压蒸汽灭菌) 54、干净手术室区域划分为那三区?(干净区、非干净区、污染区) 55、灭菌后内镜应多长时间进行生物学监测,灭菌后内镜合格原则为多少?(每月 无菌监测合格) 56、医疗机构内医疗废物临时贮存时间不超过几天?(2天) 57、上呼吸道感染诊断原则为什么? (发热≥38.0℃超过2天 有鼻咽、鼻旁窦和扁桃腺等上呼吸道急性炎症体现) 58、医院感染在人体发生核心部位为? (呼吸道、消化道、血液系统、泌尿道、手术部位、生殖道) 59、1000ml/l含氯消毒剂配备措施是什么? 每1000ml水加84液20ml,具有效氯1000ml/l) 60、手卫生两前三后是什么? (接触病人前,进行无菌操作前,体液暴露后,接触患者后,接触患者周边环境后) 61、消毒操作中自我防护是什么? (避免消毒剂对自身导致损害,避免病原体对自身导致损害) 62、避免外源性感染核心措施是什么?(消毒灭菌、无菌操作、避免隔离) 63、病理性废物特性是什么? (诊断过程中产生人体废弃物和医学实验动物尸体等) 64、医务人员接受医院感染知识培训不得少于多少学时?(6小时) 65、避免ICU病房中医院感染,什么措施是最核心?(严格实行洗手制度) 66、多种用于注射、穿刺、采血等有创操作医疗器具必需达到如何消毒?(一用一消毒) 67、需要进行呼吸道隔离疾病有哪些?(肺结核、流脑、百日咳) 68、感染性废物特性是什么? (携带病原微生物,具有引起感染性疾病传播危险医疗废物) 69、手术避免用药最佳时机是术前多少小时?(30分钟~2小时) 70、医务人员被锐器刺伤后,应当如何挤压伤口,以减少伤口感染(向远心端挤压伤口) 71、抗菌药物根据使用级别分别分为非限制使用、限制使用和什么?(特殊使用) 72、发生医院内尿路感染最常用诱因是(留置导尿管) 73、医疗机构对医疗废物进行登记资料至少保存几年?(3年) 74、《医院感染管理措施》自何时开始施行?( 6月1日) 75、医院感染漏报率应低于多少?(30%) 76、化学性废物特性? (具有毒性、腐蚀性、易燃易爆性废弃化学物品) 77、已明确为病毒感染者,可同步避免性使用抗菌药物,避免细菌性感染。(不对) 78、高效消毒剂是可杀灭一切微生物,使其达到灭菌规定制剂。(不对) 79、在盛装医疗废物前,应当对医疗废物包装物进行认真检查,保证无损,渗漏和其他缺陷。(对) 80、医院感染形式有那五种 ? (交叉感染、环境感染、自身感染、医源性感染、垂直感染) 81、医疗废物在暂存点临时贮存不得超过多久?(48小时) 82、终末消毒是指什么? (指病人出院、转院或死亡后,对其原居住点最后一次主线消毒) 83、无菌物品寄存于阴凉干燥,通风良好物架上,距地面多少厘米柜内?(20~25厘米) 84、医院内感染基本上可分为那三大类? (外源性感染、内源性感染、垂直感染) 85、医院内感染流行措施有多种?(散发流行、爆发流行) 86、避免医院内感染意义是什么? (提高诊断和手术成功率,减少病人痛苦,加强床位周转率,减少医疗护理工作量和国家及个人经济承当) 87、什么是医院感染监测? (医院感染监测是系统地、积极地、持续观测一定人群中医院感染发生和分布和影响感染多种因素) 88、医院感染控制措施四大要素是什么? (消毒隔离、供应室灭菌质量、合理使用抗菌素、科学使用插入性器械) 89、医院内感染常用流行病学调查措施有多种? (医院内感染发病率;医院内感染现患率;医院内感染爆发率;医院内感染漏报率;医院感染个案调查) 90、医院微生物监测涉及哪些内容? (对人和环境监测)
展开阅读全文

开通  VIP会员、SVIP会员  优惠大
下载10份以上建议开通VIP会员
下载20份以上建议开通SVIP会员


开通VIP      成为共赢上传

当前位置:首页 > 包罗万象 > 大杂烩

移动网页_全站_页脚广告1

关于我们      便捷服务       自信AI       AI导航        抽奖活动

©2010-2025 宁波自信网络信息技术有限公司  版权所有

客服电话:0574-28810668  投诉电话:18658249818

gongan.png浙公网安备33021202000488号   

icp.png浙ICP备2021020529号-1  |  浙B2-20240490  

关注我们 :微信公众号    抖音    微博    LOFTER 

客服