收藏 分销(赏)

BSC案例分析.doc

上传人:可**** 文档编号:964568 上传时间:2024-04-09 格式:DOC 页数:6 大小:171.04KB 下载积分:10 金币
下载 相关 举报
BSC案例分析.doc_第1页
第1页 / 共6页
BSC案例分析.doc_第2页
第2页 / 共6页


点击查看更多>>
资源描述
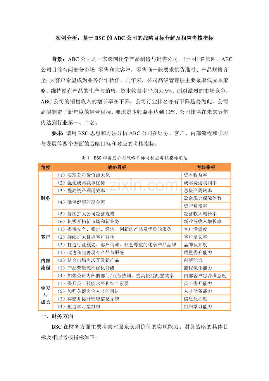
·2012 年 12 月· 基于BSC的ABC公司的战略目标分解及相应考核指标 课程名称:人力资源管理概论 课程内容:绩效管理 教 师:罗 键 学 生:林雪琴 学 号:212120222019 专 业:人力资源管理 案例分析:基于BSC的ABC公司的战略目标分解及相应考核指标 背景:ABC公司是一家跨国化学产品制造与销售公司,行业排名第四。ABC公司目前有两部分市场:零售和大客户,零售商一般要求供货准时、产品规格齐全;大客户希望成为业务合作伙伴。几年来,公司高级管理层主要采取低成本策略,维持原有产品的生产与销售,资本收益率平均为9%。面对激烈的市场竞争,ABC公司的销售收入的增长率在下降,公司行业排名亦有下降趋势为此,公司高层制定了新年度的经营目标,要求资本收益率达到12%,公司排名在未来五年内达到行业第一、二名。 要求:请用BSC思想和方法分析ABC公司在财务、客户、内部流程和学习与发展等四个方面的战略目标和对应的考核指标。 表1 BSC四角度公司战略目标与相应考核指标汇总 角度 战略目标 考核指标 财务 (1)实现公司价值最大化 资本收益率 (2)强化成本竞争优势 成本费用利润率 (3)提高资产利用效率 总资产周转率 (4)确保健康的现金流 盈余现金保障倍数 资产负债率 (5)持续扩大公司经营规模 经营收入增长率 (6)积极开拓新市场和新业务 新业务收入增长率 客户 (1)提供安全、稳定、经济、创新的产品及优质的服务 客户满意度 (2)持续扩大目标客户群体 客户增长率 (3)打造行业领先、客户信赖、社会尊重的化学产品品牌 品牌认知度 内部流程 (1)改进和完善现有产品与服务 质量提升能力 (2)结合市场需求开发新产品 创新能力 (3)产品营运流程优化升级 流程优化能力 (4)加强公司内部的部门/业务协同,提高资源配置效率 内部客户综合满意度 学习与 成长 (1)提升员工技能水平和综合素质 员工提升能力 (2)加强关键岗位人才的引进 人才储备能力 (3)构建并提升管理信息系统 信息化程度 (4)塑造学习型组织 组织学习能力 一、财务方面 BSC在财务方面主要考察对股东长期价值的实现能力。财务战略的具体目标及相应考核指标如下: (1)实现公司价值最大化——资本收益率 ABC公司要想实现未来五年内在行业内排名达到第一、二名的战略目标,其财务指标必然要能体现公司价值最大化,从而才能确保生产和销售顺利进行,也才能较好地保证股东的长期收益。与这一战略目标对应的财务指标即资本收益率。ABC公司提出新年度的资本收益率要达到12%。 (2)强化成本竞争优势——成本费用利润率 作为一家跨国化学产品制造与销售公司,ABC公司主要采取低成本策略以维持原有产品的生产与销售,但市场竞争越来越激烈,需不断强化成本竞争优势,努力提高公司的市场竞争力。与之对应的财务指标是成本费用利润率,企业只有持续且合理地控制减少成本和费用,提高利润率,才能得到更好的发展。 (3)提高资产利用效率——总资产周转率 能够合理管理现有资产,提高资产的利用效率,在控制风险的前提下尽量避免资产闲置。与这一战略目标对应的财务指标为总资产周转率。 (4)确保健康的现金流——资产负债率和盈余现金保障倍数 健康的现金流是维持企业稳定生存与发展的关键因素之一,只有确保现金流的健康,才能减少企业的生存和发展风险。与之对应的财务指标包括资产负债率和盈余现金保障倍数。 (5)持续扩大公司经营规模——经营收入增长率 公司要想实现行业第一、二的目标,必须持续扩大经营规模,保持经营收入的持续增长。与其对应的财务指标为经营收入增长率。 (6)积极开拓新市场和新业务——新业务收入增长率 在激烈竞争及变化着的环境中,对于新市场和新业务的拓展也是使企业不断发展壮大的重要力量。与之对应的财务指标为新业务收入增长率。 二、客户方面 ABC公司目前有两部分市场:零售和大客户。零售商一般要求供货准时、产品规格齐全;大客户希望成为业务合作伙伴。具体战略目标及对应考核指标如下: (1)提供安全、稳定、经济、创新的产品及优质的服务——客户满意度 确保对零售商可以准时高效地交付高质货物,同时与大客户建立长期合作关系,努力保证和提升公司现有客户价值。与之对应的考核指标为客户满意度。 (2)持续扩大目标客户群体——客户增长率 要想实现公司的未来发展目标,必须在维持现有客户群稳定的基础上积极扩大客户群体,尤其是为企业带来更多利益的大客户群体。与之对应的考核指标为客户增长率。 (3)打造行业领先、客户信赖、社会尊重的化学产品品牌——品牌认知度 品牌价值是企业非常重要的无形资产之一,能够为企业带来巨大收益。客户及社会对品牌的认知影响着公司的发展前景,要使公司成为行业第一、第二的领先者,必须努力塑造品牌形象。与之相对应的考核指标为品牌认知度。 三、 内部流程方面 ABC公司近几年管理者主要采取低成本战略维持原有产品的生产和销售,面对日益激烈的市场竞争,如果不改变现状,不加强内部流程管理,不进行创新和变革,将很难维持现有市场地位,更难以实现企业的战略目标。因此BSC在这一方面的具体战略目标和考核指标如下: (1)改进和完善现有产品与服务——质量提升能力 对于原有产品,公司应通过努力改进和完善提高其质量,并配以优质的服务水平,以使其能最大限度最长周期地为公司带来收益。与之对应的考核指标为质量提升能力。 (2)结合市场需求开发新产品——创新能力 每一样产品都有其生命周期,企业要想领先于行业,必须通过不断创新和开发,像市场投放新的产品,拓展企业盈利范围,并降低原有产品衰退给企业造成的影响。与之对应的考核指标为创新能力。 (3)产品营运流程优化升级——流程改善能力 通过优化运营流程,整合产品价值链和产品的营运过程中的重要环节,将每一个具体环节的成本都降至最低,提高企业中机器设备的利用率,减少机器设备的折旧费用,使得成本最小化。与之对应的考核指标为流程改善能力。 (4)加强公司内部的部门/业务协同,提高资源配置效率——内部客户综合满意度 通过加强公司内部给部门、个工作单位或小组之间的协同合作,努力提高资源的配置效率及有效利用率。与之对应的考核指标为内部客户综合满意度。 四、 学习与成长方面 (1)提升员工技能水平和综合素质——员工提升能力 通过培训等方式,使员工的技能水平和综合素质在不断学习中得到提高,从而增加公司的整体人力资本,为企业创造更多价值。与之对应的考核指标为员工提升能力。 (2) 加强关键岗位人才的引进——人才储备能力 关键岗位人才,特别是战略性人才对于公司的发展有着十分重大的影响,公司应加强这类人才的储备,推动公司战略目标的实现。与之相应的考核指标为人才储备能力。 (3)构建并提升管理信息系统——信息化程度 对于一家以生产和销售与主的跨国公司而言,信息化程度在很大程度上影响其成本、收益、效率、利润等。构建并提升管理信息系统,能够为其更好地节约成本、优化流程、管理客户等。与之对应的考核指标为信息化程度。 (4) 塑造学习型组织——组织学习能力 学习型组织的建立和塑造对于员工的组织的成长和发展都至关重要。通过学习型组织的建立,能够有效提升员工素质,缩短企业对市场的反应时间。提升企业绩效,实现企业战略目标。与之对应的考核指标为组织学习能力。 战略目标:在未来五年内达到行业第一、二名。 财务角度 客户角度 内部角度 股东长期价值 生产力战略 成长战略 学习和成长角度 客户价值定位 价格 质量 可用 选择 功能 服务 合作 品牌 员工技能 关键人才 管理信息系统 学习型组织 结合市场需求开发新产品 产品营运流程优化升级 改进和完善现有产品与服务 加强公司内部的部门/业务协同 拓展新市场和新业务 实现公司价值最大化 强化成本竞争优势 持续扩大经营规模 提高资产 利用率 确保健康的现金流 图1 基于BSC的ABC公司战略目标分解图
展开阅读全文

开通  VIP会员、SVIP会员  优惠大
下载10份以上建议开通VIP会员
下载20份以上建议开通SVIP会员


开通VIP      成为共赢上传

当前位置:首页 > 包罗万象 > 大杂烩

移动网页_全站_页脚广告1

关于我们      便捷服务       自信AI       AI导航        抽奖活动

©2010-2026 宁波自信网络信息技术有限公司  版权所有

客服电话:0574-28810668  投诉电话:18658249818

gongan.png浙公网安备33021202000488号   

icp.png浙ICP备2021020529号-1  |  浙B2-20240490  

关注我们 :微信公众号    抖音    微博    LOFTER 

客服