收藏 分销(赏)

广州社会医疗保险门诊及住院定点医疗机构分级管理等级评定考核.doc

上传人:可**** 文档编号:959243 上传时间:2024-04-09 格式:DOC 页数:8 大小:158KB 下载积分:10 金币
下载 相关 举报
广州社会医疗保险门诊及住院定点医疗机构分级管理等级评定考核.doc_第1页
第1页 / 共8页
广州社会医疗保险门诊及住院定点医疗机构分级管理等级评定考核.doc_第2页
第2页 / 共8页


点击查看更多>>
资源描述
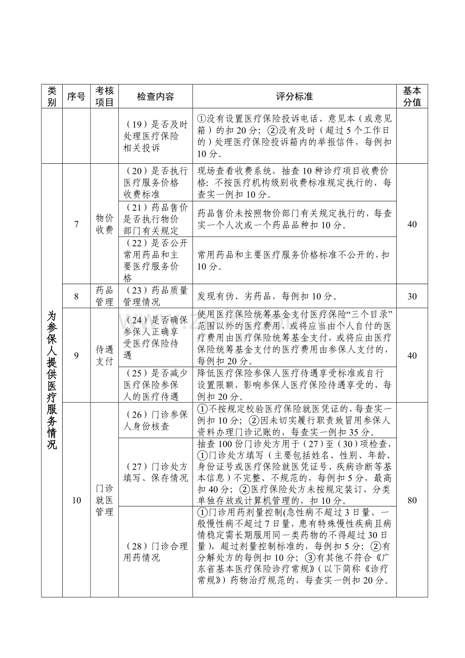
附表1 广州市社会医疗保险门诊及住院定点医疗机构分级管理 等级评定考核项目与评分标准 类别 序号 考核项目 检查内容 评分标准 基本分值 社会保险医疗服务基础管理情况 1 组织建设 (1)医疗保险管理的组织是否健全 未成立医疗保险三级管理组织的,每缺少一级的扣10分。 20 (2)医疗保险管理组织是否有专人负责、分工是否明确 医疗保险管理分工不明确的扣10分。 2 制度建设 (3)医疗保险管理规章制度是否健全 ①未制定医疗保险医疗费用合理调控办法、门诊特定项目病历管理、医疗保险处方管理、医疗保险档案资料管理等制度或措施的,每缺少一项扣5分;②没有建立医疗保险病历自评自审制度的扣15分。 30 (4)定点医疗机构是否制定年度医疗保险相关工作规划 医院书面材料中未提及当年度医疗保险相关工作的扣5分。 3 标牌文件管理 (5)定点医疗机构标牌是否按规定管理 未按规定悬挂或损坏、丢失标牌的扣15分。 20 (6)《广州市社会保险定点医疗机构医疗服务协议书》是否按规定管理 丢失或现场不能提供《广州市社会保险定点医疗机构医疗服务协议书》的扣15分。 (7)医疗保险文件是否按规定管理 本社保年度印发的医疗保险文件资料保管不全的扣5分。 4 配合医保工作 (8)是否积极配合医疗保险管理部门的检查 ①不按政策及协议的要求配合医疗保险管理部门进行日常监督检查工作的,每次扣20分;②不能按要求及时提供需要查阅的一般医疗档案和有关资料的,每次扣10分;整份病历不能按要求提供的,每例扣20分。 30 (9)报送是否及时 报送结算报表、节假日值班表或其他要求反馈的结果不及时的,每次扣10分。 (10)医疗保险“三个目录”匹配工作 ①定点医疗机构HIS系统目录信息与医保信息系统目录信息不相同,每例扣10分;②通知定点医疗机构按规定对目录进行修改,定点医疗机构不配合,每例扣10分。 (11)是否按要求变更基本信息 未按《广州市社会保险定点医疗机构管理办法》第二十条规定及时到医保经办机构申请办理变更手续的,扣10分。 (12)是否配合落实医保医师制度 ①不积极组织落实医保医师制度,填报医保医师资料有误且经指出不及时更正的、或有变更不及时办理等,每例扣5分;②年度内有医保医师因违规被处理的,每例扣10分。 5 培训考核 (13)对医疗保险相关政策的培训、学习情况 未制定详细、具体的医疗保险政策培训计划并实施的扣5分。 40 (14)组织医疗保险相关培训考试情况 ①参加医疗保险有关培训出勤情况,每缺勤一次扣5分;②每社保年度至少组织1次医疗保险相关政策培训及考试,缺少的扣20分。 (15)政策、经办业务操作培训效果 随机抽取医疗管理人员和医务人员进行测验:三级医院抽20人、二级抽15人、一级医院抽10人。成绩平均分80分为合格,成绩每下降5分扣5分。 (16)《广州市社会保险定点医疗机构社会医疗保险管理业务培训电子考勤登记本》管理 ①定点医疗机构一个社保年度内未携带次数累积2次扣5分;累积3次扣10分;累积4次扣15分,如此类推;②定点医疗机构如遗失申请补发,一个社保年度内补发2次扣5分;补发3次扣10分;补发4次扣15分,如此类推。 6 咨询投诉处理 (17)是否提供医疗保险相关政策咨询服务 未设立医疗保险咨询服务台或张贴就医流程图的扣10分。 40 (18)提供医疗保险“三个目录”查询服务情况 未能以任何方式向参保人提供医疗保险“三个目录”查询服务的扣20分。 (19)是否及时处理医疗保险相关投诉 ①没有设置医疗保险投诉电话、意见本(或意见箱)的扣20分;②没有及时(超过5个工作日的)处理医疗保险投诉箱内的举报信件,每例扣10分。 为参保人提供医疗服务情况 7 物价收费 (20)是否执行医疗服务价格收费标准 现场查看收费系统,抽查10种诊疗项目收费价格:不按医疗机构级别收费标准规定执行的,每查实一例扣10分。 40 (21)药品售价是否执行物价部门有关规定 药品售价未按照物价部门有关规定执行的,每查实一个人次或一个药品品种扣10分。 (22)是否公开常用药品和主要医疗服务价格 常用药品和主要医疗服务价格标准不公开的,扣10分。 8 药品管理 (23)药品质量管理情况 发现有伪、劣药品,每例扣10分。 30 9 待遇支付 (24)是否确保参保人正确享受医疗保险待遇 使用医疗保险统筹基金支付医疗保险“三个目录”范围以外的医疗费用,或将应当由个人自付的医疗费用由医疗保险统筹基金支付,或将应由医疗保险统筹基金支付的医疗费用由参保人支付的,每例扣20分。 40 (25)是否减少医疗保险参保人的医疗待遇 降低医疗保险参保人医疗待遇享受标准或自行设置限额,影响参保人医疗保险待遇享受的,每例扣20分。 10 门诊就医管理 (26)门诊参保人身份核查 ①不按规定校验医疗保险就医凭证的,每查实一例扣10分;②因未切实履行职责致冒用参保人资料办理门诊记账的,每查实一例扣35分。 80 (27)门诊处方填写、保存情况 抽查100份门诊处方用于(27)至(30)项检查,①门诊处方填写(主要包括姓名、性别、年龄、身份证号或医疗保险就医凭证号、疾病诊断等基本信息)不完整、不规范的,每例扣5分,最高扣40分;②医疗保险处方未按规定装订、分类单独存放或计算机管理的,扣10分。 (28)门诊合理用药情况 ①门诊用药剂量控制(急性病不超过3日量、一般慢性病不超过7日量,患有特殊慢性疾病且病情稳定需长期服用同一类药物的不得超过30日量),超过剂量控制标准的,每例扣5分;②有分解处方的每例扣10分;③有其他不符合《广东省基本医疗保险诊疗常规》(以下简称《诊疗常规》)药物治疗规范的,每查实一例扣20分。 (29)门诊合理诊疗情况 参照住院就医管理的有关条款进行扣分。 (30)是否存在串换诊疗项目或药品的情况 存在将一项(或几项)诊疗项目或药品替换为其他诊疗项目或药品进行收费情况的,每例扣50分。 (31)是否正确办理门诊选点 经调查确认:办理门诊统筹选点未经参保人本人同意的,每例扣10分。 (32)是否按要求提供有关票据 ①门诊票据打印是否完整、准确,未主动及时为参保人如实提供标准格式的门诊费用清单和财税部门专用票据的,每例扣10分;②不能提供参保人就医的财税部门专用票据存根联或复印件的,每例扣20分。 11 门特门慢管理 (33)门特门慢参保人身份核查 ①不按规定校验医疗保险就医凭证的,每查实一例扣10分;②因未切实履行职责致冒用参保人资料办理门慢、门特记账的,每查实一例扣35分。 60 (34)门特门慢审批、归档情况 门特、门慢审批是否准确、资料是否完整、是否归档,资料不完整的,每例扣10分;审批不准确、资料没有归档的,每例扣20分,最高扣30分。 (35)门特病历保存情况 抽选10位参保人门特病例核查(35)至(36)项,未按规定保管指定医院就医的门特项目病历的,每例扣10分,最高扣30分。 (36)门特病种管理 ①门特诊疗是否合理,缺乏针对性治疗、仅有辅助治疗或过度诊疗的,每例扣20分;② 参照住院就医管理的有关条款进行扣分。 12 住院就医管理 (37)是否执行出入院标准 随机抽取年度内医疗保险住院病历1%-5%比例用于(37)至(45)项检查:①不符合《诊疗常规》)规定办理出、入院的,每例扣120分;②分解住院、故意延长参保人住院时间的,每例扣120分。 240 (38)是否存在挂床或冒名住院情况 挂床、冒名住院或者其他以欺诈、伪造证明材料等违规手段骗取医疗保险基金支出的,每查实一例扣240分。 (39)是否执行医疗保险转院、转诊或二次返院等有关规定 检查定点医疗机构对参保人当次住院门诊入院诊断与出院诊断符合率、重复住院诊断符合率,出院参保人治愈率、好转率,同一疾病重复住院率,转院率等情况,对不按医疗保险政策规定办理转院、转诊手续或二次返院医保信息系统申请情况与实际情况不符的,如实为转院但不为参保人办理转院手续的或刻意规避二次返院行为的,每例扣20分。 (40)是否做到“三个合理”诊疗 ①出院带药超量(超过7天量)或将出院医嘱中的诊疗项目及医疗服务设施费用纳入统筹记账的,每例扣20分;②经确认存在不符合《诊疗常规》规定用药、治疗及检查的,每查实一例扣20分;③以各种方式引导参保人员外购药品、材料等医疗卫生物品在定点医疗机构使用的,每查实一例扣20分; (41)提供医疗保险“三个目录”以外的用药、诊疗项目及服务设施是否征得参保人或家属同意 未征得参保人或家属签字同意的,每查实一例扣 20分。 (42)住院费用申报情况 医疗保险月度结算:错误申报单病种等结算方式、错误申报非专科病区的对应病种费用、或两次住院应当属于一个治疗过程,但按照两个定额人次进行申报结算的(定点医疗机构主动要求核减一个定额人次的除外),每查实一例扣20分。 (43)医疗保险“三个目录”管理情况 现场提取可疑数据:核实属串换目录项目的,每查实一例扣20分。 (44)是否按已核定的科目开展服务 超卫生行政部门规定的范围开展诊疗项目或申报的项目与实际开展情况不符的,每例扣20分,最高扣40分。 (45)参保人就医信息系统、病历记录核对情况 从上述1%-5%比例病历中抽选1%比例核查:参保人基本信息、就医诊断、发生费用、用药等信息,在病历医嘱、医保信息系统、医院HIS系统核对是否一致,或发现参保人疾病诊断与性别不符;未录入疾病诊断或将疾病诊断录为“其他”等,每份病历扣20分。 (46)抽查住院参保人在院情况 按照在院参保人人数1%-5%的比例,随机抽查在院参保人(抽查人数最少不少于10人),发现参保人不在院的,每查实一例扣20分。 (47)是否按要求提供有关票据 ①未主动及时为参保人如实提供住院费用清单、住院费用结算单及财税部门专用票据(包括使用伪造仿制票据)等的,每例扣20分;②不能提供参保患者就医的财税部门专用票据存根联或复印件的,每例扣20分。 (48)其他违规情况 组织或协助变卖使用医保基金所得药品、医用材料的或其他违反国家、省、市医保政策规章的情形,参照上述住院就医管理的有关条款,视情节轻重进行扣分。 13 满意度调查 (49)参保人对就医情况的满意程度 在上述核查的住院参保人中随机选取不少于5名住院参保人进行问卷调查:满意度应在80分以上,未达到80分的,按照每低5分扣10分。 30 14 异地就医管理 (50)异地就医管理是否规范 ①被本统筹区外的异地就医参保人或异地就医经办机构工作人员投诉,并被查实违规的,每例扣10分;②未配合医保经办机构做好省内异地就医即时结算工作的,每例扣10分。 20 15 服务数量 (51)门诊服务量 评定期年度内,三、二、一级定点医疗机构诊治医保参保人,日均门诊医疗服务量分别未达300人次、100人次和20人次的扣30分。 30 (52)住院服务量 评定期年度内,三、二、一级定点医疗机构收治医保住院参保人总数分别未达300人次、100人次、和50人次的扣30分 30 (53)服务量排名 评定期年度内,同等级同类别定点医疗机构服务医保住院人次在总排名前10位的,加30分;排名11-20位的,加20分;排名21-30位的,加10分。 按实际情况加分 信息系统建设及管理情况 16 信息系统建设 (54)信息系统基本建设情况 ①没有按要求做好医保信息系统接入工作的扣60分;②不按要求配合做好医保自助服务系统等医保辅助应用系统的推广应用工作的,扣15分。 60 (55)应用环境开发建设情况 医疗保险就医凭证应用环境开发建设不符合有关部门要求的,扣20分。 (56)计算机设备配备 ①未按要求配备计算机、网络设备的,扣30分;②由于医院设备故障等原因,不及时处理导致医保系统不能正常使用的,每例扣10分。 (57)技术人员配备 未配备专(兼)职管理责任人的,扣10分。 17 信息系统管理 (58)数据录入、采集、传递情况 信息数据和资料录入、采集及传递不真实、完整、准确、及时,不能满足医保管理要求的,每例扣20分。 60 (59)是否擅自弃用系统 未经批准,擅自弃用医保信息系统的,每例扣20分。 (60)医疗保险专用POS机使用情况 查看医保信息系统和医疗保险专用POS机使用情况,提供给其他机构(包括分支机构)使用的,每查实一例扣50分。 (61)是否建立医保信息系统应急预案 未制定定点医疗机构医保信息系统故障应急预案的,扣20分。 (62)是否配合做好医保信息系统升级、应急的工作 不配合医保经办机构做好医保信息系统升级或系统故障应急工作的,每次扣10分。 (63)是否因系统操作失误影响参保人待遇 因医院未做好内部培训而导致操作错误影响参保人待遇的,每例扣10分。 医疗费用控制情况 18 费用控制 (64)参保人年次均门诊费用增长率 参保人年次均门诊费用增长率不超过15%,每超过一个百分点扣5分(因医疗收费标准调整除外,相关数据取自评定期前两个社保年度的医疗费用年终清算结果)。 30 (65)参保人年次均住院费用增长率 参保人年次均住院费用增长率不超过15%,每超过一个百分点扣10分(因医疗收费标准调整除外,相关数据取自评定期前两个社保年度的医疗费用年终清算结果)。 40 (66)参保人住院医疗费用年度人次平均自费率 参保人门诊医疗费用、普通疾病住院医疗费用及单病种住院医疗费用的年度人次平均自费率比例,不超过以下标准:一级医疗机构5%,二级医疗机构10%,三级医疗机构15%,肿瘤专科医疗机构或肿瘤单病种20%;每超过一个百分点,扣10分(相关数据取自评定期前两个社保年度的医疗费用年终清算结果)。 30 其他项目 19 受处理情况 (67)受医保部门处理情况 在日常检查或专项检查中因违反医保部门有关政策规定受到一般处理的每次扣80分,受通报处理的每次扣150分;受到暂停服务协议处理的,每次扣400分。 按实际情况减分 (68)受卫生部门处理情况 因违反卫生部门有关政策规定受到通报处理的,每次扣100分。 20 媒体宣传 (69)宣传医保政策情况 积极通过各种途径正确宣传医保政策,取得良好社会效应的,每例加10分。最高不超过30分。 按实际情况加减分 (70)是否在社会发表有关医保的不当言论 ①在社会发表不当或不正确的关于医保政策的言论或未及时更新医保政策宣传资料,误导参保人的,每例扣10分。②对医保政策进行误导性、欺骗性广告宣传的,每例扣20分。 21 基金安全 (71)主动实施反欺诈、反冒领医保待遇的行为 主动发现并配合医保监督检查部门查处冒名就医等骗保行为的每例加10分。最高不超过50分。 按实际情况加分 说明:1. 评分总分为1000分,得分超过1000分的,按照1000分计算; 2. 基本分值仅代表检查内容在考核类别中所占的比重。考核扣分在各考核类别的基本分值范围内扣完为止; 3. “加分与扣分情形”栏目由市医保经办机构确认填写。
展开阅读全文

开通  VIP会员、SVIP会员  优惠大
下载10份以上建议开通VIP会员
下载20份以上建议开通SVIP会员


开通VIP      成为共赢上传

当前位置:首页 > 包罗万象 > 大杂烩

移动网页_全站_页脚广告1

关于我们      便捷服务       自信AI       AI导航        抽奖活动

©2010-2026 宁波自信网络信息技术有限公司  版权所有

客服电话:0574-28810668  投诉电话:18658249818

gongan.png浙公网安备33021202000488号   

icp.png浙ICP备2021020529号-1  |  浙B2-20240490  

关注我们 :微信公众号    抖音    微博    LOFTER 

客服