收藏 分销(赏)

屋顶分布式光伏发电项目施工承包合同模板.doc

上传人:快乐****生活 文档编号:9512374 上传时间:2025-03-29 格式:DOC 页数:16 大小:37.04KB 下载积分:8 金币
下载 相关 举报
屋顶分布式光伏发电项目施工承包合同模板.doc_第1页
第1页 / 共16页
屋顶分布式光伏发电项目施工承包合同模板.doc_第2页
第2页 / 共16页


点击查看更多>>
资源描述
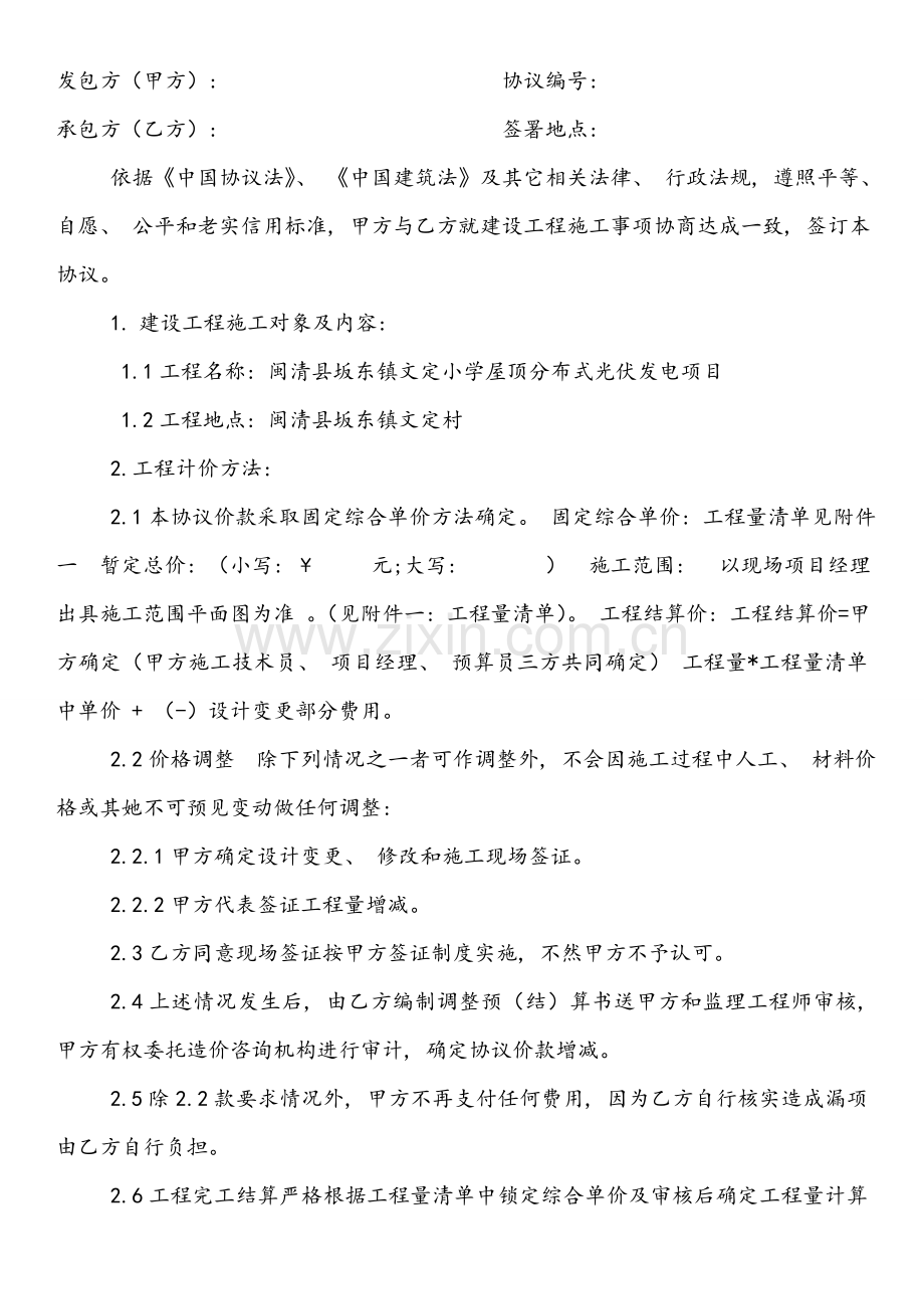
分布式光伏发电建设 总包工程协议 协议编号: 项目名称: 年 月 日 发包方(甲方): 协议编号: 承包方(乙方): 签署地点: 依据《中国协议法》、 《中国建筑法》及其它相关法律、 行政法规, 遵照平等、 自愿、 公平和老实信用标准, 甲方与乙方就建设工程施工事项协商达成一致, 签订本协议。 1. 建设工程施工对象及内容: 1.1工程名称: 闽清县坂东镇文定小学屋顶分布式光伏发电项目 1.2工程地点: 闽清县坂东镇文定村 2.工程计价方法: 2.1本协议价款采取固定综合单价方法确定。 固定综合单价: 工程量清单见附件一 暂定总价: (小写: ¥ 元;大写: ) 施工范围: 以现场项目经理出具施工范围平面图为准 。(见附件一: 工程量清单)。 工程结算价: 工程结算价=甲方确定(甲方施工技术员、 项目经理、 预算员三方共同确定) 工程量*工程量清单中单价 + (-)设计变更部分费用。 2.2价格调整 除下列情况之一者可作调整外, 不会因施工过程中人工、 材料价格或其她不可预见变动做任何调整: 2.2.1甲方确定设计变更、 修改和施工现场签证。 2.2.2甲方代表签证工程量增减。 2.3乙方同意现场签证按甲方签证制度实施, 不然甲方不予认可。 2.4上述情况发生后, 由乙方编制调整预(结)算书送甲方和监理工程师审核, 甲方有权委托造价咨询机构进行审计, 确定协议价款增减。 2.5除2.2款要求情况外, 甲方不再支付任何费用, 因为乙方自行核实造成漏项由乙方自行负担。 2.6工程完工结算严格根据工程量清单中锁定综合单价及审核后确定工程量计算总价进行结算。综合单价所包含范围, 除协议另有要求外, 工程量清单中有标价单价均已包含了实施和完成协议工程所需人工、 材料、 机械、 质检(自检)、 安装、 缺点修复、 管理、 利润等费用, 以及协议明示或暗示全部责任、 一切风险。3.质量标准: 工程质量应满足以下要求: 3.1本工程验收按 “火电施工质量检验及评定标准-安装篇”、 甲方施工图纸、 甲方施工组织设计为依据。如在协议实施过程中, 规范、 标准和要求做了重大修改或颁布新标准、 规范和要求, 则应实施新要求。 3.2 本协议工程质量目标: 合格, 达成国家电网验收要求。 3.2.1工程质量应该达成合格工程, 并应符合本协议或技术协议书约定质量标准, 质量标准评定以本协议约定(优先适用)、 国家或行业质量检验评定标准为依据。因乙方原因致使工程质量达不到约定质量标准, 乙方应无偿返工, 直致达成要求合格要求, 返工费用和延误工期由乙方负责, 给甲方造成损失, 乙方还应负担赔偿责任。 3.2.2乙方须根据甲方ISO9001质量管理体系各项管理制度及要求, 服从甲方代表质量监督; 3.2.3乙方应按甲方要求立刻提供多种完整原始资料及经过建设单位确定工程质检、 验收资料。 4.协议文件及解释次序: 组成本协议文件及优先解释次序以下: (1)本协议; (2)本协议附件; 5.图纸: 5.1甲方无偿向乙方提供工程相关施工蓝图1套, 乙方需要更多资料文件时, 则费用自理。除了严格用于本协议目, 乙方不能在未得到甲方书面同意情况下让第三方使用或向第三方转让。 5.2乙方在施工过程中负责提供技术资料以下: 5.2.1乙方应负责在工程施工前按甲方要求编写分项、 分部工程与部分单位工程施工技术方法和作业指导书, 报甲方相关部门审批同意后方可实施; 但审批并不能减轻或排除乙方应负担责任。 5.2.2施工过程中按甲方要求填制施工统计与质量检验统计; 5.2.3乙方随工程进度同时完成份部、 分项检验批、 隐蔽、 质评等完工验收资料。资料员须常驻现场, 如资料有延误, 则按要求接收甲方项目部处罚。工程完工后按甲方要求整理报送相关完工资料。 6.甲方义务: 6.1按本协议约定, 向乙方支付工程进度款; 6.2负责与相关部门联络, 协调现场工作关系。 6.3 提供完成本协议协议书上约定材料事项。 6.4 指定现场代表, 协调处理相关现场事务。 6.5编制本工程施工组织设计, 审核施工技术方法与技术资料; 现场工程管理、 监督与检验, 帮助乙方搞好同其她工序配合; 6.6编制本工程整体进度计划, 而且对乙方施工计划提出明确要求; 6.7提供测量控制基准点。 6.8甲方委托项目经理 为现场代表, 推行甲方责任。 7.乙方义务: 7.1对本协议建设工程施工范围内工程质量向甲方负责, 组织含有对应资格证书熟练工人投入工作; 7.2自觉遵遵法律法规及相关规章制度; 7.3乙方依据甲方施工组织设计总进度计划要求, 施工前向甲方提交提交阶段施工计划, 以及与完成上述阶段、 时段施工计划对应劳动力安排计划, 经甲方同意后严格实施; 7.4严格根据甲方设计图纸、 施工验收规范、 相关技术要求及施工组织设计精心组织施工, 确保工程质量达成约定标准; 科学安排作业计划, 投入足够人力、 物力, 确保工期; 加强安全教育, 认真实施安全技术规范, 严格遵守安全制度, 落实安全方法, 确保施工安全; 加强现场管理, 严格实施建设主管部门及环境保护、 消防、 环卫等相关部门对施工现场管理要求, 做到文明施工; 负担因为本身责任造成质量修改、 返工、 工期拖延、 安全事故、 现场脏乱造成损失及多种罚款, 如未按甲方要求立刻处理, 甲方有权委托其她分包商代为完成, 其费用按实际发生额2倍从乙方当月进度款中扣除; 7.5自觉接收甲方及相关部门管理、 监督和检验; 7.6按甲方统一计划堆放材料、 机具, 做好本身责任区治安保卫工作; 7.7按时提交报表、 完整原始技术经济资料, 配合甲方办理交工验收; 7.8 做好施工场地周围建筑物、 构筑物和地下管线和已完工程部分成品保护工作, 因乙方责任发生损坏, 乙方自行负担由此引发一切经济损失及多种罚款; 7.9乙方必需服从甲方指令; 7.10工程建设全部资料制作和搜集由乙方负责并负担费用; 7.11除非本协议另有约定, 乙方应对其作业内容实施、 完工负责, 乙方应负担并推行总包协议约定、 与劳务作业相关全部义务及工作程序; 7.12施工管理及进度应服从甲方对整个工程总体要求, 主动接收甲方生产指挥和调度, 按时参与甲方通知生产调度会及相关生产会议, 根据甲方计划安排, 主动组织施工, 准期完成所负担施工任务; 7.13乙方应遵守甲方各项管理制度及要求, 因为因乙方原因造成多种事故或损失, 乙方应负担全部责任并赔偿由此造成一切经济损失; 7.14乙方必需独立完成本协议施工任务, 不得再次分包或转包, 甲方一经发觉, 有权终止协议, 乙方须赔偿甲方直接和间接损失; 7.15 乙方必需配置合格安全工程师一名, 负责现场安全管理日常工作。 8.安全施工与检验: 8.1 乙方应遵守工程建设安全生产相关管理要求, 严格按安全标准进行施工, 并随时接收行业安全检验人员依法实施监督检验, 采取必需安全防护方法, 消除事故隐患。乙方施工出现任何事故责任和所以而发生全部费用, 均由乙方负担; 8.2 乙方项目经理应严格管理劳务人员, 不得在施工工地酗酒, 不得参与赌博、 寻衅滋事、 打架斗殴, 不得阻碍甲方现场管理人员、 业主方、 行政主管部门行使监督检验工作, 不得对前述人员进行任何形式个人人身权益侵害; 8.3 乙方应召开安全例会(每七天), 并形成会议统计, 存入工程施工档案; 8.3.1达成甲方提出现场安全文明施工要求。 8.4本工程实施关键法律法规、 规程规范及标准制度, 包含但不限于: 8.4.1《中国安全生产法》 8.4.2国务院《建设工程安全生产管理条例》 8.4.3国务院《生产安全事故汇报和调查处理条例》 8.4.4国家经贸委《电力建设安全工作规程》(DL5009.1) 8.4.5国家部委办相关安全要求 8.4.6国家电网企业《电力建设安全健康与环境管理工作要求》 8.4.7国家电网企业《电力安全工作规程》 8.4.8国家电网企业相关安全文明施工要求和规程 8.4.9建设工程所属地方安全、 环境法规 8.4.10建设单位、 总包单位相关安全文明施工规章制度 9.5甲乙双方安全文明施工权利和义务 9.5.1认真落实国家、 地方、 国家电网企业相关安全生产方针、 政策和法律法规、 规程规范及标准制度, 实施建设单位相关安全生产管理制度和要求, 切实推行本协议相关安全文明施工、 环境保护管理责任。 9.5.2建立健全安全生产责任制和现场安全(包含防火)、 文明施工管理制度, 按要求设置安全管理机构或配置含有对应任职资格专职安全员和相关安全检验检测装备。 9.5.3乙方指派 同志负责本项目安全文明施工管理, 并配置专职安全监督人员1人。 9.5.4根据国家、 国家电网企业、 建设单位、 总包单位相关安全文明施工、 环境保护标准与要求, 设置相关安全文明施工、 环境保护设施、 安全标识标牌, 双方不得私自拆除、 变动; 确需临时拆除、 变动, 必需根据要求推行审批手续, 采取可靠安全方法后, 方可拆除、 变动, 并立刻恢复或重新设置。 9.5.5工程施工中组织开展危险源分析预控工作, 重视对安全问题、 事件原因分析, 落实防范方法, 预防事故发生。 9.5.6按要求在施工场所、 生活区域配置消防设施和器材、 设置消防安全标志和安全通道, 并定时组织检验、 维修, 保障消防设施和器材有效、 完好。 9.5.7根据国家相关要求, 为各自职员配置必需劳动防护用具及合格有效安全工器具, 并监督、 教育职员正确使用。 9.5.8因违反本协议造成安全事故或环境影响事件, 由违约方负担对应法律责任和经济责任。 9.6甲方安全文明施工权利和义务 9.6.1对乙方资质、 管理人员及作业人员资格情况进行核查。不符合要求, 有权要求乙方更换人员或终止协议。 9.6.2组织乙方作业人员进行入场安全教育, 安全考试合格并根据现场管理要求, 发放“胸卡(安全合格)证”, 做到有据可查。 9.6.3按施工组织总设计, 组织向乙方责任人、 工程技术人员及相关安全人员进行安全技术交底, 搜集、 提供地下管线、 设施等相关资料, 并提出保护方法要求。 9.6.4建立健全施工现场临时用电安全、 施工现场防火、 安全设施等管理制度, 按要求在施工组织设计中编制施工现场临时用电方案。 9.6.5组织现场安全监督检验, 纠正违章行为, 提出整改意见, 进行考评扣款。对查出问题整改不力, 可视其严重程度责令其停工整理直至终止协议。 9.6.6组织对乙方编制重大作业项目和大型机械安装拆除等施工方案和安全方法会审, 报送监理审定签认。 9.6.7如可能对其她施工单位或人员造成安全影响, 乙方要求其她单位人员临时撤离或停止作业, 甲方应做好组织协调工作。 9.7乙方安全文明施工权利和义务: 9.7.1按要求提供本单位全部安全资质、 资格证实材料, 并对其真实性负责。 9.7.2遵守现场安全文明施工管理制度, 服从甲方以及建设单位、 监理对现场安全文明施工、 环境保护管理, 配合安全检验(包含建设单位、 总包单位上级单位和主管部门对工程项目检验), 对存在问题落实整改。 9.7.3根据甲方总平面部署和安全文明施工管理制度、 标准, 制订安全技术方法计划, 报甲方立案, 并组织落实。 9.7.4根据要求和要求, 编制并落实各项有针对性安全文明施工具体方法, 组织施工方案和安全方法全员交底, 并由双方签字确定。 9.7.5按要求对职员进行三级安全教育和考评; 9.7.6组织施工人员身体检验, 做到健康合格上岗, 并根据国家要求为施工人员办理人身意外保险。 9.7.8开展危险源分析预控工作, 进行作业场所危险点通知并落实防范方法。 9.7.9对地下管线、 架空线路、 通讯线路以及已建成装置采取对应保护方法。 9.7.10对施工现场作业人员行为规范和安全方法落实情况进行监督检验, 对发觉问题立刻纠正和整改。 9.7.11为施工人员配置合格、 规范劳动防护用具, 并督促、 教育施工人员根据使用规则正确佩带和使用; 定时对安全帽、 安全带、 绝缘鞋等劳动防护用具进行检验试验和更新; 做好安全工器具检测, 确保合格、 有效。 9.7.12按实际情况和季节特点制订包含防火、 防大风、 防汛、 防冻、 防暑、 防雷、 防雨、 防雾等安全方法或管理措施, 落实对应安全设施。 9.7.13建立和实施施工临时用电管理制度; 依据甲方施工组织设计中施工现场临时用电方案, 编制施工临时用电实施方案报甲方审批后实施; 按要求选择合格配电箱, 装设漏电保护器, 电缆、 架空线敷设、 接地等符合规范。 10.雨季施工安全方法: 10.1防人身伤害事故 101.1强化防高空坠落管理。随时观察边坡及毗邻建筑物、 构筑物改变, 立刻发觉隐患, 并采取有效方法, 杜绝发生坍塌事故; 加强对建筑物临边、 屋面临边及预留洞口、 楼梯临边等安全防护设施设置。 10.1.2要在防护设施周围设置醒目预防高空坠落安 全警示牌。施工现场搭设防护棚、 防护栏杆等防护设施, 必需根据《建筑施工安全防护设施标准》要求, 使用定型化、 工具化安全防护设施。脚手架与建筑物之间距离过大超出规范要求, 要采取安全防护方法; 10.1.3登高作业人员必需佩戴防滑鞋、 防护手套等防滑方法, 并按要求正确戴好安全帽、 系好安全带; 10.1.4碰到雨天等恶劣天气时, 要立刻清除施工现场积水; 10..2防火灾事故 10.2.1加强防火安全教育, 尤其是存在易燃易爆物质区域, 应对作业人员加强严禁烟火教育, 各项目要加强动火管理, 建立各级防火安全责任制度; 10.2.2消防设施及器材应做到齐全、 完好和能用。 11.材料、 设备供给: 11.1乙方应在接到图纸后3日内, 乙方应根据施工进度计划向甲方提交材料、 设备、 构配件供给计划; 经甲方项目经理确定后, 乙方应按供给计划要求品种、 规格、 型号、 数量和供给时间等组织货源并立刻交付; 甲方提供材料、 设备、 构配件由乙方负责卸车和保管, 费用由乙方负担。如甲方提供材料、 设备、 构配件数量、 品种、 规格、 型号不符合要求, 乙方应在交接时提出, 不然由此造成相关损失(包含但不仅限于工期延误、 质量损失、 更换费用等)均由乙方负担; 11.2乙方应妥善保管、 合理使用甲方供给材料、 设备。因保管不善发生丢失、 损坏, 乙方应全额赔偿, 并负担所以造成工期延误等发生一切经济损失。 11.3本工程由乙方负责采购材料, 乙方应按时、 保质、 保量地运至现场交付使用, 并向甲方提供材料质量合格证实文件。 11.4工程材料检验与验收: 不管何方采购工程材料, 使用方均要进行检验验收, 如材料质量不合格, 采购方应将其运出现场, 并负担对应损失。 11.5乙方应对其所采购工程材料质量负责, 因材料质量原因所造成任何质量事故和所以产生多种经济损失, 均由乙方负责负担。 11.6乙方采购所用材料如根据监理和业关键求需要申报和同意, 应立刻提供相关资料。 11.7乙方施工范围内使用全部设备、 材料(含甲方提供设备、 材料及半成品)卸车、 现场二次转运及检验、 试验由乙方负责, 其发生费用包含在协议价款中, 不另计取费用。 11.8本工程中全部主、 辅材料(组件及逆变器除外)均由乙方自行组织采购。 11.9乙方在提交由甲方提供材料、 设备计划时, 应认真查对施工图纸, 严格根据实际施工用量办理报审手续; 甲方采购物资实施零库存管理, 如因乙方原因造成材料购置量超出实际使用量但未超出协议约定限额使用量时, 超出部分将全部调拨给乙方; 如因乙方原因造成材料购置量超出协议约定限额使用量时, 超出限额量部分材料按调拨价=实际采购价×(1+10%采管费)从乙方协议结算费用中扣除。 12.酬劳支付: 12.1预付款: 双方签署协议后, 甲方向乙方支付协议总价20%预付款(金额: 万元), 作为乙方承包范围内设备、 材料采购款。 12.2进度款: 12.2.1乙方将关键设备机具、 材料(光伏支架)运至施工现场, 同时确保施工进度施工人员进场。经甲方代表验收合格签字后, 甲方支付乙方工程总价款30%(金额: ); 12.2.2工程全部设备全部安装及调试运行成功, 经甲方代表验收合格签字后, 甲方支付乙方到工程总价款25%(金额: 7.51万元)。 12.2.3 电业局并网验收经过合格后, 甲方支付乙方到工程总价款20%(金额: 6.008万元)。 12.2.4 工程总价款5%作为工程质量确保金(金额: 1.502万元), 质保期五年(自工程经过甲方验收合格并交付甲方使用之日起算), 质保期满工程无质量问题后甲方30日内一次性无息支付乙方。 12.3发票: 12.3.1甲方只在收到乙方提供对应发票后方有义务付款。乙方任何一次不立刻提供正当发票行为, 都将造成甲方有权拒绝继续付款而不负担任何责任。(乙方与甲方签署代开发票协议除外) 13.施工变更: 13.1施工中如发生对原工作内容进行变更, 甲方应以书面形式向乙方发出变更通知。乙方根据甲方发出变更通知及相关要求, 进行下列需要变更: 13.1.1更改工程相关部分标高、 基线、 位置和尺寸; 13.1.2增减协议中约定工程量; 13.1.3改变相关施工时间和次序; 13.1.4其她相关工程变更需要附加工作。 13.2施工中乙方不得对原工程设计进行变更。因乙方私自变更设计发生费用和由此造成甲方一切经济损失, 由乙方负担, 延误工期不予顺延。 13.3因乙方本身原因造成工程变更, 乙方无权要求追加费用。 13.4本协议生效15日内, 乙方应向甲方提交以下文件: 13.4.1工程施工技术方法方案 13.4.2 乙方依据甲方下达书面进度计划表编制工程进度计划表 13.4.3 拟用于该工程施工机具、 劳动力及管理人员清单 13.4.4 工程质量确保体系文件及质量确保手册 13.4.5 安全确保文件及安全方法 13.4.6 材料计划表及使用时间 13.5乙方应该根据约定开工日期开工, 并严格根据甲方进度计划施工, 如施工过程中因乙方原因, 造成连续一周内未完成施工计划, 甲方有权调整协议承包范围或责令乙方退出施工现场或有权终止本协议; 13.6本工程设计图纸、 施工组织设计、 质量检验评定标准和相关技术资料, 均为施工有效依据, 乙方不得私自修改; 13.7施工中如发觉设计有错误或严重不合理地方, 乙方应立刻以书面形式通知甲方, 由甲方研究确定变更设计文件, 乙方按变更设计文件进行施工; 13.8由业主、 监理以及设计院发出正式设计变更通知书, 须经甲方确定后, 乙方才能在施工中实施。 13.9乙方应采取必需方法使工程准期完工, 因乙方工期延误原因造成多种损失由乙方赔偿。因甲方及不可抗力原因所引发工期延误, 甲方给予工期顺延。 13.10乙方应合理投入人力、 物力, 确保现场使用。 13.11乙方在编制施工组织设计时, 应尽可能考虑多种不利原因对施工进度影响。 14.施工验收: 14.1乙方应确保所完成施工质量, 应符合本协议约定质量标准。乙方施工完成, 应向甲方提交完工汇报, 通知甲方验收, 验收合格视为乙方已经完成了本协议约定工作, 但甲方与业主方双方之间隐蔽工程验收结果或工程完工验收结果表明乙方施工质量不合格时, 乙方应负责无偿修复, 不延长工期, 并负担由此造成甲方一切经济损失。 13.2全部工程完工后在质量保修期内质量保修责任由乙方负担。业主方最终验收合格之日起质量确保期为5年。(如业主对保修要求高于此要求, 以业关键求为准, 其她参考此要求和国家标准)。 13.3含有隐蔽、 覆盖条件或达成中间验收部位, 乙方应自检合格并做好自检统计后, 通知甲方, 甲方代表应在48小时内抵达现场检验, 验收合格, 并经甲方代表在验收统计上签字认可后, 方可进行隐蔽和继续施工。整体验收由甲方、 监理工程师和业主代表联合验收, 验收达成质量标准后方可移交; 13.4 工程经验收不符合质量标准要求部分, 乙方应在限定时间内修改后重新验收, 直至验收符合质量标准。由此发生修改费用全部由乙方负担, 工期不予顺延; 13.5甲方检验和验收并不减小或排除乙方对工程质量应负担责任。 13.6在施工中出现因为乙方原因造成缺点由乙方负责处理, 此费用由乙方负担。如乙方不能够立刻处理施工缺点, 甲方将委托她人处理此缺点, 按乙方该项目结算费用120%扣减缺点处理费用。 13.7因为质量问题造成工程损失, 乙方负担全部对应责任, 由此造成全部费用由乙方负担。 14.施工配合: 14.1乙方应配合甲方对其工作进行初步验收, 以及甲方按业主方或建设行政主管部门要求进行包含乙方工作内容、 施工场地检验、 隐蔽工程验收及工程完工验收; 甲方或施工场地内第三方工作需乙方配合时, 乙方应按甲方指令给予配合。 14.2乙方按约定完成劳务作业, 需由甲方或施工场地内第三方进行配合时, 甲方应配合乙方工作或确保乙方取得该第三方配合。 15.违约责任: 15.1当发生下列情况之一时, 乙方应负担违约责任: 15.1.1乙方因本身原因未按施工进度计划(光伏系统5.18展会顺利发电)完成相关工作, 视为延期, 延期交工, 每延误一日, 应向甲方支付 5000元 违约金; 延期超出5日, 视为乙方根本违约, 甲方有权终止协议, 并没收乙方缴纳履约确保金, 或要求乙方负担该协议全部总额20%违约金并负担所以给甲方造成损失。 15.1.2乙方施工质量不符合本协议约定质量标准, 除负担由此给甲方造成全部损失外还需负担协议全部总额 20 %违约金或依据项目部处罚意见接收违约金处罚款。 15.1.3乙方违反本协议约定再分包或转包工程, 甲方有权对施工人员及设备等进行清场处理, 乙方还需负担协议全部总额20%违约金。并负担所以给甲方造成全部损失。 15.1.4不管何种原因, 乙方人员出现斗殴、 酗酒, 甲方视情节轻重按1000元-5000元/次进行处罚; 15.1.5乙方劳务人员因劳务工资纠纷, 冲撞业主方房屋所在地或人员、 冲击甲方办公场所或人员、 冲撞项目部或项目部人员造成不良影响或乙方劳务人员因劳务工资纠纷向行政机关、 司法机关、 立法机关等机构投诉、 起诉、 上访造成甲方声誉、 财产等损失, 甲方视情节轻重按5000元-30000元/次进行处罚, 该处罚和损失甲方能够直接从支付给乙方劳务款中扣除, 扣款不足部分乙方需在3个工作日内以现金形式交付甲方, 如乙方未按期向甲方缴纳扣款, 则乙方需负担协议总额20%违约金 16.争议: 16.1甲方和乙方在推行协议时发生争议, 双方协商处理, 协商不成, 双方同意向甲方住所地有管辖权人民法院起诉处理; 16.2因该工程相关任何形式事故或质量纠纷, 双方同意提交甲方所在地判定机构或质检机构进行判定, 判定结果对双方均含有法律效力。 17.协议解除: 17.1如在乙方没有完全推行本协议义务之前, 总包协议或专业分包协议终止, 甲方通知乙方终止本协议, 乙方接到通知后撤离现场。 17.2如因不可抗力致使本协议无法推行, 或因业主方原因造成工程停建或缓建, 致使协议无法推行, 甲方和乙方能够解除协议。 17.3如因乙方违约甲方行使单方解除权, 协议解除后乙方已建工程经甲方审核认可并扣除全部违约金后经业主方最终验收经过一年后支付给乙方。 17.4协议解除后, 乙方应妥善做好已完工程和剩下材料、 设备保护和移交工作, 按甲方要求撤出施工场地。协议解除后, 不影响双方在协议中约定结算和清理条款效力。 18.5如项目法人终止与甲方签署施工总承包协议, 则乙方将立刻终止与本协议相关全部工作, 同时本协议自动终止。 18.6因乙方违约, 甲方能够解除本协议。 18.7双方推行协议全部义务, 完工结算价款支付完成, 乙方向甲方交付完工工程后, 本协议即告终止。 18.8协议权利义务终止后, 甲乙双方应该遵照老实信用标准, 推行通知、 帮助、 保密等义务。 19.作准文本: 本协议以打印文本为准, 对本协议任何手工添加或单方面更改无效,变更须以双方签字盖章后书面协议或盖章后书面承诺为准; 如有未尽事宜, 经甲乙双方共同协商后以补充协议方法要求, 补充协议与本协议含有相同法律效力。 20.税务条款 20.1依据国家相关税务法律、 法规和要求, 乙方应该交纳与本协议相关税费, 由乙方负担。 20.2本协议价格为含税价。乙方推行本协议项下全部责任和义务所涉全部税费已全部包含在协议价格内, 由乙方负担。 20.3乙方提供发票出现税务问题时, 乙方应负担赔偿责任, 包含但不限于税款、 滞纳金、 罚款及其她相关甲方损失。 21.协议签署份数及生效 本协议一式肆份, 甲方持贰份, 乙方执贰份; 本协议经双方签字并盖章后生效含有相同效力。 22.其她: 22.1图纸(以甲方现场盖章确定图纸为准) 22.2为农民工缴纳各项保险及足额发放工资确保书 22.3施工现场安全、 消防管理协议 22.5施工现场管理协议 22.7附件一(工程量清单) 23.尤其提醒: 本协议15条属于双方自愿达成, 双方签字盖章视为对该条款已审阅并接收该条款约定内容。 甲方: 乙方: 地址: 地址: 法定代表人: 法定代表人: 委托代理人: 委托代理人: 签订时间: 年 月 日 签订时间: 年 月 日
展开阅读全文

开通  VIP会员、SVIP会员  优惠大
下载10份以上建议开通VIP会员
下载20份以上建议开通SVIP会员


开通VIP      成为共赢上传

当前位置:首页 > 应用文书 > 合同范本

移动网页_全站_页脚广告1

关于我们      便捷服务       自信AI       AI导航        抽奖活动

©2010-2026 宁波自信网络信息技术有限公司  版权所有

客服电话:0574-28810668  投诉电话:18658249818

gongan.png浙公网安备33021202000488号   

icp.png浙ICP备2021020529号-1  |  浙B2-20240490  

关注我们 :微信公众号    抖音    微博    LOFTER 

客服