收藏 分销(赏)

技术交底防雷接地.doc

上传人:w****g 文档编号:9510280 上传时间:2025-03-29 格式:DOC 页数:4 大小:41.04KB 下载积分:5 金币
下载 相关 举报
技术交底防雷接地.doc_第1页
第1页 / 共4页
技术交底防雷接地.doc_第2页
第2页 / 共4页


点击查看更多>>
资源描述
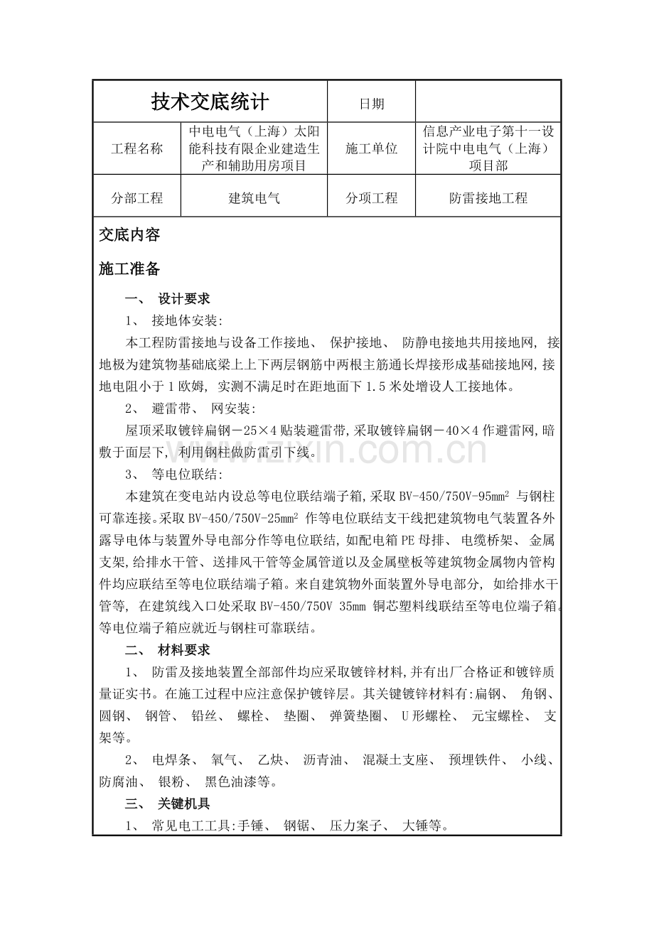
技术交底统计 日期 工程名称 中电电气(上海)太阳能科技有限企业建造生产和辅助用房项目 施工单位 信息产业电子第十一设计院中电电气(上海)项目部 分部工程 建筑电气 分项工程 防雷接地工程 交底内容 施工准备 一、 设计要求 1、 接地体安装: 本工程防雷接地与设备工作接地、 保护接地、 防静电接地共用接地网, 接地极为建筑物基础底梁上上下两层钢筋中两根主筋通长焊接形成基础接地网, 接地电阻小于1欧姆, 实测不满足时在距地面下1.5米处增设人工接地体。 2、 避雷带、 网安装: 屋顶采取镀锌扁钢-25×4贴装避雷带, 采取镀锌扁钢-40×4作避雷网, 暗敷于面层下, 利用钢柱做防雷引下线。 3、 等电位联结: 本建筑在变电站内设总等电位联结端子箱, 采取BV-450/750V-95mm2与钢柱可靠连接。采取BV-450/750V-25mm2作等电位联结支干线把建筑物电气装置各外露导电体与装置外导电部分作等电位联结, 如配电箱PE母排、 电缆桥架、 金属支架, 给排水干管、 送排风干管等金属管道以及金属壁板等建筑物金属物内管构件均应联结至等电位联结端子箱。来自建筑物外面装置外导电部分, 如给排水干管等, 在建筑线入口处采取BV-450/750V 35mm铜芯塑料线联结至等电位端子箱。等电位端子箱应就近与钢柱可靠联结。 二、 材料要求 1、 防雷及接地装置全部部件均应采取镀锌材料,并有出厂合格证和镀锌质量证实书。在施工过程中应注意保护镀锌层。其关键镀锌材料有:扁钢、 角钢、 圆钢、 钢管、 铅丝、 螺栓、 垫圈、 弹簧垫圈、 U形螺栓、 元宝螺栓、 支架等。 2、 电焊条、 氧气、 乙炔、 沥青油、 混凝土支座、 预埋铁件、 小线、 防腐油、 银粉、 黑色油漆等。 三、 关键机具 1、 常见电工工具:手锤、 钢锯、 压力案子、 大锤等。 2、 线坠、 卷尺、 大绳、 粉线袋、 绞磨(或倒链)、 紧线器、 电锤、 冲击钻、 电焊机、 气焊工具等。 操作工艺 一、 工艺步骤: 钢柱引上 基础梁连接 配合预埋 避雷带、 网安装 → → → 测试 → 二、 配合预埋: 依据设计图纸进行施工。 三、 基础梁连接: 1、 利用基础周围地基梁内两根≥φ12梁内钢筋焊接成通长且相互焊接连通,并在柱位处与钢柱或基础短柱内电气筋搭焊连通。 2、 敷设镀锌扁钢-40X4, 在柱位处与柱内钢筋焊接连通, 埋深0.8m, 扁钢采取素混凝土包裹。 3、 利用各层现浇板内双向钢筋网钢筋作为均压网, 沿建筑周圈焊接成闭合环路, 其它相互绑扎或焊接成3mX3m网格, 两端与闭合环路焊接连通, 均压网必需在柱位处与钢柱焊接连通。 三、 钢柱引上: 1、 全部钢柱下端与独立基础内钢筋焊接连通,上端与钢架、 钢梁、 檩条及金属屋面板焊接连通。 2、 全部接地体(线)焊接处焊缝应饱满,并有足够机械强度,不得有夹渣、 咬肉、 裂纹、 虚焊、 气孔等缺点, 焊接处药皮敲净。 四、 屋面避雷带、 网安装 1、 支架制作安装: (1)避雷带支架:热镀锌扁钢-25×4, L=156, 支架安装间距为1m,转弯处0.5m, 各间距部署均匀。 (2) 预埋入女儿墙内全部支架, 必需牢靠, 能承受大于49N(5kg)拉拔力; 2、 屋面避雷带安装: (1) 热镀锌扁钢在安装时先顺直, 采取木方敲打; (2)镀锌扁钢按图纸要求敷设; (3)利用屋顶钢构架及钢屋面作为接闪器, 钢构架与钢柱焊接连通, 钢屋面厚度大于0.5mm(不包含涂漆和镀锌层)。 (4)避雷线要平直、 牢靠, 不得有高低起伏和弯曲现象, 安装高度一致, 平直度每2m检验段偏差不得大于3/1000, 但全长不得超出10mm。 (5)屋面避雷带与每处防雷引下线可靠焊接连接; (6)利用钢结构屋顶金属龙骨相互可靠焊接连通, 并采取热镀锌扁钢-25X4与避雷带焊接连通。 (7)屋面避雷带与全部突出屋面金属构件、 金属管道、 金属管道支架、 金属风管、 金属风管支架等可靠焊接连接, 在安装屋面避雷带时, 若金属管道、 金属管道支架、 金属风管、 金属风管支架等不能确定其具体安装位置时, 参考相关专业施工图纸在距其图中安装位置10cm处甩出一镀锌扁钢作为预留接头, 高度为出屋面20cm, 并在甩头上预留2个φ10预留孔, 以备未来与金属管道、 金属管道支架、 金属风管、 金属风管支架等联结; (8)遇有变形缝处应做煨玩赔偿。 3、 焊接要求: a、 镀锌扁钢与镀锌扁钢焊接, 其搭接长度不少于宽度2倍, 三边施焊; b、 镀锌扁钢与镀锌圆钢焊接, 其搭接长度大于圆钢直径6倍, 两边焊接; c、 镀锌扁钢与角钢焊接, 其搭接长度不少于宽度2倍, 三边施焊; d、 焊缝应饱满, 无夹渣, 咬肉、 气孔等现象, 去药皮。 五、 测试: 本工程防雷接地系统采取共用接地体, 在室外距地0.5m处设接地测试点。在基础施工完成后进行第一次测试, 在主体结构施工完成后进行第二次测试, 在工程完工后交付使用或四方验收前进行第三次测试, 三次测试时间若分别在雨季和冬季, 则不再增加雨季和冬季测试; 若三次测试时间未在雨季或冬季, 则增加对应雨季和冬季测试。每次测试都必需考虑沈阳当地季节系数, 每次测试结果必需符合设计及验收规范要求。 成品保护 1、 防雷及接地工程应配合土建施工同时进行, 相互配合作好成品保护工作 2、 防雷及接地材料要妥善保管, 预防丢失。 3、 安装好避雷带、 引下线严禁作为吊装, 攀登受力点。 4、 其她工种在挖土方时, 注意不要损坏接地体。 注意事项 1、 需同土建查对最终室外地面标高, 确定接地体埋设深度。 2、 室外施工注意天气改变, 雷雨天气不可施工。 3、 敷设完接地体土沟回填土不应夹有石块、 建筑材料或垃圾等。 技术责任人: 交底人: 接交人:
展开阅读全文

开通  VIP会员、SVIP会员  优惠大
下载10份以上建议开通VIP会员
下载20份以上建议开通SVIP会员


开通VIP      成为共赢上传

当前位置:首页 > 品牌综合 > 技术交底/工艺/施工标准

移动网页_全站_页脚广告1

关于我们      便捷服务       自信AI       AI导航        抽奖活动

©2010-2026 宁波自信网络信息技术有限公司  版权所有

客服电话:0574-28810668  投诉电话:18658249818

gongan.png浙公网安备33021202000488号   

icp.png浙ICP备2021020529号-1  |  浙B2-20240490  

关注我们 :微信公众号    抖音    微博    LOFTER 

客服