收藏 分销(赏)

技术交底记录顶板钢筋绑扎.doc

上传人:w****g 文档编号:9493141 上传时间:2025-03-28 格式:DOC 页数:4 大小:47.54KB 下载积分:5 金币
下载 相关 举报
技术交底记录顶板钢筋绑扎.doc_第1页
第1页 / 共4页
技术交底记录顶板钢筋绑扎.doc_第2页
第2页 / 共4页


点击查看更多>>
资源描述
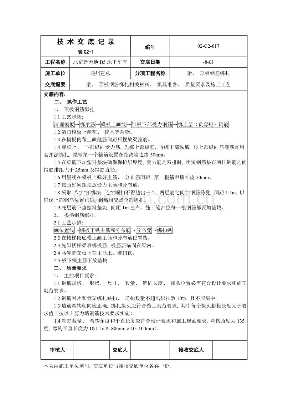
技 术 交 底 记 录 表C2-1 编号 02-C2-017 工程名称 北京新天地B5地下车库 交底日期 -8-01 施工单位 通州建总 分项工程名称 梁、 顶板钢筋绑扎 交底提要 梁、 顶板钢筋绑扎相关材料、 机具准备、 质量要求及施工工艺 交底内容: 一、 施工准备 1、 材料准备: 1.1成型钢筋: 检验预先成型好钢筋规格、 尺寸、 数量, 要满足施工要求, 对成型钢筋及马凳等进行预检。 1.2绑扎铁丝: 采取20-22号火烧丝, 切断长度要满足使用要求。 1.3控制混凝土保护层用塑料垫块、 塑料卡。 2、 关键机具 钢筋钩子、 钢筋扳子、 小撬杠、 钢筋套丝机、 钢筋绑扎架、 钢丝刷子、 粉笔、 线坠、 钢卷尺、 皮数杆、 鼓风机、 扫帚等。 3、 技术准备 充足熟悉施工图纸、 工程规范、 施工质量检验评定标准, 掌握施工方案工艺步骤、 施工方法和技术要求。 4、 作业条件 4.1按施工平面图要求位置清理、 平整好钢筋堆放场地, 准备好垫木, 按次序分类堆放钢筋。如有锈蚀需预优异行除锈处理, 带有颗粒状或片状老锈钢筋严禁使用。 4.2查对图纸、 配料单与已配好钢筋钢号、 规格、 尺寸、 形状、 数量上是否一致, 如有问题立刻处理。 4.3弹好墙身线、 门窗洞口线、 节点位置线、 楼梯边线, 并将距墙边线5mm内预留钢筋处松散混凝土剔凿洁净, 露出坚硬石子, 并把钢筋上混凝土清除洁净。 4.4钢筋滚轧直螺纹连接工人, 须接收专门培训后方可上岗, 上岗工人含有上岗证。 4.5对于部分墙体插筋保护层偏大或偏小不到位, 要进行合适调整, 必需时进行1: 6拿弯处理, 但必需经工长同意, 不得私自处理。 4.6绑扎墙体钢筋时, 必需待下层板砼强度达成上人强度, 并在钢筋成型料堆放处满铺竹胶板。 审核人 交底人 接收交底人 本表由施工单位填写, 交底单位与接收交底单位各存一份。 技 术 交 底 记 录 表C2-1 编号 02-C2-017 工程名称 北京新天地B5地下车库 交底日期 -8-01 施工单位 通州建总 分项工程名称 梁、 顶板钢筋绑扎 交底提要 梁、 顶板钢筋绑扎相关材料、 机具准备、 质量要求及施工工艺 交底内容: 二、 操作工艺 1、 顶板钢筋绑扎 1.1工艺步骤: 清理模板→绑梁筋→模板上画线→绑板下部受力钢筋→绑上层(负弯矩)钢筋 1.2清扫模板上刨花、 碎木等杂物。 1.3在模板侧帮上画箍筋间距后摆放梁箍筋。 1.4穿梁上、 下部纵向受力筋, 先绑上部纵筋, 再绑下部纵筋, 梁上部纵向筋箍筋宜用套扣法绑扎, 梁端第一个箍筋设置在距离墙边缘50mm。 1.5在梁筋下加塑料垫块确保保护层厚度, 受力筋是双排时, 用短钢筋垫在两排钢筋之间, 钢筋排距大于25mm及钢筋直径。 1.6用墨线在模板上弹好主筋、 分布筋间距, 第一根筋距墙外皮50mm。 1.7按画好间距摆放受力主筋和分布筋。 1.8采取"八字"扣绑法, 连续顺扣不得超出三个, 两层筋之间加钢筋马凳, 间距1.5m, 以确保上部钢筋位置正确, 钢筋相交点全部绑扎。 1.9底层筋下垫塑料垫块, 间距1m左右。施工缝部位每一根钢筋都要加垫块。 2、 楼梯钢筋绑扎: 2.1工艺步骤: 画位置线→绑板下铁主筋和分布筋→放马凳→绑扣铁 2.2在楼梯段底模上画主筋和分布筋位置线。 2.3先绑楼梯梁后绑板筋, 板筋要锚固在梁内。 2.4马凳绑在板下铁主筋上。绑扣铁。 2.5板下铁主筋下放垫块。 三、 质量要求 1、 主控项目要求: 1.1钢筋规格、 形状、 尺寸、 数量、 锚固长度、 接头位置必需符合设计要求和施工规范要求。 1.2钢筋网片和骨架绑扎缺扣、 送扣数量不超出绑扣数10%, 且不应集中。 1.3墙筋弯钩朝向应正确, 绑扎接头应符合施工规范要求, 其中每个接头搭接长度大于要求值(按以上剪力墙钢筋技术要求实施)。 1.4箍筋数量、 弯钩角度和平直长度应符合设计要求和施工规范要求, 弯钩角度为135度, 弯钩平直长度为10d(ø 8=80mm, ø 10=100mm)。 审核人 交底人 接收交底人 本表由施工单位填写, 交底单位与接收交底单位各存一份。 技 术 交 底 记 录 表C2-1 编号 02-C2-017 工程名称 北京新天地B5地下车库 交底日期 -8-01 施工单位 通州建总 分项工程名称 梁、 顶板钢筋绑扎 交底提要 梁、 顶板钢筋绑扎相关材料、 机具准备、 质量要求及施工工艺 交底内容: 2、 通常项目要求: 项次 项 目 规范许可偏差 施工许可偏差 1 钢筋绑扎网眼尺寸 ±15mm ±8mm 2 受力钢筋间距 ±10mm ±5mm 3 受力钢筋排距 ±5mm ±3mm 4 箍筋、 结构筋绑扎间距 ±20mm ±10mm 5 受力筋保护层 ±3mm ±2mm 四、 应注意事项 1、 成品保护 1.1绑扎钢筋时, 严禁碰撞预埋件, 如碰动应按设计位置重新固定。 1.2确保预埋电线管位置正确, 如电线管与钢筋冲突时可将竖直钢筋沿墙面左右弯曲, 横向钢筋上下弯曲, 确保保护层尺寸, 严禁任意切断钢筋。 1.3各工种操作人员不准任意切断钢筋。 1.4混凝土浇筑时, 钢筋工要派专员看筋。-+ 2、 安全方法 2.1操作面楼板预留洞口加盖木板, 并有醒目标志。 2.2多人合运钢筋时, 起、 落、 转、 停动作一致, 预防碰撞伤人, 吊运长钢筋应有横档固定。 2.3注意用电安全, 焊机或碘污灯电源线应架空, 预防在钢筋上拖动, 引发触电事故。 2.4墙、 柱插筋应支撑牢靠并预留临时人员出入口, 严禁在墙体钢筋上翻越, 以防出现意外。 审核人 交底人 接收交底人 本表由施工单位填写, 交底单位与接收交底单位各存一份。 技 术 交 底 记 录 表C2-1 编号 02-C2-017 工程名称 北京新天地B5地下车库 交底日期 -8-01 施工单位 通州建总 分项工程名称 梁、 顶板钢筋绑扎 交底提要 梁、 顶板钢筋绑扎相关材料、 机具准备、 质量要求及施工工艺 交底内容: 2.5塔吊吊运钢筋成型料时要由信号工统一指挥, 吊料杆下严禁站人。 2.6绑扎暗柱及连梁钢筋时, 操作使用梯子必需摆放稳固, 不得蹬踏钢筋或用木方架在已绑扎好钢筋上操作。 3、 文明施工 3.1严格根据施工平面部署图堆放大宗钢筋材料、 成品、 半成品材料和机具设备, 不得侵占场内道路和安全防护设施。 3.2施工现场设置显著施工现场标牌, 施工现场关键责任人佩戴证实身份证卡。 3.3施工现场用电线路、 用电设施安装和使用必需符合安装规范和安全操作规程, 不得随意架设。夜间有照明灯。 3.4施工现场道路要通畅, 排水系统处于良好状态; 保持场容整齐, 随时将钢筋下脚料集中放置。 4、 环境保护 4.1降低施工现场机械噪声和机械振动, 钢筋运输、 放料轻拿轻放。 4.2钢筋废料及下脚料不得随意乱仍, 统一集中, 随时清理。 审核人 交底人 接收交底人 本表由施工单位填写, 交底单位与接收交底单位各存一份。
展开阅读全文

开通  VIP会员、SVIP会员  优惠大
下载10份以上建议开通VIP会员
下载20份以上建议开通SVIP会员


开通VIP      成为共赢上传

当前位置:首页 > 品牌综合 > 技术交底/工艺/施工标准

移动网页_全站_页脚广告1

关于我们      便捷服务       自信AI       AI导航        抽奖活动

©2010-2025 宁波自信网络信息技术有限公司  版权所有

客服电话:0574-28810668  投诉电话:18658249818

gongan.png浙公网安备33021202000488号   

icp.png浙ICP备2021020529号-1  |  浙B2-20240490  

关注我们 :微信公众号    抖音    微博    LOFTER 

客服