收藏 分销(赏)

聚合物混凝土在白云源水电工程中的应用.doc

上传人:w****g 文档编号:9470886 上传时间:2025-03-27 格式:DOC 页数:5 大小:106.54KB 下载积分:6 金币
下载 相关 举报
聚合物混凝土在白云源水电工程中的应用.doc_第1页
第1页 / 共5页
聚合物混凝土在白云源水电工程中的应用.doc_第2页
第2页 / 共5页


点击查看更多>>
资源描述
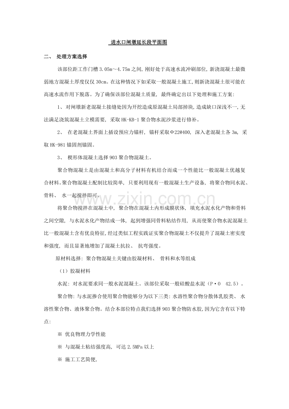
903聚合物混凝土在富春江水电站扩机工程中应用 [摘要] 在部分扩建或改建水利、 水电项目中, 常常会碰到新老混凝土界面结合问题。假如新老界面出现在受高速水流冲刷部位, 这是件使人十分头疼事, 因为新老混凝土之间粘结强度低, 新浇混凝土很轻易在高速水流冲刷等作用下脱落。本文将介绍一个有效处理这类问题新形特种混凝土——903聚合物混凝土。 [关键词] 903聚合物混凝土 新老混凝土界面处理 富春江水电站扩机工程 施工工艺。 一、 工程概述 富春江水电站建成于20世纪70年代, 库容约为4.4亿立方米, 为日调整低水头河床式水电站, 现装机容量为5台*60MW。电厂原设计安装6台机组, 施工后期改为安装5台机组, 并将6#机机组位置改建成右装配场, 为此在上游进水口、 尾水管及尾水管顶部用混凝土进行封堵。扩机工程拟利用原来预留6#机位置增设一台60MW水轮发电机组, 以增加电网事故备用容量, 愈加好发挥富春江水电站在系统中作用。 6#机位置原作为富春江水电站右装配场, 因为结构需要, 建造时对进水口闸墩进行了加长。此次扩机施工中须将加长段混凝土进行拆除, 并在原基础上恢复闸墩头部, 使水流能够平稳进入蜗壳。该位置新老混凝土界面以下图所表示: 进水口闸墩延长段平面图 二、 处理方案选择 该部位距工作门槽3.05m~4.75m之间, 刚好处于高速水流冲刷部位, 新浇混凝土最微弱地方混凝土厚度仅仅30cm。在这种情况下如采取一般混凝土施工, 则新浇混凝土很可能在高速水流作用下脱落。为了确保该部位混凝土质量, 最终确定出以下处理和施工方案: 1、 对闸墩新老混凝土接缝处因为开挖造成原混凝土局部掉块, 造成缺口深浅不一, 无法满足浇筑混凝土立模需要, 采取HK-KB-1聚合物水泥沙浆进行修补。 2、 在老混凝土界面上插设预应力锚杆, 锚杆采取Ф22@400, 深入老混凝土各3m, 采取HK-981锚固剂锚固。 3、 楔形体混凝土选择903聚合物混凝土。 聚合物混凝土是由混凝土和高分子材料有机结合而成一个性能比一般混凝土优越复合材料。聚合物混凝土配制比较简单, 只要利用现有一般混凝土生产设备, 将聚合物同水泥、 骨料、 水一起搅拌即可。 将聚合物搅拌在混凝土中, 聚合物在混凝土内形成膜状体, 填充水泥水化产物和骨料之间空隙, 与水泥水化产物结成一体, 起到增强同骨料粘结作用, 从而使聚合物水泥混凝土比一般混凝土含有优良特征, 经过类似工程实践证实聚合物混凝土不仅提升了混凝土密实度和强度, 而且显著地增加了混凝土抗拉、 抗弯强度。 原材料选择: 聚合物混凝土关键由胶凝材料、 骨料和水等组成 (1)胶凝材料 水泥: 对水泥要求同一般水泥混凝土。该部位采取一般硅酸盐水泥(P·O 42.5)。 聚合物: 与水泥掺合使用聚合物能够分为以下三类: 水溶性聚合物分散体乳胶类、 水溶性聚合物、 液体聚合物。结合本部位特点我们选择903聚合物防水胶, 因为它含有以下特点: ※ 优良物理力学性能 ※ 与混凝土粘结强度高, 可达2.5MPa以上 ※ 施工工艺简便, ※ 可在潮湿基面施工 ※ 抗渗性能好 ※ 突出抗裂性能 ※ 该产品属实际无毒类 (2) 骨料: 使用与一般混凝土相同粗骨料和细骨料。 (3) 拌和水: 与一般水泥混凝土用水相同。 三、 903聚合物混凝土制备 903聚合物混凝土系统可选择施工现场已经有设备, 无需在单独部署拌和系统。903聚合物混凝土配制工艺与一般混凝土相同, 只是在加水搅拌混凝土时, 掺入一定量903胶水。903胶水由A、 B两种组份组成, 在加入混凝土前应将A、 B组份按1︰1重量比混合并搅拌均匀。903聚合物混凝土配合比, 参考一般混凝土配合比配制, 通常在一般混凝土配合比中加入水泥用量10%~40%903聚合物胶水, 用水量为原用水量减去加入903胶水量。如: 一般水泥混凝土重量配合比为: 水泥︰水︰砂︰石=1︰0.47︰1.59︰4.07,加入903量取20%时, 903聚合物混凝土重量配合比就是: 水泥︰水︰砂︰石︰903胶水=1︰0.27︰1.59︰4.07︰0.2 903聚合物混凝土配制步骤图 四、 903聚合物混凝土浇筑与养护 1、 混凝土需要从3.6m高程浇筑到16.1m高程, 浇筑高度为12.5m,为了满足模板稳定性、 刚度和强度要求, 确保混凝土施工质量, 采取分层高度为2~2.5m一层进行分层浇筑, 整个闸墩共分5层进行浇筑。 2、 浇筑仓面准备工作: 准备工作包含基础面处理、 施工缝处理、 立模和架设钢筋等。开始浇筑混凝土前, 用钢丝刷清除混凝土表面浮尘和杂物, 并用水冲洗洁净, 保持基面潮湿但无浮水。除了将基础面处理洁净外, 还应该对模板、 钢筋等进行检验, 使其规格、 数量、 尺寸、 位置与稳固程度合格, 还要检验所需设备、 劳力及风水电情况, 确定从开仓至收仓能够正常浇筑条件已经含有, 再开仓浇筑。 2、 混凝土运输和入仓: 903聚合物混凝土水平运输与一般混凝土水平运输一样, 采取农用自卸汽车进行水平运输。垂直运输采取塔机配卧罐、 溜桶入仓。 3、 入仓辅料: 混凝土入仓之前必需先在基面上涂刷1~2mm厚903净浆, 903净浆配制百分比为: 903胶︰水泥=1︰2~3。一次涂刷净浆面积应与聚合物混凝土浇筑强度相适应, 若净浆涂刷后很久才覆盖混凝土, 反而对层面结合质量不利。因为这类混凝土仓面多为小仓面所以对铺料没有什么尤其要求, 采取平层铺筑法, 铺筑厚度每层按20cm进行。 4、 平仓与振捣: 平仓是将卸入仓内成堆混凝土, 均匀铺平到要求厚度。像这种楔体混凝土因为钢筋密集、 仓面窄小, 通常采取人工平仓。振捣是混凝土浇筑过程中影响质量关键作业, 她作用就是借助于小振幅高频率振动作用, 大大减小混凝土颗粒之间摩阻力和粘结力, 使混凝土临时呈液态。此时, 浆体下流, 充填空隙。密度大骨料在重力作用下沉降, 相互挤密, 密度小空气和多出水分浮升到混凝土表面, 从而使混凝土密实。因为该部位钢筋密集、 混凝土浇筑厚度较小, 采取附着式振动器振捣。 5、 养护: 903聚合物混凝土浇好后要在潮湿环境养护3-5天, 然后尽可能干燥养护。 五、 施工中注意事项 1、 903聚合物混凝土中903胶水掺量宜取20%, 假如掺量太少则效果不显著, 假如掺量过多会造成混凝土流动性下降影响振捣工艺。 2、 903聚合物混凝土塌落度与一般混凝土相同, 无筋或少筋部位可取30mm上下, 配筋较多部位右取50mm上下。假如903胶水掺量超出20%则可合适增加用水量, 以和易性(坍落度或流动性)良好为准。 3、 903聚合物水泥砂浆不宜像一般水泥砂浆那样反复抹, 以抹2~3遍为宜。 4、 在抹平时, 抹子上往往会粘附一层聚合物薄膜, 应边抹边用木片、 棉纱等将其擦掉。 5、 施工以后, 必需注意养护时间, 未硬化前, 不能洒水。 六、 结语 富春江水电站扩机工程流道隔墩延长段使用掺入903聚合物混凝土, 共浇筑混凝土方量约23m3。经过测定数据资料表明, 抗压强度均大于混凝土设计强度, 合格率均在100%以上, 且强度均匀性良好。模板拆除后, 混凝土表面光滑、 平整, 尤其是弧线段部位, 过渡平稳、 线条流畅。不管从内在质量上, 还是从外观质量上均达成了设计要求。 903聚合物混凝土常见于水利、 水电、 隧道、 地铁、 工业和民用建筑中混凝土面板、 渠道、 渡槽、 水池等混凝土表面防水处理和新老混凝土界面处理。施工工艺简便, 加入混凝土中903胶水与加入其她聚合物有所不一样, 它对混凝土施工工艺没有产生太大影响, 不管是混凝土拌和还是浇筑都与一般混凝土浇筑相同, 机械配置也相同。依据本工程试验和实践, 证实了在混凝土中掺入903胶水这一新工艺在新老混凝土界面受水流冲刷和强振动部位楔体混凝土工程施工中不仅有了新突破, 而且效果突出。但作为一项新工艺使用过工地较少, 其施工技术还有不完善地方, 仍有待深入完善。 [参考文件] 建筑施工手册第四版: 中国建筑工业出版社
展开阅读全文

开通  VIP会员、SVIP会员  优惠大
下载10份以上建议开通VIP会员
下载20份以上建议开通SVIP会员


开通VIP      成为共赢上传

当前位置:首页 > 包罗万象 > 大杂烩

移动网页_全站_页脚广告1

关于我们      便捷服务       自信AI       AI导航        抽奖活动

©2010-2026 宁波自信网络信息技术有限公司  版权所有

客服电话:0574-28810668  投诉电话:18658249818

gongan.png浙公网安备33021202000488号   

icp.png浙ICP备2021020529号-1  |  浙B2-20240490  

关注我们 :微信公众号    抖音    微博    LOFTER 

客服