收藏 分销(赏)

经管营销企业绩效考核大全商场超市绩效考核全案.docx

上传人:可**** 文档编号:937363 上传时间:2024-04-08 格式:DOCX 页数:33 大小:91.06KB 下载积分:10 金币
下载 相关 举报
经管营销企业绩效考核大全商场超市绩效考核全案.docx_第1页
第1页 / 共33页
经管营销企业绩效考核大全商场超市绩效考核全案.docx_第2页
第2页 / 共33页


点击查看更多>>
资源描述
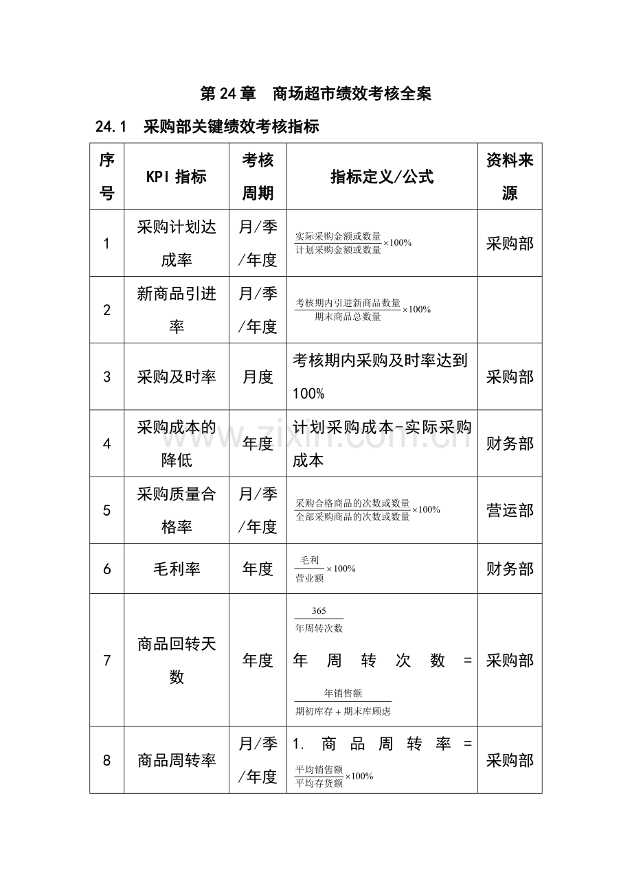
第24章 商场超市绩效考核全案 24.1 采购部关键绩效考核指标 序号 KPI指标 考核周期 指标定义/公式 资料来源 1 采购计划达成率 月/季/年度 采购部 2 新商品引进率 月/季/年度 3 采购及时率 月度 考核期内采购及时率达到100% 采购部 4 采购成本的降低 年度 计划采购成本-实际采购成本 财务部 5 采购质量合格率 月/季/年度 营运部 6 毛利率 年度 财务部 7 商品回转天数 年度 年周转次数= 采购部 8 商品周转率 月/季/年度 1.商品周转率= 2.平均存货额= 采购部 9 应付账款 周转期间 月度 采购部 10 存货水平 月度 前置时间的销售量+安全存货量+基础存货量 采购部 11 安全存量 月度 日均销量×紧急补货所需的时间 采购部 24.2 配送部关键绩效考核指标 序号 KPI指标 考核周期 指标定义/公式 资料来源 1 配送计划达成率 月/季/年度 配送部 2 管理费用控制率 月度 财务部 3 平均配送费用 月度 财务部 4 平均装卸成本 月/年度 配送部 5 紧急订单响应率 月度 配送部 6 库存盘点 账实相符率 月/年度 配送部 7 货损货差率 季/年度 配送部 8 车船满载率 月度 配送部 9 送货准时率 月/季/年度 配送部 24.3 营运部关键绩效考核指标 序号 KPI指标 考核周期 指标定义/公式 资料来源 1 营业收入 月/季/年度 考核期内全部营业收入总计 财务部 2 营收达成率 月/季/年度 财务部 3 营业成长率 月/季/年度 财务部 4 销售收入 同期增长率 月/季/年度 财务部 5 销售回款率 月/年度 财务部 6 商品回转率 月/年度 指一定金额的库存商品在一定的时间内周转的次数 营运部 7 商品结构优化目标达成率 月/季/年度 商品结构优化目标包括商品结构比率、商品贡献率等 营运部 24.4 收银部经理绩效考核指标量表 被考核人姓名 职位 收银部经理 部门 收银部 考核人姓名 职位 总经理 部门 序号 KPI指标 权重 绩效目标值 考核得分 1 收银差错率 25% 考核期内收银差率控制在%之内 2 收银速度 15% 考核期内收银人员的平均收银速度达到公司要求 3 收银任务达成率 30% 考核期内收银任务达成率达% 4 客户满意度 10% 考核期内客户满意度得分达到分 5 收银机操作 10% 收银人员能熟练操作收银机,相关领导的问卷调查得分的算术平均值达到分以上 6 服务技能 5% 收银部门服务技能良好,接受调研的客户对客服部工作满意度评分的算术平均值达到分以上 7 员工技能 培训与管理 5% 考核期内员工绩效考核评分达到分以上 本次考核总得分 考核 指标 说明 被考核人 考核人 复核人 签字: 日期: 签字: 日期: 签字: 日期: 24.5 防损部经理绩效考核指标量表 被考核人姓名 职位 防损部经理 部门 防损部 考核人姓名 职位 总经理 部门 序号 KPI指标 权重 绩效目标值 考核得分 1 防损计划达成率 20% 考核期内防损计划达成率100%完成 2 商品损耗率 25% 考核期内商品损耗率控制在%之内 3 失窃事件次数 5% 考核期内失窃事件次数控制在次以内 4 突发事件 处理及时率 15% 考核期内突发事件处理及时率控制在%之内 5 防损的投 资回报率 5% 考核期内防损的投资回报率达% 6 损耗金额 15% 考核期内损耗金额控制在元之内 7 防损技术运用 10% 考核期内防损技术运用合理,领导满意度调查问卷得分在分以上 8 员工管理 5% 考核期内员工绩效考核评分达到分以上 本次考核总得分 考核 指标 说明 被考核人 考核人 复核人 签字: 日期: 签字: 日期: 签字: 日期: 24.6 商场超市绩效考核制度 制度名称 商场超市绩效考核制度 受控状态 编 号 第1章 考核的目的 第1条 绩效考核的目的:提升组织运营效能、提高员工工作效率。 第2章 考核的范围 第2条 公司及下属分店。 第3章 定义 第3条 绩效——员工在一定时间和条件下,利用必要的资源为实现预定的工作目标而采取的有效工作行为和实现有效的工作成果,包括工作效果、效率和效益等。 第4条 绩效管理——对员工实施动态指导与管理,以促进其绩效水平的提升与公司发展目标一致的管理过程。 第5条 工作目标——为使工作成果达到规定要求而设定的目标。 第6条 关键绩效指标——决定或密切影响员工实现工作目标的关键工作层面和工作要素。 第7条 绩效标准——界定关键绩效指标的实现程度对工作目标的实现是否有效的规定尺度和衡量标准。 第4章 职责 第8条 总经理 1.制定公司战略发展格局,确定公司保持长期发展的方针、政策、策略和目标。 2.审批公司年度或阶段性经营目标。 3.审批分管副总经理的年度或阶段性工作目标、关键绩效指标及标准。 4.分管副总经理的绩效评估和改进指导工作。 第9条 总经理办公室 1.拟定公司年度或阶段性经营目标。 2.拟定分管副总经理的工作目标、关键绩效指标及标准。 3.审批各部门、分公司、分店的总体工作目标。 4.审批各部门负责人的工作目标、关键绩效指标及标准。 5.审批各级管理人员和重要岗位人员的绩效评估结果。 6.分管副总经理的绩效评估和改进指导工作。 第10条 分管副总经理 1.拟定分管部门的年度或阶段性总体工作目标。 2.拟定分管部门负责人的工作目标、关键绩效指标和标准。 3.审批各级管理岗位的工作目标、关键绩效指标和标准。 4.审核各级管理人员和重要岗位人员的绩效评估结果。 5.部门负责人的绩效评估和绩效改进指导工作。 第11条 各部门、分店负责人 1.拟定管理岗位的年度或阶段性工作目标、关键绩效指标和标准。 2.审批其他工作岗位的工作目标、关键绩效指标和标准。 3.所属员工的绩效评估和改进指导工作。 第12条 各级管理人员 1.拟定管理范围内各工作岗位的工作目标、关键绩效指标和标准。 2.所属员工的绩效评估和改进指导工作。 第13条 员工 1.与主管人员共同拟定所属岗位的工作目标、关键绩效指标和标准。 2.完成设定的目标、绩效指标和标准。 第14条 人力资源部 1.提供有关绩效管理体系相关内容的培训和咨询。 2.协助制定和评估各级工作岗位的工作目标、关键绩效指标和标准。 3.监督绩效管理过程符合规范操作要求。 4.就绩效管理过程的有效性和效率与公司高层保持顺畅沟通。 5.绩效管理过程形成的文件、资料和其他信息的收集、保存和管理。 6.受理绩效投诉。 第5章 考核的程序 第15条 绩效管理原则 1.工作目标及关键绩效指标管理原则。以各层级工作目标为绩效导向,以支持工作目标达成的关键绩效指标的实现程度为绩效评估的重要参数。 2.实效原则。通过绩效管理过程的实施,促成实际工作成果和业绩的实效提升。 3.关键绩效指标设定原则。关键绩效指标的设定来源于财务、顾客、内部经营和学习成长四个方面。 4.职业规划原则。将员工绩效评估和改进提升与其职业生涯规划紧密结合起来。 5.物质激励原则。将员工绩效水平与其工作收入部分挂钩。 第16条 绩效管理手册 1.建立《绩效管理手册》的部门包括: (1)本部各部门; (2)本地分公司; (3)异地分公司、分店各部门。 2.《绩效管理手册》采用活页文件夹的形式,由人力资源部统一制作和发放,各建立部门负责人指定专人领取、记录和管理。 3.《绩效管理手册》的内容包括但不限于: (1)所属部门各岗位的《岗位说明书》; (2)年度或阶段性的《工作目标管理责任书》; (3)“关键绩效指标明细表”; (4)“绩效管理日志”; (5)“绩效面谈(指导)记录表”; (6)“绩效信息(数据)采集表”; (7) 《绩效评估报告》。 4.确保加入《绩效管理手册》中的任何有关信息都是经其直接上级确认和隔级上级承认的。 5.各部门每月25日至30日将《绩效管理手册》送交人力资源部审核检查:本地分店的手册送交人力资源部审查;异地分店的手册送交行政人事部门。 第17条 绩效管理区间 1.完整的绩效管理区间应包含以下内容和阶段。 (1)设定工作目标。 (2)设定关键绩效指标、标准和统计方法。 (3)制订工作计划和进行绩效面谈。 (4)中期改进指导。 (5)绩效评估与面谈。 (6)绩效评估结果输出。 2.设定阶段性绩效管理区间一般不超过半年;设定年度绩效管理区间,应在每个季度终了时进行中期改进指导与修正。 第18条 设立工作目标 1.依据公司经营发展战略,相关管理人员在各管理层面上设定年度或阶段性工作目标。部门的工作目标由部门负责人的直接上级设定;各工作岗位的工作目标由该岗位的直接上级设定。 2.根据不同的工作内容和性质,应拟定合理和适当的工作目标。当业务状况须形成阶段性成果时,应设立阶段性工作目标;当业务状况以年度为总结区间时,应设立年度工作目标。 3.设定年度工作目标或跨季度的阶段性工作目标时,应在每季度对工作目标的实现情况进行评估、检查与修正,以确保目标的达成。 4.设定好的工作目标应与责任人签订“工作目标管理责任书”,经直接上级确认、隔级上级承认后,加入《绩效管理手册》。 第19条 设定关键绩效指标、标准和统计方法 1.设定关键绩效指标和标准的原则 (1)关键绩效指标、绩效标准、测量、统计方法和评估信息收集渠道的确定,由员工与其直接上级共同进行,员工应服从直接上级合理的设定与安排。 (2)设定的关键绩效指标和标准必须能够直接支持工作目标的实现,否则视为无效指标标准。 (3)设定的关键绩效指标和标准必须满足SMART原则。 2.关键绩效指标的设定维度 (1)财务类指标。指从财务管理的角度影响目标达成和绩效水平的指标,可列为但不限于财务类关键绩效指标的包括现金流、投资回报率、销售额、支出费用等。 (2)顾客(含内部顾客)类指标。指从顾客与关联方的角度影响目标达成和绩效水平的指标,可列为但不限于顾客类关键绩效指标的包括服务满意度、工作效率、服务人性化、市场份额等。 (3)内部经营(业务流程)类指标。指从主干业务流程的角度影响目标达成和绩效水平的指标,可列为但不限于内部经营过程类关键绩效指标的包括项目周期、项目开发等。 (4)学习与成长类指标。指从学习与成长的角度影响目标达成和绩效水平的指标,可列为但不限于学习与成长类关键绩效指标的包括培训、奖惩等。 3.设定关键绩效指标应能够直接证实工作目标的达成,即当各项指标达标时,可以确认工作目标达成。管理岗位的关键绩效指标每一维度设定1~3个;其他工作岗位的关键绩效指标每一维度设定1个。 4.设定关键绩效指标后,结合工作目标的可完成情况,应制定出各指标的绩效标准、测量与统计方法和评估信息的收集方。 5.关键绩效指标、标准、测量、统计方法和评估信息收集方确定后,应填报“关键绩效指标明细表”,经员工直接上级确认和隔级上级承认后,加入《绩效管理手册》。 6.公司制订绩效考核计划(一)(见附表)来考核员工绩效中的可量化部分,制订绩效考核计划(二)(见附表)考核员工绩效中的不可量化部分,各个部门和人员可采用其中符合的指标制定相应的考核表进行考核。 第20条 制订工作计划和进行绩效面谈 1.每一绩效管理区间开始时,部门或工作岗位的直接上级应与部门负责人或在岗员工进行绩效面谈,确保员工了解: (1)绩效管理区间和流程; (2)工作目标、关键绩效指标和达标标准; (3)目前的准备状态和可使用资源情况; (4)达成工作目标、关键绩效指标标准必须制订的工作计划。 2.绩效面谈应使直接上级与员工在绩效管理区间内达成工作目标和达到关键绩效指标标准方面双方认可与接受,如有分歧,可围绕上一级工作目标达成的可能性进行协商,协商不成的,上报隔级上级裁定,裁定结果应获得遵守并执行。 3.当员工在达成工作目标、达到关键绩效指标标准方面面临困难时,直接上级应协助其制订完成工作目标的工作计划,并提供必要的帮助和指导。 4.绩效管理面谈结果填报绩效面谈(指导)记录表,经直接上级确认、隔级上级承认后加入绩效管理手册。 第21条 中期改进指导 1.直接上级应密切关注所属部门或员工的绩效水平和工作状况,及时掌握相关信息,记入绩效管理日志。 2.在绩效管理区间内,员工出现无法达成目标和关键绩效指标标准的征兆或工作表象时,直接上级应对其进行中期改进指导。无法达标的因素包括但不限于: (1)能力不足与技能欠缺; (2)客观情况转变,完成工作部门难度加大; (3)个人情况变化。 3.进行中期改进指导的时间一般为每季度末,紧急情况下可随时给予改进指导。 4.进行中期改进指导的方法包括但不限于: (1)直接上级面谈; (2)隔级上级面谈; (3)现场工作指导; (4)修正工作计划; (5)参加培训。 5.中期改进指导的信息与结果应记入绩效面谈(指导)记录表,经该部门或工作岗位的直接上级确认和隔级上级承认后,加入《绩效管理手册》。 6.通过改进指导仍无法达成工作目标、关键绩效指标标准的,经隔级上级批准,直接上级可与员工讨论修改工作目标、关键绩效指标标准,但应确保修改后不影响隔级工作目标的实现。 7.工作目标、关键绩效指标标准须修改的,应重新填写“工作目标管理责任书”和“关键绩效指标明细表”,报经直接上级确认、隔级上级承认。 第22条 绩效评估与面谈 1.绩效管理区间终了时,直接上级对员工的绩效状况进行评估,评估包括但不限于下列内容: (1)工作按计划完成的进度和效果; (2)设定的各项关键绩效指标的达标情况; (3)设定的工作目标的达成情况; (4)其他能够反应绩效水平高低的信息。 2.绩效评估信息的收集、整理与分析 (1)绩效评估信息向关键绩效指标明细表上规定的信息提供方收集,绩效评估信息应经信息提供方的部门负责人签署确认,认可其有效性。 (2)直接上级对收集到的信息进行整理与分析,必要时向人力资源部寻求协助,确定在绩效管理区间内该员工的工作目标、指标标准达成状况。 3.绩效评估等级 (1)优秀——指达成制定的工作目标,达到且超过制定的关键绩效指标标准。 (2)合格——指达成制定的工作目标,达到制定的关键绩效指标标准。 (3)有待改进——指未达成制定的工作目标,个别未达到制定的关键绩效指标标准,通过努力和指导可以达成。 (4)不合格——指未达成制定的工作目标,全部或多数未达到制定的关键绩效指标标准,判断其无法达成。 4.经对绩效信息进行分析后,直接上级形成绩效评估报告,报经员工隔级上级和人力资源部(分店行政人事部门)审核与备案。 5.绩效面谈 (1)绩效评估结果形成并经隔级上级和人力资源部(行政人事部门)审核后,直接上级应尽快安排与员工进行绩效面谈,绩效面谈包括但不限于: ① 工作目标和关键绩效指标的达标评估结果; ② 绩效管理区间内的工作表现优点; ③ 绩效管理区间内的工作表现不足; ④ 工作改进方法、途径和计划。 (2)员工对绩效评估结果有异议的,可向隔级上级或人力资源部(行政人事部门)申诉,获得答复为最终回复。 (3)绩效面谈的信息与结果记入绩效面谈(指导)记录表,经直接上级确认和隔级上级承认后,加入《绩效管理手册》。 第23条 绩效评估结果输出 1.奖惩输出 (1)绩效评估等级评定为优秀的,依据员工基本工资标准,给予0.1~0.3的奖励系数,即奖金=绩效管理区间内员工的月基本工资总额×奖励系数。 (2)绩效评估等级评定为合格的,全额发放工资总额。 (3)绩效评估等级评定为有待改进的,依据员工基本工资标准,减发0.1系数的工资。即减发金=绩效管理区间内员工的月基本工资总额×减发系数。 (4)绩效评估等级评定为不合格的,如预计在下一绩效管理区间内可以改善,则依据员工基本工资标准,减发0.2~0.3系数的工资;如预计不可改善或绩效水平过低的,给予调整岗位或辞退处理。 2.规划输出 用于制定下一绩效管理区间工作目标、关键绩效指标、标准和工作计划时参照使用。 第24条 其他规则 1.绩效管理区间的间隔时间最多不超过两周,逾期而未形成的,由员工隔级上级向公司人力资源部做出详细解释,无合理理由的,将对隔级上级按二级处罚执行罚款并限令形成。 2.绩效管理区间内,出现下列情况的,将对责任方直接上级处以月工资总额的20%罚款,不能改善或情节严重的,给予调整岗位或辞退处理: (1)关键绩效指标的设定不能促成工作目标达成的,员工直接上级不能向公司人力资源部做出合理、详细解释的; (2)绩效评估信息收集方不能提供准确信息的,直接上级不能向公司人力资源部做出合理、详细解释的; (3)员工在绩效管理区间内发生严重工作失误和造成严重工作事故的。 第25条 记录 1.《工作目标管理责任书》、关键绩效指标明细表、绩效管理日志、绩效面谈(指导)记录表、绩效信息(数据)采集表由各部门、分店保留三年。 2.绩效评估报告一式两联,分别由各部门、分店和人力资源部保留三年。 附表 绩效考核计划(一) 定量指标 指标说明 收益率 指标 资本周转率 1.计算公式:资本周转率= 2.分析:比率越高,表示资本经营效率越高;比率越低,表示资本经营效率越低 存货周转率 1.计算公式:存货周转率= 2.分析:比率越高,表示经营效率越高或存货管理越好;比率越低,表示经营效率越低或存货管理越差 存货周转期间 1.存货周转期间= 2.期间越长,表示经营效率越低或存货管理越差;期间越短,表示经营效率越高或存货管理越好 销货毛利率 1.计算公式:销货毛利率= 2.比率越高,表示获利的空间越大;比率越低,表示获利空间越小 配送中心 退货率分析 1.计算公式:配送中心退货率= 2.比率越高,表示存货管理控制越差;比率越低,表示存货管理控制越好 销货净利率 1.计算公式:销货净利率=×100% 2.比率越高,表示净利率越高;比率越低,表示净利率越低 应付账款 周转期间 1.计算公式:应付账款周转期间=(应付账款+应付票据)÷进货净额/360 2.期间越长,表示免费使用厂商信用的时间越长;期间越短,表示免费使用厂商信用的时间越短 人事费用率 1.计算公式:人事费用率=×100% 2.比率越高,表示员工创造的营业额越低或人事费用越高;比率越低,表示员工创造的营业额越高或人事费用越低 广告费用率 1.计算公式:广告费用率=×100% 2.比率越高,表示广告所创造的营业额越低;比率越低,表示广告所创造的营业额越高 租金费用率 1.计算公式:租金费用率=×100% 2.比率越高,表示地点选择不佳;比率越低,表示地点选择越佳 营业费用率 1.计算公式:营业费用率=×100% 2.分析:比率越高,表示营业费用支出之效率越低;比率越低,表示营业费用支出之效率越高 收益率 指标 损益平衡点 1.计算公式:损益平衡点=×100% 2.分析:损益平衡点越低,表示获利时点越快;损益平衡点越高,表示获利时点越慢 损益平衡点与销货额比 1.计算公式:损益平衡点与销货额比=×100% 2.分析:比率若小于1,表示有盈余,比率越小,盈余越多;比率若大于1,表示有亏损,比率越大,亏损越多 经营安全力 1.计算公式:经营安全力=1- 2.分析:点数越高,表示获利越多;点数越低,表示获利越少 投资报酬率 1.计算公式:投资报酬率=×100% 2.分析:比率越高,表示资本产生的净利越高;比率越低,表示资本产生的净利越低 品效 1.计算公式:品效=×100% 2.分析:品效越高,表示商品开发及淘汰管理越好;品效越低,表示商品开发及淘汰管理越差 面积效率 1.计算公式:面积效率=×100% 2.分析:面积效率越高,表示卖场(全场)面积所创造的营业额越高;面积效率越低,表示卖场(全场)面积所创造的营业额越低 人时生产率 1.计算公式:人时生产率=×100% 2.分析:人时生产率越高,表示人员工作效率越好;人时生产率越低,表示人员工作效率越差 来客数 1.计算公式:来客数=收据(发票)数目 2. 分析:来客数越高,表示客源越广;来客数越低,表示客源越窄 客单价分析 1.计算公式:客单价= 2. 分析:客单价越高,表示一次平均消费额越高;客单价越低,表示一次平均消费额越低 交叉比率 1.计算公式:交叉比率=毛利率×存货周转率 2. 分析:交叉比率越高,表示越是利润所在;交叉比率越低,表示越不是利润所在 大分类 构成比 1.计算公式:大分类构成比=×100% 2.分析:比率越高,此大分类产品所占销售份额越高;比率越低,此大分类产品所占销售份额越小 人员安全力分析指标 人员流动率 1.计算公式:人员流动率= 2. 分析:比率越高,表示人事越不稳定;比率越低,表示人事越稳定 生产率 分析指标 平均每人 营业收入 1.计算公式:平均每人营业收入=×100% 2. 分析:比率越高,表示员工绩效越高;比率越低,表示员工绩效越低 员工生产力 1.计算公式:员工生产力= 2. 分析:比例越高,表示员工生产力越高;比例越低,表示员工生产力越低 卖场使用率 1.计算公式:卖场使用率=×100% 2. 分析:比率越高,表示使用率越高;比率越低,表示使用率越低 人员守备率 1.计算公式:人员守备率=×100% 2. 分析:比率越高,表示每人负责面积数越多;比率越低,表示每人负责面积数越少 劳动分配率 1.计算公式:劳动分配率=×100% 2. 分析:比率越高,表示员工创造的毛利越低;比率越低,表示员工创造的毛利越高 成长达 成率 分析指标 营收达成率 1.计算公式:营收达成率=×100% 2. 分析:比率越高,表示经营绩效越好;比率越低,表示经营绩效越差 毛利达成率 1.计算公式:毛利达成率=×100% 2. 分析:比率越高,表示经营绩效越高;比率越低,表示经营绩效越低 营业净利 达成率 1.计算公式:营业净利达成率=×100% 2. 分析:比率越高,表示经营绩效越高;比率越低,表示经营绩效越低 费用达成率 1.计算公式:费用达成率=×100% 2. 分析:比率越高,表示实际费用越高;比率越低,表示实际费用越低 营业成长率 1.计算公式:营业成长率= 2. 分析:比率越高,表示成长性越高;比率越低,表示成长性越低 毛利成长率 1.计算公式:毛利成长率= 2. 分析:比率越高,表示毛利成长性越高;比率越低,表示毛利成长性越低 净利成长率 1.计算公式:净利成长率= 2. 分析:比率越高,表示净利成长性越高;比率越低,表示净利成长性越低 绩效考核计划(二) 定性指标 指标说明 报告提交 1.在规定的时间内将相关报告交到指定处,加1分,否则记0分 2.报告的质量评分为2分,达到此标准者,加1分,否则记0分 制度执行 每违规一次,该项扣1分 团队协作 因个人原因而影响整个团队工作的情况出现一次,扣除该项2分 专业知识 1.了解防损基本知识与技能 2.熟悉防损基本知识与技能 3.熟练掌握本岗位所具备的专业知识,但对其他相关知识了解不多 4.熟练掌握防损业务知识及其他相关知识 分析判断能力 1.较弱,不能及时地做出正确的分析与判断 2.一般,能对问题进行简单的分析和判断 3.较强,能对复杂的问题进行分析和判断,但不能灵活运用到实际工作中来 4.强,能迅速地对客观环境做出较正确的判断,并能灵活运用到实际工作中,取得较好的销售业绩 员工出勤率 1.员工月度出勤率达到100%,得满分;迟到一次扣1分(3次及以内) 2.月度累计迟到三次以上者,该项得分为0 日常行为规范 违反一次,扣2分 责任感 1.工作马虎,不能保质保量地完成工作任务且工作态度极不认真 2.能自觉地完成工作任务,但对工作中的失误有时推卸责任 3.能自觉地完成工作任务且对自己的行为负责 4.除了做好自己的本职工作外,还主动承担公司内部额外的工作 服务意识 出现一次客户投诉,扣2分 相关说明 编制人员 审核人员 批准人员 编制日期 审核日期 批准日期 24.7 商场防损部绩效考核制度 制度名称 商场防损部绩效奖励制度 受控状态 编 号 第1章 总则 第1条 为加强商品的损耗管理,减少商品的损耗,特制定本制度。 第2条 本规定适用于本商场各部门商品损耗的管理。 第3条 商品损耗是指商品账面库存额(会计存货账总金额)与实际库存额之间的差额。 第2章 适用范围 第4条 本方案主要适用于对商场防损人员的考核,考核期内累计不到岗时间(包括请假或其他各种原因缺岗)超过三分之一的人员不参与考核。 第3章 考核周期 第5条 月度考核即每月进行一次,考核防损人员当月的工作情况。考核时间为下月5日~10日。 第6条 季度考核即每季度进行一次,考核防损人员本季度的工作情况。考核时间为下级度首月的5日~10日。 第4章 考核机构 第7条 防损人员考核标准的制定、考核和奖惩的归口管理部门是人力资源部。 第5章 绩效考核的内容和指标 第8条 对防损人员的月度考核主要包括工作绩效、工作能力、工作态度三部分内容。其权重分别设置为:工作绩效60%;工作能力30%;工作态度10%;其具体评价标准如下表所示。 防损人员月度绩效考核表 考核 项目 考核指标 权重 评价标准 评分 工作绩效 定量指标 任务达成率 25% 1.计算公式: 2.考核标准为100%,每低于5%,扣除该项1分 商品损耗率 15% 1.计算公式: 2.商品损耗率为企业年初计划值,每高于0.5%,扣除该项2分 损耗金额 10% 损耗金额考核标准为企业年初规定值,每高于0.5%,扣除该项2分 防损的投 资回报率 10% 1.计算公式: 2.防损的投资回报率为企业年初计划值,每低于0.5%,扣除该项2分 定性指标 报告提交 4% 1.在规定的时间之内将相关报告交到指定处,加1分,否则记0分 2.报告的质量评分为2分,达到此标准者,加1分,否则记0分 制度执行 3% 每违规一次,该项扣1分 团队协作 3% 因个人原因而影响整个团队工作的情况出现一次,扣除该项2分 工 作 能 力 专业知识 10% 1.了解防损基本知识与技能 2.熟悉防损基本知识与技能 3.熟练掌握本岗位所具备的专业知识,但对其他相关知识了解不多 4.熟练掌握防损业务知识及其他相关知识 分析判断能力 10% 1.较弱,不能及时地做出正确的分析与判断 2.一般,能对问题进行简单的分析和判断 3.较强,能对复杂的问题进行分析和判断,但不能灵活运用到实际工作中来 4.强,能迅速地对客观环境做出较正确的判断,并能灵活运用到实际工作中,取得较好的销售业绩 工 作 态 度 员工出勤率 2% 1.员工月度出勤率达到100%,得满分,迟到一次扣1分(3次及以内) 2.月度累计迟到三次以上者,该项得分为0 日常行为规范 2% 违反一次,扣2分 责任感 3% 1.工作马虎,不能保质保量地完成工作任务且工作态度极不认真 2.能自觉地完成工作任务,但对工作中的失误有时推卸责任 3. 能自觉地完成工作任务且对自己的行为负责 4.除了做好自己的本职工作外,还主动承担公司内部额外的工作 服务意识 3% 出现一次客户投诉,扣2分 第9条 为鼓励先进,有下列表现之一者,本部门将予以奖励或作为晋升的参考,其作为加分项目统计到防损人员绩效考核总得分中。 1.对商场的防损及安全管理工作有重大贡献者,根据情况加3~10分。 2.拾到顾客钱财上缴者,根据情况加1~5分。 3.如实举报员工违章乱纪者,根据情况加1~5分。 4.向本部门提出良好建议,该建议被采纳者,根据情况加1~3分。 5.为保护商场声誉和财产,勇于同不法分子做斗争者,根据情况加5~10分。 第6章 考核实施程序 第10条 由人力资源部安排向防损人员发放“绩效考核表”进行评估。 第11条 考核期结束后的第3个工作日,人力资源部完成考核表的统一汇总,并发给防损人员本人进行确认,确认工作必须在考核期结束后的第5个工作日完成。 第12条 考核期结束后的10个工作日内,人力资源部完成个人考核表的汇总统计,将个人考核结果发给其上级主管,将整体统计表提交总经理和财务部门。 第7章 考核结果的运用 第13条 根据防损人员的年度绩效考核的总得分,企业对不同绩效的防损人员进行薪资的调整,具体调整方案如下表所示。 防损人员考核结果的运用 考核得分 薪资调整 90分(含)以上 基本工资×1.2 80分(含)~90分 基本工资×1 60分(含)~80分 基本工资×0.9 60分以下 基本工资×0.8 相关说明 编制人员 审核人员 批准人员 编制日期 审核日期 批准日期
展开阅读全文

开通  VIP会员、SVIP会员  优惠大
下载10份以上建议开通VIP会员
下载20份以上建议开通SVIP会员


开通VIP      成为共赢上传

当前位置:首页 > 管理财经 > 绩效管理

移动网页_全站_页脚广告1

关于我们      便捷服务       自信AI       AI导航        抽奖活动

©2010-2026 宁波自信网络信息技术有限公司  版权所有

客服电话:0574-28810668  投诉电话:18658249818

gongan.png浙公网安备33021202000488号   

icp.png浙ICP备2021020529号-1  |  浙B2-20240490  

关注我们 :微信公众号    抖音    微博    LOFTER 

客服