收藏 分销(赏)

钻孔灌注桩技术安全交底.doc

上传人:w****g 文档编号:9316751 上传时间:2025-03-21 格式:DOC 页数:13 大小:518.54KB 下载积分:8 金币
下载 相关 举报
钻孔灌注桩技术安全交底.doc_第1页
第1页 / 共13页
钻孔灌注桩技术安全交底.doc_第2页
第2页 / 共13页


点击查看更多>>
资源描述
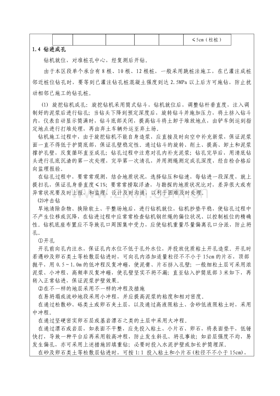
安全、技术交底记录 编号: 工程名称 施工单位 交底提纲 1、重要施工措施 1.1 施工准备 根据施工现场的实际状况,本区段重要采用冲击钻施工,旋挖钻钻配合。 首先按照基线控制网及桥墩设计坐标,采用全站仪或GPS精确放出桩位;必须通过一定的硬化处理,防止钻机倾斜。 1.2 护筒埋设 本工程灌注桩采用δ=8mm壁厚的钢护筒(直径比冲击钻头大40cm,长3~10m),采用人工配合小型挖机挖孔,埋设于密实土质中,埋设时,护筒口高出地面30cm,护筒底应埋设在结实的土层中,埋深不能不不小于1m,护筒中心应与测量标定的桩位中心重叠,其偏差不不小于5cm,护筒沉放到位后进行桩位复测和桩机就位,应及时加固,控制护筒垂直度≤1%,以防在成孔过程中发生偏位或倾斜等事故。 1.3 泥浆池开挖、泥浆制备及控制指标 (1) 泥浆池开挖 泥浆池布置在两墩中间,采用机械开挖。 (2) 泥浆制备 泥浆制备选用优质膨润土和碱按一定比例加水拌和,施工时为了增大泥浆比重,可加入优质粘土。经沉淀后循环再运用的泥浆其比重、粘度、含砂率等指标必须满足有关规定规定。针对本工程地质状况,为防止坍孔事故的发生,泥浆比重设计为1.1~1.3。 (3) 泥浆控制指标 泥浆检测原则 泥浆比重 粘稠度 含砂率 PH值 沉渣厚度 钻孔中 1.1~1.3 19s~22s ≤4% ≥6.5 / 清孔后 1.03~1.10 17s~20s ≤2% ≥6.5 ≤20cm(摩擦桩) ≤5cm(柱桩) 1.4 钻进成孔 钻机就位,对准桩孔中心,经复测后开钻。 由于本区段单个承台有8根、10根、12根桩,一般采用跳桩法施工,在已灌注成桩邻近桩位钻孔时,要等到已灌注钻孔桩混凝土强度到达2.5MPa以上后方可施钻,防止扰动相邻已施工的钻孔桩。 (1) 旋挖钻机成孔:旋挖钻机采用筒式钻斗,钻机就位后,调整钻杆垂直度,注入调制好的泥浆后进行钻孔;当钻头下降到预定深度后,旋转钻斗并施加压力,将土挤入钻斗内,仪表自动显示筒满时,钻斗底部关闭,提高钻斗将土卸于堆放地点,由铲车倒运到指定地点进行打堆处理,再由弃土车辆外运至弃土场。 钻机施工过程中,由于旋挖钻机不能自身造浆,应直接及时向空中补充新浆,保证泥浆面一直不得低于护筒底部,保证孔壁稳定性。通过钻斗的旋转、削土、提高、卸土和泥浆撑护孔壁,反复循环直至成孔;钻孔过程中注意对孔内补充泥浆;钻孔完毕后,用清底钻头进行孔底沉渣的第一次处理,完毕第一次清孔,并用测绳测定成孔深度,经自检合格后向监理报验。 在钻孔过程中,要常常观测,结合地质状况,选择钻压和钻速,每钻进一段深度,就上提扫孔,保证孔身垂直度≤1%;要常常捞取浮渣,与勘探的地质状况比对,差异很大或有异常状况要及时上报,和监理、设计及时沟通,以利于困难及时处理。 ⑵冲击钻 旱地清除杂物、换除软土、平整场地后,进行钻机就位,钻机抄垫平稳,使钻孔过程中不产生位移或沉降,在钻进过程中应常常检查钻机钢丝绳的偏位状况、以控制桩位的精确性。钻机底座布置应不导致孔口周围集中受力,应使钻机重量尽量偏离孔口分派,防止坍孔。 ①开孔 开孔前向孔内注水,保证孔内水位不低于孔外水位,并投放优质粘土开孔造浆。开孔时若遇砂及卵石类土等松散层钻进时,可向孔内添加适量粒径不不小于15cm的片石,顶部抛平,用0.5~1.0m的低冲程反复冲砸,使泥膏、片石挤入孔壁;一般细粒土层可采用浓泥浆、小冲程、高频率反复冲砸,使孔壁坚实不坍不漏;直至钻入护筒底部3米如下,再转入正常钻进,保证泥浆护壁效果。 ②在不一样的地层采用不一样的冲程及措施 在易坍塌或流砂地段采用小冲程,并应提高泥浆的粘度和相对密度。 在通过松散砂、砾类土或卵石夹土层,以及通过高液限粘土、含砂低液限粘土时,采用中冲程。 在通过坚硬密实卵石层或基岩漂石之类的土层中采用大冲程。 在通过漂石或岩层,如表面不平整,应先投入粘土、小片石、卵石,将表面垫平,低锤快打,导致一种平台后再采用较高冲程,防止发生斜孔、坍孔事故;如岩层强度不均,易发生偏孔,亦可采用上述措施回填重钻;必要时投入水泥护壁或加长护筒埋深。 在砂及卵石类土等松散层钻进时,可按1:1 投入粘土和小片石(粒径不不小于15cm),用冲击锥以小冲程反复冲击,使泥膏、片石挤入孔壁。必要时须反复回填反复冲击2~3次。若遇有流砂现象时,宜加大粘土减少片石比例,力争孔壁坚实。 当通过含砂低液限粘土等粘质土层时,因土层自身可造浆,应减少输入的泥浆稠度,并采用0.5m 的小冲程,防止卡钻、埋钻。 ③泥浆制备 孔内投放优质粘土造浆,泥浆性能指标规定如下: 孔底泥浆比重不适宜不小于:砂黏土为1.3;大漂石、卵石层为1.4;岩石为1.2。 黏度:一般地层16~22s,松散易坍地层19~28s。 含砂率:新制泥浆不不小于4%。 胶体率:不不不小于95%。 PH值:应不小于6.5。 ④施工中,采用泥浆正循环排碴,在出浆口处采用人工清渣。 ⑤钻进中注意事项 为防止由于冲击振动导致邻孔孔壁坍塌或影响邻孔已浇筑混凝土强度,应待邻孔混凝土强度到达2.5Mpa后方可开钻。 停钻后再钻时,钻机应由低冲程逐渐加高到正常冲程。 钻头直径磨耗不应超过1.5cm,应常常检查,及时用耐磨焊条补焊。为防止卡钻,一次补焊不适宜过多,且补焊后在原孔使用时,宜先用低冲程冲击一段时间,方可用较高冲程钻进。 钻进过程中,应勤松绳和适量松绳,不得打空锤。一般在松软土层每次可松绳5~8cm,在密实坚硬土层每次可松绳3~5cm。 钻孔时须及时对钻渣作取样分析,判明土层,并填写钻孔桩进度登记表,一般每1~2m运用取渣筒取样,样品寄存于渣袋留作记录,碰到岩层变化时0.5m取一次,查对设计地质资料,当与地质剖面图严重不符时,应及时上报。 当孔内泥浆含碴量增大,钻进速度减慢时,应及时清渣或进行投泥换浆。 在钻孔桩施工过程中,对沉淀池中沉渣及浇筑混凝土时溢出的废弃泥浆随时清理,严防泥浆溢流,并用汽车弃运至指定地点倾泄,严禁就地弃渣,污染周围环境。 1.5 终孔、清孔 钻孔深度到达设计规定后,对孔深、孔径、孔位、孔形等进行检查,填写终孔检查证,经监理工程师签证承认后,进行孔底清碴和灌注水下砼准备工作。 当钻进至设计标高或到达规定岩层后报请监理工程师终孔,并进行终孔检查,作好记录,进行清孔作业。为精确鉴定孔底碴与否清完,还需用一种带钎的测锤和平底测锤两次测孔,若两次测孔深度相似并与终孔数字相符时测证明孔碴已清理洁净,否则还需继续清至到达规定,本区段设计容许沉碴厚度不得不小于20cm,柱桩不不小于5cm,严禁用超钻的措施替代清孔。 钻孔桩终孔后采用换浆法进行清孔。清孔后的沉碴要满足设计规定,经监理工程师签认后灌注水下砼。 钻孔桩成孔偏差及检测措施 序号 检测项目 容许偏差 检查措施 1 孔径 不不不小于设计孔径 检孔器 2 孔深 摩擦桩 不不不小于设计孔深 测量检查 3 柱桩 不不不小于设计孔深,并进入设计土层 测量检查 4 孔位中心 群桩 ≤100mm 测量检查 5 倾斜度 直桩 ≤1%孔深 吊线和测量检查 6 浇筑前沉渣厚度 摩擦桩 ≤200mm 测量检查 7 柱桩 ≤50mm 测量检查 1.6 钢筋笼加工与吊放 钢筋笼加工采用长线法施工,钢筋笼分节加工制作,顶笼和中笼为原则长度,底笼为调整节,钢筋笼运送到现场后采用螺纹套筒连接。 (1)钢筋笼在钢筋胎膜上加工,在预先弯制好的加强筋圆圈上,等距离的画好主筋的间距,主筋的间距必须至少采用2个间距定型固定架来进行固定,严禁人工手扶固定间距,保证其主筋和箍筋的轴线、平顺度和间距符合设计和规范误差规定;布设加强筋应按施工图纸操作(每2米一道)。 (2)钢筋笼制作时,在相邻两节钢筋笼对应的钢筋上用油漆做出通长接地标识。 (3)钢筋笼加工要保证主筋位置精确,并在钢筋笼外侧安装与桩身同标号的垫块作为钢筋保护层,每隔2m设一层,每层均布4个,梅花状布置,沿桩径均匀分布。垫块厚度为7cm,垫块采用与桩身同标号的C40混凝土制作。 (4)箍筋:加强箍筋制作要按图纸尺寸制作、加工机械要合理布置,整洁一至;成品堆放要固定区域摆放整洁;螺旋箍筋应加工成圈,(加强区每10㎝一道,一般区域每20㎝一道)误差应控制在规范许可范围内;本工程采用螺旋箍筋,首先调直钢筋,再盘好待用。 (5)注意要点: 按设计构造图及规范规定加工钢筋笼,计算拼接长度;主筋采用闪光对接焊;顶笼处端部弯钩要规范化,沉放时要垂直慢放,防止破坏孔壁。 钢筋弯曲半径规定 主筋连接时,同一断面内的钢筋接头不得超过主筋总数的50%,两个接头的间距不不不小于主筋直径35d范围且不不不小于500mm。 钢筋笼下放前运用检孔器检查桩径及垂直度。钢筋笼吊装时配置专用托架,平板车运至现场,在孔口运用16t以上汽车吊吊放;下放前检查钢筋笼垂直度,保证上、下节钢筋笼对接时中心线保持一致;入孔后不适宜左右旋转,渐渐下放并严防孔口坍塌,严禁猛提猛落和强制下落;钢筋笼安装就位后立即将钢筋笼中4根加长主筋与钢护筒顶部焊接固定,防止混凝土浇筑过程中钢筋骨架上浮。 对接规定施工队配置足够纯熟的操作工和足够的设备,保证在2小时内完毕安装;为成孔节省时间,防止沉渣过多或缩径。 ⑹钢筋偏差 加工偏差 名称 容许偏差(mm) 受力筋全长 ±10 晚起钢筋弯折位置 20 箍筋内净 ±3 钢筋笼入孔后,定位要精确,固定要牢固:平面位置偏差不不小于5cm,底面高程偏差不不小于±10cm。 1.7 水下砼浇筑 在钢筋笼吊装完毕后,应立即组织导管安装;导管采用直径为250mm的迅速卡口垂直提高,原则分节长2m,顶节采用1m和1.5m调整,最下节长不小于4m;导管制作要结实、内壁光滑、顺直、无局部凹凸;各节导管内径大小一致,偏差≯±2mm;导管运至现场后,使用前应事先进行水密性试验,试验压力位孔底净水压力的1.5倍,合格后方能使用;导管安装时要放设密封圈,拧紧箍圈;下放过程中保持导管位置居中,轴线顺直,逐渐沉放,防止卡挂钢筋笼和碰撞孔壁;浇筑首盘混凝土时,导管底部至孔底距离控制在35~40cm。 浇筑水下混凝土必须做好充足的准备工作,配置足够备用应急设备和材料,保证浇筑水下混凝土时间≯8小时,必要时在混凝土内掺入缓凝剂以保证工程质量。 浇筑水下混凝土之前,再次检测孔底泥浆沉淀厚度,如沉碴厚度不小于规定(摩擦桩20cm,柱桩5cm)时,对孔内进行二次清孔,保证孔底沉碴厚度符合规定规定。 首盘混凝土需用量由计算确定,保证首批混凝土浇筑后导管埋入混凝土中的深度≮1m,并能填充导管底部间隙。在整个砼浇筑时间内,导管口应埋入混凝土内1~3m, 罐采用大储料斗,最小容量参照下图和下列公式计算。 V≥πd2 h1/4+πD2 HC/4 V—首批砼所需数量,m3 h1—井孔砼面高度到达Hc时,导管内砼柱平衡导管外水 (或泥浆)压所需要的高度,即h1≥Hwrw/rc,m Hc—灌注首批砼时所需井孔内砼面至孔底的高度, Hc=h2+h3,m Hw—井孔内砼面以上水或泥浆深度,m D—井孔直径,m d—导管内径,m rw, rc—水泥浆,砼的容重 h2—导管初次埋深(h2 ≥1m),m h3—导管底端至钻孔底间距,约0.4m。 砼浇筑过程中,应尤其注意混凝土面抵达钢筋笼底标高位置时的操作,当混凝土面靠近钢筋笼底时应保持较大的埋管深度;放慢浇筑进度,以减少混凝土向上的冲击力,当混凝土面超过钢筋笼底2m左右,应减少导管的埋深,使导管底口处在钢筋笼底标高附近,并加紧浇筑速度,以增长钢筋笼的埋深;当混凝土面高于钢筋笼底2~4m后即可正常浇筑。 常常量测孔内混凝土面的上升高度,并适时缓慢平稳提高,逐层迅速拆卸导管,并在每次起升导管前,探测一次管内混凝土面高度;混凝土浇筑开始后,应迅速持续进行,不得中断;最终拔管时注意提拔及反插,保证桩芯混凝土密实度。 混凝土浇筑标高比设计标高高出1m左右,多出部分在承台施工前凿除,保证桩头无松散层。 1.8 导管拆、拔控制 这是至关重要的环节,导管的拆拔,要保证导管埋深2~6m左右,要以实测砼面高度与理论方量计算高度项对比,综合导管各节拼接长度来确定拆拔导管的节数及长度,严禁超拔现象发生,严防断桩发生。 导管长度及拼接要结合桩长,合理搭配导管的长短节,尤其是顶部的短节要合理,以便导管拆除。 注意:本桥桩基长度较短,桩头5米左右范围混凝土轻易出现疏松,因此应当加高导管长度,并配置振捣棒,保证所有桩基为I类桩。 1.9检孔器制作 灌注桩检孔器须按如下规定进行加工: (1)外径:比钢筋笼直径大100mm且不不小于钻头直径; (2)长度:按照设计桩径的4倍加工; (3)加强圈每1.5米设置一道; (4)材料:采用Φ20圆钢制作; (5)工艺:采用焊接制作,焊接缝要饱满,牢固,保证使用时不变形不脱焊。 如图所示: 探孔器制作图 1.11桩基综合接地 每根桩钢筋笼制作时,必须对通长接地钢筋用红油漆或钢筋头焊接做出标识,以利于后续承台综合接地施工时识别;接地系统电阻不不小于1Ω。 2、常见事故的防止及处理 2.1桩位偏差 在动工前用测量仪器对甲方提供的控制点进行认真复核,经确认无误后引出控制点,在场地周围建立控制网,其中永久性控制点不得受到施工干扰,对临时性控制点必须常常校核,桩孔定位必须严格遵照下列程序:计算→复核→测量,每道工序由专人负责复核检查,实行签字通过制度,在钻机开钻之前,由测量施工员使用全站仪进行放样,护筒偏差必须不不小于20mm。 2.2偏孔事故 事故原因:场地不坚实、不水平,地表循环不科学,钻机安装不水平(或在施工时出现歪斜)、天车与孔口中心不在一直线上,钻机运转中振动过大,主杆没有导正,摆动过大,钻具刚性小,加之钻进中转速过快,钻压大且不均匀,人为导致孔径不规则,换层、换径或碰到较大坚硬障碍物。 根据以上多种原因,应当在施工中加以防止,一旦出现偏孔现象,应当运用翼片较多的扫孔钻头慢转,从偏斜处上方往下反复多次扫孔,或者直接使用筒状钻头加以修正,向孔内回填黏土,捣实后重新缓慢钻进。 2.3塌孔 导致塌孔的重要原因: (1)护筒周围未用粘土紧密填封或护筒埋深不满足规定; (2)在松散粉沙土或流沙中钻孔时,进尺速度过快; (3)护筒内水头不满足规定或泥浆比重太小; (4)放钢筋骨架时碰撞护筒及孔壁。 防止措施及处理措施: 钻孔中发生坍孔后,应查明原因和位置,进行分析处理。坍孔不严重时,可采用加大泥浆比重、加高水头、埋深护筒等措施后续钻进;坍孔严重时,回填重新钻孔。冲击法钻孔时,可投黏土块夹小片石,用低锤冲击将黏土块和小片石挤入孔壁控制坍孔。 在松散粉沙土或流沙中钻孔时,应控制进尺速度,选用较大相对密度、黏度、胶体率的泥浆或高质量的泥浆。 发生孔口坍塌时,可立即拆除护筒并回填钻孔,重新埋设护筒再钻。 如发生孔内坍塌,判明坍塌位置,回填砂和黏质土混合物到坍孔处以上1m~2m,如坍孔严重时应所有回填,待回填物沉积密实后再进行钻进。 施工时需控制泥浆比重,必要时采用化学浆护壁,护筒的埋设应满足规定,清孔时要注意泥浆的比重,同步合理安排尽量缩短与浇注砼之间的时间间隙。 2.4堵管事故 根据以往施工经验结合本工程实际状况,导致堵管原因也许会有如下几种: (1)导管原因:导管内壁不洁净,导致混凝土在下降过程中局部受阻,或由于导管接头处在不完全密封,导致管内进水而使混凝土局部离析,或者导管因变形导致垂直度无法保证; (2)初灌量原因:初灌量过大或过小,过大则也许导致导管底节爆开,过小则导致导管脱离混凝土面,使泥浆反压管内; (3)泥浆原因:泥浆比重过大,增长导管底部反压力,使管内混凝土无法正常压出; (4)混凝土质量原因:混凝土制作时搅拌时间不够,导致混凝土和易性减少,严重导致混凝土在管内离析,或在运送中振动离析; (5)粗骨料原因:由于卵石级配不符合施工规定或夹杂粒径较大的杂物; (6)埋管原因:埋管过深导致混凝土面混凝土初凝,埋管过浅在浇筑过程中,也许导致脱管,使泥浆与砂浆混合物反压入管内; (7)操作原因:导管没有位于钻孔中央,以致在操作过程中,不慎将导管底部插入孔壁; (8)其他原因:如孔口杂物不小心掉入导管内,或有水掉入导管内,或大斗出口处被堵住; 事故处理措施:提高导管2m 左右,在孔口板上上下振动,让混凝土在其自重力作用下压出导管,或使用高频振动器安顿在导管顶部,启动振动器可以使管内混凝土因振动液化原理而压出导管。以上措施无法处理,证明导管被堵严重,应立即提离混凝土面,采用球内胆止水,重新下导管及安装大斗浇入混凝土。在两混凝土面交接处反复捣插,使其混合均匀,重新浇入混凝土强度等级应提高一级。该措施应当在孔内混凝土初凝时间不到方可使用,并作好浇筑记录。 2.5浮笼或掉笼事故 浮笼原因: 导管埋深过大是浮笼的重要原因,混凝土浇筑期间,当混土浇筑面靠近钢筋笼底部时,要严格控制混凝土的浇筑速度,一定要慢慢浇筑,严禁抖管,待确认混凝土面高于钢筋笼底部4~5米、确认导管底部高出钢筋笼笼底标高2米以上再恢复至正常浇筑速度。 泥浆比重过大或泥浆中含砂率过大也会导致浮笼,由于导管接头法兰外突,故在提管过程也会导致浮笼,此时应顺时针旋转导管,让钢筋笼自动脱离法兰。 掉笼原因: 一种原因是孔口吊筋固定不牢固;另一种由于在浇捣混凝土过程中,由于下插导管时碰到笼壁,使钢筋笼下掉,再有一种是由于地坪标高或吊筋长度计算错误而导致掉笼。 2.6断桩、夹泥、夹心事故 该事故在施工过程中须严格严禁,故从如下几方面加以防止: (1)浇筑混凝土应及时持续,中途停止时不适宜超过30min。 (2)二次清孔时孔内沉渣须清理洁净,同步泥浆比重应调到1.2 如下。 (3)质量不合格的混凝土不容许浇入孔内,应退回。 (4)在浇筑结束后,应注意假灌现象,严禁距混凝土面4~6m 处混凝土与浮浆混合,并运用导管自身反复捣插。 (5)在提高导管前,用测绳吊测锤(测绳下端的测锤重3.5kg,锤底直径约13~15cm,测绳应常常校核,以保证精确。测定混凝土表面标高,根据已拆卸管的长度推算导管的埋管深度,确定导管提高后的导管埋深满足最小埋管深度规定。 3、施工验收原则 3.1 验收有关参照规范 《铁路桥涵工程施工质量验收原则》、《铁路混凝土工程施工质量验收补充原则》、《客运专线铁路桥涵工程施工质量验收暂行原则》 3.2清孔原则 清孔到达如下原则: 孔内排出或抽出的泥浆手摸无2~3mm颗粒,泥浆比重≯1.1,含砂率<2%,粘度17~20s;浇筑水下混凝土前柱桩孔底沉碴厚度<50cm,摩擦桩<20cm,严禁采用加深钻孔深度措施替代清孔作业。 3.3钻孔桩容许偏差 钢筋笼入孔后应精确、牢固定位,平面位置偏差不不小于10cm,底面高程偏差不不小于±10cm。钻孔抵达设计高程后,应复核地质状况和桩孔位置,应用检孔器检查桩孔孔径和孔深,施工偏差应符合下表的规定。 钻孔桩钻孔容许偏差 序号 项 目 容许偏差(mm) 1 孔径 不不不小于设计孔径 2 孔深 摩擦桩 不不不小于设计孔深 3 孔位中心偏心 群桩 ≤100 4 倾斜度 ≤1%孔深 5 浇筑混凝土前桩底沉渣厚度 摩擦桩 ≤100 钻孔桩的钢筋骨架制作、安装质量应符合下表的规定。 钻孔桩钢筋骨架容许偏差 序号 项 目 容许偏差(mm) 1 钢筋骨架在承台底如下长度 ±100 2 钢筋骨架直径 ±10 3 主钢筋间距 ±10 4 加强筋间距 ±20 5 箍筋间距或螺旋筋间距 ±20 6 钢筋骨架垂直度 骨架长度1% 混凝土强度应满足设计规定,每根基桩应制作不少于2组混凝土抗压强度试件,按铁道部现行混凝土与砌体工程施工原则的有关规定检查混凝土强度;钻孔桩承台底平面桩位偏差,应符合下表的规定。 承台底平面桩位容许偏差 序号 项 目 容许偏差(mm) 2 3~20根桩基中的桩 0.5D 注 1.D为桩径或短边。2.α为桩纵轴线与垂直线的夹角。 混凝土验收参数 坍落度 200±20mm 和易性 良好,无离析现象 含气量 D1:≥4%、D2: ≥5%、D3 D4: ≥55% 投料偏差 胶凝材料±1%、粗细骨料±2%、外加剂、水±1% 3.4桩基检测 钻孔桩正式动工前先进行试桩,验证地质资料,选择合适的成孔工艺和成桩工艺,指导全线施工,保证桥梁钻孔桩的施工质量,并按如下规定进行桩身检测: (1)桩径不不小于等于1.5m的桩基础,桩长不不小于等于40m,运用低应变反射波法进行检测;桩长不小于40m时,运用声波透射法进行检测; (2)每根钻孔桩混凝土强度试件不少于2组; (3)对质量有问题的桩,钻取桩身混凝土鉴定检查; (4)柱桩底沉碴厚度,按柱桩总数的3~5%钻孔取芯检查; 4、质量保证措施 (1)质量检测人员的配置:设专职质量管理员,并配置专职质检员。 (2)在钻孔灌注桩分项工程动工之前须经质检工程师自检,经监理工程师同意签证后才可进行下一工序施工。 (3)钢护筒埋设质量的控制:钻孔桩钢护筒的埋设质量直接影响钻孔桩的施工质量,施工时要保证护筒位置精确牢固,且钢护筒底节刃脚应合适加强。 (4)钻孔泥浆的质量控制:钻孔过程中泥浆质量控制的好坏直接影响成孔质量和成孔速度;为减小钻孔事故的发生,采用粘土泥浆,施工中严格按规范规定各项指标进行控制,勤测勤量。 5、安全保证措施 坚持“科学施工,安全生产”的原则和“安全第一,防止为主”的方针,全面贯彻施工安全保证措施。 5.1钻机的安全措施 钻机的布局要合理,且装有安全装置,操作者严格遵守操作规定,操作前要对钻机及其他设备进行检查,严禁带故障运行。 5.2电器设备的安全措施 (1)对电器设备的外壳要进行防护性接地,接零或绝缘。 (2)每个作业班组需安排专人负责电器安全工作;在没得到专职电工同意的状况下,严禁私自接电。 (3)行用电安全知识教育,定期检修电器设备。 5.3夜间施工 (1)夜间施工时,现场必须有符合操作规定的照明设备,施工驻地要设置路灯。 (2)工人进入工地时必须配戴安全帽,不准穿高跟鞋、拖鞋等,不准随意离岗,观看与自己无关的工序;高处作业必须佩戴安全带,安全带要拴在牢固的地方,并且要高挂低用。 (3)机具设备如千斤顶、滑车、钢丝绳等应进行检查,不符合安全规定的严禁使用。 (4)若使用冲击钻,钻机起吊应平稳,防止冲撞护筒和孔壁,进出孔口时严禁孔口附近站人,防止发生撞击人身事故;因故停钻时,孔口因加盖保护,并严禁钻锤留在孔内一方埋钻。 6、环境保护措施 6.1水土及生态环境的保护措施 对林木、植被及地下水资源的保护是施工中的环境保护重点。桩基施工前,规划好泥浆制备系统及循环系统,制定费浆处置方案,经监理工程师承认后,严格按方案弃浆,严禁乱排泥浆。 6.2水环境保护措施 (1)施工废水、生活污水按有关规定进行处理,不得直接排入农田、河流、渠道。 (2)施工废水,采用过滤、沉淀或其他措施处理后方可排放,以此防止污染河道和周围环境。 (3)施工机械的废油废水,采用隔油池等有效措施加以处理,不得超标排放。 (4)钻机用泥浆各项指标必须满足规范规定,防止污染地下水。 6.3固体废弃物 (1)施工营地和施工现场的生活垃圾,应集中堆放。 (2)施工用的多种材料应分类堆放。 (3)施工和生活中的废弃物也可经当地环境保护部门同意后,运至指定地点。 审核人 交底人 接受交底人
展开阅读全文

开通  VIP会员、SVIP会员  优惠大
下载10份以上建议开通VIP会员
下载20份以上建议开通SVIP会员


开通VIP      成为共赢上传

当前位置:首页 > 品牌综合 > 技术交底/工艺/施工标准

移动网页_全站_页脚广告1

关于我们      便捷服务       自信AI       AI导航        抽奖活动

©2010-2025 宁波自信网络信息技术有限公司  版权所有

客服电话:0574-28810668  投诉电话:18658249818

gongan.png浙公网安备33021202000488号   

icp.png浙ICP备2021020529号-1  |  浙B2-20240490  

关注我们 :微信公众号    抖音    微博    LOFTER 

客服