收藏 分销(赏)

卿萃台球管理系统说明书.doc

上传人:pc****0 文档编号:9009386 上传时间:2025-03-11 格式:DOC 页数:37 大小:3.44MB 下载积分:10 金币
下载 相关 举报
卿萃台球管理系统说明书.doc_第1页
第1页 / 共37页
卿萃台球管理系统说明书.doc_第2页
第2页 / 共37页


点击查看更多>>
资源描述
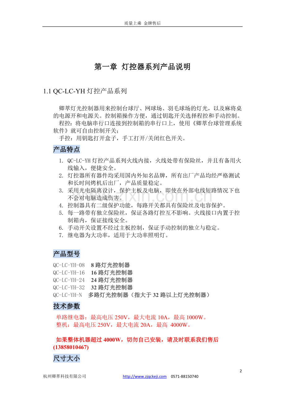
质量上乘 金牌售后 卿萃台球管理系统说明书 卿萃台球厅计费管理系统 卿萃棋牌室计费管理系统 卿萃茶艺厅计费管理系统 卿萃乒乓球羽毛球运动馆计费系统 目录 第一章 灯控器系列产品说明 2 1.1 QC-LC-YH灯控产品系列 2 1.2 QC-LC-YH灯控产品系列安装布线图 5 第二章 安装软件 6 第三章 软件注册 10 第四章 软件使用简介 13 4.1 设置营业场所桌台信息 13 4.2 设置桌台时段价格 15 4.3 电脑和控制器连接(灯光集中控制) 17 4.4 开台、结账 19 第五章 会员卡管理操作 21 5.1 增加会员级别 21 5.2 增加会员卡 23 5.3 会员充值 25 第六章 商品销售操作 27 6.1 录入商品信息 27 6.2 商品入库与销售记录查看 28 6.3 商品销售 28 6.4 商品进销存报表 29 第七章 其他设置 29 7.1 常规 30 7.2权限 30 7.3 灯光控制器 31 7.4 打印机 32 7.5 临时打折 33 7.6 计时计费、结帐 33 7.7 积分规则及储值赠送规则 35 7.8 数据库管理 36 第一章 灯控器系列产品说明 1.1 QC-LC-YH灯控产品系列 卿萃灯光控制器用来控制台球厅、网球场、羽毛球场的灯光,以及麻将桌的电源开和电源关。控制箱操作方便,通过钥匙开关选择程控和手动控制。 程控:将电脑串行口连接到控制箱的串行口上,使用《卿萃台球管理系统软件》就可自由控制开关; 手控:用钥匙打开盒子,手工打开/关闭红色开关。 产品特点 1. QC-LC-YH灯控产品系列火线内接,火线处带有保险丝,并且有备用火线输入,便捷安全。 2. 灯控器所有器件均采用国内外知名品牌,所有出厂产品均经严格测试和长时间烤机后出厂,产品质量稳定。 3. 采用光电隔离设计,保护主板及电脑,即使在外部电线短路情况下也不会对电脑造成伤害。 4. 控制器具有二级保护功能,每路开关都具有保险丝及电容保护。 5. 每一路带有独立保险丝,保证各路灯控互不影响。火线接口内置于控制箱内,保证接线安全。 6. 手动开关设置不经过主板控制,保证手动控制的独立与稳定。 7. 继电器为大功率,适用于大功率照明灯。 产品型号 QC-LC-YH-08 8路灯光控制器 QC-LC-YH-16 16路灯光控制器 QC-LC-YH-24 24路灯光控制器 QC-LC-YH-32 32路灯光控制器 QC-LC-YH-N 多路灯光控制器(指大于32路以上灯光控制器) 技术参数 单路继电器:最高电压250V,最大电流10A,最高1000W。 整机:最高电压250V,最大电流20A,最高 4000W。 如果整体机器超过4000W,切勿自己安装,请及时联系我们售后(13858010467) 尺寸大小 290mm×188mm×98mm(长×宽×高) 卿萃控制器整体结构图: 后面板示意图(16路): QC-LC-YH 后面板接口说明 火线进线:市电火线输入端,直接连接市电的火线。 1-16接线口:控制灯的火线接线端,连接所需控制各灯的火线。 备注:各个所需控制灯的零线直接连接到市电的零线上。 QC-LC-YH 前面板示意图 计算机串口:通过串口线连接电脑串口。 工作指示灯: 上电后指示灯一闪一闪,在接收指令(手动开关指令或者远程电脑串口指令下发时)指示灯快速闪烁。 副机接口:多台控制器扩展接口。 具体连接布线图 详见控制器内部面板接线说明图 灯控器配件: 1.2 QC-LC-YH灯控产品系列安装布线图 接线图见控制器内侧顶部。 提示:请不要把零线接入控制器接线柱上面。 第二章 安装软件 本套计费管理系统软件的安装简单,遵循系统提示,依次点击下一步即可,具体安装步骤如下: 第一步:把光盘放入光驱,双击卿萃台球管理系统安装文件,提示 第二步:点【下一步】 提示:卿萃台球管理系统默认安装在D:\SoftWare\卿萃台球管理系统,请不要随意更改 第三步:点【下一步】 第四步:点【下一步】, 这2个地方的勾选不要去掉。 第四步:点【安装】 。 第四步:点【完成】后系统已经安装成功,在确保加密狗插在电脑上的情况下,系统就可运行。 第五步:安装完成后桌面上会出现【卿萃台球管理系统】和【卿萃台球管理系统解决方案】这2个图标。 如果在打开软件时出现如下错误,请把加密狗(类似小U盘形状)的产品插入到电脑后重新点击【卿萃台球管理系统】就可使用。 第三章 软件注册 用户可根据我公司提供的注册码把收费管理系统注册成自己营业场所名称的软件界面。 第一步: ,点击【卿萃台球管理系统】(即黑8)图标,就会出现如下登录窗口。 提示:首次登录时选择管理员,默认密码为6个8,即888888. 第二步:初始整体界面如下 第三步:点击 设置---总设置---常规 第四步:填写营业场所信息后联系杭州卿萃科技进行软件注册! 第五步:点击确定后,重新登录系统,就成为专业版用户。 第六步: 登录后变成正式版,整体界面如下 第四章 软件使用简介 4.1 设置营业场所桌台信息 在使用系统之前,必须对场所内的桌台信息进行设置后方可使用。。 操作指南: 设置 à 桌台信息 提示:系统默认为20张桌台,点击新增、修改、删除即可对场所内的桌台信息进行变更或者删除,当您需要的桌台类别不存在是,可以直接在桌台类别后面输入新的类别,比如【斯诺克】,点击确定后就添加成功。 4.2 设置桌台时段价格 操作指南: 设置 à 时段价格 时段价格介绍:可以进行如下设置 1、 设置一天内多个时段的价格; 2、 设置周一至周日某个时段内的价格; 3、 对不同类型的球桌设置不同时间段价格; 4、 设置计时单位; 5、 可以划分出多个消费时长级别,而设置相应的折扣; 6、 添加节日,并设置不同的节日价格。 特别说明:请先设置好桌台信息和会员级别,之后再进行时段价格设置。 操作指南:   时段价格 à 选择需要设置的桌台类型 à 修改时段价格 à 按实际价格和计费方式设置 à 确定 在弹出窗口中设置时段,拉动时段指针会出现第二时间段,拉到第二时段指针会出现第三时间段……。在该时段下面输入周一至周日的该时段价格,右边可设置包场起步时间和包场费。 计时单位设置:可以设置成1(自定义)分钟为一个计时单位,表示按照精确时间计费。 点击美式或者双击美式点击修改价格按钮后出现如下窗口 提示:默认每小时价格是20元,如果您的价格为30元每小时,直接在黄色方块内输入30后点击确认,其它地方不用变动,使用默认值。 计时单位 计时单位是球厅计算桌台费的时间单位。有些球厅以5分钟作为一个计时单位,有些球厅以1分钟作为一个计时单位。也就是“多少分钟一跳”。如果希望按分钟精确计费,在计时单位里填入1即可。 假设计时单位为5分钟,小于5分钟则免为0分钟。 客人玩了6分钟,那么大于5分钟,于是按10分钟计算费用。 4.3 电脑和控制器连接(灯光集中控制) 操作指南: 管理 à 灯光集中控制 出现下图后点击自动探测通讯端口按钮。 点击自动探测通讯端口按钮后出现下图: 提示:如果点击自动探测通讯端口出现下图,表明您的电脑可能没有安装串口或者灯光控制器的电源没有接好,请注意观察灯光控制器的蓝色指示灯是否在闪动。如果没有闪动,请检查连接线路及控制器的电源是否插好、电源开关是否打开等。 4.4 开台、结账 开台操作指南: 选中桌台,双击图标,点【确定】或者按F1键。 桌台区域 开台窗口 开台后显示 结账操作指南: 选中桌台,双击图标,按照提示收取现金,点【结账】即可 第五章 会员卡管理操作 5.1 增加会员级别 会员级别菜单功能介绍:支持磁条卡、感应卡等两种会员卡。支持会员自动升级。可以自定义会员级别,如至尊会员、钻石会员、黄金会员、白银会员等等。 操作指南: 设置 à 会员级别 输入会员级别名称、该类会员所能享受到某种收费项目(如桌台费、商品费、出租费、陪打费)的折扣、是否卡内扣除相关项目(如桌台费、商品费、出租费、陪打费)、输入会员升级的条件 à 确定。 打折率举例:0表示免费 1表示实价 0.90表示打九折。 提示:系统内默认为普通会员,点击新增、修改、删除即可对会员级别进行变更或者删除。 5.2 增加会员卡 可以增加、修改、删除会员资料,查看会员的各项累计余额。可以设置会员的级别,可设置会员的消费密码,可挂失卡,发放期限卡等。 操作指南: 会员卡 à 增加,输入卡号、会员资料及会员级别、会员卡消费密码(默认密码为空),确定。 提示:点击修改密码按钮后出现如下窗口,旧密码为空,直接输入2次新密码点击确定。 5.3 会员充值 会员充值菜单介绍:会员通过充值享有赠送或者拥有高级会员功能,选择会员,点选,输入充值金额,点完成充值操作。系统同时记录充值时间、充值金额、赠送金额、收银员等。包含积分兑换功能,输出Excel功能等。 操作指南: 会员充值与计费 输入会员卡号à 输入收取现金 赠送金额 à 点 充值 提示:在总设置à会员储值规则à赠送规则中可以针对不同会员设置储值规则,比如:冲1000送300,冲500送100等活动,见下图。 第六章 商品销售操作 6.1 录入商品信息 商品信息菜单功能介绍:管理商品的销售及库存,可设置商品的成本单价、销售单价和外卖单价,显示商品入库量、销售量、库存量。有是否参与打折的功能。 说明:商品入库必须在商品入库与销售菜单里操作。 操作指南: 商品信息 à 增加,输入商品资料、选择是否允许在销售\外卖时修改价格、是否参与打折。 6.2 商品入库与销售记录查看 操作指南: 商品入库与销售 à 从左边列表中选择要入库的商品名称, 输入商品数量点确定 即可。 6.3 商品销售 台内销售操作指南: 单击商品台内销售菜单 à点击客户所在的桌台 à 选择客人需要的商品 à点击销售。 商品退货:选中要退货的商品,单击退货即可。 6.4 商品进销存报表 商品进销存报表菜单介绍:可以按时间段查询,提供商品库存统计表、商品入库明细表、商品入库汇总表、商品销售明细表、商品销售汇总表、商品销售按类别汇总表、商品赠送明细表、商品赠送汇总表。 操作指南: -> 商品进销存报表 -> 选择查询的日期段 -> 点 左侧的报表名称 即可。 第七章 其他设置 其他设置功能介绍:包含软件注册信息、经理权限管理及分配、灯光控制器通讯口设置、及临时开灯分钟数设置、打印机设置、钱箱和顾客显示屏设置、押金提醒设置、计时计费结账设置、积分及储值规则设置、数据库管理等。 操作指南: 7.1 常规 用户填写球厅信息(营业场所名称、地址、电话),并确保无误。卿萃公司在收到用户的球厅信息后会将注册码发给球厅。用户需牢记注册信息和注册码,建议在本地电脑的重要文件夹中进行备份。 设置营业日的起始时间,如每天八点作为一个营业日的开始。 7.2权限 可分配管理员权限、经理权限、领班权限,以及修改密码,在想要的功能前打勾即可。 7.3 灯光控制器 从列表中选择灯光控制器的通讯口。 7.4 打印机 选择是否使用小票打印机,以及哪些项目需要打印小票单。包括开台时打印欢迎单,积分兑换时打印兑换小票,商品入库时打印入库单,结账时打印小票及份数,临时外卖时打印商品清单,收取桌台押金时打印押金小票,充值时打印充值小票,交接班时打印交接清单。 7.5 临时打折 7.6 计时计费、结帐 输入后悔时间,即开台后几分钟内结帐则不收费;计费起步时间一般不用,输入0即可。输入结帐时的最小零头和大于零点几元则进位,结账时是否语音报读应收现金,确定即可。 1) 暂停计时:选择当暂停计时时,是否关闭电灯。 2) 出示会员卡 出示会员卡时,可以设置是否允许收银员用键盘输入会员卡号,也可以刷卡。如果用键盘输入会员卡号,那么就不需要客人刷会员卡。如果这样,没有会员卡的客人来结帐时,收银员也可以输入一个会员卡号给客人打折,造成一些管理上的漏洞。 建议选择“只允许刷卡,不允许键盘输入卡号”。 结帐时是否输入会员卡密码 当客人出示会员卡买单结帐时,系统会根据预设会员折扣重新计算总计费用。并自动计算出从会员卡里扣多少钱,还需要支付多少现金。 按下结帐的确定按钮之后,如果会员卡里面还有余额,软件需要从会员卡里面扣钱,并且客人设置了密码,系统就会出现一个密码输入窗口,提示客人输入会员消费密码,如果密码正确,则从卡里面扣钱,否则不允许结帐。 出现提示密码的条件是在收银员按下结帐的确定按钮时,当满足下面条件时会出现密码输入窗口,否则不会出现密码输入窗口。 1.会员卡里面有余额 2.客人消费不为零,要从会员卡里面扣钱 3.客人设置了会员消费密码 如果希望无论何种情况下,都需要客人输入密码,请选择“需要输入密码”。 3) 并单结算:选择并入的单子是否按会员卡打折。 4) 临时打折:输入临时打折名称,折扣率,选择只对桌台费打折还是对所有费用打折。 5) 其他结算:特殊结算方式,选择是否允许修改实收现金。 7.7 积分规则及储值赠送规则 输入储值多少金额以后系统自动填写赠送多少金额,同时可设置是否允许手工输入赠送金额(即修改赠送金额) 7.8 数据库备份 退出备份:软件在退出时会提示,系统将在备份盘下自动创建一个数据库备份。 以上所有项目在设置完成后按确定或者应用即可生效。 非常感谢您对卿萃科技支持! 36 杭州卿萃科技有限公司 0571-88150740
展开阅读全文

开通  VIP会员、SVIP会员  优惠大
下载10份以上建议开通VIP会员
下载20份以上建议开通SVIP会员


开通VIP      成为共赢上传

当前位置:首页 > 包罗万象 > 大杂烩

移动网页_全站_页脚广告1

关于我们      便捷服务       自信AI       AI导航        抽奖活动

©2010-2026 宁波自信网络信息技术有限公司  版权所有

客服电话:0574-28810668  投诉电话:18658249818

gongan.png浙公网安备33021202000488号   

icp.png浙ICP备2021020529号-1  |  浙B2-20240490  

关注我们 :微信公众号    抖音    微博    LOFTER 

客服