收藏 分销(赏)

无线音乐市场研究报告.docx

上传人:xrp****65 文档编号:8945985 上传时间:2025-03-08 格式:DOCX 页数:12 大小:149.40KB 下载积分:10 金币
下载 相关 举报
无线音乐市场研究报告.docx_第1页
第1页 / 共12页
无线音乐市场研究报告.docx_第2页
第2页 / 共12页


点击查看更多>>
资源描述
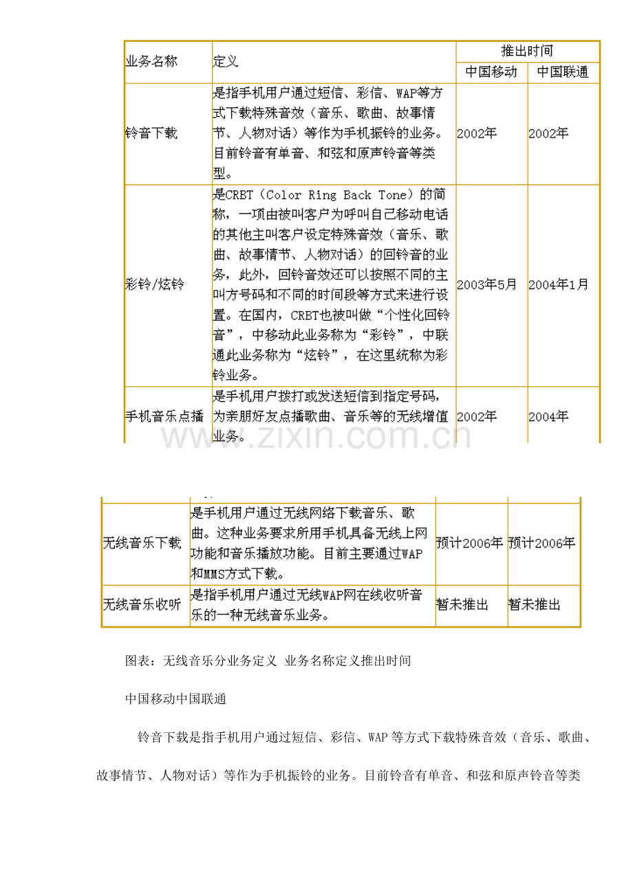
2005年无线音乐市场研究报告 第一部分 行业分析  1、无线音乐市场概况  1.1、无线音乐服务定义和分类   无线音乐服务指的是通过移动通信网络和终端提供的数字音乐服务。  这里所指的移动通信网络包括2G、2.5G和3G网络,不包括Wi-Fi、WiMAX、蓝牙、红外等无线接入技术。   无线音乐服务包括手机铃音、彩铃、手机音乐点播、音乐下载(包括WAP/MMS)和在线收听等音乐服务。 各分业务定义和推出时间见图表1-1。 图表:无线音乐分业务定义 业务名称定义推出时间 中国移动中国联通 铃音下载是指手机用户通过短信、彩信、WAP等方式下载特殊音效(音乐、歌曲、故事情节、人物对话)等作为手机振铃的业务。目前铃音有单音、和弦和原声铃音等类型。2002年2002年 彩铃/炫铃是CRBT(Color Ring Back Tone)的简称,一项由被叫客户为呼叫自己移动电话的其他主叫客户设定特殊音效(音乐、歌曲、故事情节、人物对话)的回铃音的业务,此外,回铃音效还可以按照不同的主叫方号码和不同的时间段等方式来进行设置。在国内,CRBT也被叫做“个性化回铃音”,中移动此业务称为“彩铃”,中联通此业务称为“炫铃”,在这里统称为彩铃业务。2003年5月2004年1月 手机音乐点播是手机用户拨打或发送短信到指定号码,为亲朋好友点播歌曲、音乐等的无线增值业务。2002年2004年 无线音乐下载是手机用户通过无线网络下载音乐、歌曲。这种业务要求所用手机具备无线上网功能和音乐播放功能。目前主要通过WAP和MMS方式下载。预计2006年预计2006年 无线音乐收听是指手机用户通过无线WAP网在线收听音乐的一种无线音乐业务。暂未推出暂未推出 数据来源:互联网实验室 2005  1.2、全球无线音乐市场情况   目前这种无线音乐已成为移动通信行业的关注焦点,其市场潜力巨大。  互联网实验室数据显示,2004年在世界范围内约有1080万部包含音乐播放功能的手机投向市场,仅占2004年全球6亿手机销量的2%。而到2008年,全球销售的8.6亿部手机中,将有54%为音乐手机。  根据Juniper Research的数据显示,2004年全球无线音乐业务的总收入为36亿美元,占移动娱乐业务的35%,其中大部分收入来自手机铃音。预计2005年无线音乐业在全球市场的收入将增长到50亿美元。到2009年无线音乐的全球市场收益有望达到93亿美元,其中移动铃音的下载约为48亿美元,完整音乐下载约为18亿美元,彩铃市场总值有望达到27亿美元。 图表:2004—2009年全球无线音乐市场规模现状及预测 数据来源:Juniper Research 2005   互联网实验室认为,2005年全球无线音乐产业将进入成长、发展期。  1.3、中国无线音乐市场概况   1.3.1、无线音乐市场规模   目前运营的无线音乐,主要包括彩铃、铃音、音乐点播和音乐下载。 图表:2004—2008年中国无线音乐市场规模现状及预测 数据来源:互联网实验室 2005   目前国内投入商用的无线音乐主要包括彩铃、铃音和无线音乐点播等三种业务。   随着手机用户数量的不断增加和无线音乐市场渗透率的提高,2005年国内无线音乐市场将继续保持高速增长,市场规模将达到36亿元。尤其是彩铃业务一直保持高速增长,截止到2005年6月,彩铃用户数已达到6800万户,业务的渗透率达到18.7%,到年底这个比率还将有所提高。同时,集团彩铃和彩话业务的发展也值得大家关注。   互联网实验室预计,2006年中国无线音乐市场将进入调整期,增长率放缓,市场逐步规范和细化,用户需求趋于多样化。  2、无线音乐产业链分析   中国无线音乐产业价值链的主链条由移动运营商、无线音乐开发商/人(CP)、无线音乐服务提供商(SP)、无线音乐用户组成。价值链的辅助链条由终端(手机)制造商和无线音乐相关版权及技术提供商组成。整个无线音乐产业的发展,离不开产业链各个环节发展的协调。 图表:无线音乐产业链构成 数据来源:互联网实验室 2005  3、运营商分析   针对运营商在无线音乐产业中的地位、政策和运营方式,我们以彩铃业务为例进行说明。   中国移动在当前的无线音乐市场中占有明显优势,无论是营销力度、SP的数量和市场规模,还是用户数量、用户渗透率等方面。到2005年6月止,中国移动和联通的用户总数已达到3.443亿户,而彩铃用户总数也已超过6900万户,业务渗透率超过20%。 图表:2005年无线音乐中国移动和中国联通的市场份额 数据来源:互联网实验室 2005    4、服务提供商分析   随着对无线音乐市场的不断认识和看好,已经有越来越多SP公司进入到这个领域。而国内无线音乐产业集中度较高,市场份额大的SP以综合性SP为主,其中TOM、掌上灵通、腾讯由于其广泛的资源和全面的营销能力,而处于第一梯队,滚石、A8、龙腾阳光由于其专注于音乐领域、灵活的操作流程而处于第二梯队。新浪虽只处于第三梯队,但其广泛的资源、综合能力不容小窥,相信在音乐下载、在线收听业务推出后,其市场份额将显著提高。 图表:2005年无线音乐产业市场份额 数据来源:互联网实验室 2005   目前进入无线音乐市场的SP一般分为:一是以新浪、TOM等为代表的,超级国内门户网站型SP公司;二是如掌上灵通、空中网的综合性纯SP公司;三是如滚石、A8拥有自主音乐资源的SP公司;四是以龙腾阳光、全天通为代表的,专注于音乐服务的专业型SP公司;还有吉林爱科、银川讯银等具有地域优势的地方SP公司。而不同类型的SP又结合自身资源,采取了不同的市场策略。  5、内容提供商分析   无线音乐的内容是决定SP能否取得更大收益的一个关键问题,由于邻接权的限制及歌曲的版权制约,SP只能从CP如唱片公司、拥有邻接权的个人手中直接购买。目前,无线音乐的内容提供商主要有以下三类:   一是,拥有音乐邻接权的国内外唱片公司。目前海外唱片公司的百代、滚石、环球、英皇、华纳、SONYBMG等公司,由于歌手数量多、作品丰富、流传度广,因此在与SP的合作模式基本采用高额保底加分成的模式。而国内多数公司由于公司历史不长,歌手数量少,经典作品不多,因此很难照此方法运作。国内知名唱片公司有中国唱片总公司、北京星工场、太和麦田、京文唱片等。  二是,如源泉、龙乐这类的版权代理公司。这些公司将众多唱片公司和个人的音乐作品整合在一起,作为一个整体与各家SP公司合作。这类公司的出现有效降低了SP与唱片公司合作的时间成本和初期投入,推动了无线音乐业务的发展。   三是,专门制作个性化音乐的单位或个人。他们为SP提供语音音效类产品,产品市场效果很好,但因制作简单,合作模式相对简单。个性化音乐制作一般包含以下几个环节:先有创意并形成文稿或乐谱,然后根据创意通过录音棚或者音乐电脑处理软件进行彩铃或铃音制作,再把成品提供给增值服务提供商,电信运营商则通过网络、手机等平台将个性化音乐推销给用户。  6、终端市场分析   终端在无线音乐产业链条中扮演必要角色。而目前全球手机市场激烈的竞争使行业的利润越来越薄,寻求新的利润增长点成为各手机大家的燃眉之急,于是全球各大手机厂家纷纷杀入音乐手机市场。   根据研究机构StrategyAnalytics最新数据显示,到2008年,全球销售的8.6亿部手机中,将有一半为音乐手机。而在中国现在市场上可以提供音乐手机的厂商有50家,机型已经超过了500种。2004年中国市场的音乐手机出货量达到244.2万台,而到了2005年的市场出货量预计同比增长290.87%,将达到954.5万台,移动网络的移动性、个性化和隐私性的突出使得用户愿意为这种实时实地提供的服务而付费。   但音乐手机市场还存在很多隐患,主要表现在:  ·过度竞争,产品同质化严重  ·缺乏行业设计生产标准  ·存在知识产权侵权嫌疑  7、无线音乐发展趋势预测   通过对无线音乐的市场预期模型分析我们认为,无线音乐从2003年~2004年开始市场引入期,2005年市场成长期开始,2006~2007年将进入成熟期。2004年~2006年为市场进入机会。我们认为由于网络环境、技术发展、终端普及,以及无线音乐产业市场竞争格局的变化,2006年、2007年手机游戏市场将面临两次产业盘整。   2005年9-10月,根据本报告研究需要,互联网实验室与各大网站合作,采用在各网站上挂问卷联接的方式,进行无线音乐产品的用户调研。此次调研共回收问卷1000多份,经过问卷甄别,有效问卷761份。此次调研结果分析如下:  1、用户使用运营商移动业务的类别分析   用户使用运营商移动业务的类别分析结果显示:参与本次调研的网民多为中国移动用户,占总数的78.19%,其中全球通用户占22.34%、动感地带用户占34.23%、神州行用户占21.62%;联通用户占14.24%,其中CDMA用户占7.39%、如意通用户占6.85%;小灵通用户只占本次调研的7.57%。 图表:手机用户使用的移动网络类型 数据来源:互联网实验室 2005  2、用户使用无线音乐产品的原因分析   用户使用无线音乐产品的原因分析结果显示:被调查者中43.66%认为“娱乐、好玩、比较有意思”是其使用无线音乐产品的原因之一;而38.77%网友认为“好奇,忍不住尝试”是其使用无线音乐产品的原因之一;另外有27.17%、25.72%、20.47%和13.77%的被调查者认为“显得自己时尚”、“身边的朋友在用”、“开通快、操作简单、资费合理”和“能促进朋友间的沟通效果”是使用无线音乐产品的原因。 图表:用户使用无线音乐产品的原因分析 数据来源:互联网实验室 2005
展开阅读全文

开通  VIP会员、SVIP会员  优惠大
下载10份以上建议开通VIP会员
下载20份以上建议开通SVIP会员


开通VIP      成为共赢上传

当前位置:首页 > 研究报告 > 其他

移动网页_全站_页脚广告1

关于我们      便捷服务       自信AI       AI导航        抽奖活动

©2010-2026 宁波自信网络信息技术有限公司  版权所有

客服电话:0574-28810668  投诉电话:18658249818

gongan.png浙公网安备33021202000488号   

icp.png浙ICP备2021020529号-1  |  浙B2-20240490  

关注我们 :微信公众号    抖音    微博    LOFTER 

客服