收藏 分销(赏)

五大主流生活 整理.doc

上传人:s4****5z 文档编号:8940331 上传时间:2025-03-08 格式:DOC 页数:5 大小:137KB 下载积分:10 金币
下载 相关 举报
五大主流生活 整理.doc_第1页
第1页 / 共5页
五大主流生活 整理.doc_第2页
第2页 / 共5页


点击查看更多>>
资源描述
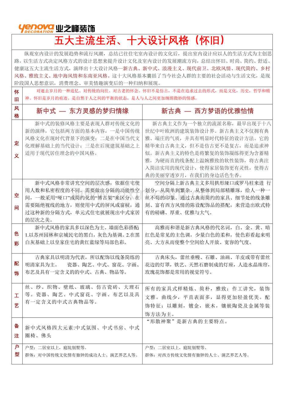
五大主流生活、十大设计风格(怀旧) 纵观室内设计的发展趋势和流行风潮,总结已往住宅室内设计的文化后,提出室内设计应以人的生活方式为主创思路,以生活方式决定风格方式的设计思想来提升设计文化及室内设计的发展潮流方向,总结出怀旧、时尚、简约、舒适、健康这五大主流生活方式,演绎出十大设计风格—新古典、新中式、浪漫主义、现代前卫、北欧风情、现代简约、乡村风格、雅致主义、地中海风情和东南亚风格。这十大风格基本囊括了当今社会人群的主要的社会活动与生活文化,是现阶段国人思想意识,消费理念、审美情趣演变后的一种归纳和展现。 怀 旧 对逝去岁月的一种追忆、对传统的向往、对古老的怀念。怀旧不是仿古,不是在追求过去的形式,而是文化,历史,哲学和精神。怀旧是岁月的痕迹。是自然于人之间的平衡的状态,是人与人之间更加缠绵微妙的情感。 风 格 新中式 — 东方灵感的梦归情缘 新古典 — 西方梦语的优雅怡情 定 义 新中式的装修风格主要是表现人群对传统文化的新的演绎,它包括两方面的基本内容,一是中国传统风格文化在现时代背景下的演变;二是在中国当代文化理解基础上的当代设计;三是在后现建筑基础之上适用于现代居住理念的中国风格。 新古典主义作为一个独立的流派名称,最早出现于十八世纪中叶欧洲的建筑装饰设计界。新古典主义不仅拥有典雅、端庄的气质,并具有明显时代特征的设计方法。它的精华来自古典主义,但不是仿古更不是复古,而是追求神似。新古典主义的特色是将繁复的装饰凝练得更为含蓄精雅,为硬而直的线条配上温婉雅致的软性装饰,将古典注入简洁实用的现代设计,使得家居装饰更有灵性,使得古典的美丽穿透岁月,在我们的身边活色生香。 空 间 新中式风格非常讲究空间的层次感,依据住宅使用人数和私密程度的不同,需要做出分隔的功能性空间,一般采用“哑口”或简约化的“博古架”来区分;在需要隔绝视线的地方,则使用中式的屏风或窗棂,通过这种新的分隔方式,单元式住宅就展现出中式家居的层次之美。 空间分隔上新古典主义多用拱形垭口或罗马柱来进 行划分,从简单到繁杂,从整体到局部精雕琢,给人一种一丝不苟的印象。通过古典而简约的家具、细节处的线条雕刻、富有西方风情的陈设配饰品的搭配,来营造出欧式特有的磅礴、厚重、优雅与大气。 色 彩 新中式风格的家具多以深色为主。墙面色彩搭配:1.以苏州园林和京城民宅的黑白,灰色为基调。2.在黑白灰基础上以皇家住宅的黄红蓝绿等局部色彩。 高雅而和谐是新古典风格的代名词,白、金、黄、暗红色是常见的主色调,少量白色的柔和,使色彩看起来明亮、大方从而使整个空间给人开放、宽容的气度。 配 饰 古典家具以明清为代表,所以配饰以线条简练的明清家具为主。 瓷器、陶艺、中式、窗花、字画、布艺及具有一定含义的的中式、古典、物品等。 古典床头,蕾丝垂幔、石雕、油画、羊皮或带有蕾丝花边的灯罩,铁艺、天然石磨制成的灯座,人造水晶珠帘,玫瑰花饰都是常用的视觉符号。 工 艺 丝、纱、织物、壁纸、玻璃、仿古瓷砖、大理石等。瓷器、陶艺、中式窗花、字画、布艺以及具有一定含义的中式古典物品等。 所有的家具式样精炼、简朴,雅致;作工讲究,装饰文雅。曲线少,平直表面多,显得更加轻盈优美。配饰特征:以雕刻,镀金,嵌木,镶嵌陶瓷及金属等装饰方法为主。 备 注 新中式风格四大元素:中式氛围、中式书房、中式圈椅、佛头 “形散神聚”是新古典的主要特点。 户型 户型:二居室以上,庭院别墅等。 群体:对中国传统文化情有独钟的成功人士、演艺界艺人等。 户型:二居室以上,庭院别墅等。 群体:对西方传统文化情有独钟的人士、演艺界艺人等。 五大主流生活、十大设计风格(时尚) 纵观室内设计的发展趋势和流行风潮,总结已往住宅室内设计的文化后,提出室内设计应以人的生活方式为主创思路,以生活方式决定风格方式的设计思想来提升设计文化及室内设计的发展潮流方向,总结出怀旧、时尚、简约、舒适、健康这五大主流生活方式,演绎出十大设计风格—新古典、新中式、浪漫主义、现代前卫、北欧风情、现代简约、乡村风格、雅致主义、地中海风情和东南亚风格。这十大风格基本囊括了当今社会人群的主要的社会活动与生活文化,是现阶段国人思想意识,消费理念、审美情趣演变后的一种归纳和展现。 时尚 是一种最前沿的、富于新意的、最流行的生活态度;它在不同的社会阶段都有其不同的审美与生活要求。 风 格 浪漫主义 — 感性生活的紫色情愫 现代前卫 — 时尚东方的锐情冷峻 定 义 以想象和情感的魅力为特征,这种魅力来自那些具有英雄主义、冒险主义、冷漠、神秘或理想化特征的事件、地点或人物;是创造或夸张的产物。自20世纪艺术装饰风格的兴起,浪漫主义风格就在独特的装饰理念中不断演绎和变化着,她注重情调和氛围的感觉。她以精心选择的色彩基调;家具形式的斟酌和选择;布艺饰品与窗饰的质感效果;墙面和地面的色彩光泽度与肌理;光影的交叉和变换;以及适当的装饰品。 中国和其它的非西方文化区域的现代性和前卫思想是永远超乎的;前瞻性的;另类的;是处于一种不断动态的思潮中的,超前的思想是具有非常触及视觉的;现代高科技工艺及材料的大量应用给现代前卫风格赢得了“冷峻”的称号,在室内设计的这个范畴中,现代前卫永远意味着:张扬、冷峻、个性突显和与众不同。 空 间 浪漫主义空间界定较模糊,没有明显硬性分割元素,软体分割,弹性划分是界定空间的主要方法。 空间方面互动性很强,利用吊顶、墙面造型材料的变化进行划分,不规则的线性是现代前卫的特征之一。 色 彩 常用奶白、麦黄、珊瑚红、浅绿、浅紫罗兰等 色彩设计追求跳跃、绚丽、强烈的对比效果。 配 饰 工 艺 简洁流畅,利用直线、斜线、圆形线设计成较有动感的形态或形式,又十分注重细节处理 大多采用直线,以时下最流行的手法来处理不同的界面。如:墙顶留槽,窄边凹槽门套,镜片踢脚板等,简洁流畅,富有动感。 备 注 梦回昔日,碎花布艺以现代艺术诠释浪漫神韵,简约与格调,灵性与品位,透射出不可言语的理解与舒适感。 户型 户型:二居室住宅。 群体:白领、自由职业者、大龄独身者(大多数为女性)。 户型:二居室以上,旧房改造等。 群体: 独身青年,自由职业者、艺术工作者。 五大主流生活、十大设计风格(健康) 纵观室内设计的发展趋势和流行风潮,总结已往住宅室内设计的文化后,提出室内设计应以人的生活方式为主创思路,以生活方式决定风格方式的设计思想来提升设计文化及室内设计的发展潮流方向,总结出怀旧、时尚、简约、舒适、健康这五大主流生活方式,演绎出十大设计风格—新古典、新中式、浪漫主义、现代前卫、北欧风情、现代简约、乡村风格、雅致主义、地中海风情和东南亚风格。这十大风格基本囊括了当今社会人群的主要的社会活动与生活文化,是现阶段国人思想意识,消费理念、审美情趣演变后的一种归纳和展现。 健康 这是一种从浮华走向平实、从喧闹回归宁静,崇尚返璞归真的生活方式。崇尚自然,追求原汁原味。 风 格 东南亚风格 — 神秘东方的异域风情 地中海风格 — 悠闲清新的纩情别恋 定 义 久居都市匆忙而繁碌的人们都希望得到心灵的舒缓和灵魂的解放,东南亚风格可以让你暂时忘掉所有的烦恼和悲伤,带来亲近泥沙的快感和绝对放松的家庭气氛。在装饰材料使用上,宜原汁、原味的乡土物质,注重手工工艺,更符合时下人们追求健康环保、人性化以及个性化的价值理念,在设计空间上采光和通风更为重要,室内绿植也不可缺之,所以自然,所以清新,所以生机勃勃。东南亚风格已不仅仅是一种风格,她是一种生活态度。她正已独有的魅力和热带风情获得越来越多人的喜爱。 自然光线的采集与阴影的表演、自然素材融入,都融于装饰细节之中,白蓝色泽与原木建材的搭配,朴质绝不过度修饰的表漆,这些都是完成一个良好而不做作的“地中海风格”的必要条件。原木、铁艺、板岩、玻璃、混凝土……能与自然融为一体的材质,便是对自然生态轻松、自然的向往。向往蓝天碧海、艳阳风情的人也的确值得将“地中海”的空间内涵复制到自己每天所面对的空间之中。 空 间 平面开放流动,多用推拉隔断注重空间的交互性及空间与环境的相互融合 手工刷白墙,白墙不经意的涂抹,修整得结果形成不规则的表面,蓝色木做旧,波浪般的纱幔吊顶,家中的墙面处理(只要不是承重墙),均可用半穿凿或全穿凿的方式来塑造室内的景中墙。 色 彩 多以黄色、绿色、红色、金色为主,以求与外界环境相交融,多用亮丽鲜艳的色彩,起到活跃空间的作用。 地中海的颜色特点就是:无需造作。木色呈现,最经典的颜色搭配:蓝与白。 配 饰 材料:以竹藤、麻、石、木等天然材料为主以及壁纸、青石、陶砖等。东南亚风格的搭配虽然风格浓烈,但千万不能过于杂乱。材质天然,木材、藤、竹成为东南亚室内装饰首选。 家具与小装饰物爱用自然素材是一大特征,在起居室,窗帘布,桌布与沙发套的选用上,可以用棉织物,图案用格子、条纹或细花的都很恰当,感觉淳朴又轻松。 工 艺 以线及由线构成的面连贯穿插。东南亚家具大多就地取材,比如印度尼西亚的藤、马来西亚河道里的水草以及泰国的木皮等等纯天然的材质。 拱门与半拱门;连续的拱廊,马蹄状的门窗,无论是家具还是建筑,都形成一种独特的浑圆造型。 备 注 东南亚风格家具最常使用的实木、棉麻以及藤条等材质,将各种家具包括饰品的颜色控制在棕色或咖啡色系范围内,再用白色全面调和,是最安全又省心的聪明做法。 白灰泥墙、连续的拱廊与拱门,陶砖、海蓝色的屋瓦和门窗。地中海风格的灵魂,目前比较一致的看法就是“蔚蓝色的浪漫情怀,海天一色、艳阳高照的纯美自然”。 户型 户型:二居室以上,复式住宅,联排及独栋别墅等。 群体: 在繁忙都市中寻求宁静精神家园,喜欢旅游的新新人类。 户型:二居室以上,复式住宅,联排及独栋别墅等。 群体:心胸宽广,斯文浪漫喜欢冒险,对异国文化颇有研究的人群。 五大主流生活、十大设计风格(舒适) 纵观室内设计的发展趋势和流行风潮,总结已往住宅室内设计的文化后,提出室内设计应以人的生活方式为主创思路,以生活方式决定风格方式的设计思想来提升设计文化及室内设计的发展潮流方向,总结出怀旧、时尚、简约、舒适、健康这五大主流生活方式,演绎出十大设计风格—新古典、新中式、浪漫主义、现代前卫、北欧风情、现代简约、乡村风格、雅致主义、地中海风情和东南亚风格。这十大风格基本囊括了当今社会人群的主要的社会活动与生活文化,是现阶段国人思想意识,消费理念、审美情趣演变后的一种归纳和展现。 舒适 生活氛围充满温馨、惬意,凸显出主人对生活品质的追求。 风 格 美式乡村 — 自然优雅的闲情守侯 雅致主义 — 闲适生活的温情享受 定 义 美式乡村风格非常重视生活的自然舒适性,她在美国已经流传了几个世纪,这种装饰风格产生于美国开拓疆土的年代,那时更多的是实际需要而不是美观,室内家具和陈设的选择也很少受风格的约束。因此殖民地时期的家具与维多利亚女王和经济萧条时期的物品一样,均可以随意放在一起。摇椅、小碎花布、野花盆栽、小麦草、水果、瓷盘、铁艺制品等都是乡村风格空间中常用的物品,无论是早期的粗糙家具、珍奇古董,还是现代家具,只要它们和乡村的格调感觉一致,都可以用来装饰房间。 雅致主义是带有极强文化品位的装饰风格,它打破了现代主义的造型形式和装饰手法,注重线型的搭配和颜色的协调,反对简单化;讲求模式化,注重文脉,追求人情味,在造型设计的构图理论中吸取其它艺术或自然科学概念,以简洁的造型、纯洁的质地、精细的工艺为其特征。把传统的构件通过重新组合出现在新的情境之中,追求品味和和谐的色彩搭配,不张扬的美充满温馨却贵气有余,隐约中有种令人不由自主的亲近。 空 间 空间划分不是很不严密,书房、卧室、起居室、和餐厅两用的大型开敞空间成为流行设计,这个空间能够使人产生久违的亲近感,归属感。 雅致可以是简约的,简化的线条、粗犷的体积、自然的材质,却没有伪简约的呆板和单调;雅致可以是古典的,但没有古典风格中繁琐和严肃,而是让人感觉庄重和恬静,使人在空间中得到精神上的放松。 色 彩 田园的各种绿色,秋天树叶的温暖红色甚至池塘的色彩,能唤起对户外生活的联想。 白色、米色、浅棕、深栗为主。 配 饰 粗糙、质朴的装饰材料,壁炉、自然裁切的石板、壁纸(方格、花草、条纹) 饰品:触感光滑的丝绸,丝绒、布艺、品味优雅的画、有创意的插画、天然植物、款式简单的相架、精巧的瓷器、素雅的花瓶、银器、水晶灯。 工 艺 1,家具选用线条简化,体积粗犷的;   2,布艺沙发要选用厚实的;   3,壁纸要选用棉麻的;   4,地板要选用樱桃木或枫木的;   5,饰品要有绿植,摇椅,铁艺等. 材料:雅致主义源于材料品质和装饰的细节。那些经过涂饰和抛光的木材、有着富丽温馨的色彩和华美的织物,以及精致黑色的点缀和光洁的硬木地板或抛光砖的结合,让整个生活的氛围充满温馨。 备 注 目前所说的乡村风格,绝大多数指的都是美式西部的乡村风格。西部风情运用有节木头以及拼布,主要使用可就地取材的 户型 户型:三居室以上,复式住宅,联排及独栋别墅等。 群体:身体健康,物质条件良好,喜欢恬淡闲适的原味生活。 户型:一居室以上住宅、公寓等。 群体:生性温和喜欢情调,消费观时尚成熟稳健。行为优雅的人群 五大主流生活、十大设计风格(简约) 纵观室内设计的发展趋势和流行风潮,总结已往住宅室内设计的文化后,提出室内设计应以人的生活方式为主创思路,以生活方式决定风格方式的设计思想来提升设计文化及室内设计的发展潮流方向,总结出怀旧、时尚、简约、舒适、健康这五大主流生活方式,演绎出十大设计风格—新古典、新中式、浪漫主义、现代前卫、北欧风情、现代简约、乡村风格、雅致主义、地中海风情和东南亚风格。这十大风格基本囊括了当今社会人群的主要的社会活动与生活文化,是现阶段国人思想意识,消费理念、审美情趣演变后的一种归纳和展现。 简约 寻找洁净的、直接了当的美。一种在喧嚣都市里,让我们的生活空间更纯净、简洁。 风 格 新简约 — 简单生活的千千情结 北欧风情— 现代生活的情朴思潮 定 义 现代简约风格意味着简练,优雅,不失亲切的生活环境。少了些极端主义多了些环境意识,多了些人在环境中这一要素的痕迹和情调,她用自然的色彩来营造气氛。在突出形式和质地的基础上,再加上新旧家具的混合使用,使得这种风格突破了时代的限制。 北欧风格在处理空间方面一般强调室内空间宽敞、内外通透,在空间平面设计中追求流畅的感觉。墙面、地面、顶棚以及家具陈设乃至灯具器皿等均以简洁的造型、纯洁的质地、精细的工艺为其特征。并且尽可能不用装饰和取消多余的东西,认为任何复杂的设计,没有实用价值的特殊部件及任何装饰都会增加建筑造价,强调形式应更多地服务于功能。 空 间 空间开敞,功能相对独立,常用通透。半通透形式进行空间分割,以及一些低矮家具。 在空间平面设计中追求流畅感;墙面、地面、顶棚以及家具陈设乃至灯具器皿等,均以简洁的造型、纯洁的质地、精细的工艺为其特征。 色 彩 黑色、白色、原色及金属冷光已足够,色彩的使用受相应的限制,纯度较高的色彩很少大面积使用。 色彩:色彩的选择上,经常会使用一些鲜艳的纯色调,且面积较大; 其中黑、白两色作为主色或重要的点缀色使用。 配 饰 饰品:简洁流畅的造型,冷酷的材质,色彩艳丽的装饰品都可,抽象的装饰画,抽象几何造型的雕塑,植物枝叶不宜太乱,以阔叶植物为宜,例如滴水观音,使室内干净利索。 饰品:简洁流畅的造型、冷酷的材质,色彩艳丽,抽象装饰画。墙面、地面、顶棚以及家具陈设乃至灯具器皿等,均以简洁的造型、纯洁的质地、精细的工艺为其特征。 工 艺 简洁明快,多用直线设计成较有力度的形态或形式,又注重细节处理。 装饰要素:金属材料、玻璃+色彩+线条简洁的家具、简洁大方的装饰造型、时尚的软装饰。 造型:房间造型线条明朗而流畅,基本都利用直线设计成形态或形式,又十分注重细节的处理。北欧室内装饰风格常用的装饰材料还有石材、玻璃和铁艺等,但都无一例外的保留这些材质的原始质感。 备 注 简洁、实用、省钱,是现代简约风格的基本特点。而简约风格不仅注重居室的实用性,而且还体现出了工业化社会生活的精致与个性,符合现代人的生活品位。 特点:设计注重功能、追求理性,讲究简洁明朗的颜色,淡雅清爽的自然材质,线条流畅,不饰雕琢。木材是北欧风格装修的灵魂。为了有利于室内保温,因此北欧人在进行室内装修时大量使用了隔热性能好的木材。 户型 户型:一居室以上住宅、公寓等。 群体:生活节奏较快,对形式设计比较挑剔,非常注重实用功能。中产层面人群 户型:一居室以上住宅,公寓等。 群体:从事较繁杂的事物,寻求另一份感觉,小产业经营者或蓝领
展开阅读全文

开通  VIP会员、SVIP会员  优惠大
下载10份以上建议开通VIP会员
下载20份以上建议开通SVIP会员


开通VIP      成为共赢上传

当前位置:首页 > 包罗万象 > 大杂烩

移动网页_全站_页脚广告1

关于我们      便捷服务       自信AI       AI导航        抽奖活动

©2010-2026 宁波自信网络信息技术有限公司  版权所有

客服电话:0574-28810668  投诉电话:18658249818

gongan.png浙公网安备33021202000488号   

icp.png浙ICP备2021020529号-1  |  浙B2-20240490  

关注我们 :微信公众号    抖音    微博    LOFTER 

客服