收藏 分销(赏)

通策医疗与爱尔眼科比较研究报告.docx

上传人:綻放 文档编号:8913000 上传时间:2025-03-07 格式:DOCX 页数:7 大小:32.81KB 下载积分:8 金币
下载 相关 举报
通策医疗与爱尔眼科比较研究报告.docx_第1页
第1页 / 共7页
通策医疗与爱尔眼科比较研究报告.docx_第2页
第2页 / 共7页


点击查看更多>>
资源描述
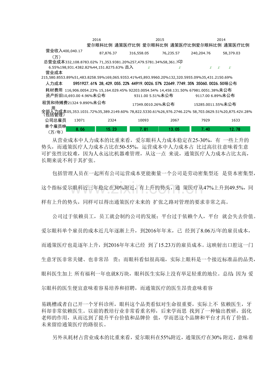
通策医疗与爱尔眼科比较研究报告 一、 行业环境 在公立医院由于服务资源瓶颈以及制度体制等问题,给了民营医院特别是专 业细分医疗市场很多机会,不管是爱尔眼科所处的眼科还是通策医疗所处的牙科。 整体判断行业有一个巨大并且适合优秀民营企业发展的行业环境。 二、生意模式 提供何种产品和服务 对患者的牙科问题或者眼科问题进行治疗,提供关于眼科或者眼科的问题的 一体化解决方案。 怎样提供产品或者服务 通过购买设备、培训员工或者招聘员工、租赁场地、使用各种耗材等提供服 务,主要成本为人力、耗材以及折旧和摊销。由于设备折旧和摊销费用占比很低, 实际上这是一个天生轻资产模式,理论上业务模式可复制性很强。 轻资产模式的可扩张性和潜在价值必须要大? 究竟是爱尔眼科生意模式可复制性强,还是通策医疗业务模式可复性强呢? 一旦一个生意人力占比过高或者服务输出比较依赖人的时候,可复制性就会 大大折扣,管理半径也会比较短。下面考察两家公司的业务模式的可复制性问题: 2016 2015 2014 爱尔眼科比例 通策医疗比例 爱尔眼科比例 通策医疗比例爱尔眼科比例 通策医疗比例 营业收入400,040.17 _ (万) 87,876.37 316,558.05 76,235.57 240,204.76 58,379.03 总营业成本332,108.8783.02% 71,353.9381.20%257,479.5781.34%58,361.7卬6.55%198,931.4382.82%44,151.8275.63% 古入 r r r r r 营业成本 215,580.8553.89%51,483.8258.59%169,065.9353.41%45,893.9960.20%132,320.5955.09%35,431.2150.69% 人力成本 5951927.61% 28,429.055.22% 44919.0026.57% 22649.7749.35% 35060.0026.50昧公布 耗材费用 116,906.0054.23% 15,164.029.45% 92203.0054.54% 14,458.131.50% 67981.0051.38%未公布 资产折旧10,693.00 4.96%未公布 租赁和待摊费21324 9.890%未公布 用 9311.00 5.51%未公布 17349.0010.26%未公布 9117.00 6.89%未公布 15285.0011.55%未公布 全部人力成本05,353.1031.72%35,389.2149.60% 78,822.5330.61%26,976.2746.22% 58,703.0629.51%20,875.42V.28% (包括管理) 公司总雇员 单个雇员咻 (万/年) 13071 8.06 2324 15.23 10093 7.81 2067 13.05 7929 1633 7.40 12.78 从营业成本中人力成本的比重来看,爱尔眼科人力成本稳定在25-30%,有 一些上升的势头,而通策医疗人力成本占比在50-55%,运营成本中人力成本占 比过高往往意味着生意可扩张性比较难,因为人永远比机器难管理,从这一点 来说,通策医疗人力成本占比太高,长期来说不利于其扩张。 包括管理人员在一起所有公司运营成本更能衡量一个公司是劳动密集型还 是资本密集型,这个指标爱尔眼科近三年稳定在30%附近,有上升的势头,通 策医疗从47%上升到49.5%,同样有上升的势头,同样可以得出通策医疗未来的 扩张之路对管理的要求非常之高。 公司过于依赖员工,员工就会制约公司的发展;平台过于依赖个人,平台 就会失去价值。爱尔眼科单个雇员的成本近几年逐渐上升,到2016年年末,已 经到了8.06万/年的雇员成本,而通策医疗也是逐年上升,到2016年年末已经 到了15.23万的雇员成本。这映射出口腔这一门生意牙医非常关键、也非常昂 贵;而眼科看似很高端,实际上眼科是一个接近标准品的品类,眼科医生加上 所有福利一年也就8万块,眼科医生实际上没有举足轻重的地位。总结:因为 爱尔眼科的医生便宜意味着容易培养和招聘,而通策医疗的医生昂贵意味着容 易跳槽或者自己开一个牙科诊所,眼科这个品类看似对生命很重要,实际上不 依赖医生,牙科却非常依赖医生。以前的教培行业非常看重名师,后来学而思 找到了一种输出教研,弱化老师的作用,从而达到了提升平台价值和品牌价 值,学而思这个品牌和平台才具有了价值。未来留给通策医疗的路很长。 另外从耗材占营业成本的比重来看,爱尔眼科在55%附近,通策医疗在30% 附近,意味着其实爱尔眼科更像是可复制的工业品,而通策医疗才更像是真正 的“服务业”。 总结:爱尔眼科从生意远期的可复制性和管理难度优于通策医疗。 二、 团队能力(风险) 这个不能很好的科学评判,从目前的布局、管理、执行来看,爱尔眼科可能 稍微在团队方面更优秀一些。实际控制人的政治风险因素比较少,至少目前基本 客户忽略。 四、护城河 竞争对手为什么不能抢走他的市场份额? 对于眼科医院、综合性的公立医院都有各自的市场份额,综合医院的牙科通 常都是爆满,小诊所也活得不错,这个行业的竞争还是比较充分的。 客户为什么会持续购买自己的产品? 体制原因造成的综合医院的服务瓶颈、服务态度差、效率低下等溢出了大部 分需求,长期而言民营医院持续获得客户的基础是品牌口碑,是一个可以输出的 “硬通货”,只要想起眼科就想起爱尔眼科,想起牙科就想起通策医疗。在塑造 品牌的事情上,爱尔眼科做的比较好。体现在,所有爱尔眼科都是连锁模式,名 字都叫爱尔眼科,有利于品牌塑造,另外爱尔眼科的营销成本也比较高,这些都 是花得值得的;通策医疗各地建医院,但是名字都不一样,想起通策医疗都不知 道与什么相关,例如: 公司辐射区域n 201G年公司新建医觥(尚在建设中)有!杭州口腔医院城北分院,杭州口腔医院 庆春分院、益阳口腔医院和苏州存济城西口腔医院:201百年已开业的新建医院有」杭州口腔医院 12/134 2016年年爱根告 绍蹙分院、南京金陵口腔医院、宁波北仑口腔医院、昆明市口腔医院北市区分院;|同时,黄石现 代口腔医院迁址扩建已经完成并已于201了年初重新开业.此外r通知口腔医疗基金投资设立了北 京存济口腔医院、武汉存济口腔医院和欣庆存济口.腔医院,该三家医院都m取得营业执照及卫计 这些眼花缭乱的名字,没有一点儿聚合效应。 1.98 1.82 1.65 1.49 1.32 1.15 0.99 0.82 0.66 0.49 通策医疗[600763.SH]利润表 2012 12 31 2013 12 31 ^^4 12 31 2015 12 31 2016 12 31 销售费用 12.80 12.50 12.20 11.90 11.60 2012 12 31 2013 12 31 —14 12 31 2015 12 31 2016 12 31 销售费用 11.30 爱尔眼科的营销成本在11-12个百分点,而通策医疗基本上在1-2个百分 点,长期而言节省下来的营销成本就是未来将要失去的客户。 颠覆者会很快颠覆自己的产品或者服务吗? 牙科短期看不到颠覆性的技术出现,眼科颠覆性技术出现可能性大一点儿, 但爱尔眼科可以学习并且应用,这一块风险不太大。 技术优势造成的产品或者服务差异化 不管是眼科还是牙科,都不是靠技术优势取胜的,技术难度也并不大,从各 自的研发费用就可以看出来。 渠道/品牌优势造成的消费者心智占领 连锁、品牌逐渐会成为消费者选择的重要理由,所谓的没法选择好的公立医 院才选择爱尔眼科的理由会不复存在,未来“研发+供应链管理+营销”中的运营 管理和品牌会成为重要竞争优势。 规模经济带来的成本优势——(低毛利率/低净利率,高固定成本带来的高 经营杠杆) 规模经济更多体现在品牌上,而不是足够低的成本让对手无法进入,或者说 规模经济不明显。 高客户粘性——学习曲线/高转换成本(包括机会成本) 并不像社交平台等具有非常高的转换成本 高进入壁垒——行政壁垒/专利 没有,至少不明显 四、定义企业 自由现金流 下游客户是消费者,除了医保需要延迟结算,基本是现付,下游客户基本上 没有欠款,唯一占用现金资源的是存货,然而可以用对上游的应付张狂对冲,如 果增长速度不是大幅度高于ROE的话,自由现金流会非常高。 2.01&. 12-31 2015-12-31 2014-12-31 2013-12-31 2J012,-12-31 报告期 年非 用艮 用艮 在根 年抿 梅击上出 台南赚 台井根春 含再报方 含用曲 台南膝 奈青* 庾币烫金 22.13 U.25 2S.B4 玄用住登曲笑声 J 底收察据 应收状蒸 ill 逅 S.E3 H- 5.0S 4.拈 ffifdK© .|| 3 L21 104 酒 应收利用 g.co D.iJg 口.口4 口.口丁 其ft!底收款 .ii 陋 — ill zja 训 应收股利 J 其人速it金融费声 浦 件至 5.09 S.3& 5.5^ S.叼 通策医疗[6D076 J. SH]-筑产负值表 201&-12-31 H1S12-31 2D14-12-31 2HLJ 12-31 2012 1Z-31 报告即 年报 年报 年报 年抿 年报 报表架型 台用蹂 台为疏 台为昧 台汨昧 台并报康 淬动,产, 奘市雎 :n.s 33. L7 3■工总 Jfl餐 交忌世亲i蟋产 [UK DM 跳礴 皿 诩 !L22 L DO 预付款顶 逐 112 122 2.15 面收利息 — 0.05 口 m 茸怙应眠的 D.34 L52 口.45 0.94 面板眼利 五,.米吉安蟆卢 在货 Z02 153 2.30 LHL ].17 可见,不管是通策医疗还是爱尔眼科被上下游占款很少,现金流比较丰厚。 投资要求回报率 鉴于爱尔眼科的生意模式比通策医疗好一些,要求的回报率自然低一些,爱 尔眼科回报率可以更接近10%,通策医疗需要13%左右 存续年份 存续的年份会比较长,需求是持续产生的,颠覆性技术出现也会有时间学习 和推广。 结论 爱尔眼科的生意模式比通策医疗更好,生意模式的可复制性更强,护城河更 容易塑造。目前爱尔眼科在连锁和品牌上也走在了通策医疗前面。详细的价值评 估有空了再写。
展开阅读全文

开通  VIP会员、SVIP会员  优惠大
下载10份以上建议开通VIP会员
下载20份以上建议开通SVIP会员


开通VIP      成为共赢上传

当前位置:首页 > 研究报告 > 其他

移动网页_全站_页脚广告1

关于我们      便捷服务       自信AI       AI导航        抽奖活动

©2010-2025 宁波自信网络信息技术有限公司  版权所有

客服电话:0574-28810668  投诉电话:18658249818

gongan.png浙公网安备33021202000488号   

icp.png浙ICP备2021020529号-1  |  浙B2-20240490  

关注我们 :微信公众号    抖音    微博    LOFTER 

客服