收藏 分销(赏)

《消费者行为分析》-25P.docx

上传人:pc****0 文档编号:8900091 上传时间:2025-03-07 格式:DOCX 页数:17 大小:32.34KB 下载积分:10 金币
下载 相关 举报
《消费者行为分析》-25P.docx_第1页
第1页 / 共17页
《消费者行为分析》-25P.docx_第2页
第2页 / 共17页


点击查看更多>>
资源描述
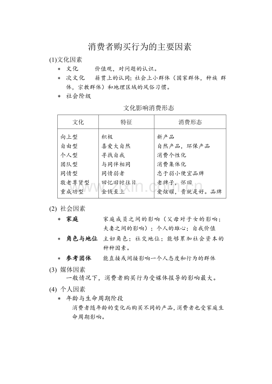
消费者行为分析 消费者研究要解答七个问题,即市场的七个“O” ⒈市场由谁构成 (Who)? (家庭主妇) 构成购买者的群体 (Occupants) (家中的孩子) ⒉购买何物 (What)? (起居饮食必需品) 购买的目标产品 (Objects) (经济实惠产品) ⒊为何购买 (Why)? (迎接佳节) 购买的目的 (Objectives) (庆祝老太爷生日) ⒋谁参与购买 (With whom)? (家中主要成员) 采购组织的角色 (Organization) (安排、联络、决策) ⒌如何购买 (How)? (电话、网页) 采购作业的程序 (Operations) (网页参阅、电话定席) ⒍何时购买 (When)? (下班时间) 购买时机 (Occasions) (拓销优待) ⒎何处购买 (Where)? (亲临拜访) 购买地点 (Outlets) (方便、快捷、大家都知道) 购买者反应 产品选择 品牌选择 销商选择 购买时机 购买数量 购买者黑箱 购买者 购买者 的 决策 特征 过程 行销刺激 其他刺激 产品 经济 价格 技术 地点 文化 促销 政治 购买行为模式 消费者购买行为的主要因素 (1)文化因素 * 文化 价值观,对问题的认识。 * 次文化 籍贯上的认同;社会上小群体(国家群体,种族 群体,宗教群体)和地理区域的风俗习惯。 * 社会阶级 文化影响消费形态 文化 特征 消费形态 向上型 自由型 个人型 团队型 同情型 敬老尊贤型 重成功型 积极 喜爱大自然 寻找自我 与同伴相同 同情弱者 回忆旧时往日 金钱至上 新产品 自然产品,环保产品 消费个性化 消费集体化 忠于弱小便宜品牌 老牌子,怀旧 爱炫耀,贵就是好。品牌 (2) 社会因素 * 家庭  家庭成员之间的影响(父母对子女的影响; 夫妻之间的影响);个人的雄心;自我价值 * 角色与地位 主妇角色;社交地位;能够累加社会资本的 种种因素。 * 参考团体 能直接或间接影响一个人态度和行为的群体 (3) 媒体因素 一般情况下,消费者购买行为受媒体报导的影响最大。 (4) 个人因素 * 年龄与生命周期阶段 消费者随年龄的变化而购买不同的产品,消费者也受家庭生命周期影响。 家庭生命周期八阶段及其购买模式 家庭生命周期阶段 购买或行为模式 1.单身阶段 (Bachelor Stage): 无财务负担,领导潮流,喜娱乐 2.新婚 (Newly married couples): 财务状况较好,有最高的购买率和耐久财购买量。 3.满巢一期 (Full nest I): 最小的孩子小于六岁 购买家庭用品的巅峰时期,有很少的流动资产,对新产品有兴趣,喜欢广告的商品,对财务状况不满意。 4.满巢二期 (Full nest II): 最小的孩子六岁 财务状况较好,购大型包装产品,数量多的商品,上音乐课等。 5.满巢三期 (Full nest III): 中年夫妇,孩子未独立 财务状况仍好,很难受广告影响,对耐久财平均购买力最高。 6.空巢一期 (Empty nest I): 小孩不同住,家长仍工作 自有房子,对财务状况满足,喜远游,娱乐,自我教育,对新产品没兴趣。 7.空巢二期 (Empty nest II): 小孩不同住,家长年老退休 所得减少,购医疗用品及保健用品。 8.年老丧偶独居 (Solitude): 和其它退休者类似。 · 职业 :蓝领;白领;职业群体 · 经济情况 :支出与所得;储蓄与财产;接贷能力 · 生活方式 :表现在个人的活动,兴趣,意见方面的方式 · 人格自我观念 :自信,优越感,自主,服从,善交际,防御 性和适应性等。 (5) 心理因素 * 动机 (Motivation) 马斯洛 (Maslow): 由需要产生。 需要的重要性依次为:生理需要,安全需要,社会需要,尊重需要(自我尊重,受肯定,地位),自我实现需要。 自我 实现需要 尊 重 需 要 社 会 需 要 安 全 需 要 生 理 需 要 * 认知 (Perception) 人们对相同的刺激客体会有不同的认知,主要因为选择性注意,选择性扭曲,选择性记忆。 * 学习 (Learning) 学习论者认为,一个人的学习是通过驱使力,刺激物,诱因,反应和强化的相互影响而产生的。 * 信念与态度 (Beliefs and attitudes) 信念指个人对某些事物所持的观点;态度指个人对某些个体或观念的持久性评价,感觉和倾向。 消费者决策过程的五个阶段 1. 问题确认 (Problem recognition) * 产生问题或需要 * 产生问题和需要的原因 * 与产品的关联 2. 信息收集 (Information search) * 个人(家人;朋友;邻居;熟人) * 商业(广告;推销人员;批发商;包装与展示) * 公共(大众传播媒介;消费者评鉴组织) * 经验(曾有处理,检查,使用产品的经验) 3. 评估可行方案 (Evaluation of alternatives) * 产品属性 Product attributes (电脑:记忆容量;绘图功能) * 相关属性的重要性权数 Importance weights (列为心理第一顺位 (top-of-the-mind) 的属性) * 品牌信念 (品牌信念的组合形成品牌形象 Brand image;忠诚度) * 效用函数 Utility function (预期产品所能带来的满足) * 评估程序 Evaluation procedure (通过评估程序对品牌产生特定的态度) 4. 购买决策 (Purchase decision) (有两个因素介于购买意图与购买决策之间) * 第一影响因素是他人态度 (Attitudes of others) * 第二影响因素是非预期情境因素  (Unanticipated situational factors) (购买决策可分为三类) * 例行性购买反应 (Routine response behavior) 购买行为发生在例行性消费时候,无须多思考便可决定。 * 有限决策 (Limited decision making) 决策需一些时间考虑,通常发生在偶然性的购买或选购较孰知品牌时。 * 密集决策 (Extensive decision making) 最复杂,发生在选购不熟悉或昂贵产品时,是研究购买行为的主要对象。 5. 购后行为 (Post purchase behavior) * 购后满足 (Post purchase satisfaction) * 购后行为 (Post purchase actions) * 购后使用与处理 (Post purchase and disposal) 现代人消费形态的演变 (1) 商品决策 要求日用品轻,薄,短,小,轻便,品质高;人性化、个性化,有特色,与众不同。 (2) 购价决策 对日用品要求廉价,对个性化,有特色,与众不同的产品较不计较价钱。 (3) 购买点决策 选在:⒈符合身份地位; ⒉赏心悦目; ⒊一次购足之处。 (4) 购买心态 有时以理性的态度去采购,零售店宜请楚划分产品类别。 有时会冲动购买,故产品的陈列,包装,造型应让顾客一看就喜欢。 消费者采用新产品的过程 知晓 Awareness 兴趣 Interest 评估 Evaluation 试用 Trial 决策Decision 采用 Adoption 拒绝 Rejection 继续拒绝 Continued Rejection 过后采用 Later Adoption 继续采用 Continued Adoption 中止采用 Discontinuance 组织市场和组织购买行为 企业组织并非专事销售,它们之间也需要建立彼此依存的伙伴关系。(Business Partner) 组织购买行为的四项特别考虑因素: 1. 组织购买商品和服务以满足个种组织目标。 2. 采购决策的参与人员多,决策标准不同。 (因参与决策的出发点,观点,背景不同而异) 3. 购买者必须遵守组织政策与策略。 4. 需有报价单,合同,交货时间表等。 三种组织市场 ㈠ 工业市场 (Industrial markets) à 工业市场的成员 (1) 少量购买者 (Fewer buyers) 如:轮胎公司的工业市场主要依赖汽车制造商。 (2) 大量购买者 (Larger buyers) 工业市场往往由少数公司采购大部分产品。 (3) 供需双方关系密切 (Close supplier-customer relationship) 如:加工工业供需双方的关系,购买者较少,采购量与 影响力却较大。 (4) 购买者地理分部集中 (Geographically concentrated buyers) (5) 衍生需求 (Derived demand) 对工业品的需求多衍生自对消费品的需求。 (6) 无弹性需求 (Inelastic demand) 即受价格变动影响不大的需求。 (7) 变动的需求 (Fluctuating demand) 消费者增加10%需求,会导至产业需求增加200%。 (8) 专业化购买 (Professional purchasing) 工业品多由采购代理商购买,他们受过供价,鉴定等方面的专业训练。 (9) 决策影响者较多 (Several buying influences) 因此需雇销售代表,并谴销售小组和专业采购人员交易。 (10) 其它特性 (Miscellaneous characteristics) 直接购买 (Direct purchasing) 相互购买 (Reciprocity) 租赁 (Leasing) à 工业市场购买者的采购决策 (1) 购买情境的主要型态 直接重购 (Straight rebuy)(如购办公用品,化工原料) 修正重购 (Modified rebuy)(如购新货车,电子零件,药物) 新购 (New task)(分四阶段:兴趣;评估;试用和采纳) (2) 购买决策的子决策 (Major sub decisions involved in the buying decision) 决定产品规格,价格限制,送货条件,服务条件,付款条件,订购数量,可接受的供应商和选定的供应商。 (3) 系统采购及销售的角色 (The role of systems buying and selling) 系统采购 systems buying:整批购买,不作单独的小决策 系统销售 systems selling: ① 供应商出售一组相互关联的产品; ②供应商出售整套系统或服务,以符合买方顺利操作生产之需。 à 工业市场购买过程的参与者 (1) 使用者 (User) 多为最初提议选购者,或订定所需产品之规格者。 (2) 影响者 (Influencers) 如专业技术人员,评估人员,特别有关者。 (3) 决策者 (Deciders) 有权作最后决定者,有权选择或赞成最后供应商的人。 (4) 核准者 授权给计划的决策者或购买者的人。 (5) 采购者 (Buyer) 有正式权力选择供应商和安排采购条件的人。 (6) 守门者 (Gatekeepers) 控制资讯流程的人,防止销售人员与使用者或决策者见面。 à 影响工业购买者购买决策的主要因素 (1) 环境因素 (Environmental factors) 需求水准,技术,政治和竞争等发展。 (2) 组织因素 (Organizational factor) 采购部门地位提高 集中化采购 (Centralized purchasing) (3) 人际因素 (Interpersonal factor) (4) 个人因素 (Personal factor) 参与决策者的动机,认知,偏好等;受个人年龄,所得,教育,职业,对风险的态度等影响。 à 工业购买者的购买决策过程 (1) 确认问题 会是内外刺激的结果。 (2) 一般需求描述 决定需求的一般特性与需求量。 (3) 决定产品规格 进行价值分析。 (4) 寻找供应商 阅工商名录,用电脑追寻,请其它公司介绍。 (5) 征求报价 口头,书面,约见。 (6) 选择供应商 (7) 正式订购 MRO商品(Maintenance维护,Repair 修理,Operating 作业)购买者渐采用统购契约,和供应商建立长期关系,供应商定期按议定价格和条件重新供货。 (8) 绩效评估 评估供应商的绩效以决定继续,修正或停止与.买方的供需关系。 ㈡ 中间商市场 (Reseller markets) à 中间商市场的成员――批发;零售 à 中间商的购买决策 (1) 独家搭配 (Exclusive assortment) 只销售一家制造商的产品线。 (2) 深度搭配 (Deep assortment) 销售许多厂商提供的同类产品。 (3) 广泛搭配 (Broad assortment) 销售性质相近的多条产品线。 (4) 混合搭配 (Scramble assortment) 销售许多相关的产品线。 à 中间商面临三种购买情况 (1) 新产品情境 (New-item situation) 可依新产品的好坏,考虑是否进货,可不断增加新产品。 (2) 最佳供应商情境 (Best-vendor Situation) 选择最佳供应商提供所需某一项目。在两种条件下发生:①中间商无足够空间容纳所有产品; ②中间商想发展自己的专属品牌。 (3) 较佳交易条件情境 (Better-item situation) 选择条件最好的供应商。 à 中间商的购买决策 (1) 家庭经营小商店的老板 (2) 商品经理 (Merchandise manager) (3) 采购委员会 (Buying committee) (4) 商店经理 (Department Manager) à 影响中间商购买决策的主要因素 中间商购买决策同样受环境,组织,人际和个人等因素影响。 七种购买形态: 1. 忠诚购买者 (Loyal buyer) 多年来忠于同一商品来源。 2. 机会主义购买者 (Opportunistic buyer) 选择能符合长远利益的供应商,随时选择最划算的供应来源。 3. 最佳交易购买者 (Best-deal buyer) 选择该时期的最佳交易。 4. 创造性购买者 (Creative buyer) 直接要求某种产品服务和价格。 5. 广告型购买者 (Advertising buyer) 每次交易都希望得到广告费用补贴。 6. 巧诈型购买者 (The chiseler) 7. 小心仔细型购买者 (Nuts-and-bolts buyer) 选择最佳搭配的商标。 à 中间商的购买决策过程 大致同于工业购买者。中间商会不断改进采购技巧,如以每立方英尺利润 (Profit-per-cubit-foot) 来计算产品展售空间 的投资报酬, 不再以产品别计算。 ㈢ 政府市场 (Government markets) à 政府机构市场的成员 政府各大部门;地方政府;市镇理事会等。 à 政府机构的购买决策 价格导向;心信用导向;品质导向。 à 政府机构购买过程的参与者 采购部(Purchase department) 管理部(Administration) 供应署(Agencies) 局(Boards) 委员会(Commissions) 执行局(The executive office) à 影响政府机构购买决策的主要因素 政治因素;民心所向 国会决策 财政预算 地区性事项 à 政府机构购的购买决策过程 公开召标(Open bid) 政府和约(Negotiated contract) (由政府机构与一家或多家公司接触,从中择定能符合规格和交易条件的一家,直接与之商议和约。主要发生在复杂产品的采购,如大工程,长期武器交易) 委任团体决策 购买行为 讨论问题 (新加坡) 1. 消费与浪费是两个完全不同的概念。高消费促使社会进步,浪费则是死亡之路。评述之。 2. 超前消费是目前市场中的普遍现象。请评述你对超前消费的社会心态是什么? 3. 「可支配所得才是真正消费市场的实力。」请评述之。 购买行为 讨论问题 (中国) 1. 传统的“勤俭持家”“量入为出”与目前的“消费饥渴”“能挣会花”是一强烈对比,请以此分析,当前中国消费者购买行为的走势。 2. 中国消费者的购买动机以理智动机为本,当较脆弱的心理承受力受到冲击后,容易产生冲动性购买行为。请评述之。 3. 现代中国消费品/工业品市场的发展面面观。
展开阅读全文

开通  VIP会员、SVIP会员  优惠大
下载10份以上建议开通VIP会员
下载20份以上建议开通SVIP会员


开通VIP      成为共赢上传

当前位置:首页 > 包罗万象 > 大杂烩

移动网页_全站_页脚广告1

关于我们      便捷服务       自信AI       AI导航        抽奖活动

©2010-2025 宁波自信网络信息技术有限公司  版权所有

客服电话:0574-28810668  投诉电话:18658249818

gongan.png浙公网安备33021202000488号   

icp.png浙ICP备2021020529号-1  |  浙B2-20240490  

关注我们 :微信公众号    抖音    微博    LOFTER 

客服