收藏 分销(赏)

玻镁风管与镀锌钢板的区别.doc

上传人:s4****5z 文档编号:8819665 上传时间:2025-03-03 格式:DOC 页数:4 大小:43.50KB 下载积分:10 金币
下载 相关 举报
玻镁风管与镀锌钢板的区别.doc_第1页
第1页 / 共4页
玻镁风管与镀锌钢板的区别.doc_第2页
第2页 / 共4页


点击查看更多>>
资源描述
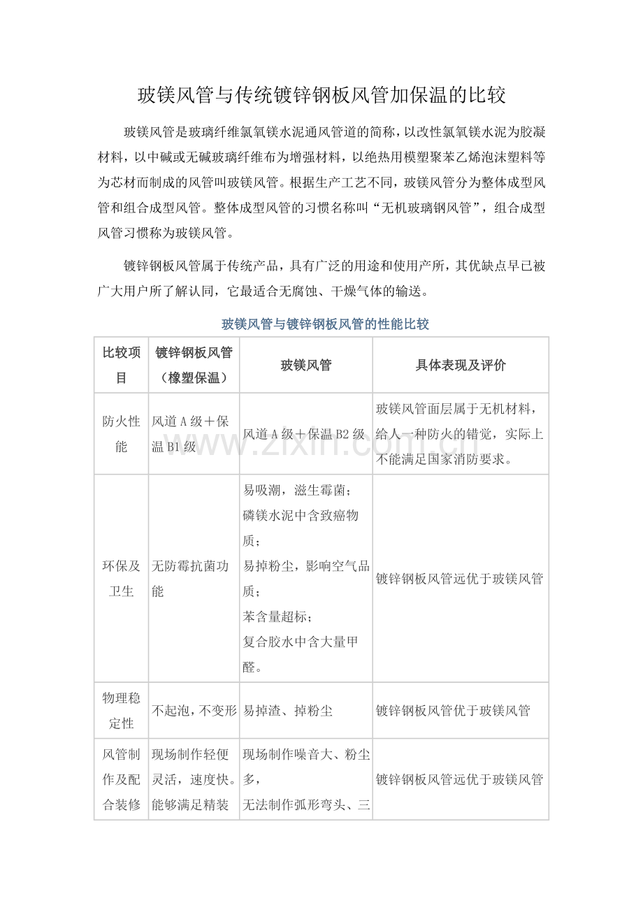
玻镁风管与传统镀锌钢板风管加保温的比较 玻镁风管是玻璃纤维氯氧镁水泥通风管道的简称,以改性氯氧镁水泥为胶凝材料,以中碱或无碱玻璃纤维布为增强材料,以绝热用模塑聚苯乙烯泡沫塑料等为芯材而制成的风管叫玻镁风管。根据生产工艺不同,玻镁风管分为整体成型风管和组合成型风管。整体成型风管的习惯名称叫“无机玻璃钢风管”,组合成型风管习惯称为玻镁风管。 镀锌钢板风管属于传统产品,具有广泛的用途和使用产所,其优缺点早已被广大用户所了解认同,它最适合无腐蚀、干燥气体的输送。 玻镁风管与镀锌钢板风管的性能比较 比较项目 镀锌钢板风管(橡塑保温) 玻镁风管 具体表现及评价 防火性能 风道A级+保温B1级 风道A级+保温B2级 玻镁风管面层属于无机材料,给人一种防火的错觉,实际上不能满足国家消防要求。 环保及卫生 无防霉抗菌功能 易吸潮,滋生霉菌; 磷镁水泥中含致癌物质; 易掉粉尘,影响空气品质; 苯含量超标; 复合胶水中含大量甲醛。 镀锌钢板风管远优于玻镁风管 物理稳定性 不起泡,不变形 易掉渣、掉粉尘 镀锌钢板风管优于玻镁风管 风管制作及配合装修改造 现场制作轻便灵活,速度快。能够满足精装修时现场更改。 现场制作噪音大、粉尘多, 无法制作弧形弯头、三通、四通,尺寸难以把控变动。现场不能变更,不能与精装修配合改动。 镀锌钢板风管远优于玻镁风管 风管安装 笨重,劳动强度大 笨重,劳动强度大,安装工程中容易损坏 镀锌钢板风管优于玻镁风管 风管清洗 容易 清洗困难,清洗不干净 镀锌钢板风管优于玻镁风管 使用寿命 20年左右 易受潮粉化、掉渣, 寿命仅3年左右。容易开裂。 镀锌钢板风管远优于玻镁风管 承压强度 强度大 小 镀锌钢板风管优于玻镁风管 人工成本 中 高 镀锌钢板风管优于玻镁风管 运行摩阻  内壁平滑,阻力小  阻力大  镀锌钢板风管优于玻镁风管 结论 玻镁风管是玻璃钢风管的改进型,但市场比较混乱,厂家用料极不规范,甚至大量添加矿渣、木屑,质量良莠不齐,极易返卤掉渣。镀锌钢板风管加保温的做法是传统做法,目前市场上大规模通风空调系统仍旧采用镀锌钢板风管。 目前市面上的无机玻璃钢风管大都为非正宗产品,这种产品存在着重量偏大,运输不便,安装与土建尺寸配合难的缺点;存在着手工制作返卤、泛霜、湿强度差等问题。许多企业生产的无机玻璃钢风管使用高碱玻璃纤维布,会造成风管开裂、断裂等质量事故。 目前市面上的玻镁风管往往存在以下质量问题: 一、风管耐久性差 风管耐久性差主要是没有科学的摩尔比计算,氯化镁和氧化镁克分子量配比是有科学依据的,是要根据氧化镁的活性镁含量的测定来确定氯化镁的用量。但是不合格产品生产企业不知道氧化镁活性含镁量的测定,更不知道摩尔比的合理值。只知道氧化镁加卤水,固化后成风管。其风管剩余氯离子含量大,遇上潮湿的空气环境易返卤,软化系数低,使用寿命短。 软化系数是风管板浸水48小时后的强度与不浸水的强度之比,比值越大,软化系数就越大,使用寿命就越长。科学配方的风管板软化系数可在90% 以上,而一般玻镁风管板软化系数在75%以下,使用寿命令人担忧。 二、风管承载力差 影响风管承载力的因素有泡沫板的强度和泡沫板两表面的氯氧镁水泥层强度。泡沫板的密度与强度是直接关系的,要求达到20kg/m3。采用中碱玻璃纤维布增强,泡沫板与两面的氯氧镁水泥层是一次性复合成形的,风管板的承载力大于1000N。但是,不合格产品的生产企业并不知道技术要点,生产风管用的泡沫板密度有12kg/m2左右的,有的采用高碱玻璃纤维布增强(高碱布的寿命不到两年,国家禁止使用),还有泡沫板两面的氯氧镁水泥板是后粘接的(有的还用了有机胶),这种风管的承载力差,风管承受不了风压,造成风管破损只是时间长短问题。 三、粘合风管的胶粘剂问题严重 玻镁复合风管的组合和安装都是采用胶粘接的。该胶粘剂采用氯化镁加氧化镁,再添加纤维、助剂,搅拌后成为专用胶。不合格产品的生产企业误认为只是氧化镁加氯化镁,或者加点碳酸钙、滑石粉之类的填料。结果是粘接缝严重开裂,甚至风管变形,严重影响风管使用。严重的导致风管掉落,容易伤人。 四、风管加强措施不配套 玻镁复合风管长边尺寸≥1250mm时,要进行内支撑加固,加固数量和加固材料按规范进行。不合格产品的生产企业不按标准要求去做,特别容易破损。 五、与现场配合问题 玻镁风管采用厂家统一生产,脱离现场,监理无法全程监控,一次生产过多,脱离现场,如出现工程变更,将造成很大浪费。由于风管体积大,运输消耗极大,一次到场过多,存储空间要求大。管道笨重,不易搬运,比较脆弱,易受碰撞导致酥裂和破损,制作安装周期长,速度慢,管道尺寸及走向变更时费工费时,增加了安装难度和工作量。 六、防火、防潮性能 玻镁风管属不燃材料,但其保温材料是否燃烧要依材质而定。受原料配比的制约,其防潮能力的稳定性较差,目前市场上出现的玻镁风管绝大多数不能符合相关标准。玻镁风管实际的防潮性和产品各质量性能的时间稳定性随着时间的推移下降的速度比预期要快很多,尤其它的内在质量受原料配比影响较大,实际工程中又不容易从表面看出。 七、不良案例 郑州大上海步行街:风管四角开裂严重,对业主带来很大经济损失。 洛阳落钼大厦采用杭州某风管有限公司产品,安装两个月后,风管粘接面全部开裂,被拆除。 武汉龙王庙广场:用山东德州生产的产品,风管粘接处开裂,风管掉落。 武汉沌口体育中心:采用山东德州生产的产品,风管粘接处开裂,风管掉落。 综上所述,玻镁风管的工艺、生产形式等多方面还有许多不足待完善,所以目前大规模通风空调系统仍旧适宜采用镀锌钢板风管。
展开阅读全文

开通  VIP会员、SVIP会员  优惠大
下载10份以上建议开通VIP会员
下载20份以上建议开通SVIP会员


开通VIP      成为共赢上传

当前位置:首页 > 包罗万象 > 大杂烩

移动网页_全站_页脚广告1

关于我们      便捷服务       自信AI       AI导航        抽奖活动

©2010-2025 宁波自信网络信息技术有限公司  版权所有

客服电话:0574-28810668  投诉电话:18658249818

gongan.png浙公网安备33021202000488号   

icp.png浙ICP备2021020529号-1  |  浙B2-20240490  

关注我们 :微信公众号    抖音    微博    LOFTER 

客服