收藏 分销(赏)

采购项目及主要技术指标.doc

上传人:s4****5z 文档编号:8801949 上传时间:2025-03-02 格式:DOC 页数:9 大小:68.50KB 下载积分:10 金币
下载 相关 举报
采购项目及主要技术指标.doc_第1页
第1页 / 共9页
采购项目及主要技术指标.doc_第2页
第2页 / 共9页


点击查看更多>>
资源描述
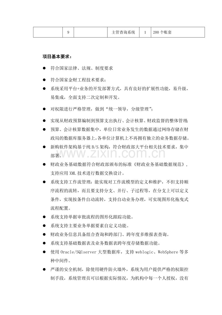
采购项目及主要技术指标 在金财网上建立财政财务管理平台,整个平台采用先进技术,应用XML、EJB、CORBA、Java等语言,平台不改造各个股室的旧系统(特别是省统一使用的业务软件),只是在终端加上用户授权,采用统一的标准,保证互联互通即可。成为跨平台的、标准的、不依赖任何公司的平台。统一平台管理,分步将各股室业务系统软件(已使用的或新购的C/S或B/S)集中在所建平台上,各业务软件操作将通过所建立的综合管理平台进行,各种数据包的上传和下载将在各自的权限范围内实现,最终实现财政财务一体化、乡财县管、财政资金动态监管。同时,本着最大限度地利用原有资源(特别是乡镇计算机设备)进行建设,系统具有前瞻性、可扩展性和可伸缩性。在系统建设中要集成计算机技术、网络技术、信息安全技术、专用芯片技术。通过平台实现:一是将年初预算和指标系统整合(软件可新购);二是内部办公网络化,满足软硬件资源和财政内部信息共享,实现网上办公;三是动态监管预算资金。购置总账、报表等软件,乡镇使用该软件进行财务核算、报表,相关领导及业务人员可以随时查询到所有纳入财政集中财务平台的单位的“余额表”、“总分类账”、“明细账”同时可以联查凭证,并可以将查询出来的表导出至excel。其组成如下表: 项目名称 序号 类别和名称 数量 备注 南江县乡财县管综合管理信息系统 1 数据库管理系统 大型数据库管理系统 1 满足5、6、7、8、9需要 2 硬件 WEB服务器 1 技术参数椐据软件需要配置 3 数据库服务器 1 技术参数椐据软件需要配置 4 防火墙 1 满足现有网络安全需要 5 系统平台 基于JAVA技术开发的软件平台 1 5 预算管理 预算编制系统 1 300个预算单位 6 财政指标管理 1 300个预算单位 7 乡财县管系统 总账管理系统 1 200个账套 8 网络报表系统 1 200个账套 9 主管查询系统 1 200个账套 项目基本要求: l 符合国家法律、法规、制度要求 l 符合国家金财工程技术要求; l 系统采用平台+业务的开发部署方式,具有良好的扩展性功能,易升级,易集成,全面支持二次定制和开发。 l 对权限进行严格管理,做到“统一领导,分级管理”; l 实现从财政预算编制到预算支出执行、会计核算、财政监督的整体管理; l 预算、会计核算数据集中,单位日常业务发生的数据通过网络存储在财政局的数据库服务器上,各单位计算机上不再拥有独立的业务数据存储。 l 新购软件架构基于纯B/S架构,符合财政部大平台相关技术要求,集中部署。 l 财政业务基础数据符合财政部颁布的标准《财政业务基础数据规范》,支持应用XML技术进行数据交换设计。 l 系统支持工作流管理:能实现对工作流模型的定义和维护,不但支持顺序流程的流转,而且要支持分支、并行、子过程等,在分支上可以定义条件,实现按条件自动流转,支持自动业务办理,可实现图形化拖曳式流程配置。 l 系统支持单据审批流程的图形化跟踪功能。 l 系统支持主要业务单据要素自定义功能。 l 财政业务信息具备组合查询和跨部门、跨年度多维报表查询。 l 系统支持基础数据表及业务数据表跨年度存储数据功能。 l 使用Oracle/SQlserver大型数据库,支持weblogic、WebSphere等多种中间件。 l 严谨的安全机制,除使用硬件防火墙外,系统为用户提供严格的权限控制手段,系统管理员可以根据实际情况,为机构中每一个人授权,没有相应权限的人员无法对信息进行处理。 “乡财县管”子系统 (一)应用目标: 根据预算管理权不变、乡镇资金所有权和使用权不变、财务审批权不变、乡镇独立核算主体不变、债务债权关系不变等原则,购置2台服务器,运用金财网,建立财政信息综合管理平台,用来管理整个应用系统、数据库以及网络之间的交换。同时购买(或升级原会计核算中心NC软件)满足200个站点(以后可扩充)并发(即:同时)使用、200个账套数、采用B/S(网络软件结构)架构的专用软件(包括账务处理、财务报表、单位查询等主要功能系统;能完整接收原会计核算中心所有账套所有年度数据),并将该软件使用集成在所建管理平台上,从“会计核算管理、查询分析管理、预算执行管理”等角度实现乡镇财政动态监管,规范财务管理,满足财务核算和县级财政对资金使用监管要求,实现凭证处理、账簿管理、报表生成、主管单位监控的全过程管理。   (二)功能描述:   该系统需要包括财务总账管理系统、网络报表系统、主管查询系统(软件同时满足总预算会计、行政事业单位、国有基本建设单位等会计制度要求)。 (三)软件技术要求: 账务处理技术要求: n 采用B/S架构 n 基本账套数200个,以后可扩充到999个 n 科目多核算设置,科目下可以设置多个核算项目,实现多种信息在总账中的体现。多个信息在总账中查询,多种辅助核算的设置方便各种查询; n 新建账套有引入、引出功能; n 各种账簿灵活查询,可以查询核算项目信息,提供核算项目类别的组合查询; n 全面支持收支分类改革要求,能实现功能性科目和经济类科目的综合查询。 n 支持离线凭证处理(系统提供“凭证离线端”操作,当网络不通时,可以通过离线做凭证,减少实时集中管理软件对网络的依赖)。 n 账证输出:可以随意选择查询组合条件动态输出各种账表。包括余额汇总表、总分类账、明细账、日记账、日报单、辅助总账余额表、辅助明细账等,账本查询可以包括未记账凭证,并能实现“余额表”联查“科目明细账”联查“凭证”,随时可以将相关账薄导出(excel格式)。 n 账本打印:能自定义账页格式,年底可以实现科目明细账的成批打印以及辅助明细账的成批打印。 n 县财政能及时监控各预算单位账套使用及结账等综合情况 n 按照层级监管原则,实行分级管理;相关领导和管理部门可以按照财务监督管理权限随时监督、查看相关的财务业务信息。 财务报表技术要求: n 满足报表自定义、报表的下发、报表取数、 报表生成、报表汇总、报表查询以及完成单位决算报表的相关工作 n 县财政局对全县各预算单位定时的报表数据进行汇总时,系统能够提示下属单位报送的情况,对于没有报送数据的基层单位,电脑开机后,系统能够自动提醒该单位尽快报送数据。 n 报表系统单独可以使用,但在和总账系统联用时,可以通过取数函数来实现从总账系统中取数。 n 多系统联用 n 跨账套取数 n 数据可引入引出 n 函数设置多样,公式设置简便,操作方便 n 可自定义报表,生成多种统计和分析报表,提供可自定义的多种财务指标,采用趋势分析、结构分析、比率分析、因素分析、预测分析等多种方法,进行本单位不同时期、多个不同单位的比较分析。 n 满足财政管理的需要 查询技术要求: 核算单位可以进行: n 各种账簿灵活查询,查询账簿时,同时可以查询核算项目信息; n 多种账簿如科目余额表等查询; n 核算项目各种报表查询,提供多种核算项目类别的组合查询; n 自定义各类查询报表; 汇总查询可以进行: n 财政业务股室不需要重复登陆即可方便查询到所管单位汇总数据、穿透查询到各单位明细数据和凭证。 n 全县总体资金余额表等的查询; n 全县总体各类账簿查询; n 全县范围内的自定义报表查询; 预算管理子系统: (一)应用目标 在第一阶段的基础上,以预算管理为核心,将内部办公、乡财县管、预算指标(年初预算和调整预算整合)等相关的业务应用系统(非网络版软件的数据上传和下载)集成在财政财务综合管理平台。乡镇用户、财政内部办公自动化系统基于一个网络,所有应用系统的身份验证通过用户管理系统进行,确保一个统一的身份验证;应用系统中的内容实现信息按权限浏览;实现财政系统内单位与单位之间的信息互动,获取所需要的管理信息,实现信息共享,并传递给相关的应用系统进行管理,达到预算编制——预算执行——财务核算——监督的有效约束;建立基础数据库主要用来存储业务数据和财政基础信息数据。 (二)软件技术要求: 预算编制系统 应用目标: 实现部门预算的填报、自动生成、审核和批复工作。通过部门预算编制系统,实现预算编报过程中报表填报、汇总、审批、上报等全过程管理,实现定员定额等数据在预算编制过程中的控制作用。 功能描述: 1)、收入预算编制 收入编制系统实现收入的预测、编制等工作任务。根据收入分类及管理权限对收入进行划分,形成总收入及部门收入的预测、编制。 按政府收入分类建立收入项目库,根据管理权限,总收入管理划分为预算内收入、预算外收入、其他收入,预算内收入包括一般预算收入、基金预算收入;预算外收入由单位预算中的预算外收入汇总组成;其他收入包括事业收入、经营收入、上级补助收入、附属单位上缴收入、用事业基金弥补收支差额、单位其他收入构成。 预算股根据历年收入情况分析后预测本年财力,结合上年财政收入计划,各分管收入的业务股室对收入进行分解,落实到具体的执收部门,填报各收入项目。据此,形成总收入计划及部门收入计划。财政业务股室编制的收入计划直接由股室输入本信息系统。 在完成收入预算编制的基础上建立财力项目库,形成财力测算方案报局领导审查。 2)、支出预算编制 所有预算单位通过该系统,将随时在线/离线进行预算的填报,系统自动进行定员定额控制,财政管理部门可以通过系统进行实时查询、审批、会签等预算管理工作。 依据人员库和政策、标准库自动生成年度部门预算人员经费,由公用库和政策库自动生成年度部门预算公用经费,由项目管理系统自动生成年度部门预算专项经费,完成部门预算的汇总平衡,并由相关责任人在该系统中实现预算的审核和批复。 预算单位填报该单位下一年度的部门收支预算,实现网络环境下部门预算的交互式编制、自动生成与审核批复。预算单位通过该系统填报或离线填报基础数据,财政部门在该系统内进行审核、批复、调整等。 软件要求: (1) 网上编制,网上申报,网上审核; (2) 支持“多上多下”编制模式; (3) 录入表设计支持自定义不需要二次开发; (4) 灵活简洁输出表; (5) 支持预算数据的综合分析、年度对比分析等; (6) 实现与财政指标管理系统的无缝对接。 财政指标管理 应用目标: 建立预算指标明细账,完整记录年初预算指标、预算指标调整和使用全过程。 功能描述: 建立预算指标明细账,完整记录年初预算数据。在预算执行过程中,根据预算指标调整文件,记录每一项预算调整的全过程(包括总指标管理、股室指标管理、单位指标管理、乡镇指标管理)的相关信息,追踪每一项预算指标的变动情况、执行进度和余额。  软件要求: 1. 实现预算与指标自动衔接,批复部门预算以及年中调整预算,都通过预算系统直接形成指标,系统入口唯一,使指标能完整反映预算大盘子。 2. 支持自定义管理审批流程; 3. 系统支持自定义单据格式和打印格式以满足业务扩展需求。 4. 指标层次灵活定义,满足财政对指标分层管理的需要。 5. 指标要素灵活定义,并通过与指标层次的匹配,实现财政指标逐级分配,指标要素在继承上级指标的同时,扩展与细化,满足财政规范化,精细化分配指标的需要。 6. 实现指标批量处理功能,提高业务人员在处理指标时的效率。 7. 系统内建标准报表模版,使用者可以根据财政业务需要自定义所需要各类报表。 8. 软件根据不同的授权,支持各种业务权限类型,提供个性化界面且简单易用。 9. 软件能与四川省财政厅国库集中支付及拨款数据进行衔接。 10. 支持财政用户录入、导入、修改和查询数据;支持单位用户查询本单位指标总数、指标变动数及实际执行数和余额数 数据库管理系统:满足所投软件需求的正版大型数据库管理系统。 服务器要求:满足所投软件需求且每台服务器CPU(四核、主频≥3 GHZ)≥ 2个(可扩充至2个以上)、 内存(2G/条)≥ 2条(插槽至少四个)、 硬盘(300G/个)≥3个、 机架式、含阵列卡的品牌机。 防火墙:吞吐量≥300Mbps、接口≥8个、每秒新建会话≥10000/s、VPN吞吐量≥300Mbps、IPSec VPN通道数≥1000、最大连接数 25.6万/40万。 网络环境:使用金财网,服务器带宽≤8M,工作站带宽≤1M 工作站硬件环境:CPU主频≤2GHZ、内存≤1G 其 他:1在工程实施中与上述相关而未列出的辅助软硬件由投标单位自备。 2提供该项目实施方案(实施时间不得超过40天) 售后服务 1、终身上门服务; 2、免费培训系统管理员,并对系统操作人员进行集中培训; 3、对用户单位,一是提供全天24小时免费电话服务;二是提供免费上门服务;均在2小时内做出实质性响应; 4、24小时内解决用户单位操作、软件故障等问题。 5、软件以后升级免收升级费,按本次折扣系数收取实施费。 说明:以上参数仅为基本参数。投标单位所投产品的配置可高于基本参数,但不能低于基本参数。
展开阅读全文

开通  VIP会员、SVIP会员  优惠大
下载10份以上建议开通VIP会员
下载20份以上建议开通SVIP会员


开通VIP      成为共赢上传

当前位置:首页 > 包罗万象 > 大杂烩

移动网页_全站_页脚广告1

关于我们      便捷服务       自信AI       AI导航        抽奖活动

©2010-2026 宁波自信网络信息技术有限公司  版权所有

客服电话:0574-28810668  投诉电话:18658249818

gongan.png浙公网安备33021202000488号   

icp.png浙ICP备2021020529号-1  |  浙B2-20240490  

关注我们 :微信公众号    抖音    微博    LOFTER 

客服