收藏 分销(赏)

输入交流电抗器reactor -280KW变频器输入交流电抗器.doc

上传人:s4****5z 文档编号:8800244 上传时间:2025-03-02 格式:DOC 页数:12 大小:1.84MB 下载积分:10 金币
下载 相关 举报
输入交流电抗器reactor -280KW变频器输入交流电抗器.doc_第1页
第1页 / 共12页
输入交流电抗器reactor -280KW变频器输入交流电抗器.doc_第2页
第2页 / 共12页


点击查看更多>>
资源描述
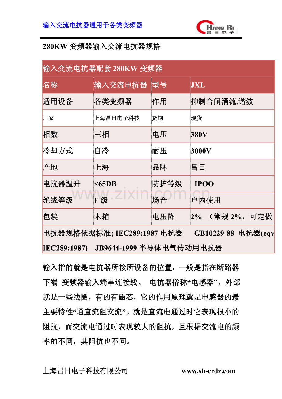
输入交流电抗器通用于各类变频器 输入交流电抗器| 280KW变频器输入交流电抗器 输入交流电抗器 输入电器器英文名称 Input AC reactor变频器的输入端安装输入交流电抗器,一方面是为了减小谐波电流发射,另一方面可以提高变频器抗浪涌干扰的特性。变频器的整流电路相当于一个谐波电压源。我们知道,电压源当负载阻抗大时,输出电流会小。因此,在变频器的电源输入端安装电抗器能够减小谐波电流的发射。 280KW变频器输入交流电抗器规格 输入交流电抗器配套280KW变频器 名称 输入交流电抗器 型号 JXL 适用设备 各类变频器 作用 抑制合闸涌流,谐波 厂家 上海昌日电子科技 货期 现货 相数 三相 电压 380V 冷却方式 自冷 耐压 3000V 产地 上海 品牌 昌日 电抗器温升 <65DB 防护等级 IPOO 绝缘等级 F级 场合 户内使用 包装 木箱 电压降 2% (常规2%,可定做 电抗器规格依据标准; IEC289:1987电抗器 GB10229-88 电抗器(eqv IEC289:1987) JB9644-1999半导体电气传动用电抗器 输入指的就是电抗器所接所设备的位置,一般是指在断路器下端 变频器输入端串连接线。 电抗器俗称“电感器”,外部就是一些线圈,有的有磁芯,它的作用原理就是电感器的最主要特性“通直流阻交流”。就是直流电通过时它表现很小的阻抗,而交流电通过时表现较大的阻抗,且根据交流电的频率的不同,其阻抗也不同。 输入交流电抗器型号 JXL-口A/口% 电压降(V) 额定电流(A 输入交流电抗器 上海昌日电子科技有限公司是一家集产品研发、制造,销售服务为一体的高科技企业。公司产品有各种高低压电抗器。电抗器类产品有:JXL输入交流电抗器(进线电抗器),CXL输出电抗器(出线电抗器) DCL直流电抗器(平波电抗器),电抗器-CKSG串联电抗器;CKSC高压串联电抗器;CKSG系列串联电抗器;CKSC高压串联电抗器;QKSC启动电抗器等 变频器专用电抗器 输入交流电抗器 JXL系列-400 输出电抗器 CXL系列-400 输入交流电抗器 JXL系列-660 输出电抗器 CXL系列-660 直流电抗器 DCL系列-250 壹、输入交流电抗器|280KW变频器输入交流电抗器一般应用场合及重要性 JXL输入交流电抗器通常与变频器相串联,变频器在工作时会产生较大的谐波,安装了JXL输入交流电抗器(进线电抗器)可以抵制变频器产生的谐波向电网传递,减少变频产生的谐波对其它元件的干扰,改善电网质量、提高功率因数并限制电网电压的异常波动和电网上的冲击电流、平抑波形、减少对变频器的影响;是变频前重要元件之一。 贰、输入交流电抗器|280KW变频器输入交流电抗器|的重要作用 ■减少对电网的低次谐波污染,提高功率因数 ■限制变流器换相时电网侧的压降 ■限制晶闸管导通时电流上升率di/dt和电压上升率du/dt ■对并联变流器解耦,改善电源电压的波形 ■减少浪涌电流和电压对变流器的冲击,提高变频系统可靠性和使用寿命 叁、输入交流电抗器|280KW变频器输入交流电抗器产品概述: JXL输入交流电抗器限制以谐波形式出现的电路反馈。它们还可以降低因为转换直流连接电容器中的输入整流器而导致的交流电流及其频率。 1、JXL输入交流电抗器分类有两种: JXL输入交流电抗器基准压降 UD= 2%,用于无馈电单元的变频器的操作。 JXL输入交流电抗器基准压降 UD= 4%,用于带馈电单元的变频器和自动变压器的操作,也用于 uK 小于 1% 的系统的操作。 2、JXL输入交流电抗器性能特点: JXL电抗器铁芯采用优质硅钢片,芯柱经多个气隙分成均匀小块,气隙采用高温高强度粘接胶将芯柱的每个小段与上、下铁轭紧密粘接起来,铁芯端面采用高品质防锈漆喷涂工艺,解决了电抗器铁芯表面生锈问题。在运行中大大减小了噪音和振动。 JXL输入交流电抗器均采用真空浸漆工艺,经高温热烘固化。线圈有良好的绝缘性能,整体机械强度高,防潮性能好 JXL输入交流电抗器线圈采用F、H级绝缘系统,大大提高了长期运行的可靠性。 JXL输入交流电抗器温升低,损耗小,成本低,综合利用率高。 JXL输入交流电抗器体积小,重量轻,占用空间小,便于安装。 伍、输入交流电抗器|280KW变频器输入交流电抗器技术参数 1、额定工作电压: 380V/50Hz或660V/50Hz 2、额定工作电流:5A至1600A@40℃ 3、抗电强度: 铁芯-绕组 3500VAC/50Hz/10mA/10s无飞弧击穿 4、绝缘电阻: 1000VDC绝缘阻值≥100MV 5、电抗器噪音: 小于65dB 6、防护等级: IP00 7、绝缘等级: F级以上 8、产品执行标准: IEC289:1987电抗器 GB10229-88电抗器(eqv IEC289:1987) JB9644-1999半导体电气传动用电抗器 输入交流电抗器|280KW变频器输入交流电抗器 输入交流电抗器|280KW变频器输入交流电抗器|JXL输入交流电抗器 输入交流电抗器|280KW变频器输入交流电抗器|JXL输入交流电抗器图片 JXL输入交流电抗器常规配置表 产品名称 功率KW 电抗器型号JXL 额定压降(可选) JXL电抗器外形尺寸(MM) JXL电抗器安装尺寸(MM) JXL输入交流电抗器 0.75 JXL-5A 2% 110*120*135 90*65 JXL输入交流电抗器 1.5 JXL-5A 2% 110*120*135 90*65 JXL输入交流电抗器 2.2 JXL-10A 2% 110*120*135 90*65 JXL输入交流电抗器 3.7 JXL-15A 2% 155*130*155 95*80 JXL输入交流电抗器 5.5 JXL-15A 2% 155*135*155 95*80 JXL输入交流电抗器 7.5 JXL-20A 2% 155*135*155 95*80 JXL输入交流电抗器 11 JXL-30A 2% 190*115*150 120*85 JXL输入交流电抗器 15 JXL-40A 2% 195*110*165 120*80 JXL输入交流电抗器 18.5 JXL-50A 2% 195*130*165 120*100 JXL输入交流电抗器 22 JXL-60A 2% 195*135*165 120*110 JXL输入交流电抗器 30 JXL-80A 2% 195*135*165 120*110 JXL输入交流电抗器 37 JXL-110A 2% 195*135*165 120*110 JXL输入交流电抗器 45 JXL-125A 2% 250*135*230 180*95 JXL输入交流电抗器 55 JXL-150A 2% 295*150*240 215*110 JXL输入交流电抗器 75 JXL-200A 2% 295*150*240 215*120 JXL输入交流电抗器 93 JXL-250A 2% 295*160*240 215*120 JXL输入交流电抗器 110 JXL-275A 2% 295*160*240 215*120 JXL输入交流电抗器 132 JXL-330A 2% 325*165*270 245*120 JXL输入交流电抗器 160 JXL-450A 2% 325*165*270 245*120 JXL输入交流电抗器 187 JXL-500A 2% 325*180*270 245*120 JXL输入交流电抗器 200 JXL-510A 2% 325*180*270 245*120 JXL输入交流电抗器 220 JXL-540A 2% 325*180*270 245*120 JXL输入交流电抗器 250 JXL-625A 2% 385*200*350 260*175 JXL输入交流电抗器 280 JXL-700A 2% 385*200*350 260*185 JXL输入交流电抗器 315 JXL-800A 2% 395*200*350 265*190 JXL输入交流电抗器 380 JXL-1000A 2% 430*215*400 295*190 输入交流电抗器|280KW变频器输入交流电抗器使用设备图 变频器电抗器应用现场 输入交流电抗器俗称进线电抗器,厂家直销方式,省去中间环节,量大送货上门,优惠到家。 低温升,低噪音通过生产工艺怎么做到 变频器专用JXL输入交流电抗器(进线电抗器)的生产过程,是需要先把变频器专用JXL进线电抗器的线圈和铁芯组装成一体,然后经过预烘→真空浸漆→热烘固化这一工艺流程。 变频器专用进线电抗器采用H级浸渍漆,使电抗器的线圈和铁芯牢固地结合在一起,不但大大减小了运行时的噪音,而且具有极高的耐热等级,可确保电抗器在高温下亦能安全地无噪音地运行。 输入交流电抗器按绕线方式可以分为线绕输入交流电抗器 箔绕输入交流电抗器; 从材质来分可以分为 铜材输入交流电抗器,铝材输入交流电抗器,按照名称可以分为 进线交流输入电抗器 输入交流电抗器 上海昌日电子科技有限公司 www.sh-
展开阅读全文

开通  VIP会员、SVIP会员  优惠大
下载10份以上建议开通VIP会员
下载20份以上建议开通SVIP会员


开通VIP      成为共赢上传

当前位置:首页 > 包罗万象 > 大杂烩

移动网页_全站_页脚广告1

关于我们      便捷服务       自信AI       AI导航        抽奖活动

©2010-2025 宁波自信网络信息技术有限公司  版权所有

客服电话:0574-28810668  投诉电话:18658249818

gongan.png浙公网安备33021202000488号   

icp.png浙ICP备2021020529号-1  |  浙B2-20240490  

关注我们 :微信公众号    抖音    微博    LOFTER 

客服